人教版 (新课标)七年级上册第四章 绿色植物是生物圈中有机物的制造者精品测试题
展开一、选择题
LISTNUM OutlineDefault \l 3 光合作用的实质是( )
A.分解有机物,贮存能量
B.制造有机物,贮存能量
C.分解有机物,释放能量
D.制造有机物,释放能量
LISTNUM OutlineDefault \l 3 如果把绿叶比喻为“绿色工厂”,那么它的“车间”和“机器”分别是( )
A.叶肉细胞和叶绿体
B.叶绿体和叶肉细胞
C.叶肉细胞和叶绿素
D.叶绿素和叶肉细胞
LISTNUM OutlineDefault \l 3 一般情况下,叶片正面的绿色比背面要深些,这是因为:
A.靠近叶的上表皮栅栏层细胞中含有的叶绿体比较多
B.靠近叶的下表皮海绵层细胞中含有的叶绿体比较多
C.靠近叶的上表皮栅栏层细胞中含有的叶绿体比较少
D.叶肉细胞排列紧密,无色透明
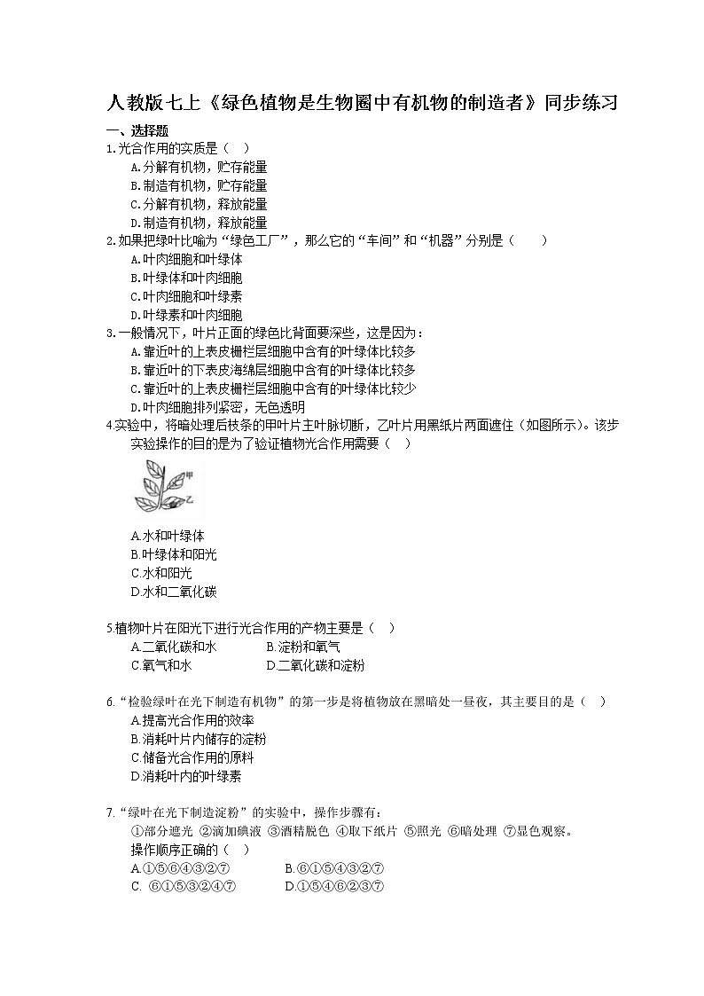
LISTNUM OutlineDefault \l 3 实验中,将暗处理后枝条的甲叶片主叶脉切断,乙叶片用黑纸片两面遮住(如图所示)。该步实验操作的目的是为了验证植物光合作用需要( )
A.水和叶绿体
B.叶绿体和阳光
C.水和阳光
D.水和二氧化碳
LISTNUM OutlineDefault \l 3 植物叶片在阳光下进行光合作用的产物主要是( )
A.二氧化碳和水 B.淀粉和氧气
C.氧气和水 D.二氧化碳和淀粉
LISTNUM OutlineDefault \l 3 “检验绿叶在光下制造有机物”的第一步是将植物放在黑暗处一昼夜,其主要目的是( )
A.提高光合作用的效率
B.消耗叶片内储存的淀粉
C.储备光合作用的原料
D.消耗叶内的叶绿素
LISTNUM OutlineDefault \l 3 “绿叶在光下制造淀粉”的实验中,操作步骤有:
①部分遮光 ②滴加碘液 ③酒精脱色 ④取下纸片 ⑤照光 ⑥暗处理 ⑦显色观察。
操作顺序正确的( )
A.①⑤⑥④③②⑦ B.⑥①⑤④③②⑦
C. ⑥①⑤③②④⑦ D.①⑤④⑥②③⑦
LISTNUM OutlineDefault \l 3 在“绿叶在光下制造有机物”的实验中,把叶片放入酒精中隔水加热的目的是( )
A.溶解淀粉,避免将叶片烫死
B.将淀粉煮熟,避免将叶片烫死
C.溶解叶绿体,避免酒精过度挥发
D.溶解叶绿素,避免酒精燃烧起来
LISTNUM OutlineDefault \l 3 以下关于“绿叶在光下制造有机物”的实验中,描述不正确的是( )
A.为做对照实验,要用黑纸片把叶片一部分从上下两面遮盖起来
B.实验中使用酒精的目的是溶解叶片中的叶绿素
C.从实验中可以看出,叶片的未遮光部分遇到碘液不变蓝
D.本实验可以说明淀粉是光合作用的产物
LISTNUM OutlineDefault \l 3 春季植树时,移栽的树苗常被剪去部分的枝叶,主要原因是( )
A.运输方便
B.减少树木对养分的消耗
C.减弱蒸腾作用
D.减少光合作用
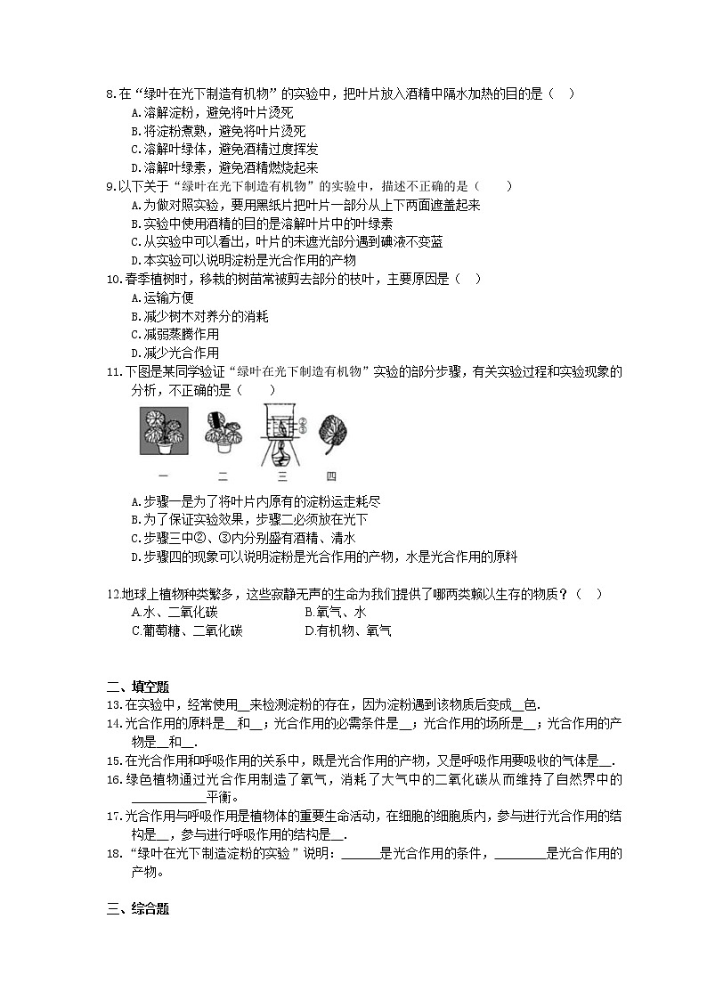
LISTNUM OutlineDefault \l 3 下图是某同学验证“绿叶在光下制造有机物”实验的部分步骤,有关实验过程和实验现象的分析,不正确的是( )
A.步骤一是为了将叶片内原有的淀粉运走耗尽
B.为了保证实验效果,步骤二必须放在光下
C.步骤三中②、③内分别盛有酒精、清水
D.步骤四的现象可以说明淀粉是光合作用的产物,水是光合作用的原料
LISTNUM OutlineDefault \l 3 地球上植物种类繁多,这些寂静无声的生命为我们提供了哪两类赖以生存的物质?( )
A.水、二氧化碳 B.氧气、水
C.葡萄糖、二氧化碳 D.有机物、氧气
二、填空题
LISTNUM OutlineDefault \l 3 在实验中,经常使用 来检测淀粉的存在,因为淀粉遇到该物质后变成 色.
LISTNUM OutlineDefault \l 3 光合作用的原料是 和 ;光合作用的必需条件是 ;光合作用的场所是 ;光合作用的产物是 和 .
LISTNUM OutlineDefault \l 3 在光合作用和呼吸作用的关系中,既是光合作用的产物,又是呼吸作用要吸收的气体是 .
LISTNUM OutlineDefault \l 3 绿色植物通过光合作用制造了氧气,消耗了大气中的二氧化碳从而维持了自然界中的____________平衡。
LISTNUM OutlineDefault \l 3 光合作用与呼吸作用是植物体的重要生命活动,在细胞的细胞质内,参与进行光合作用的结构是 ,参与进行呼吸作用的结构是 .
LISTNUM OutlineDefault \l 3 “绿叶在光下制造淀粉的实验”说明: 是光合作用的条件, 是光合作用的产物。
三、综合题
LISTNUM OutlineDefault \l 3 银边天竺葵叶片中央为绿色,边缘为白色.将一盆银边天竺葵放在黑暗处24 h,选取其中一片叶子,用两个圆形黑纸片把叶片的上、下两面遮盖起来(如图所示),然后放在阳光下照射几小时,剪下叶片,去掉黑纸片,用酒精脱色后再漂洗,最后用碘液对叶片进行处理.请回答下列问题.
(1)碘液处理后,叶片甲、乙两部分都呈现_________色,丙部分呈现_________色.
(2)实验中,乙处和丙处作为一组对照实验,变量是_________,这两处对照说明了_________是绿色植物产生有机物不可缺少的条件.
(3)实验中,甲处和丙处作为一组对照实验,变量是_________,这两处对照说明了光合作用在__________中进行.
(4)光合作用除了产生实验中可检测到的有机物之外,还对维持生物圈中_________平衡起重要作用.
参考答案
LISTNUM OutlineDefault \l 3 \s 1 答案为:B
LISTNUM OutlineDefault \l 3 答案为:A
LISTNUM OutlineDefault \l 3 答案为:A
LISTNUM OutlineDefault \l 3 答案为:C
LISTNUM OutlineDefault \l 3 答案为:B
LISTNUM OutlineDefault \l 3 答案为:B
LISTNUM OutlineDefault \l 3 答案为:B
LISTNUM OutlineDefault \l 3 答案为:D
LISTNUM OutlineDefault \l 3 答案为:C
LISTNUM OutlineDefault \l 3 答案为:C
LISTNUM OutlineDefault \l 3 答案为:D.
LISTNUM OutlineDefault \l 3 答案为:D
LISTNUM OutlineDefault \l 3 答案为:碘液;淀粉
LISTNUM OutlineDefault \l 3 答案为:二氧化碳;水;光;叶绿体;有机物;氧气
LISTNUM OutlineDefault \l 3 答案为:氧气
LISTNUM OutlineDefault \l 3 答案为:碳-氧
LISTNUM OutlineDefault \l 3 答案为:叶绿体;线粒体.
LISTNUM OutlineDefault \l 3 答案为:光 淀粉;
LISTNUM OutlineDefault \l 3 答案为:棕 蓝 光 光 叶绿体 叶绿体 碳-氧
人教版 (新课标)七年级上册第四章 绿色植物是生物圈中有机物的制造者精品课后测评: 这是一份人教版 (新课标)七年级上册第四章 绿色植物是生物圈中有机物的制造者精品课后测评,共6页。试卷主要包含了0分),【答案】C,【答案】D,【答案】B等内容,欢迎下载使用。
六年级下册第四章 绿色植物是生物圈中有机物的制造者精品同步达标检测题: 这是一份六年级下册第四章 绿色植物是生物圈中有机物的制造者精品同步达标检测题,共4页。试卷主要包含了选择题,非选择题等内容,欢迎下载使用。
鲁科版 (五四制)六年级下册第四章 绿色植物是生物圈中有机物的制造者精品课堂检测: 这是一份鲁科版 (五四制)六年级下册第四章 绿色植物是生物圈中有机物的制造者精品课堂检测,共5页。试卷主要包含了选择题,非选择题等内容,欢迎下载使用。

