- 2019-2020版地理人教必修一同步刷题首先卷(A卷 B卷):第一章 第三节第二课时地球自转的地理意义 试卷 0 次下载
- 2019-2020版地理人教必修一同步刷题首先卷(A卷 B卷):第一章 第三节第三课时地球公转的地理意义 试卷 0 次下载
- 2019-2020版地理人教必修一同步刷题首先卷(A卷 B卷):阶段水平检测(一) 行星地球 试卷 0 次下载
- 2019-2020版地理人教必修一同步刷题首先卷(A卷 B卷):第二章 第一节冷热不均引起大气运动1 试卷 0 次下载
- 2019-2020版地理人教必修一同步刷题首先卷(A卷 B卷):第二章 第一节冷热不均引起大气运动综合检测 试卷 0 次下载
高中地理人教版 (新课标)必修1第四节 地球的圈层结构随堂练习题
展开第四节 地球的圈层结构
考点 | 题号 |
地球的内部圈层 | 1、3、4、5、6、10、11、12、13(4) |
地球的外部圈层 | 2、7、8、9、13(1)(2)(3) |
一、选择题(每小题4分,共28分)
1.地球内部圈层的划分依据是( )
A.地震波的分类
B.地震波传播速度的变化
C.地球内部的温度变化
D.岩石圈的厚度
答案 B
解析 人们通过对地震波传播速度的研究,将地球内部大致分为三个主要圈层。
2.地球外部圈层中最活跃的是( )
A.岩石圈 B.水圈
C.生物圈 D.大气圈
答案 C
解析 生物圈中存在着众多的生物,是外部圈层中最为活跃的圈层。
2015年12月18日,“决心”号钻探人员在西南印度洋中脊一处名为“亚特兰蒂斯浅滩”的地方,首次打穿了地壳与地幔的边界。据此完成3~4题。
3.人们了解地球内部结构主要依靠的技术不包括( )
A.钻探技术 B.地震波
C.北斗定位 D.岩石分析
答案 C
解析 人们了解地球内部结构主要依靠钻探技术、地震波、岩石分析,北斗定位是确定地理位置,不能了解地球内部构造。
4.地壳和地幔的分界线为( )
A.上地幔顶部 B.莫霍界面
C.古登堡面 D.横波消失处
答案 B
解析 地壳和地幔的分界线为莫霍界面,上地幔顶部属于地幔部分,古登堡面是地幔与地核的界面,横波消失处是古登堡面。
读火山景观图和地球的内部圈层结构图,回答5~6题。
5.从火山口喷发出的岩浆,一般来源于( )
A.①层 B.②层 C.③层 D.④层
答案 B
解析 从火山口喷发出的岩浆,一般来源于地幔的软流层,②层为地幔。
6.下列关于地球圈层特点的叙述,正确的是( )
A.①层的厚度海洋较陆地大
B.②层横波不能通过
C.③层最可能为液态
D.④层的温度很低,压力和密度都较小
答案 C
解析 ③层为外核,最可能为液态,横波不能通过。①层为地壳,大洋部分较薄,大陆部分较厚。②层为地幔,横波能够通过。④层为内核,温度很高,压力和密度都很大。
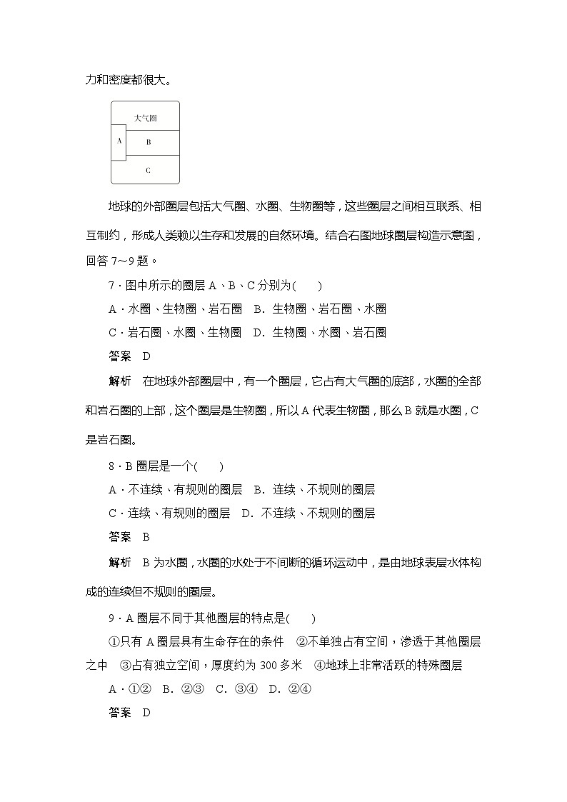
地球的外部圈层包括大气圈、水圈、生物圈等,这些圈层之间相互联系、相互制约,形成人类赖以生存和发展的自然环境。结合右图地球圈层构造示意图,回答7~9题。
7.图中所示的圈层A、B、C分别为( )
A.水圈、生物圈、岩石圈 B.生物圈、岩石圈、水圈
C.岩石圈、水圈、生物圈 D.生物圈、水圈、岩石圈
答案 D
解析 在地球外部圈层中,有一个圈层,它占有大气圈的底部,水圈的全部和岩石圈的上部,这个圈层是生物圈,所以A代表生物圈,那么B就是水圈,C是岩石圈。
8.B圈层是一个( )
A.不连续、有规则的圈层 B.连续、不规则的圈层
C.连续、有规则的圈层 D.不连续、不规则的圈层
答案 B
解析 B为水圈,水圈的水处于不间断的循环运动中,是由地球表层水体构成的连续但不规则的圈层。
9.A圈层不同于其他圈层的特点是( )
①只有A圈层具有生命存在的条件 ②不单独占有空间,渗透于其他圈层之中 ③占有独立空间,厚度约为300多米 ④地球上非常活跃的特殊圈层
A.①② B.②③ C.③④ D.②④
答案 D
解析 A代表生物圈,由于生物圈是生命存在的主要场所,故可称之为地球上非常活跃的特殊圈层。
一天,喜羊羊来到美丽的敬亭山。它突发奇想,从敬亭山“遁地”前往地球另外一侧去看看,如果它始终保持直线前进并穿越地心。据此完成10~11题。
10.在喜羊羊穿越地心前,依次穿越的是( )
A.地壳—地幔—地核—莫霍界面—古登堡界面
B.地壳—古登堡界面—地幔—莫霍界面—地核
C.地壳—莫霍界面—地幔—古登堡界面—地核
D.地幔—莫霍界面—地核—古登堡界面—地壳
答案 C
解析 地球内部以莫霍界面和古登堡界面为界,自地表到地心依次划分为地壳、地幔和地核三大圈层,故从地表钻入地下到达地心将依次经过地壳、莫霍界面、地幔、古登堡界面和地核,故C项正确。
11.下列关于地球圈层的说法,正确的是( )
A.生物圈占有岩石圈的全部
B.水圈是一个连续且规则的圈层
C.岩石圈位于地表以下、莫霍界面以上
D.地幔可能是固态、外核可能是液态
答案 D
解析 生物圈是地球表层生物及其生存环境的总称。它占有大气圈的底部、水圈的全部和岩石圈的上部。岩石圈属于地球的内部圈层,水圈是一个连续但不规则的圈层;由于纵波可以通过固体、液体、气体三态物质,而横波只能通过固体物质,因此可以判断地壳和地幔属于固态,外核可能为液态。
二、综合题(共56分)
12.读地震波速度与地球内部构造图,回答下列问题。(26分)
(1)图中A、B表示地震波,其中A表示________波,B表示________波。(4分)
(2)图中C~H分别表示地球内部构造,D表示________界面,其判断依据是________________________________________________________________________;
该面以上C代表________,该面以下E代表__________。(9分)
(3)图中F处,地震波A完全________,地震波B速度________并继续往深处传播,F面是________界面。(9分)
(4)G层叫________,H层叫________。(4分)
答案 (1)横 纵
(2)莫霍 横波和纵波在此处波速突然加快 地壳 地幔
(3)消失 突然变小 古登堡
(4)外核 内核
解析 题图分左右两部分,左图示意地震波由地表向地心传播过程中波速随深度的变化情况(注意左侧的深度值),上方横坐标表示地震波的传播速度,图内A、B两条曲线分别表示横波和纵波。右图是根据左图对地球内部作出的判读结果。
13.读四大地理圈层关系示意图,完成下列问题。(30分)
(1)写出图中数码所代表的圈层名称。(8分)
①________,②________,③________,④________。
(2)①圈层是由________构成,其主体是________,试描述①圈层的特点及对人类社会的重要意义。(10分)
(3)③圈层是由________及其________组成,占有________圈层(填序号)的底部、________圈层(填序号)的全部和________圈层(填序号)的上部。据图可知,③圈层对人类社会的重要意义是________。(12分)
答案 (1)水圈 岩石圈 生物圈 大气圈
(2)地球表层的水体 海洋水 连续但不规则;处于不间断的循环运动之中;为人类提供水资源和水力资源;为人类提供便利的水运条件。
(3)生物 生存环境 ④ ① ② 提供氧气
解析 第(1)题,根据图示各圈层之间的关联可知,①为水圈,②为岩石圈,③为生物圈,④为大气圈。第(2)题,根据上题分析可知,①圈层为水圈,它是由地球表层水体构成的,其主体是海洋水;其特点是连续但不规则,且处于不断循环运动之中;水圈可以为人类社会提供水资源、水力资源和便利的水运。第(3)题,根据上面分析可知,③为生物圈,是由生物及其生存环境组成,生物圈占有大气圈(④)的底部、水圈(①)的全部和岩石圈(②)的上部;读图可知,生物圈可为人类提供氧气。
2019-2020版地理人教必修一同步刷题首先卷(A卷 B卷):阶段水平检测(第一、二章): 这是一份高中地理本册综合达标测试,共17页。
2019-2020版地理人教必修一同步刷题首先卷(A卷 B卷):阶段水平检测(第三~五章): 这是一份高中地理本册综合一课一练,共18页。
地理必修1第四章 地表形态的塑造综合与测试习题: 这是一份地理必修1第四章 地表形态的塑造综合与测试习题,共16页。

