湘教版 (2019)必修 第一册第一节 流水地貌第1课时练习
展开读图,完成1~2题。
1.图中河流a、b、c三处主要的流水作用分别是( )
A.侵蚀、搬运、堆积 B.搬运、侵蚀、堆积
C.侵蚀、堆积、搬运 D.堆积、搬运、侵蚀
2.图中c处最有可能形成的河流地貌是( )
A.瀑布 B.洪积扇
C.三角洲平原 D.河漫滩平原
解析:第1题,读图可知,a位于河流上游的山地,河谷狭窄,河流落差大,水流速度快,因此以侵蚀作用为主;b位于河流中游,河谷较宽,河流以搬运作用为主;c位于河流下游,地形平坦,河谷宽,流速慢,河流以堆积作用为主。第2题,c处位于河流下游的入海口(或湖口),泥沙沉积形成三角洲平原。
答案:1.A 2.C
扇三角洲是由临近高地推进到稳定水体中的冲积扇(如下图)。据此完成3~4题。
3.对图中扇三角洲特征的叙述,正确的是( )
A.从上游到下游,地下水埋藏深度越来越深
B.从上游到下游,沉积物颗粒越来越大
C.图中的水体一定是海洋
D.一定发育在河流出山口处
4.下列关于图中辫状河流的叙述,正确的是( )
A.流量比较稳定
B.河道较浅
C.河流不易改道
D.主要由地下水补给
解析:第3题,根据材料,扇三角洲是由邻近高地推进到稳定水体中的冲积扇。从上游到下游,地下水埋藏深度越来越浅,A错。从上游到下游,沉积物颗粒越来越小,B错。河流入海口地势落差小,没有推动冲积物由高处向低处的动力,所以扇三角洲一般不会发育在河流入海口,C错、D对。第4题,辫状河流出现在扇三角洲上,扇三角洲地势低,河流流速慢,河道分叉且较浅。
答案:3.D 4.B
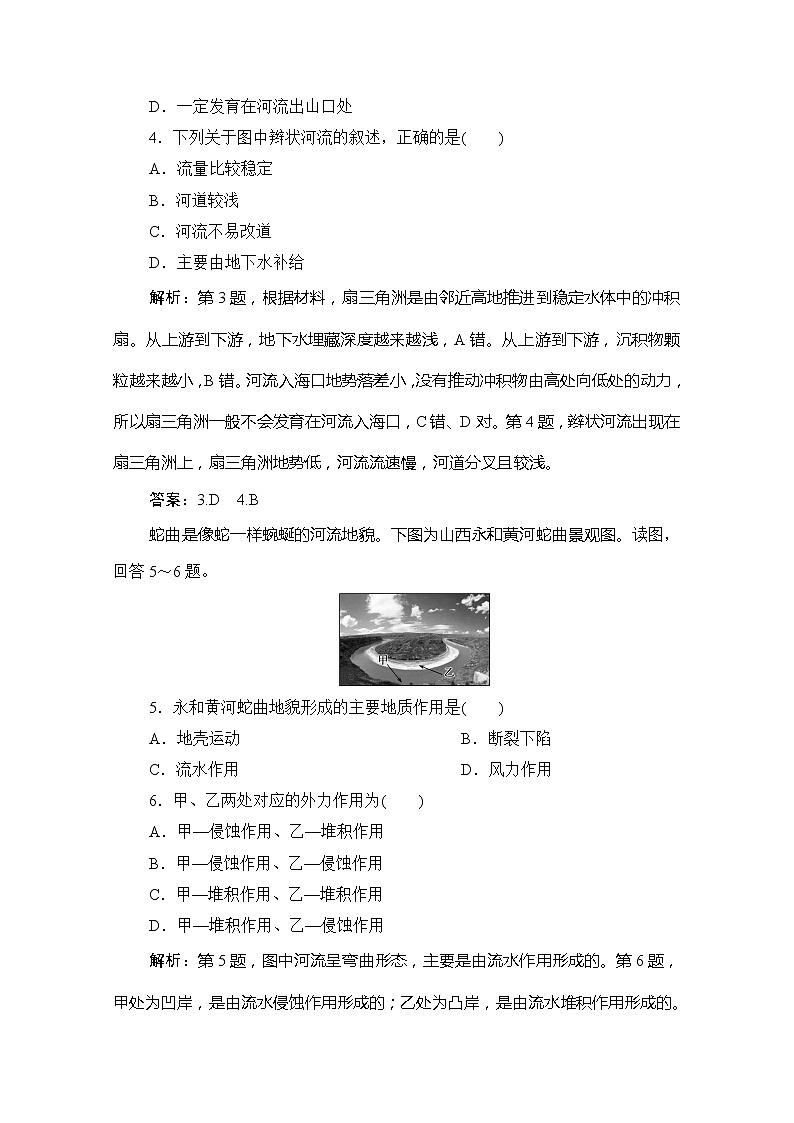
蛇曲是像蛇一样蜿蜒的河流地貌。下图为山西永和黄河蛇曲景观图。读图,回答5~6题。
5.永和黄河蛇曲地貌形成的主要地质作用是( )
A.地壳运动 B.断裂下陷
C.流水作用 D.风力作用
6.甲、乙两处对应的外力作用为( )
A.甲—侵蚀作用、乙—堆积作用
B.甲—侵蚀作用、乙—侵蚀作用
C.甲—堆积作用、乙—堆积作用
D.甲—堆积作用、乙—侵蚀作用
解析:第5题,图中河流呈弯曲形态,主要是由流水作用形成的。第6题,甲处为凹岸,是由流水侵蚀作用形成的;乙处为凸岸,是由流水堆积作用形成的。
答案:5.C 6.A
河流阶地是在一般洪水位以上,呈阶梯状分布在河谷谷坡的地形。下图为河流阶地素描图,图中河流阶地由泥沙构成,是在长期地壳运动和流水作用下形成的。读图,回答7~8题。
7.图示阶地形成时间最晚的是( )
A.① B.②
C.③ D.④
8.在阶地形成过程中,地壳运动的方向是( )
A.垂直上升 B.垂直下沉
C.水平张裂 D.保持稳定
解析:第7题,河流阶地是在流水侵蚀下切作用下形成的,①阶地最接近河床,形成最晚。第8题,阶地是在河流不断下切和地壳不断抬升(垂直上升)的共同作用下形成的。
答案:7.A 8.A
9.读下图,完成下列问题。
(1)从地貌上看图甲是________,图乙是________,二者都是河流________地貌。
(2)若图甲、乙中两地貌在图丙中都有分布,则图甲地貌在________处分布,图乙地貌在________处分布。
(3)随河流流速的减慢,河流携带的泥沙会沉积下来,并且有一定的规律:颗粒大、密度大的物质先沉积,颗粒小、密度小的物质后沉积。由此判断,图甲中沿A→B方向的物质组成可能是( )
A.黏土、砾石、粉砂
B.粉砂、黏土、砾石
C.砾石、粉砂、黏土
D.砾石、黏土、粉砂
(4)判断图甲中沿C→D方向的剖面图可能是( )
解析:第(1)题,从地貌景观示意图上可判断,图甲为洪(冲)积扇,图乙为三角洲,都是河流堆积而成的堆积地貌。第(2)题,根据等高线地形图可确定图中C、B处应是发育在山谷中的一条河流,B位于河流出山口处,可能会形成洪(冲)积扇;A在河流入海口处,可能会形成三角洲。第(3)题,图甲中由A到B变得越来越开阔,因此流速变得越来越慢,沉积物颗粒越来越细小。第(4)题,由景观示意图可以看出从洪(冲)积扇的顶端到边缘,地势逐渐降低,其沿C→D方向的剖面图应与B图相符合。
答案:(1)洪(冲)积扇 三角洲 堆积
(2)B A (3)C (4)B
湘教版 (2019)必修 第一册第一节 流水地貌课后测评: 这是一份湘教版 (2019)必修 第一册第一节 流水地貌课后测评,共8页。
高中地理湘教版 (2019)必修 第一册第一节 流水地貌课时练习: 这是一份高中地理湘教版 (2019)必修 第一册第一节 流水地貌课时练习,共6页。试卷主要包含了图中扇形地貌为,图乙所示区域一般多分布在河流,该地将会出现的地理景观是等内容,欢迎下载使用。
湘教版 (2019)必修 第一册第一节 水循环随堂练习题: 这是一份湘教版 (2019)必修 第一册第一节 水循环随堂练习题,共4页。试卷主要包含了淮河水系参与的水循环主要是,图中水循环各环节对应正确的是,下列有关水循环的说法,正确的是,能正确反映海陆间水循环过程的是,水循环中的等内容,欢迎下载使用。

