化学必修 第一册第二章 海水中的重要元素——钠和氯第一节 钠及其化合物第2课时课时练习
展开第二章 第一节 第2课时
请同学们认真完成 [练案8]
基 础 达 标
一、选择题(每小题只有一个选项符合题意)
1.某实验小组通过如图所示实验探究Na2O2与水的反应。下列说法中,不正确的是( D )
A.②中的大量气泡主要成分是氧气
B.③中溶液变红,说明有碱性物质生成
C.④中现象可能是由于溶液中含有强氧化性物质造成的
D.⑤中MnO2的主要作用是降低了水中氧气的溶解度
解析:过氧化钠与水反应生成氢氧化钠和氧气,A正确;过氧化钠与水反应生成了氢氧化钠,氢氧化钠是强碱,使酚酞溶液变成红色,B正确;过氧化钠与水反应可能生成了过氧化氢,过氧化氢具有强氧化性,能够使溶液褪色,C正确;生成的过氧化氢在二氧化锰作催化剂的条件下发生了分解,因此有气泡产生,D错误。
2.一团棉花包裹少量过氧化钠放在石棉网上,将CO2气体缓缓通到棉花中的过氧化钠上,棉花很快燃烧起来,分析实验可知,下列说法不正确的是( C )
A.反应生成的O2有利于棉花燃烧
B.过氧化钠与CO2反应放热
C.CO2对棉花燃烧起助燃作用
D.过氧化钠与CO2反应属于氧化还原反应
解析:氧气具有助燃性,有利于棉花燃烧,A正确;棉花燃烧,是因为过氧化钠与CO2反应放热,使温度达到了棉花的着火点,B正确;CO2不支持燃烧,对棉花燃烧不能起助燃作用,C错误;过氧化钠与CO2反应过程中有氧气产生,氧元素的化合价发生改变,该反应属于氧化还原反应,D正确。
3.已知用金属钠生成氧化钠,可有多种方法:
①4Na+O2===2Na2O,
②4Na+CO2===2Na2O+C,
③2NaNO2(亚硝酸钠)+6Na=== 4Na2O+N2↑
下列说法错误的是( C )
A.三个反应都属于氧化还原反应
B.①方法产物中可能混有过氧化钠
C.②方法中固体产物中的碳可在空气中灼烧除去
D.③方法中副产物氮气可以保护Na2O不易被氧化
解析:三个反应中均存在元素化合价的变化,均为氧化还原反应,故A正确;氧化钠易被氧化为过氧化钠,则①方法产物中可能混有过氧化钠,故B正确;在空气中灼烧除去产物中的碳时,氧化钠也会转化为过氧化钠,故C错误;氮气性质稳定,不与氧化钠反应,则③方法中副产物氮气可以保护Na2O不易被氧化,故D正确。
4.下列各组物质中,其学名、俗名及化学式不相符合的是( D )
A.碳酸钠、纯碱、Na2CO3B.碳酸氢钠、小苏打、NaHCO3
C.氢氧化钠、火碱、NaOHD.碳酸钙、生石灰、CaCO3
解析:碳酸钙的俗名是大理石或石灰石,而生石灰的化学式为CaO,学名为氧化钙,故D项符合题意。
5.利用焰色试验,人们在烟花中有意识地加入特定金属元素,使焰火更加绚丽多彩,下列说法中正确的是( B )
A.非金属单质燃烧时火焰均为无色
B.NaCl与Na2CO3灼烧时火焰颜色相同
C.焰色试验均应透过蓝色钴玻璃观察
D.对于金属元素,只有其单质灼烧时火焰才有颜色
解析:氢气在氧气中燃烧发出淡蓝色火焰,在氯气中燃烧发出苍白色火焰,A错误;NaCl与Na2CO3灼烧时均呈现钠元素的焰色试验颜色,为黄色,B正确;只有钾元素的焰色试验需要透过蓝色的钴玻璃观察,防止钠元素的干扰,C错误;很多金属或它们的化合物在无色火焰上灼烧时都会使火焰呈现特征的颜色,D错误。
6.下列对焰色试验实验操作注意事项的说明,正确的是( D )
①钾的火焰颜色要透过蓝色钴玻璃观察 ②先将铂丝灼烧到与原来火焰的颜色相同,再蘸取被检验的物质
③每次实验后,要将铂丝用盐酸洗净 ④实验时最好选择本身颜色较浅的火焰 ⑤没有铂丝时,也可以用光洁无锈的铁丝代替
A.仅有③不正确 B.仅有④不正确
C.仅有⑤不正确D.全对
解析:观察钾的火焰颜色时必须用蓝色的钴玻璃滤去黄光,排除干扰;实验前必须用稀盐酸洗净铂丝,并且在酒精喷灯上灼烧至无色,防止杂质的焰色对实验产生干扰;火焰本身的颜色浅,便于对金属焰色的观察;铂丝、铁丝本身没有焰色,可用于蘸取试样完成实验。
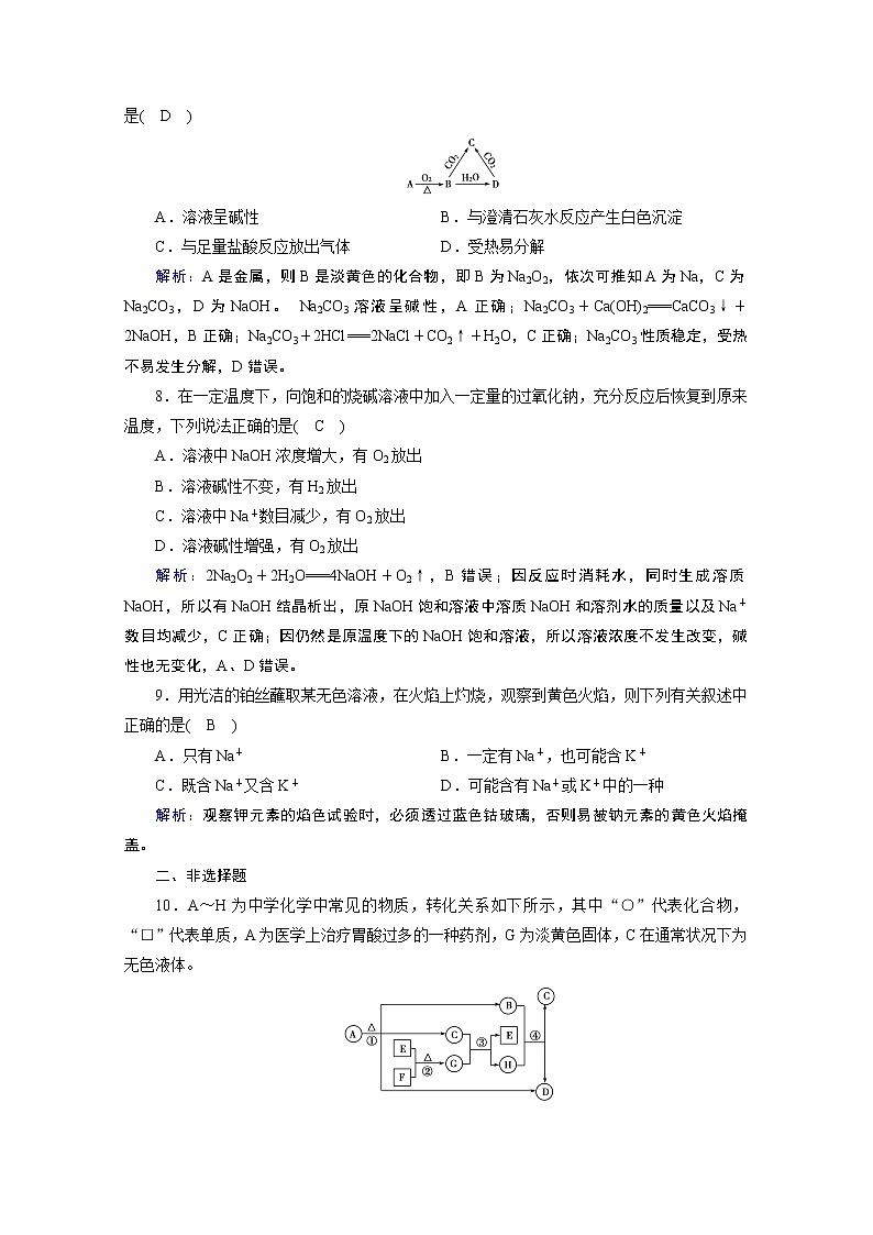
7.已知A是一种金属单质,B显淡黄色,其转化关系如图所示,则C的以下性质错误的是( D )
A.溶液呈碱性B.与澄清石灰水反应产生白色沉淀
C.与足量盐酸反应放出气体D.受热易分解
解析:A是金属,则B是淡黄色的化合物,即B为Na2O2,依次可推知A为Na,C为Na2CO3,D为NaOH。 Na2CO3溶液呈碱性,A正确;Na2CO3+Ca(OH)2===CaCO3↓+2NaOH,B正确;Na2CO3+2HCl===2NaCl+CO2↑+H2O,C正确;Na2CO3性质稳定,受热不易发生分解,D错误。
8.在一定温度下,向饱和的烧碱溶液中加入一定量的过氧化钠,充分反应后恢复到原来温度,下列说法正确的是( C )
A.溶液中NaOH浓度增大,有O2放出
B.溶液碱性不变,有H2放出
C.溶液中Na+数目减少,有O2放出
D.溶液碱性增强,有O2放出
解析:2Na2O2+2H2O===4NaOH+O2↑,B错误;因反应时消耗水,同时生成溶质NaOH,所以有NaOH结晶析出,原NaOH饱和溶液中溶质NaOH和溶剂水的质量以及Na+数目均减少,C正确;因仍然是原温度下的NaOH饱和溶液,所以溶液浓度不发生改变,碱性也无变化,A、D错误。
9.用光洁的铂丝蘸取某无色溶液,在火焰上灼烧,观察到黄色火焰,则下列有关叙述中正确的是( B )
A.只有Na+B.一定有Na+,也可能含K+
C.既含Na+又含K+D.可能含有Na+或K+中的一种
解析:观察钾元素的焰色试验时,必须透过蓝色钴玻璃,否则易被钠元素的黄色火焰掩盖。
二、非选择题
10.A~H为中学化学中常见的物质,转化关系如下所示,其中“○”代表化合物,“□”代表单质,A为医学上治疗胃酸过多的一种药剂,G为淡黄色固体,C在通常状况下为无色液体。
请回答下列问题:
(1)G的化学式为__Na2O2__。
(2)反应①②③④中__②③__(填序号)属于氧化还原反应。
(3)写出下列反应的化学方程式:
A→B+C+D:__2NaHCO3eq \(=====,\s\up7(△))Na2CO3+H2O+CO2↑__。
F+C:__2Na+2H2O===2NaOH+H2↑__。
解析:A可用于治疗胃酸过多,且受热分解生成三种物质,则可能是NaHCO3,由两种单质受热生成的淡黄色固体是Na2O2,通常状况下的无色液体可能是H2O。联系图中的转化关系即可推得:A、B、C、D、E、F、G、H分别是NaHCO3、CO2、H2O、Na2CO3、O2、Na、Na2O2、NaOH。
能 力 提 升
一、选择题(每小题有1个或2个选项符合题意)
1.为除去括号内的杂质,所选用的试剂或方法不正确的是( AD )
A.Na2CO3溶液(NaHCO3),选用过量的NaOH溶液
B.NaHCO3溶液(Na2CO3),应通入过量的CO2气体
C.Na2O2粉末(Na2O),将混合物在氧气中加热
D.Na2CO3溶液(Na2SO4),加入适量Ba(OH)2溶液,过滤
解析:A项中发生NaHCO3+NaOH===Na2CO3+H2O,但增加了NaOH杂质;D项中,Ba(OH)2+Na2SO4===BaSO4↓+2NaOH,Na2CO3+Ba(OH)2===BaCO3↓+2NaOH,消耗了Na2CO3,而且还增加了新的杂质NaOH。
2.有两试管分别装有Na2CO3和NaHCO3溶液,下列操作或判断正确的是( BC )
解析:A项中发生的反应分别为Na2CO3+Ca(OH)2===CaCO3↓+2NaOH,2NaHCO3+Ca(OH)2===CaCO3↓+Na2CO3+2H2O,两者均产生白色沉淀;B项加入等浓度的稀盐酸时,NaHCO3溶液反应更剧烈;C项Na2CO3与CaCl2溶液发生反应:Na2CO3+CaCl2===CaCO3↓+2NaCl,产生白色沉淀,NaHCO3与CaCl2溶液不反应;D项逐滴加入等浓度盐酸时,NaHCO3立即产生气泡,Na2CO3开始无气泡产生,过一会儿才产生气泡。
3.将a g由CO和H2组成的混合气体在足量的O2中充分燃烧后,将生成的所有产物通过足量的Na2O2固体,充分反应后,固体增加的质量为( A )
A.a gB.eq \f(3a,4) g
C.eq \f(3a,2) gD.eq \f(4a,3) g
解析:CO、H2分别与O2反应的化学方程式:2CO+O2eq \(=====,\s\up7(点燃))2CO2,2H2+O2eq \(=====,\s\up7(点燃))2H2O;CO2、H2O分别与Na2O2反应的化学方程式:2CO2+2Na2O2===2Na2CO3+O2,2H2O+2Na2O2=== 4NaOH+O2↑,由4个化学方程式可得:CO+Na2O2===Na2CO3,H2+Na2O2===2NaOH,因此,CO、H2燃烧时消耗的O2在其产物与Na2O2反应后,又都释放出去,其余的生成物都是固体,故参加反应的CO和H2混合物的质量即反应后固体增加的质量。
4.为了检验某含有NaHCO3杂质的Na2CO3样品的纯度,现将w1 g样品加热,其质量变为w2 g,则该样品的纯度(质量分数)是( A )
A.eq \f(84w2-53w1,31w1)B.eq \f(84w1-w2,31w1)
C.eq \f(73w2-42w1,31w1)D.eq \f(115w2-84w1,31w1)
解析:2NaHCO3eq \(=====,\s\up7(△))Na2CO3+CO2↑+H2O 固体质量差
2×84 g 62 g
x (w1-w2) g
解得x=eq \f(84w1-w2,31) g,
从而有:w(Na2CO3)=eq \f(w1 g-x,w1 g)=eq \f(84w2-53w1,31w1)。
二、非选择题
5.A、B、C、D、F五种物质的焰色试验均为黄色,A、B、C、D与盐酸反应均生成E,此外B还生成一种可燃性气体。而C、D还生成一种无色、无味气体H,该气体能使澄清石灰水变浑浊。D和A可反应生成C,F和H也可反应生成C和另一种无色、无味气体。请回答下列问题:
(1)写出A、B、C、D、E、F的化学式:
A__NaOH__;B__Na__,C__Na2CO3__;
D__NaHCO3__;E__NaCl__;F__Na2O2__。
(2)写出F和H反应的化学方程式:__2Na2O2+2CO2===2Na2CO3+O2__。
(3)写出下列反应的离子方程式。
①D+盐酸:__HCOeq \\al(-,3)+H+===H2O+CO2↑__;
②B+水:__2Na+2H2O===2Na++2OH-+H2↑__;
③D+A:__HCOeq \\al(-,3)+OH-===H2O+COeq \\al(2-,3)__。
解析:由焰色试验为黄色,且A、B、C、D均与盐酸反应生成E,知E为NaCl,B还生成可燃性气体,知B为Na,由C、D还生成气体H,该气体能使澄清石灰水变浑浊,知H为CO2,则C、D为Na2CO3和NaHCO3中的一种,F和H(CO2)反应生成C和另一种气体,则F为Na2O2、C为Na2CO3,因而D为NaHCO3,D和A反应可生成Na2CO3,则A为NaOH。
6.过氧化钠(Na2O2)是一种淡黄色固体,能与水反应。常用在呼吸面具和潜水艇里作为氧气的来源,还可用作熔矿剂,使某些不溶于酸的矿物分解。用脱脂棉包住约0.2 g过氧化钠粉末,置于石棉网上,往脱脂棉上滴水,可观察到脱脂棉剧烈燃烧起来。
回答下列问题:
(1)由实验现象所得到的有关过氧化钠与水反应的结论是:
a.有氧气生成;
b.__反应放热__。
(2)某研究性学习小组拟用如图所示装置进行实验,以证明上述结论。
①用以验证结论a的实验方法是__打开分液漏斗活塞,将带火星的木条靠近P处,若木条复燃,证明有氧气生成__。
②用以验证结论b的实验方法是__将q连导管后插入水中,打开分液漏斗活塞,若导管口有气泡冒出,证明反应放热__。
解析:
7.下图所示为两个实验装置(铁架台等辅助仪器已略去)。
回答下列问题:
(1)实验甲在加热过程中能观察到有白色沉淀生成的是__Ⅱ__(填“Ⅰ”或“Ⅱ”)烧杯,该烧杯中发生反应的离子方程式是__Ca2++2OH-+CO2===CaCO3↓+H2O__,通过实验甲可比较出__Na2CO3__(填“Na2CO3”或“NaHCO3”)较稳定。
(2)实验乙用来验证Na2O2与CO2的反应,观察到的实验现象:包有Na2O2的棉花燃烧。写出Na2O2与CO2发生反应的化学方程式:__2Na2O2+2CO2===2Na2CO3+O2__,棉花燃烧说明该反应的特点是__Na2O2与CO2反应放出O2并产生大量的热__。
(3)取10.0 g碳酸钠和碳酸氢钠的混合物加热,将生成的CO2通入足量澄清石灰水中完全吸收,测得生成沉淀4.0 g。则原混合物中碳酸钠的质量分数为__32.8%__。
解析:(1)NaHCO3受热易分解产生CO2:2NaHCO3eq \(=====,\s\up7(△))Na2CO3+CO2↑+H2O,CO2能使澄清石灰水变浑浊;而Na2CO3较稳定,受热不易分解。
(2)Na2O2与CO2反应产生O2,并放出大量的热:2Na2O2+2CO2===2Na2CO3+O2,故能使棉花燃烧。
(3)NaHCO3与CaCO3存在如下关系:
2NaHCO3 ~ CaCO3
168 g 100 g
m(NaHCO3) 4.0 g
m(NaHCO3)=6.72 g
则m(Na2CO3)=10.0 g-6.72 g=3.28 g,其质量分数为eq \f(3.28 g,10.0 g)×100%=32.8%。选项
操作
判断
A
分别加入澄清石灰水
产生沉淀者为Na2CO3
B
分别加入等浓度的稀盐酸
反应较剧烈者为NaHCO3
C
分别加入CaCl2溶液
产生沉淀者为Na2CO3
D
逐滴加入等浓度的盐酸
立即产生气泡者为Na2CO3
高中人教版 (2019)第一节 钠及其化合物第2课时课堂检测: 这是一份高中人教版 (2019)第一节 钠及其化合物第2课时课堂检测,共7页。试卷主要包含了实验室按如下装置测定纯碱的纯度等内容,欢迎下载使用。
高中化学必修一 2.1.2 钠的几种化合物 焰色试验学案: 这是一份高中化学必修一 2.1.2 钠的几种化合物 焰色试验学案,共7页。
高中化学人教版 (2019)必修 第一册第一节 钠及其化合物第2课时练习题: 这是一份高中化学人教版 (2019)必修 第一册第一节 钠及其化合物第2课时练习题,共6页。试卷主要包含了有关Na2O2的叙述不正确的是,下列关于焰色试验的表述确切的是等内容,欢迎下载使用。

