- 中考化学复习训练:12物质变化和性质化学反应 试卷 10 次下载
- 中考化学复习训练:14化学与能源和资源的利用 试卷 9 次下载
- 中考化学复习训练:15化学与生活 试卷 10 次下载
- 中考化学复习训练:16仪器实验操作 试卷 13 次下载
- 中考化学复习训练:17气体的制备 试卷 10 次下载
中考化学复习训练:13质量守恒定律化学方程式
展开第13讲 质量守恒定律 化学方程式
一、选择题
1. (2017广安)下列变化,遵守质量守恒定律的是 ( )
A. 石墨制成金刚石
B. 2 g H2完全燃烧生成36 g H2O
C. 水变成汽油
D. 冰转化成干冰
2. (2017齐齐哈尔)赤热的铁与水蒸气反应,其化学方程式为3Fe+4H2O X+4H2,则X的化学式为( )
A. Fe2O2 B. Fe3O4 C. FeO D. O2
3. (2017玉林崇左)硫在氧气中燃烧的化学方程式是:S+O2SO2,从这个化学方程式获得的信息错误的是 ( )
A. 反应前后元素种类不变
B. 该反应的生成物中含有氧气
C. 该反应的反应物是硫和氧气
D. 该反应发生所需要的条件是点燃
4. (2017衢州)质量守恒定律是自然界基本的规律之一。下列装置及实验(天平未画出)能用来验证质量守恒定律的是( )
5. (2017扬州)某实验过程如下:取a g锡粉置于密闭容器中,称得容器和固体的总质量为b g,煅烧使锡粉与O2充分反应;冷却后打开容器时发现有空气冲入,待容器内气体组成恢复到反应前,称得容器和固体的质量为c g;取出所有固体,称得固体为d g。则c等于( )
A. d+b+a B. d-b-a
C. d-b+a D. d+b-a
6. (2017商丘模拟)下列设计方案可行,且化学方程式书写正确的是( )
A. 实验室用稀硫酸与铜片反应制取氢气:
Cu+H2SO4 === CuSO4+H2↑
B. 用盐酸除去氢氧化钾溶液中的碳酸钾:
K2CO3+2HCl === 2KCl+H2O+CO2↑
C. 用含氢氧化镁的药物治疗胃酸过多症:
Mg(OH)2+2HCl === MgCl2+2H2O
D. 用稀硫酸除铁锈:Fe2O3+H2SO4 === FeSO4+H2O
7. (2017绥化)地质人员考察时发现一种带螺纹的矿石。研究发现该矿石能在氧气中燃烧,主要反应是4X+11O2 2Fe2O3+8SO2,下列说法正确的是( )
A. 该物质的化学式是FeS2
B. 该物质由铁、硫、氧三种元素组成
C. 氧气由两个氧原子构成
D. SO2中硫、氧元素质量比为1∶2
8. (2017金华)将宏观、微观及化学符号联系在一起是化学学科的特点。在一定条件下,A和B能发生化学反应生成C和D。其微观示意图如图所示,下列相关叙述正确的是( )
A. 从宏观角度看,物质C由两种元素组成,属于混合物
B. 从微观角度看,该化学变化中发生根本改变的微粒是原子
C. 若D为空气中体积分数最大的气体,则D的微观符号可表示为N2
D. 该反应属于基本反应类型中的置换反应,反应前后各元素化合价不变
9. (2017天津)钛和钛合金是重要金属材料。工业上用钛酸亚铁(FeTiO3)冶炼钛(Ti)的过程是:
①2FeTiO3+6C+7Cl2 2TiCl4+2FeCl3+6CO
②在氩气环境中:2Mg+TiCl4 Ti+2MgCl2
下列判断不正确的是( )
A. 反应①中生成的气体对环境有污染
B. 反应②中氯化物的总质量保持不变
C. 反应①、②中钛元素的化合价都改变
D. 反应②中氩气作为保护气不参加反应
10. (2017泰安)四种物质在一定的条件下充分混合反应,测得反应前后各物质的质量分数如图所示。则有关说法中不正确的是( )
A. 丁一定是化合物
B. 乙可能是这个反应的催化剂
C. 生成的甲、丙两物质的质量比为8∶1
D. 参加反应的丁的质量一定等于生成甲和丙的质量之和
11. (2017河北)一定条件下,密闭容器内发生的某化学反应,测得t1和t2时各物质的质量见下表。下列说法正确的是( )
物质 | M | N | P | Q |
t1时的质量/g | 51 | 9 | 3 | 17 |
t2时的质量/g | 23 | 3 | x | 51 |
A. x的值小于3
B. Q可能是单质
C. 该反应一定是分解反应
D. M与N的质量变化比为14∶3
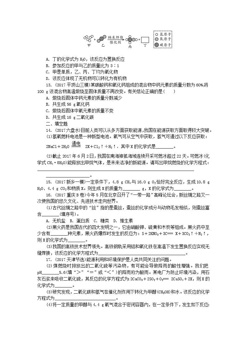
12. (2017烟台)清华大学研究人员成功研制出一种纳米纤维催化剂,可将二氧化碳转化成液体燃料甲醇,其微观示意图如下(图中的微粒恰好完全反应)。下列说法正确的是( )
A. 丁的化学式为H2O,该反应为置换反应
B. 参加反应的甲与乙的质量比为3∶1
C. 甲是单质,乙、丙、丁均为氧化物
D. 该反应体现了无机物可以转化为有机物
13. (2017平顶山三模)某碳酸钙和氧化钙组成的混合物中钙元素的质量分数为60%,将100 g该混合物高温煅烧至固体质量不再改变。有关结论正确的是( )
A. 煅烧后固体中钙元素的质量分数减少
B. 共生成56 g氧化钙
C. 煅烧后固体中氧元素的质量不变
D. 共生成16 g二氧化碳
二、填空题
14. (2017六盘水)目前人类可以从多方面获取能源,我国在能源获取方面取得较大突破。
(1)氢氧燃料电池是一种新型电池。氧气可从空气中获取,氢气可通过以下反应获取:
2NaCl+2H2O 2X+Cl2↑+H2↑,其中X的化学式是________。
(2)截止2017年6月2日,我国在南海神狐海域连续开采可燃冰超过22天。可燃冰(化学式CH4·8H2O)能释放出甲烷气体,是未来洁净的新能源。请写出甲烷燃烧的化学方程式:________________________________________________________________________
____________________。
15. (2017新乡一模)一定条件下,4.8 g CH4与16.0 g O2恰好完全反应,生成10.8 g H2O、4.4 g CO2和物质X。则生成X的质量为________ g,X的化学式为________。
16. (2017重庆B卷)今年5月在北京召开了“一带一路”高峰论坛会,新丝绸之路又一次使我国的悠久文化、先进技术走向世界。
(1)古代丝绸之路中的“丝”指的是蚕丝,蚕丝的化学成分与动物毛发相似,则蚕丝富含________(填序号)。
A. 无机盐 B. 蛋白质 C. 糖类 D. 维生素
(2)黑火药是我国古代的四大发明之一,它由硝酸钾、硫黄和木炭等组成。黑火药中至少含有________种元素,黑火药爆炸时发生的反应为:S+2KNO3+3C=== X+3CO2↑+N2↑,则X的化学式为________。
(3)我国的高铁技术世界领先。高铁钢轨采用铝和氧化铁在高温下发生置换反应实现无缝焊接,该反应的化学方程式为________________________________________。
17. (2017天津节选)能源利用和环境保护是人类共同关注的问题。
(2)煤燃烧时排放出的二氧化硫等污染物,有可能会导致降雨的酸性增强。我们把pH________5.6(填“>”“=”或“<”)的降雨称为酸雨。某电厂为防止环境污染,用石灰石浆来吸收二氧化硫,其反应的化学方程式为:2CaCO3+2SO2+O2=== 2CaSO4+2X,则X的化学式为________。
(3)研究发现,二氧化碳和氢气在催化剂作用下转化为甲醇(CH3OH)和水。该反应的化学方程式为____________________________。
(4)将一定质量的甲醇与4.4 g氧气混合于密闭容器内,在一定条件下,发生如下反应:8CH3OH+xO2 mCO2+nCO+16H2O。当反应物完全耗尽且全部转化为生成物时,有3.6 g水生成,同时生成二氧化碳的质量为________g。
18. (2017泰安)某物质在点燃的条件下发生反应,生成物和反应物共四种,它们的微观示意图和反应前后的质量如下表所示。
|
|
|
|
|
|
物质 序号 | 甲 | 乙 | 丙 | 丁 |
|
微观示 意图 |
| ||||
反应前 质量/g | 68 | 100 | 1 | 0 |
|
反应后 质量/g | 0 | x | y | z | — 氢原子 — 氧原子 — 硫原子 |
(1)由构成的物质中所代表的元素的化合价为________;
(2)表中的四种物质中,属于氧化物的是________(填化学式);
(3)上述反应的化学方程式为____________________________;
(4)一位同学在计算x、y和z数值的过程中,列出了以下等式,其中正确的是________(填字母序号)。
A. x+y+z=169
B. y+z=168
C. (100-x)∶z=32∶64
D. (100-x)∶(y-1)=8∶3
19. (2017随州)小李用盐酸与碳酸钙粉末反应验证质量守恒定律,实验装置如图。
(1)根据实验目的,小李必须测量的数据是________。
A. 锥形瓶质量
B. 气球质量
C. 反应前整个反应装置(包括里边的物质)质量
D. 反应后整个反应装置(包括里边的物质)质量
(2)将反应装置放在天平左盘,使天平平衡后,再将碳酸钙粉末倒入锥形瓶中。反应结束后,气球鼓起,天平向右倾斜。小李按规范操作重新实验,得到相同结果。请你帮他分析原因__________________________________。
(3)反应结束后,锥形瓶中无固体剩余,则生成气体质量________g,所得溶液中生成物的溶质质量分数(只需写出最终的计算表达式)______________________________________。
20. (2017淮安)质量守恒定律的发现对化学的发展做出了巨大贡献。
图1
(1)为验证质量守恒定律,小华设计如图1所示装置进行实验。
实验时,先将装有药品的装置放在天平上,添加砝码,移动游码至天平平衡(如图1所示),然后取下装置,用针筒向锥形瓶中注入少量稀盐酸,反应后再将装置放置于天平上,观察到____________________________,从而验证了质量守恒定律。若将锥形瓶改为烧杯,则不能验证质量守恒定律,原因是______________________________________。
(2)某反应的微观示意图如图2所示。
图2
①X的化学式是__________。
②根据上述微观示意图,可得出化学反应遵循质量守恒定律的本质原因是____________________________________。
三、简答题
21. (2017河南化学竞赛)如图表示某化学反应的微观示意图,其中“”和“”分别代表不同元素的原子。由图可获得什么信息?(至少写两条)
22. (2017河南化学竞赛)闪电是一种自然现象。据估计地球上年均发生31万余次的闪电,每当电闪雷鸣时,空气中的氮气在闪电条件下与氧气化合生成不溶于水的一氧化氮气体。一氧化氮的密度比空气略大,常温下易与氧气反应生成二氧化氮,二氧化氮与水反应生成硝酸和一氧化氮,最终转化成促进植物生长的硝酸盐被植物吸收。请写出所涉及的三个化学方程式。
23. (2017安阳一模)如图是某反应的微观示意图。
(1)写出该反应的化学方程式。
(2)该反应前后化合价发生改变的元素有哪些?
24. (2017南阳一模)请用化学方程式解释下列问题。
(1)氢氧化钠溶液敞口放置易变质。
(2)稀盐酸可用于除铁锈。
(3)通风不良的屋内燃煤易造成煤气中毒。
四、计算题
25. (2017山西)在一次实验课上,同学们用加热氯酸钾和二氧化锰混合物的方法制取氧气。他们称取了24.5 g的混合物,其中二氧化锰的质量分数为20%,加热到完全分解。请你通过计算,得出他们制得氧气的质量是多少?

