【化学】新疆巴州三中2018-2019学年高二上学期期末考试
展开新疆巴州三中2018-2019学年高二上学期期末考试
考试时间:90分钟 试卷总分 :100分
相对原子质量:Cu—64
第Ⅰ卷(选择题,共44分)
一、选择题(每小题2分,共44分。下列各题的四个选项中,只有一个选项符合题意。)
1.下列说法正确的是( )
A.煤等化石燃料是可再生能源,提高物质的燃烧效率对于节约能源十分重要
B.需要加热才能发生的反应一定是吸热反应
C.强电解质溶液的导电能力一定强
D.化合物不是电解质就是非电解质
2.下列物质按照混合物、纯净物、强电解质、弱电解质、非电解质的顺序排列正确的一组是( )
A.盐酸、胆矾、NH4Cl、CH3COOH、CO2
B.干冰、氯水、HCl、HClO、CO
C.漂白粉、氯气、BaSO4、CO2、SO2
D.硫酸、氨水、醋酸、乙醇、NO2
3. 下列对于电化学说法正确的是( )
A.为保护浸入海水中的钢闸门,可在闸门表面镶上铜锭
B.电解精练铜时,阳极泥中常含有金属金、银、锌等
C.可充电电池放电时,化学能转变为电能
D.铅蓄电池放电时的负极和充电时的阴极均发生氧化反应
4.下列反应中属于吸热反应的是 ( )
A.CaCO3 CaO + CO2 ↑
B.2 Al + Fe2O3 2 Fe + Al2O3
C.2 Na+2 H2O = 2NaOH + H2↑
D.H2SO4 +2 NaOH === Na2SO4+2 H2O
5. 下列关于化学反应速率的说法中,不正确的是( )
A.化学反应速率是化学反应进行快慢程度的物理量
B.化学反应速率通常用单位时间内生成或消耗某物质的质量的多少来表示
C.在同一个反应中,可以用反应物或生成物来表示反应速率
D.化学反应速率的常用单位有mol/(L·s)和mol/(L·min)
6. 下列有关化学反应速率的说法正确的是( )
A.100 mL 1 mol·L-1 的硫酸跟锌片反应,加入适量的硫酸钠溶液,反应速率不变
B.SO2的催化氧化是一个放热的反应,所以升高温度,反应速率减慢
C.汽车尾气中的NO和CO可以缓慢反应生成N2和CO2,减小压强反应速率减慢
D.用铁片和稀硫酸反应制取氢气时,改用98%的浓硫酸可以加快产生氢气的速率
7.下列措施或事实不能用勒夏特列原理解释的是( )
A.新制的氯水在光照下颜色变浅
B.H2、I2、HI平衡混合气加压后颜色变深
C.在合成氨的反应中,降温或加压有利于氨的合成
D. Fe(SCN)3溶液中加入几滴6 mol·L-1 NaOH溶液后颜色变浅
8.合成氨所需的氢气可用煤和水作原料经多步反应制得,其中的一步反应为:
CO(g)+H2O(g) CO2(g)+H2(g) ΔH<0
反应达到平衡后,为提高CO的转化率,下列措施中正确的是( )
A.增大CO的浓度 B.降低温度 C.升高温度 D.增大压强
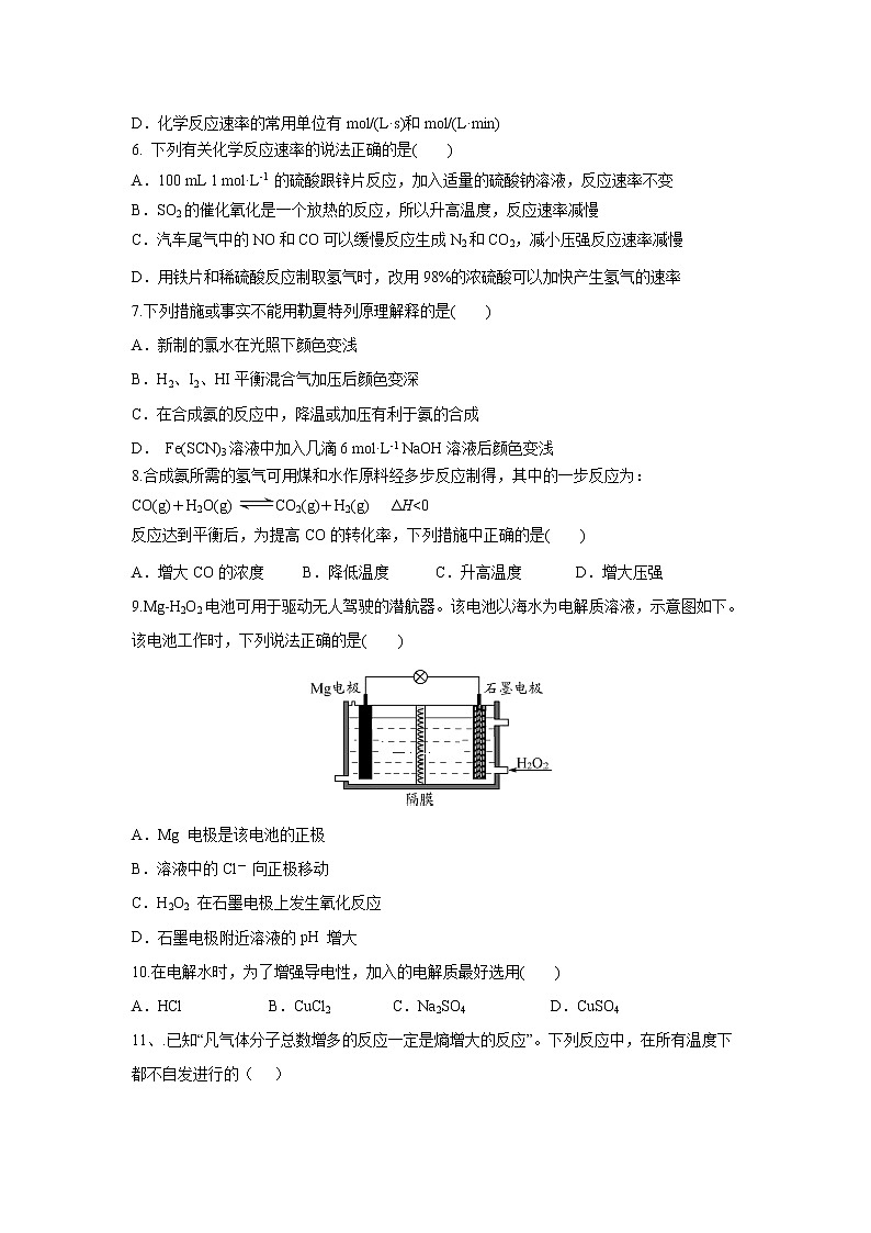
9.Mg-H2O2电池可用于驱动无人驾驶的潜航器。该电池以海水为电解质溶液,示意图如下。
该电池工作时,下列说法正确的是( )
A.Mg 电极是该电池的正极
B.溶液中的Cl- 向正极移动
C.H2O2 在石墨电极上发生氧化反应
D.石墨电极附近溶液的pH 增大
10.在电解水时,为了增强导电性,加入的电解质最好选用( )
A.HCl B.CuCl2 C.Na2SO4 D.CuSO4
11、.已知“凡气体分子总数增多的反应一定是熵增大的反应”。下列反应中,在所有温度下都不自发进行的( )
A.2O3(g) = 3O2(g) △H<0
B.2CO(g) = 2C(s)+O2(g) △H>0
C.N2(g) + 3H2(g) =2NH3(g) △H<0
D.CaCO3(s) = CaO(s) + CO2(g) △H>0
12. 某蓄电池放电、充电时反应为:Fe + Ni2O3 +3H2O Fe(OH)2 +2Ni(OH)2 ,下列推断不正确的是( )
A.放电时,负极上的电极反应式是:Fe+2OH--2e-=Fe (OH)2
B.放电时,每转移2 mol 电子,正极上有1 mol Ni2O3 被氧化
C.充电时,阳极上的电极反应式是:2 Ni(OH)2 -2e-+ 2 OH- = Ni2O3 +3 H2O
D.该蓄电池的电极必须是浸在某种碱性电解质溶液中
13.一定条件下,在体积固定的密闭容器中通入2.0 mol SO2、1.2molO2,发生反应
2 SO2 (g) + O2(g)2 SO3(g) ΔH= -198 kJ·mol - 1,下列判断不正确的是( )
A. 2SO2(g) + O2(g) 2SO3(s) ΔH< -198kJ·mol-1
B. 增加反应物的量不能改变上述反应的ΔH
C. 充分反应后,放出的热量小于198 kJ
D. 若从反应开始到建立平衡放出热量158.4 kJ,则SO2的平衡转化率为60%
14.低温脱硝技术可用于处理废气中的氮氧化物,发生的化学反应为:
2NH3(g)+NO(g)+NO2(g) 2N2(g)+3H2O(g) ΔH<0
在恒容的密闭容器中,下列有关说法正确的是( )
A.单位时间内消耗NO和N2的物质的量比为1∶2时,反应达到平衡
B.平衡时,其他条件不变,升高温度可使该反应的平衡常数增大
C.平衡时,其他条件不变,增加NH3的浓度,废气中氮氧化物的转化率减小
D.其他条件不变,使用高效催化剂,废气中氮氧化物的转化率增大
15.已知“凡气体分子总数增多的反应一定是熵增大的反应”。下列反应中,在所有温度下都不自发进行的( )
A.2O3(g) = 3O2(g) △H<0
B.2CO(g) = 2C(s)+O2(g) △H>0
C.N2(g) + 3H2(g) =2NH3(g) △H<0
D.CaCO3(s) = CaO(s) + CO2(g) △H>0
16. 下列用来表示物质变化的化学用语正确的是( )
A.碳酸的电离方程式:H2CO3 CO32-+2 H+
B.硫酸钡的电离方程式:BaSO4 Ba2++SO42-
C.氢气燃烧的热化学方程式:H2(g)+O2(g) == H2O(l)ΔH=-285.8 kJ·mol-1
D.C不完全燃烧的热化学方程式:C(s)+ O2 (g) == CO(g) △H = 110.5 kJ·mol-1
17. 向0.1mol·L-1 CH3COOH溶液加水稀释或加入少量CH3COONa晶体时,都会引起( )
A. H+ 数目增加 B. CH3COOH的电离程度变大
C. 溶液中c(OH-)增大 D. 溶液的导电能力减弱
18. 对室温下氢离子浓度、体积均相同的HCl溶液和CH3COOH溶液分别采取以下措施,有关叙述正确的是 ( )
A.加适量的CH3COONa晶体,两溶液的氢离子浓度都减小
B.使温度升高20 ℃,两溶液的氢离子浓度都不变
C.与等浓度的NaOH溶液反应,消耗NaOH溶液的体积一样多
D.加足量的Zn充分反应后,两溶液中产生的氢气一样多
19.在理论上不能用于设计原电池的化学反应是
A.NaCl(aq)+ AgNO3(aq)= AgCl(s)+ NaNO3(aq )△H<0
B.2CH3OH (l) +3O2 (g) = 2CO2 (g) + 4H2O (l)△H<0
C.2FeCl3(aq)+Fe(s) = 3FeCl3(aq) △H < 0
D.2H2 (g) + O2 (g) = 2H2O (l) △H < 0
20.对于可逆反应2AB3(g) 2A(g)+3B2(g) ΔH>0,下列图像不正确的是( )
21.在0.1 mol·L-1的醋酸中加入少量的H2SO4后,其变化结果是( )
①酸性增强,pH减小 ②醋酸的浓度减小 ③c(H+)变小 ④c(CH3COO-)变小
A、①④ B、②④ C、①③ D、②③
22.用铁片与稀硫酸反应制取氢气时,下列措施不能使氢气生成速率加大的是( )
A. 加热 B. 不用稀硫酸,改用98%的硫酸
C. 滴加少量CuSO4 溶液 D. 不用铁片,改用铁粉
第Ⅱ卷(非选择题 共4题,56分)
二、填空题
23.(14分)某酸HX是一元弱酸,25℃时的电离平衡常数K a= 4.0×10—8。
(1)写出该酸的电离方程式 ,其电离平衡常数表达式K a = 。
(2)25℃时,向1 mol·L-1 HX 溶液中加入1 mol·L-1 盐酸,会 (“抑制”或“促进”)HX的电离,c(H+) (填“增大”、“减小”或“不变”), 电离平衡常数K a (填“增大”、“减小”或“不变”)。
(3)25℃时,若HX的起始浓度为0.01 mol·L-1,则平衡时c(H+)= mol/L, 由水电离的出的c(H+)= mol/L。
24.(17分)如下图所示,某同学设计一个燃料电池并探究氯碱工业原理和粗铜的精炼原理,其中乙装置中X为阳离子交换膜。
根据要求回答相关问题:
⑴甲装置中通入氧气的电极为 (填“正极”或“负极”),负极的电极反应式为 。
⑵乙装置中铁电极为 (填“阳极”或“阴极”),石墨电极(C)上发生 反应 (填“氧化”或“还原”),其电极反应式为 。
⑶反应一段时间后,乙装置中生成氢氧化钠主要在_ 区。(填“铁极”或“石墨极”)
⑷如果粗铜中含有锌、银等杂质,丙装置中反应一段时间,硫酸铜溶液浓度将
(填“增大”“减小”或“不变”)。
⑸若在标准状况下,有2.24 L氧气参加反应,则乙装置中铁电极上生成的气体的分子数为 ;丙装置中阴极析出铜的质量为 。
25.(13分)图a是1 mol NO2和1 mol CO恰好反应生成CO2和NO过程中的能量变化示意图;现往体积固定的密闭容器中通入等物质的量的NO2 和CO,反应中的CO和NO的浓度随时间变化的示意图如b图。根据图意回答下列问题:
(1)写出NO2和CO反应的热化学方程式 。
(2)从反应开始到平衡,用NO2浓度变化表示平均反应速率v(NO2)= 。
(3)此温度下该反应的平衡常数K= 。
(4)830K时,在密闭容器中发生下列可逆反应:
CO(g)+H2O(g)CO2(g)+H2(g);△H<0 试回答下列问题:
①若起始时c(CO)=2 mol·L-1,c(H2O)=3 mol·L-1,达到平衡时CO的转化率为60%,则在该温度下,该反应的平衡常数K= .
②在相同温度下,若起始时c(CO)=1 mol·L-1,c(H2O)=2 mol·L-1,反应进行一段时间后,测得H2的浓度为0.5 mol·L-1,则此时该反应是否达到平衡状态 (填“是”与“否”),此时v(正) v(逆)(填“大于”“小于”或“等于”)
26.(12分)氨是最重要的氮肥,是产量最大的化工产品之一。其合成原理为:N2(g)+3H2(g)2NH3(g) ΔH=-92.4 kJ·mol-1。在密闭容器中,使2 mol N2和6 mol H2混合发生上述反应:
(1)当反应达到平衡时,N2和H2的浓度比是 ;N2和H2的转化率比是 。
(2)升高平衡体系的温度(保持体积不变),混合气体的平均相对分子质量 ,密度 。(填“变大”“变小”或“不变”)。
(3)若容器恒容、绝热,加热使容器内温度迅速升至原来的2倍,平衡将 (填“向左移动”“向右移动”或“不移动”)。达到新平衡后,容器内温度 (填“大于”“小于”或“等于”)原来的2倍。
参考答案
1-5 DACAB 6-10 CBBDC 11-15 ABDAB 16-20 CCAAD 21-22 AB
23. (14分) (各2分)
(1)HAH++A—, c(H+)c(A-)/c (HA)
(2)抑制 ; 增大 ;不变
(3)2.0×10—5 ; 5.0×10—10
24. (17分)
(1)正极(1分) H2-2e-+2OH-==2H2O(3分)
(2)阴极(1分) 氧化(2分) 2Cl--2e-== Cl2↑(3分)
(3)铁极(1分)
(4)减小(2分) (5)0.2NA(或1.204×1023)(2分) 12.8 g(2分)
25.(13分)
(1)NO2(g) + CO(g) NO(g) + CO2(g) ΔH= -234 mol·L-1(3分)
(2)1.50/t1 mol·L-1·min-1 (2分)
(3) 9 ; (各2分)
(4) 1; 否; >(各2分)
26.(12分)
⑴1:3 1:3(各2分 )
⑵ 减小 不变(各2分)
⑶向左移动 小于(各2分)

