2020届高考数学一轮复习单元检测04《三角函数》提升卷单元检测 文数(含解析)
展开单元检测四 三角函数、解三角形(提升卷)
考生注意:
1.本试卷分第Ⅰ卷(选择题)和第Ⅱ卷(非选择题)两部分,共4页.
2.答卷前,考生务必用蓝、黑色字迹的钢笔或圆珠笔将自己的姓名、班级、学号填写在相应位置上.
3.本次考试时间100分钟,满分130分.
4.请在密封线内作答,保持试卷清洁完整.
第Ⅰ卷(选择题 共60分)
一、选择题(本题共12小题,每小题5分,共60分.在每小题给出的四个选项中,只有一项是符合题目要求的)
1.下列命题中正确的是( )
A.终边在x轴正半轴上的角是零角
B.三角形的内角必是第一、二象限内的角
C.不相等的角的终边一定不相同
D.若β=α+k·360°(k∈Z),则角α与β的终边相同
答案 D
解析 对于A,因为终边在x轴正半轴上的角可以表示为α=2kπ(k∈Z),A错误;对于B,直角也可为三角形的内角,但不在第一、二象限内,B错误;对于C,例如30°≠-330°,但其终边相同,C错误,故选D.
2.若角α的终边经过点P,则cosα·tanα的值是( )
A.-B.C.-D.
答案 A
解析 因为角α的终边经过点P,
所以cosα=,tanα=-,所以cosα·tanα=×=-,故选A.
3.(2019·四川成都龙泉驿区第一中学模拟)已知sin=,则sin等于( )
A.B.-C.±D.-
答案 B
解析 ∵sin=cos
=cos=,
∴sin=cos
=cos=2cos2-1
=2×-1=-.
4.(2018·南充模拟)设f(x)=asin(πx+α)+bcos(πx+β),其中a,b,α,β都是非零实数,若f(2017)=-1,则f(2020)等于( )
A.1B.2C.0D.-1
答案 A
解析 由题知,f(x)=asin(πx+α)+bcos(πx+β),其中a,b,α,β都是非零实数,若f(2017)=asin(2017π+α)+bcos(2017π+β)=-asinα-bcosβ=-1,则asinα+bcosβ=1,所以f(2020)=asin(2020π+α)+bcos(2020π+β)=asinα+bcosβ=1,故选A.
5.函数y=cos2-sin2的最小正周期为( )
A.B.C.πD.2π
答案 C
解析 函数y=cos2-sin2
=cos=-sin2x,
所以函数的最小正周期是T==π,故选C.
6.设a=tan35°,b=cos55°,c=sin23°,则( )
A.a>b>c B.b>c>a
C.c>b>a D.c>a>b
答案 A
解析 由题可知b=cos55°=sin35°,因为sin35°>sin23°,所以b>c,利用三角函数线比较tan35°和sin35°,易知tan35°>sin35°,所以a>b.综上,a>b>c,故选A.
7.若函数f(x)=sin(2x+θ)+cos(2x+θ)是偶函数,则θ的最小正实数值是( )
A.B.C.D.
答案 B
解析 f(x)=sin(2x+θ)+cos(2x+θ)=2·sin.因为f(x)为偶函数,所以当x=0时,2x+θ+=θ+=kπ+(k∈Z),解得θ=kπ+(k∈Z).当k=0时,θ取得最小正实数值,故选B.
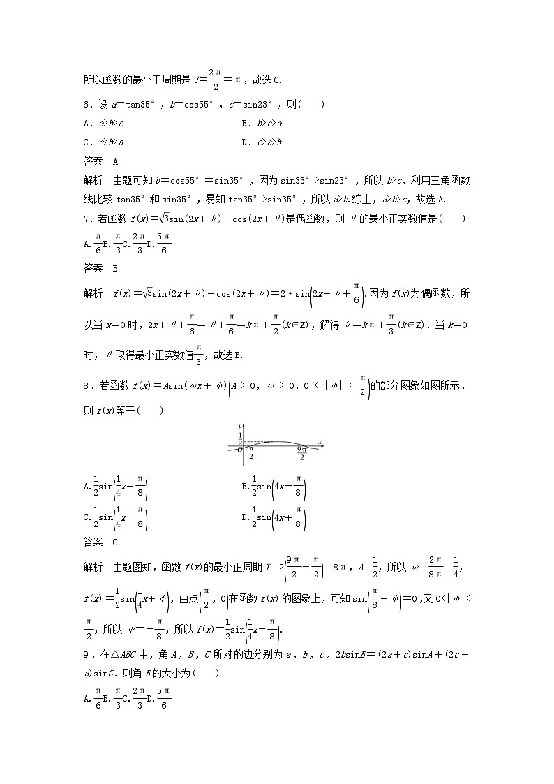
8.若函数f(x)=Asin(ωx+φ)的部分图象如图所示,则f(x)等于( )
A.sin B.sin
C.sin D.sin
答案 C
解析 由题图知,函数f(x)的最小正周期T=2=8π,A=,所以ω==,
f(x)=sin,由点在函数f(x)的图象上,可知sin=0,又0<|φ|<,所以φ=-,所以f(x)=sin.
9.在△ABC中,角A,B,C所对的边分别为a,b,c,2bsinB=(2a+c)sinA+(2c+a)sinC.则角B的大小为( )
A.B.C.D.
答案 C
解析 由正弦定理得2b2=(2a+c)a+(2c+a)c,化简得a2+c2-b2+ac=0,所以cosB===-,又B∈(0,π),解得B=,故选C.
10.已知函数f(x)=sin2x-2cos2x,将f(x)的图象上的所有点的横坐标缩短到原来的,纵坐标不变,再把所得图象向上平移1个单位长度,得到函数g(x)的图象,若g(x1)·g(x2)=-4,则|x1-x2|的值可能为( )
A.B.C.D.π
答案 C
解析 由题意得f(x)=sin2x-cos2x-1
=2sin-1,则g(x)=2sin,故函数g(x)的最小正周期T==.由g(x1)·g(x2)=-4,知g(x1)与g(x2)的值一个为2,另一个为-2,故|x1-x2|==(k∈Z).当k=1时,|x1-x2|=,故选C.
11.在△ABC中,角A,B,C,所对的边分别为a,b,c,c2sinAcosA+a2sinCcosC=4sinB,cosB=,已知D是AC上一点,且S△BCD=,则等于( )
A.B.C.D.
答案 A
解析 设===k,则由c2sinA·cosA+a2sinCcosC=4sinB,得k2sinAsinC(sinC·cosA+sinAcosC)=4sinB,即k2sinAsinCsin(C+A)=4sinB,所以k2sinAsinC=4,即ac=4.又cosB=,所以sinB=,所以S△ABC=acsinB=,所以==1-=,故选A.
12.已知f(x)=2sinωxcos2-sin2ωx(ω>0)在区间上是增函数,且在区间[0,π]上恰好取得一次最大值,则ω的取值范围是( )
A. B.
C. D.
答案 B
解析 f(x)=sinωx(1+sinωx)-sin2ωx=sinωx,所以是含原点的单调递增区间,因为函数f(x)在区间上是增函数,所以⊆,所以解得ω≤.又ω>0,所以0<ω≤.因为函数f(x)在区间[0,π]上恰好取得一次最大值,所以≤π<,解得≤ω<.综上ω的取值范围为,故选B.
第Ⅱ卷(非选择题 共70分)
二、填空题(本题共4小题,每小题5分,共20分.把答案填在题中横线上)
13.已知锐角α满足cos=cos2α,则sinαcosα=________.
答案
解析 由cos=cos2α,得(cosα+sinα)=cos2α-sin2α,因为cosα+sinα≠0,所以可化简得cosα-sinα=,即(cosα-sinα)2=1-2cosαsinα=,解得sinα·cosα=.
14.工艺扇面是中国书画的一种常见表现形式.高一某班级想用布料制作一面如图所示的扇面,参加元旦晚会.已知此扇面的中心角为,外圆半径为60cm,内圆半径为30cm,则制作这样一面扇面需要的布料为________cm2.
答案 450π
解析 由扇形的面积公式,知制作这样一面扇面需要的布料为××60×60-××30×30=450π(cm2).
15.在△ABC中,角A,B,C所对的边分别为a,b,c,c=,△ABC的面积为,且tanA+tanB=(tanAtanB-1),则a+b=________.
答案
解析 由tanA+tanB=(tanAtanB-1),
得tan(A+B)==-,又A,B,C为△ABC的内角,所以A+B=,所以C=.由S△ABC=absinC=,得ab=6.又cosC===,解得a+b=.
16.函数y=sin(πx+φ)(φ>0)的部分图象如图所示,设P是图象的最高点,A,B是图象与x轴的交点,记∠APB=θ,则sin2θ=________.
答案
解析 由题意知函数y=sin(πx+φ)的最小正周期为T==2,过点P作PQ垂直x轴于点Q(图略),
则tan∠APQ==,tan∠BPQ==,
tanθ=tan(∠APQ+∠BPQ)=8,
故sin2θ=2sinθcosθ===.
三、解答题(本题共4小题,共50分.解答应写出文字说明、证明过程或演算步骤)
17.(12分)已知cosα=,cos(α-β)=,且0<β<α<.
(1)求tan2α的值;
(2)求β.
解 (1)由cosα=,0<α<,得sin α===,
∴tan α==×=4,
∴tan 2α===-.
(2)由0<β<α<,得0<α-β<,
又cos(α-β)=,
∴sin(α-β)===.
由β=α-(α-β),得cosβ=cos[α-(α-β)]
=cosαcos(α-β)+sin αsin(α-β)
=×+×=,∴β=.
18.(12分)已知函数f(x)=sin+sin2x.
(1)求函数f(x)的最小正周期;
(2)若对任意x∈R,有g(x)=f,求函数g(x)在上的值域.
解 (1)f(x)=sin+sin2x
=+sin2x
=sin 2x+cos 2x+sin2x
=sin 2x+cos2x-+sin2x
=sin 2x+1-=sin 2x+,
故函数f(x)的最小正周期T==π.
(2)由(1)知f(x)=sin 2x+.
∵对任意x∈R,有g(x)=f,
∴g(x)=sin 2+=sin+,
当x∈时,2x+∈,
则-≤sin≤1,
∴-×+≤g(x)≤+,即≤g(x)≤1.
故函数g(x)在上的值域为.
19.(13分)在△ABC中,角A,B,C所对的边分别为a,b,c,且满足cos2A-cos2B=2coscos.
(1)求角B的值;
(2)若b=,且b≤a,求a-的取值范围.
解 (1)由cos 2A-cos 2B=2coscos,得2sin2B-2sin2A=2,
则sin B=,
所以B=或.
(2)因为b≤a,所以B=,
由正弦定理====2,
得a=2sin A,c=2sin C.
所以a-=2sin A-sin C=2sin A-sin
=sin A-cosA=sin.
又b≤a,所以≤A<,则≤A-<,
所以≤sin<,
所以a-∈.
20.(13分)已知在锐角三角形ABC中,角A,B,C所对的边分别为a,b,c,a2+b2=6abcosC,且sin2C=2sinAsinB.
(1)求角C的值;
(2)设函数f(x)=sin+cosωx(ω>0),且f(x)的图象上两相邻的最高点之间的距离为π,求f(A)的取值范围.
解 (1)因为a2+b2=6abcos C,
由余弦定理知a2+b2=c2+2abcos C,
所以cosC=.
又sin2C=2sin AsinB,由正弦定理得c2=2ab,
所以cosC===,
又C∈(0,π),所以C=.
(2)f(x)=sin+cosωx=sin,
则最小正周期T==π,解得ω=2,
所以f(x)=sin.
因为C=,B=-A,
则解得<A<,
所以π<2A+<,
则-<f(A)<0.
所以f(A)的取值范围是.

