2020版高考一轮复习地理湘教版学案:模块二第一章第一讲人口增长模式与人口合理容量
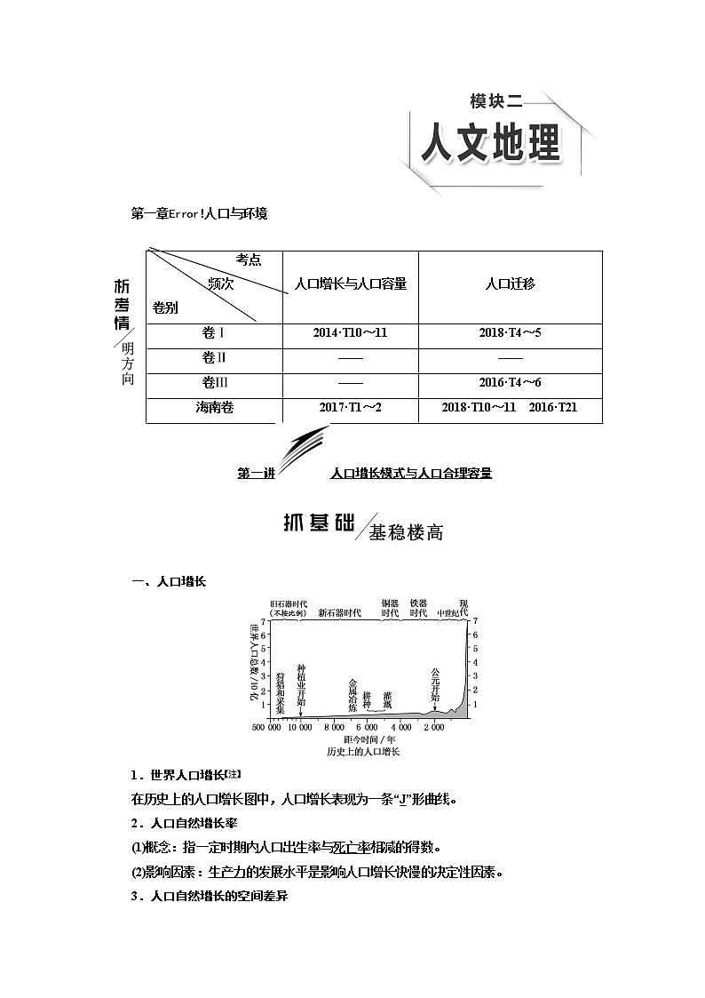
展开第一章人口与环境
考点
频次
卷别
人口增长与人口容量
人口迁移
卷Ⅰ
2014·T10~11
2018·T4~5
卷Ⅱ
——
——
卷Ⅲ
——
2016·T4~6
海南卷
2017·T1~2
2018·T10~11 2016·T21
第一讲人口增长模式与人口合理容量
一、人口增长
1.世界人口增长
在历史上的人口增长图中,人口增长表现为一条“J”形曲线。
2.人口自然增长率
(1)概念:指一定时期内人口出生率与死亡率相减的得数。
(2)影响因素:生产力的发展水平是影响人口增长快慢的决定性因素。
3.人口自然增长的空间差异
(1)发达国家:人口自然增长率保持在低水平,人口增长缓慢。
(2)发展中国家:因政治上的独立,民族经济的发展,医疗卫生事业的进步,人口死亡率下降,人口增长很快。
二、人口增长模式
1.人口增长模式
“高—高—低”模式
“高—低—高”模式
“低—低—低”模式
原始人口增长
传统人口增长
基本
特点
高出生率、高死亡率、极低的自然增长率
高出生率、高死亡率、较低的自然增长率
高出生率、低死亡率、高自然增长率
低出生率、低死亡率、低自然增长率
成因
分析
以采集、狩猎经济为主,生产力水平极为低下
形成以手工劳动为基础的自然经济
生产力水平提高,医疗卫生事业发展和粮食增产等
现代科学知识普及,医疗卫生技术进步,生活水平和文化水平提升,生育观念和生育行为变化
2.人口增长模式的地区差异
(1)发达国家:多为“低—低—低”模式。
(2)多数发展中国家:多为“高—低—高”模式。
(3)我国:基本实现了由“高—低—高”模式向“低—低—低”模式的转变。
三、人口合理容量
1.环境的限制性
产生的原因
①由于世界人口急剧增长,社会经济发展对资源的需求与日俱增;②人们生活水平提高,各种资源的人均消耗量显著增加;③自然资源的有限性
资源问题的表现
土地资源
①人均土地拥有量大幅度下降,使土地承受的压力越来越大;②用于农业生产的土地面积显著减少
矿产资源
正在迅速减少,有的甚至趋于枯竭
水资源
需求量增大;不合理利用及水体污染,导致淡水资源短缺
森林
资源
大面积毁坏森林导致水土流失加剧,土壤肥力下降,耕地沙化加快,大气污染加重,气候反常事件增多
限制性要求
人类与自然资源之间,应建立良性循环关系,以实现自然资源的持续利用
2.人口容量
(1)概念:在一定的自然资源和经济社会条件下,一个国家或地区所能容纳的最高人口数量。
(2)特点:临界性、相对性、警戒性。
3.人口合理容量
在有效和持续地利用资源、环境并获得最大经济效益的情况下,一定地区所能容纳的人口数量。
4.环境承载力
一定时期内,在维持相对稳定的前提下,环境、资源所能容纳的人口规模和经济规模的大小。
【注】 (1)人口增长中的“增长”仅指人口数量的变化,而不一定是数量的增加,也可以是零增长或者负增长。
(2)人口增长包括自然增长和机械增长(人口迁移)。
(3)人口净增长要考虑人口基数和自然增长率。
【联1】 (1)人口自然增长率=出生率-死亡率=(当年出生人口-当年死亡人口)/当年总人口。
(2)一个地区人口增长模式的转变,受生产力水平、国家政策、社会福利、文化观念、自然环境等因素的影响,其中生产力水平是决定性因素。
(3)人口增长模式的转变是从死亡率下降开始的,至出生率下降到一定水平结束。
【点】 “低—低—低”模式中的人口死亡率并不都是较低的,在进入“低—低—低”模式的一些国家或地区,由于老年人口比重大,而引起老年人的死亡率一般较高。
【联2】 环境承载力、人口合理容量与环境人口容量的区别
(1)环境承载力主要指从生态学资源或环境的角度看,一定时期内某一地域能够供养的最大人口数量。
(2)人口合理容量是从经济或福利角度提出的,主要讨论的是区域最佳的人口规模或理想人口规模,即一个地区的人口数量保持在多少最适宜。
(3)环境人口容量主要研究的是某一国家或地区可容纳的最大人口数量。
考点一 人口增长与人口容量
1.分析影响人口增长的因素
经济
因素
一般来说,经济发达或发展速度较快的地区,对人口具有吸引力和凝聚力,人口机械增长为正值;相反,经济落后或经济发展速度缓慢的地区,对人口会产生排斥力和离散力,人口机械增长一般为负值
文化
因素
这一因素主要通过影响人们的生育观念来影响人口的自然增长
医疗卫
生因素
医学的进步和医疗卫生事业的发展对人口出生率和死亡率有着直接影响
政策
因素
一个国家或地区的生育政策和移民政策直接影响该国或该地区的人口增长率,如我国实施“全面二孩”政策后,会促进人口的自然增长
2.列表比较三类人口增长模式的特点
人口增长模式
“高—高—低”
模式
“高—低—高”
模式
“低—低—低”
模式
特点
高出生率、高死亡率、低自然增长率
高出生率、低死亡率、高自然增长率
低出生率、低死亡率、低自然增长率
人口增长状况
速度
慢,波动较大
快,表现为前期加速而后期降速
慢,呈现出新的平衡状态
数量
相对静止或低速增长
急剧增加
达到人口高峰后,出现零增长或负增长
原因
生产力水平低下,医疗卫生条件差
生产力水平提高,经济发展,医疗卫生水平提高
受经济、文化等的影响,人们的社会观念和家庭生育观念发生变化
3.判断人口增长模式的方法
(1)从时空分布规律判断
①根据所处历史发展阶段(时间):
②根据国家类型(空间):
大多数发展中国家属于“高—低—高”模式;个别发展中国家如中国、古巴等属于“低—低—低”模式;发达国家则属于“低—低—低”模式。
(2)从人口增长特征判断
出生率
死亡率
自然增长率
“高—高—低” 模式
高(>2.5%)
高(>2.5%)
低(<1.0%)
“高—低—高”模式
高(>2.5%)
低(<1.5%)
高(>1.0%)
“低—低—低”模式
低(<2.0%)
低(<1.5%)
低(<1.0%)
项目
人口容量
人口合理容量
区
别
内涵
最大人口数量
最适宜人口数量
参考角度
自然资源的承载力
自然资源的承载力,经济、社会发展,消费水平
体现的
意义
生存
发展
人口数量
大
小
共同点
制约因素不确定,历史时期不同,制约因素发生变化,使人口容量具有不确定性,但在具体时期,制约因素相对不变的情况下,可以对人口容量进行相对定量估计,即具有相对确定性
[归纳整合]
[典题精研]
[典例] (2017·海南高考)据世界人口组织预测,2050年世界人口将由2000年的60亿增长到90亿。如图所示某国人口占世界人口的比重。据此完成(1)~(2)题。
(1)该国可能是( )
A.中国 B.美国
C.印度 D.俄罗斯
(2)根据预测,从2000年到2050年,该国( )
A.人口增长模式由原始型向传统型转变
B.人口自然增长率与世界平均水平相当
C.老龄人口数量逐渐减少
D.人口数量比较稳定
[解析] 第(1)题,读图可知,该国2000年和2050年占世界人口的比重都约为18%,中国人口在2000年占世界人口的比重已经超过20%,美国和俄罗斯人口数量相对较少,占世界人口比重远低于18%,所以可以判断该国最可能为印度。第(2)题,印度在2000年人口增长模式已经是传统型,故A项错误;结合上题结论可知印度2000年到2050年占世界人口比重保持稳定,说明该国人口自然增长率与世界平均水平相当,故B正确;根据题干提示,2050年世界人口将由60亿增长到90亿,则印度的人口数量也会同步增长,老龄人口数量逐渐增加,故C、D项错误。
[答案] (1)C (2)B
1.(变题型) 该国人口由2000年到2050年,预测将增长____亿,人口自然增长率较高,人口增长模式为______型。
解析:该国人口占世界人口比重的18%,2000年世界人口为60亿,2050年世界人口预测为90亿,故该国人口50年间将增长5.4亿,人口自然增长率较高,其增长模式为传统型。
答案:5.4 传统
2.(变设问) 根据预测,从2000年到2050年,该国人口增长数量较大,但人口对环境产生的压力并不像预期那样严重,环境人口容量也在不断增大,其原因是( )
①科技水平不断提高 ②对外开放程度提高 ③消费水平提高 ④资源利用率提高
A.①②③ B.①②④
C.①③④ D.②③④
解析:选B 消费水平提高会导致环境人口容量减小,不符合题意。
[集训冲关]
(2019·日照调研)如图为某区域劳动人口增长率变化(含预测)图。读图完成1~3题。
1.1965年至2045年,该区域劳动人口数量由逐年增加到逐年减少的转折点是( )
A.1965年 B.1980年
C.2015年 D.2045年
2.根据劳动人口数量的变化,推测该区域目前的人口增长模式最可能为( )
A.原始型 B.传统型
C.过渡型 D.现代型
3.根据图示信息,推测该区域可能是( )
A.日本 B.法国
C.中国 D.印度
解析:1.C 2.D 3.C 第1题,2015年劳动人口增长率为0,从这之后人口增长率开始小于0,劳动人口数量开始下降,因此,2015年该区域劳动人口数量最多。第2题,劳动人口数量呈减少趋势,意味着人口老龄化不断加剧,所以人口增长模式最可能是现代型。第3题,该区域劳动人口数量在2015年之前一直在增长,而日本和法国作为发达国家,人口老龄化严重,在2015年之前劳动人口数量就在下降,因此A和B错。印度作为发展中国家,人口增长快,劳动人口数量至今仍在增加,D错。中国是发展中国家,由于执行了严格的计划生育政策,人口增长率不高, 劳动人口数量减少,步入老龄化社会,C正确。
(2019·鲁鄂部分重点中学联考)2017年世界总人口约为73亿,其中中国和印度分别约占世界总人口的19%和18%。读2016年中国大陆和印度人口年龄结构图(E、F各代表一个年龄段,M代表两个年龄段),完成4~5题。
4.下列叙述正确的是( )
A.M处凹陷是人口大量外迁所致
B.印度人口老龄化现象更为明显
C.F人口高峰与E人口关系密切
D.图中按10岁一个年龄段分组
5.预计到2022年,印度人口将超过中国,成为世界上人口最多的国家,原因可能是( )
A.印度医疗卫生水平高
B.印度大量人口迁入
C.印度为传统型人口增长模式
D.中国每年净增人口远超印度
解析:4.C 5.C 第4题,M处可能为30~34岁和35~39岁两个年龄段,人口比重较低,与当时我国大陆刚实行计划生育政策、人口出生率大幅度下降有关;E、F两年龄段相差约20岁,最有可能是E年龄段人口进入生育年龄后生育的子女又形成了人口高峰;我国大陆青少年人口比重比印度低、老年人口比重比印度高,则人口老龄化现象比印度明显。第5题,从图中可看出,印度青少年比重大于中国,说明其人口自然增长率高于中国,则总人口可能会超过中国。印度劳动力工资低,不可能吸引大量外来劳动力。目前,印度总人口与中国相差不多,但人口自然增长率远超中国,则每年净增人口多于中国。
(2019·郴州调研)读消费水平与环境人口容量关系示意图,完成6~7题。
6.图中,能大致说明消费水平与环境人口容量关系的曲线是( )
A.① B.②
C.③ D.④
7.上海市消费水平高,而环境人口容量相对较大,其原因是( )
A.热量、水资源丰富
B.位置优越,耕地面积广
C.矿产资源丰富,劳动力水平高
D.科技水平高,对外开放程度高
解析:6.D 7.D 第6题,消费水平越高,每个人每天需要的资源量也就越多,对于一个地区而言,能供养的人口就越少,环境人口容量就越小。因此消费水平与环境人口容量呈负相关,④曲线符合题意。第7题,影响环境人口容量的主要因素有资源、科技、消费水平和对外开放程度等。上海市自然资源相对贫乏,消费水平高,但环境人口容量较大,其主要原因在于科技水平高,对外开放程度高。对外开放程度高说明可以充分利用其他地区的资源,提高本地区的环境人口容量。
考点二 人口问题
1.出现的原因:人口发展与经济发展、资源、环境不相协调时才会出现。
2.严重的人口问题:人口数量、人口增长速度的不协调;人口年龄结构失调;人口性别结构失衡。
[主旨把握]
(一)人口结构与人口问题
人口结构主要包括人口年龄结构、人口性别结构、人口文化素质结构等,人口结构若出现不合理,则会引发人口问题。
1.人口的年龄结构与人口问题
人口的年龄结构是指各年龄段人口占总人口的比重。就目前而言,世界人口年龄结构存在的问题主要表现为人口年轻化和人口老龄化。
人口年轻化
人口老龄化
人口年龄结构趋势
少年儿童人口的比重不断上升,而老年人口的比重不断下降
少年儿童人口的比重不断下降,而老年人口的比重不断上升
人口问题
人口年轻化可导致人口增长过快。人口持续增长,最终会超出环境的供应和自净能力,进而引发各种资源问题、环境问题和社会问题
人口老龄化可造成劳动力短缺、国防兵源不足、社会上用于老年人的退休和养老等费用增加、老年人生活困难和孤单等问题
2.人口的性别结构与人口问题
人口的性别结构通常用“性别比”来衡量,即用100位女性对应的男性数来衡量。它用来反映某一地区或国家人口的性别结构是否合理或协调。
性别比失衡会造成婚姻、家庭和社会的不稳定,不利于社会经济的发展。国家应加大思想宣传教育,严禁非医学鉴别胎儿性别。
3.人口文化素质结构与人口问题
(二)不同国家或地区的人口问题及对策
(三)我国的人口问题及对策
我国人口问题比较特殊,既有发展中国家普遍存在的人口增长速度过快的问题,也有发达国家的人口老龄化问题。这是因为虽然我国的自然增长率较低,但是由于人口基数大,所以增长速度较快。除此之外,我国在人口上还存在着其他不合理问题,具体如下表所示:
人口问题
解决措施
人口性别结构不合理(男性比重偏高)
调整计划生育政策,转变人口生育观念
人口素质较低
大力发展科技教育,提高人口素质
人口地区分布不平衡
加强经济建设,提高和改善落后地区的社会经济条件
人口流动规模大
积极发展交通、经济,缩小地区发展差距,增加就地就业机会
空巢老人、留守儿童、独生子女家庭增多
发展社会保障事业,增加就地就业岗位和机会等
[典题精研]
[典例] (2018·江苏高考)如图为某国2017年人口年龄结构金字塔图。读图回答(1)~(2)题。
(1)导致该国青壮年性别比严重失衡的因素是( )
A.政局动荡 B.生育观念
C.产业结构 D.自然灾害
(2)该国最可能位于( )
A.北美 B.西亚
C.西欧 D.南美
[解析] 第(1)题,读图可知,该国青壮年男性人口比重异常偏大,说明该国产业对男性劳动力需求大,从而导致男女性别比严重失衡。故选C。第(2)题,北美和西欧的老年人口比重大,南美洲青少年人口比重大,且三地的男女性别比较均衡;西亚地区石油资源丰富,资源的开发需要大量青壮年男性劳动力,从而导致青壮年性别比严重失衡。故选B。
[答案] (1)C (2)B
(变设问) 下列有关该国人口问题的叙述,正确的是( )
A.该国人口已进入老龄化阶段
B.该国青壮年人口比例大有利于加快技术型产业的升级
C.该国应实行计划生育政策,控制人口数量
D.该国青壮年性别比失衡将增加社会的不稳定性
解析:选D 由图可知,该国60岁及以上人口所占比例较小,说明该国未进入老龄化阶段,A错误。该国青壮年男性人口比例大是由于大量男性劳动力迁入引起的,劳动力人口迁入对技术型产业升级产生的作用不大,B错误。大量劳动力人口迁入该国,说明该国人口数量不能满足经济发展需要,应鼓励生育,C错误。性别比失衡会造成婚姻、家庭和社会的不稳定性,D正确。
[集训冲关]
(2019·郴州模拟)某国2016年新生人口约98.1万人,占总人口的0.78%,这意味着每34秒有一人出生,每23秒有一人死亡,65岁及以上人口约3 417万人,据此完成1~3题。
1.该国最有可能是( )
A.尼日利亚 B.美国
C.日本 D.印度
2.有关该国人口状况的叙述正确的是( )
A.人口增长快,少儿人口比重在40%以上
B.人口缓慢增长,老年人口比重可达14%
C.人口增长较快,劳动力资源丰富
D.人口负增长,老年人口比重达20%以上
3.下列措施能缓解该国人口现象带来的问题的是( )
①鼓励生育 ②产业升级 ③提高外来移民的准入门槛 ④加大对抚养儿童的支持力度 ⑤国际劳务输出
A.①②④ B.②③④
C.①④⑤ D.②④⑤
解析:1.C 2.D 3.A 第1题,该国人口出生率0.78%,属于低出生率;“每34秒有一人出生,每23秒有一人死亡”,说明死亡率高于出生率,人口出现负增长,为发达国家;则最有可能是日本。第2题,由“新生人口约98.1万人,占总人口的0.78%”,可计算出该国总人口;结合“65岁及以上人口约3 417万”,可计算出老年人口比重达20%以上,由上题可知,人口出现负增长,故D正确。第3题,该国人口现象是人口负增长、人口老龄化严重。鼓励生育及加大对抚养儿童的支持力度,有利于提高出生率,从而增加新生人口,缓解人口负增长与老龄化现象。通过产业升级可减少对劳动力的需求,缓解人口现象带来的劳动力不足问题,故A正确。提高外来移民的准入门槛,不利于缓解劳动力不足问题;国际劳务输出,会加重本国的劳动力短缺。
(2019·武汉调研)国际通用标准,当一个国家或地区60岁及以上老年人口占人口总数的10%,或65岁及以上老年人口占人口总数的7%,就意味着这个国家或地区的人口处于老龄化。下图示意1953~2015年安徽省老年人口变化情况。据此完成4~5题。
4.安徽省步入老龄化社会的时间大致在( )
A.1982年 B.1990年
C.1998年 D.2010年
5.应对安徽省人口老龄化问题的主要措施有( )
①完善、繁荣养老市场 ②提升养老服务质量 ③发展医养结合型养老服务 ④推进城市化和人口流动
A.①②③ B.②③④
C.①③④ D.①②④
解析:4.C 5.A 第4题,图示达到7%标准的时间是在1995~2005年之间,则C正确。第5题,应对老龄化,一方面要从加强养老服务方面入手,另一方面要从增加年轻人口方面入手;由选项可知①②③符合。推进城市化和人口流动不能增加年轻人口数量,也不能加强养老服务。
人口统计图是根据人口的相关地理数据绘制成的直观图形。在高考中,对于人口内容的考查,绝大部分以人口资料统计图为载体呈现。常见的人口统计图按照表述形式不同,大体可分为曲线图、平面正三角形坐标图、四边形人口统计图、人口金字塔图等类型。
[常见图示]
图1 曲线图
图2 平面正三角形坐标图
图3 四边形人口统计图
图4 人口金字塔图
[判读技巧]
(一)曲线图的判读
1.看趋势
曲线上升,表示数量增加,水平提高;曲线下降,表示数量减少,水平降低。例如上图,读某国家人口出生率变化曲线可知,从1800年到2008年,该国人口出生率波动下降。
2.看数值
数值大,水平高;数值小,水平低。上图中该国人口死亡率在图示时间范围内大部分时段低于出生率,反映人口死亡率水平低;2008年死亡率与出生率接近,人口自然增长率接近于0。
3.看速度
曲线越陡,反映变化速度越快;曲线越缓,反映变化速度越慢。上图中,1925年到1950年,出生率曲线最陡,反映人口出生率降速最快;而1875年到1900年,曲线平缓,反映人口出生率变化小。
4.看阶段
根据转折点,可确定发展阶段。一个转折点,划分为两个阶段。如上图,以1825年为界,死亡率可划分为两个阶段:死亡率曲线在此与出生率曲线相交,则可认为1825年之前是人口增长的第一阶段,即高出生率、高死亡率、低自然增长率阶段;2008年前后,出生率和死亡率接近,在1%附近,可认为人口发展进入新的阶段,即低出生率、低死亡率、低自然增长率的“三低”阶段。
(二)平面正三角形坐标图的判读
三角形统计图是一个三轴坐标图,给出一个正三角形,在内部作若干条三条边平行线,并标注出三个坐标所代表的变量,通常用来表示三个变量的地理事物局部与整体的百分比结构。读三角形统计图时必须注意,图中数据只表示相对量,即“比重”或“比例”,不表示绝对量;图中每个点都能够读取三个变量的坐标数值,各构成要素所占比重的总和必然是100%。
上图中“*”表示各年龄段的人口比重,如何准确读取其数据呢?可以采用平行线法,该法分三步:
1.沿着三个坐标轴数值增大的方向画出三个箭头,如图中的箭头①②③。
2.过图中标出的点“*”,分别画出与上述三个箭头平行且延伸方向一致的三条斜线。注意:在图中平行斜线应取a,而不是取b(因为斜线b的延伸方向与箭头②不一致)。
3.读出上述斜线与三个坐标轴的交点坐标,这就是待求点在三个坐标轴上的坐标。在图中待求点“*”的三个坐标是0~14岁为23%,15~64岁为73%,65岁及以上为4%。
(三)四边形人口统计图的判读
四边形人口统计图中有两边分别表示两个变量(一般是人口出生率和人口死亡率),另外两边表示一个变量(通常是人口自然增长率),如下图:
对于人口出生率和人口死亡率,根据一般的直角坐标图的判断即可得出数据,而人口自然增长率的读取,我们一般以第三个变量作四边形的一条对角线,读数时沿对角线方向读取即可。如:图1中底边(横轴)表示的是人口死亡率,左边纵轴表示的是人口出生率,另外两边表示的是年平均人口自然增长率。对于图中Ⅰ、Ⅱ、Ⅲ、Ⅳ四点年平均人口自然增长率的高低判断,是先作出一条对角线(图2),沿对角线箭头方向读取(箭尾到箭头表示数据越来越大),由此得出年平均人口自然增长率由低到高依次是:Ⅱ、Ⅰ、Ⅳ、Ⅲ。判断某点具体的数据时,可过此点作对角线的平行线,交于两边即可,如图2中Ⅰ处的虚线。(Ⅱ、Ⅰ、Ⅳ、Ⅲ的年平均人口自然增长率依次大约为0‰、8‰、16‰、29‰)。
(四)人口金字塔图的判读
1.读构成
可直接读出该地区不同年龄段人口占总人口的比重(如图)。
2.定类型
年轻型和成年型人口金字塔图对应传统型的人口增长模式,其中年轻型人口处于加速增长阶段,成年型人口处于增长减缓阶段;老年型人口金字塔图对应现代型的人口增长模式。
3.析变化
(1)正常变化
从年轻型到老年型的正常转变。其变化主要是随着生产力的发展,受人口自然增长的影响,人口增长模式由原始型→传统型→现代型转变。
(2)特殊变化
①某年龄段人口比例突然变小(如图中A处)。其原因主要有以下几种情况:一是计划生育政策实施等导致出生率突然降低,二是重大灾害等导致死亡率上升,三是人口的大量外迁。
②某年龄段人口比例突然增加(如图中B处)。其原因可能是就业、升学等导致的人口大量迁入。
③男女比例的明显失调(如图中C处)。可能是战争导致大量男性死亡,也可能是钢铁、纺织等对职工性别有一定要求的工厂建设导致的。
[应用体验]
[典例] (2015·福建高考)如图示意我国不同生育率方案预测的2050年人口结构。读图完成(1)~(2)题。
(1)c方案与a方案的人口结构比较,差异最大的是( )
A.人口性别比 B.老年人口比重
C.青壮年人口比重 D.少儿人口比重
(2)从我国可持续发展的角度判断,三种生育率方案( )
A.a方案较合理 B.b方案较合理
C.c方案较合理 D.均不合理
[审题析题] (在“____”上填关键点)
[答案] (1)D (2)B
(2019·河北衡水中学调研)如图是杭州市六次人口普查人口数量及年龄构成统计图。读图,回答1~2题。
1.杭州市在2000年之后人口总数增长较快的直接原因是( )
A.出生率较高 B.死亡率较低
C.迁入率较高 D.迁出率较低
2.图中所示杭州市人口年龄结构的变化情况是( )
A.1953年之后65岁及以上人口数量逐年减少
B.1964年之前15~64岁人口比例不断减少
C.1990年之后0~14岁人口数量不断减少
D.1982年该市人口结构已进入老龄化阶段
解析:1.C 2.B 第1题,根据图例,结合图中曲线形态判断,杭州市在2000年之后人口总数增长较快的直接原因是迁入率较高,C对。1964年后,该地0~14岁人口比例不断下降,说明出生率较低,A错。老龄人口比例上升,死亡率可能较高,B错。迁出率较低不是人口增长较快的直接原因,D错。第2题,根据图中曲线分析,图示杭州市人口年龄结构,1953年之后,65岁及以上人口比重逐年增加,且人口总数增加,故65岁及以上人口数量逐年增加,A错。根据曲线形态,1964年之前人口总数增长快,65岁及以上人口比重增长不明显,0~14岁人口比重增长快,说明15~64岁人口比例不断减少,B对。1990年之后0~14岁人口比重不断减少,但人口总数增加,0~14岁人口数量是不断增加的,C错。1982年该市老龄人口约占5%~6%,人口结构没有进入老龄化阶段,D错。
如图中a、b、c分别表示0~14岁、15~64岁、65岁及以上三种年龄人口数所占总人口比重。读图,完成3~4题。
3.图中甲、乙、丙、丁四个国家中,人口增长最快的是( )
A.甲 B.乙
C.丙 D.丁
4.图中丙国65岁及以上年龄人口所占总人口比重大小及应采取的相应正确措施是( )
A.20% 鼓励生育 B.50% 采取移民政策
C.50% 计划生育 D.20% 鼓励人员出国
解析:3.B 4.A 第3题,由材料可知,a轴代表0~14岁人口占总人口比重。根据三角坐标图的判读方法,四个国家中,乙国在a轴的数值最大,0~14岁人口占总人口的比重最大,人口增长最快,故B项正确。第4题,c轴代表65岁及以上人口占总人口比重。图中丙国65岁及以上年龄人口所占总人口比重为20%,人口老龄化严重,应该鼓励生育,故A项正确。
读甲、乙、丙、丁四地的近年人口统计图,回答5~6题。
5.自然增长率从低到高排列正确的是( )
A.甲、乙、丙、丁 B.甲、丙、乙、丁
C.丁、丙、乙、甲 D.丁、乙、丙、甲
6.下列叙述正确的是( )
A.甲地人口增长模式为原始型
B.乙地为发达国家
C.丙地人口数量最接近人口合理容量
D.丁地经济发展水平可能很高
解析:5.D 6.D 第5题,甲地人口金字塔底部较宽,新生人口较多,自然增长率最高;乙地人口自然增长率接近0;丙地65岁及以上人口少于7%,为年轻型,人口自然增长率较高;丁地人口自然增长率为负值。所以,D为正确选项。第6题,甲地人口增长快,增长模式属于传统型;乙地人口出生率和死亡率都约为4%,说明经济发展水平较低,属于发展中国家;丙地少年儿童人口比例为20%,65岁及以上人口占5%左右,图中信息与人口合理容量没有相关性;丁地人口出生率、死亡率均很低,且出现负增长,可能为发达国家。所以,D为正确选项。
[课时跟踪检测]
一、选择题
读人类健康发展经历的三个阶段图,完成1~2题。
1.从A阶段到C阶段的演变体现出( )
A.婴幼儿死亡率上升,健康水平提高
B.青壮年死亡率降低,健康水平下降
C.总人口死亡率上升,健康水平下降
D.总人口死亡率降低,健康水平提高
2.引起B阶段到C阶段老年人口死亡率变化的可能原因是( )
A.老龄人口比重增大,老年人口死亡率上升
B.人类医疗水平提高,老年人口死亡率下降
C.社会负担加重,老年人口死亡率上升
D.流动人口增加,老年人口死亡率下降
解析:1.D 2.B 第1题,从A阶段到C阶段人口的存活率上升,死亡率下降,说明健康水平在提高。第2题,从图中可以看出从B阶段到C阶段老年人口死亡率在下降,这与社会经济的发展、人类医疗水平的提高有关。
国家统计局发布的人口数据显示,2014年末,中国大陆人口为13.678 2亿人,人口自然增长率为5.21‰。读近年来我国人口数量及自然增长率变化情况示意图,回答3~4题。
3.下列关于目前我国人口增长特点的叙述,正确的是( )
A.人口出生率仍呈增长态势,人口总量仍在增大
B.人口总数持续下降,老龄人口比重继续增大
C.人口自然增长率逐年下降,人口总量逐年减小
D.目前已基本实现了人口增长模式从传统型向现代型的转变
4.促使我国人口增长模式转变的主要原因是( )
A.农业经济发展较快,劳动力需求量大
B.工业化迅速发展,劳动力需求量大
C.工业化带动城市化,城市生活方式普遍得到认可
D.人口政策得到有效落实,人口出生率、死亡率、自然增长率降低
解析:3.D 4.D 第3题,由图可知,目前我国基本实现了人口增长模式从传统型向现代型的转变;我国由于实行计划生育政策,人口出生率下降,自然增长率逐年下降,但由于人口基数大,目前人口总量仍在增大。第4题,20世纪70年代以来,我国大力实行计划生育政策,人口出生率、死亡率、自然增长率降低,促使人口增长模式从传统型向现代型转变。
如图为我国某省连续三年人口变化图,完成5~6题。
5.图中信息反映了该省( )
①养老保障压力较大 ②人口外迁现象明显 ③人口容量逐年下降 ④自然增长率持续下降
A.①② B.①③
C.②③ D.②④
6.实施“全面二孩”政策后,促使该省( )
A.城市等级提升 B.逆城市化加剧
C.相关产业发展 D.环境承载力变小
解析:5.A 6.C 第5题,从图中看人口自然增长率很低,说明人口老龄化严重;从人口总数的变化看,人口减少幅度大,说明人口外迁现象明显;看不出人口容量逐年下降,自然增长率先增加后下降,选择A。第6题,实施“全面二孩”政策后,新生人口增多,从事少年儿童工作的人数增加,带动相关产业发展,C对;与城市等级提升和逆城市化加剧无关,A、B错;环境承载力的大小主要与资源和科技有关,D错。
当把人口中的所有成员按年龄由小到大排序时,位于中间的年龄即为年龄中位数。它把人口分为两个数目相等的部分。读世界部分国家人口年龄中位数变化趋势图,完成7~9题。
7.上图国家中人口年龄中位数变化最小的是( )
A.巴西 B.瑞典
C.俄罗斯 D.中国
8.人口年龄中位数主要反映( )
A.人口增长数量 B.人口增长速度
C.人口年龄结构 D.人口老龄化程度
9.应对中国人口年龄中位数变化趋势的对策不可行的是( )
A.鼓励农村人口增长,解决农村家庭养老问题
B.引入市场机制,发展老龄产业
C.完善城镇职工养老保险制度
D.实施“全面二孩”政策
解析:7.B 8.D 9.A 第7题,读图,根据各国家的人口年龄中位数比较,变化最小的是瑞典,变化幅度小于6岁,B对。巴西、俄罗斯、中国年龄中位数变化幅度都超过10岁,A、C、D错。第8题,年龄中位数把人口分为两个数目相等的部分,中位数越大,说明老龄人口数量越多。人口年龄中位数主要反映人口老龄化程度,D对。不能反映人口增长数量、人口增长速度,A、B错。不能分年龄段显示人口年龄结构,C错。第9题,中国人口年龄中位数变化趋势是增大的很快,鼓励农村人口增长,解决农村家庭养老问题,会导致人口增长快,加剧人地矛盾,A不可行。引入市场机制,发展老龄产业,B可行。完善城镇职工养老保险制度,C可行。实施“全面二孩”政策,是计划生育,D可行。
生态承载力是指一个国家或地区具有提供可再生资源和吸收二氧化碳能力的土地面积的总和。如图为一些国家或地区生态承载力的占比图。读图回答10~11题。
10.导致巴西、俄罗斯生态承载力差异的主要因素是( )
A.气候 B.国土面积
C.土壤肥力 D.水资源数量
11.下列不能有效提高生态承载力的措施是( )
A.提高废水、废气处理率,实现达标排放
B.草地开垦
C.保护野生动植物
D.防治沙漠化和水土流失
解析:10.A 11.B 第10题,读图分析可知,虽然巴西比俄罗斯的土地面积小,但生态承载力大,主要因为巴西地处热带,水热充足,生物生长范围广;俄罗斯以温带、亚寒带气候为主,寒带面积广,所以形成差异的主要因素是气候。第11题,草地开垦只是改变土地利用形式,不会提高生态承载力,同时开垦草地可能会导致生态环境恶化,降低生态承载力,故选B项。
二、非选择题
12.(2019·福州质检)阅读图文资料,完成问题。
根据联合国的标准,65岁及以上老年人口占总人口比重(P)在7%以上为老龄型人口。P可分为以下几种阶段类型:当P<7%时为成长型(G);当7%≤P≤10%时为老年型初期(A1);当10%
16%时为超老年型阶段(S)。
自然环境、社会、经济发展对老年人口的区域分布产生一定影响。截至2015年,江苏省65岁及以上老年人口占常住总人口的13.99%,居全国之首,已步入老年型中期阶段。但各地情况有所差异,全省老龄化水平最高的是南通市,其素来都有“世界长寿之都”的美誉。下图示意2000~2010年江苏省人口老龄化空间分布。
(1)指出苏北老龄型人口类型的变化。
(2)以南通为例,分析大气环境对苏中地区人口老龄化的影响。
(3)分析苏南社会、经济发展对江苏老年人口空间分布产生的影响。
(4)面对当前老龄化社会可能带来的“养老问题”,请你为此提出合理建议。
解析:第(1)题,直接结合图例与图示信息分析即可,注意要体现“变化”。第(2)题,图示苏中老龄化最严重,说明老年人口多,则要从大气环境角度分析老年人口多、比重大的原因。注意“世界长寿之都”的信息提示。第(3)题,首先明确苏南经济发展水平高于苏北、苏中,则必然省内存在人口迁移现象。再结合三地老龄化空间差异分析即可。第(4)题,可从经济、文化及社会保障体系角度分析。
答案:(1)苏北地区G型和A1型在减少,其中A1型减幅显著;A2、A3、S型增加,增幅最大的为A2型;苏北老龄化以向老年型中期过渡为主。(或:苏北地区G型、A1型向A2、A3、S型转变;苏北老龄化以向老年型中期过渡为主。)
(2)南通市地处亚热带,日照充足、气候温暖湿润,适合老年人居住生活;三面环水,江海交汇处,空气质量好,污染较轻,有益老年人健康长寿;老年人口数量多,比重大,易形成老龄型人口。
(3)苏南经济的发展对苏北、苏中青壮年劳动力产生吸引力,大量苏中、苏北年轻劳动力涌入苏南大城市,造成苏北、苏中老年人口比例增加;同时苏南高等教育的集中与发展吸引了大量年轻人口,降低了当地老龄化水平;都市圈内部出现低龄化现象,形成低龄化中心。
(4)促进当地经济发展;完善医疗卫生等社会保障体系;构建完善的养老体系;弘扬优秀的敬老文化。(任答2点即可)
13.读材料,回答问题。
城市人口容量应与城市的经济发展和资源总量相适应。有人根据上海经济发展水平和水资源总量,估算出2010年、2020年和2030年上海常住人口容量(见下表)。随着上海城市化进程的加速,2010年上海常住人口已达2 301.91万人,超过估算的人口容量。
上海市人口容量估算表/万人
2010年
2020年
2030年
水资源限制的人口容量
1 535.95
1 705.68
1 894.17
经济发展限制的人口容量
1 460.99
1 543.03
1 596.84
综合常住人口容量
1 788.5~1 870
1 841.5~1 935
1 894.5~2 000
(1)读图甲,说明2010年上海的人口年龄构成,并判断上海面临的人口问题。
(2)根据上海2010年人口年龄构成,说明上海劳动人口数量特点,并分析其对社会和经济发展的影响。
(3)随着城市的发展,上海人口在地域分布上也有较大的变化。读图乙,描述1990年到2008年上海常住人口在不同区域的变化特征。
(4)结合影响人口容量因素的知识,从水资源和经济发展两个方面,分析上海今后提升人口容量可以采取的措施。
解析:第(1)题,根据人口金字塔读出数据即可,从中可以看出老年人口比重较大,出现严重的人口老龄化问题。第(2)题,该时段劳动人口数量较大,劳动力资源丰富,但也带来就业、住房压力较大的问题。第(3)题,1990年至2005年中心城核心区人口减少,2005年至2008年中心城核心区人口又出现增加的趋势;近郊、远郊人口增多。第(4)题,从表格数据可以看出,水资源对人口容量的影响较大,因此上海应该开源、节流;同时要大力发展经济,提高人口容量。
答案:(1)0~14岁人口所占比重约为8.5%(7.6%~9.6%均可)、15~64岁人口所占比重约为81.5%(79.8%~82.8%均可)、65岁及以上人口所占比重约为10%(9.6%~10.6%均可)。人口老龄化。
(2)劳动人口数量特点:劳动人口比重偏大。
影响:劳动力资源丰富,但住房、就业等压力大。
(3)1990年至2005年,上海中心城核心区人口减少,近郊和远郊人口大幅增加。随着上海旧城改造和环境改善,2005年至2008年中心城核心区出现了人口增加的趋势。
(4)自然资源是影响一个地区人口容量的首要因素,其中水资源的影响最为明显。上海应开发新的水源地,提高水资源的利用率,节约用水。科学技术水平越高,经济越发达,人口容量就越大。上海应大力发展科技,加速产业结构转型、升级,提高就业率和生产率。

