还剩12页未读,
继续阅读
所属成套资源:2020高考湘教版地理一轮复习学案()
成套系列资料,整套一键下载
2020版高考一轮复习地理湘教版学案:模块二第一章第二讲人口迁移地域文化与人口
展开
第二讲人口迁移__地域文化与人口
一、人口迁移的概念与分类
1.人口变动的原因
(1)人口自然增长,取决于人口的出生率与死亡率的数值大小。
(2)人口机械增长,即迁入人口的增加值。
2.人口迁移
(1)概念:是人口移动的一种形式,是指人们变更定居地的空间流动行为。
(2)分类:
①国际迁移:包括永久性移民、外籍工人流动、国际难民定居等。
②国内迁移:由农村到城市的人口迁移是发达国家历史上和发展中国家当前的主要类型。
二、引起人口迁移的因素
1.根本原因:不协调的人地关系。
2.具体因素
推力(排斥力)
拉力(吸引力)
自然生态环境因素
环境恶化、自然灾害
自然环境优越和资源丰富
经济因素
经济发展水平低
经济发展水平高,就业机会和成功机遇多
政治因素
政策、战争
优惠的移民政策
社会文化因素
宗教信仰、种族和民族之间存在的文化差异
良好的文化教育、家庭和婚姻
三、地域文化与人口
1.概念
(1)文化:人类在社会历史发展过程中所创造的物质财富和精神财富的总和。
(2)地域文化:一定地域长时期形成的特定文化现象。
2.文化背景与人口
(1)婚俗:包含着许多影响出生率的内容,如初婚年龄大小、婚姻稳定程度等。
(2)宗教:一般不反对人口增殖,易形成较高的出生率。
3.中国文化与人口
(1)影响:主要表现在生育、职业选择、人口流动等方面。
(2)变化:从早婚早育到晚婚晚育;从“学而优则仕”到“全民皆商”;从安土重迁到“四海为家”。
【记】 人口迁移是指一段时间内人的居住地在国际或本国范围内发生改变。一般具备三个条件:
【注1】 (1)19世纪以前,以集团性、大批的移民为主,在客观上开发了新大陆,传播了工业文明,也改变了人种的空间分布。
(2)第二次世界大战后,人口从发展中国家流向发达国家,定居移民减少,短期流动的人口增多。
【注2】 每年春节期间,我国大量的“民工流”不属于人口迁移。“民工流”虽然在地理空间上发生了位置变动,但绝大多数人的居住地并没有发生“长期性”或永久性改变。
【注3】 在影响人口迁移的诸多因素中,经济因素往往起主导作用。在某种特定的时空条件下,任何一种因素都有可能成为人口迁移的决定性因素。
考点一 影响人口迁移的因素
[主旨把握]
1.主要因素:经济因素(表现在地区经济发展水平的差异)。
2.其他因素
(1)自然环境因素(气候、地形、水和矿产资源等),有时自然灾害也会起作用。
(2)社会文化因素(文化教育、婚姻家庭、宗教信仰等)。
(3)政治因素(国家政策、政治变革、战争等)。
(4)个人动机和需求。
3.构建相关因素对人口迁移影响的关系
(一)影响人口迁移因素的变化
1.自然因素与社会经济因素
自然环境曾经是影响人口迁移的最主要因素,随着生产力的发展和人类对自然适应、控制力的增强,自然环境对人口迁移的影响作用正在逐步减弱,社会经济因素成为影响人口迁移的主要因素,但是自然环境仍是影响人口迁移的基础因素。
2.产业结构调整
产业结构调整对劳动力的数量和素质要求发生变化。高新技术的发展,促进高端技术人员的迁入,加快普通劳动力技能的提升;伴随着劳动力导向型产业的转移,劳动力迁移方向发生变化。
(二)影响人口迁移因素的分析方法
影响人口迁移的因素具有具体性和复杂性,因此在分析某具体案例时,要注意以下原则:
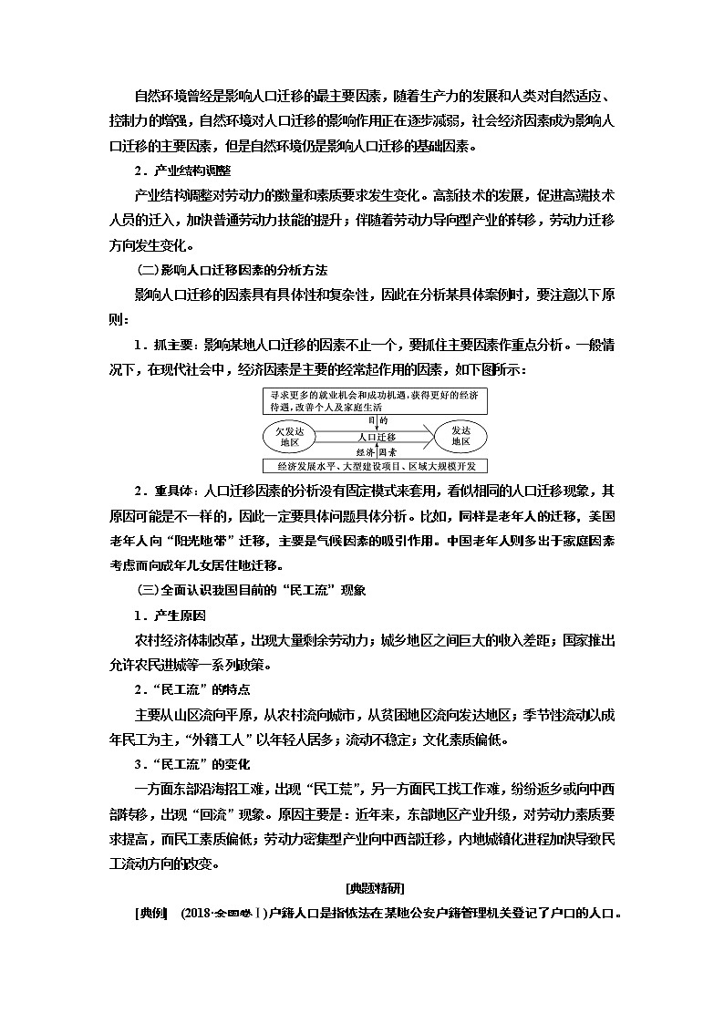
1.抓主要:影响某地人口迁移的因素不止一个,要抓住主要因素作重点分析。一般情况下,在现代社会中,经济因素是主要的经常起作用的因素,如下图所示:
2.重具体:人口迁移因素的分析没有固定模式来套用,看似相同的人口迁移现象,其原因可能是不一样的,因此一定要具体问题具体分析。比如,同样是老年人的迁移,美国老年人向“阳光地带”迁移,主要是气候因素的吸引作用。中国老年人则多出于家庭因素考虑而向成年儿女居住地迁移。
(三)全面认识我国目前的“民工流”现象
1.产生原因
农村经济体制改革,出现大量剩余劳动力;城乡地区之间巨大的收入差距;国家推出允许农民进城等一系列政策。
2.“民工流”的特点
主要从山区流向平原,从农村流向城市,从贫困地区流向发达地区;季节性流动以成年民工为主,“外籍工人”以年轻人居多;流动不稳定;文化素质偏低。
3.“民工流”的变化
一方面东部沿海招工难,出现“民工荒”,另一方面民工找工作难,纷纷返乡或向中西部转移,出现“回流”现象。原因主要是:近年来,东部地区产业升级,对劳动力素质要求提高,而民工素质偏低;劳动力密集型产业向中西部迁移,内地城镇化进程加快导致民工流动方向的改变。
[典题精研]
[典例] (2018·全国卷Ⅰ)户籍人口是指依法在某地公安户籍管理机关登记了户口的人口。常住人口是指实际居住在某地一定时间(半年以上)的人口。如图示意近十年来我国某直辖市户籍人口与常住人口的数量变化。据此完成(1)~(2)题。
(1)根据图示资料推测,近十年来该直辖市( )
A.外来务工人口多于外出务工人口
B.老年人口比例逐年下降
C.劳动力需求数量增加
D.人口自然增长率逐年增加
(2)该直辖市是( )
A.北京市 B.天津市
C.上海市 D.重庆市
[解析] 第(1)题,该直辖市近十年来户籍人口数量多于常住人口数量,说明外来务工人口少于外出务工人口,A错。图中显示户籍人口和常住人口数量差额缩小,常住人口增长快于户籍人口,说明当地劳动力需求量增加,吸引了外来务工人口在本地就业,C对。根据图示信息,不能判断当地老年人口比例变化及人口自然增长率的变化情况,B、D错误。第(2)题,由上题可知,该直辖市近十年来迁出人口数量多于迁入人口数量,因此应当位于我国西部经济落后地区,且该直辖市2016年的户籍人口大约是3 400万,可推断为重庆市,D对。北京市、天津市和上海市均位于我国东部经济发达地区,近十年来迁出人口数量少于迁入人口数量,且2016年三市的户籍人口均少于3 000万,A、B、C错。
[答案] (1)C (2)D
1.(变设问) 影响该直辖市人口数量变化的主要因素是( )
A.环境变化 B.经济因素
C.政策 D.交通
解析:选B 重庆市人口总数多,经济发展水平较低,因此有大量人口外出务工,地区间经济发展水平的差距是影响其人口数量变化的主要因素。
2.(变题型) 图中显示随时间推移,该市户籍人口和常住人口之间的差距________,常住人口增长幅度____,说明外出务工人员相对________。
解析:由图可知,近十年该市户籍人口和常住人口数量都在增大,且差异逐渐减小,说明随着经济发展,外出务工人员相对减少。
答案:减小 增大 减少
[集训冲关]
(2016·全国卷Ⅲ)与2014年相比,2015年上海市常住人口减少了10.41万人,外来常住人口更是减少了14.77万人,这是近20年首次出现的人口负增长。调查发现减少的外来常住人口主要流向上海周边的中小城市。上海市已制定“十三五”期间人口增长由数量型向质量型转变的策略。据此完成1~2题。
1.导致2015年上海市外来常住人口减少的主要原因是近年来上海市( )
A.产业转型升级 B.食品价格大增
C.环境质量下降 D.交通拥堵加重
2.上海市减少的外来常住人口多流向周边中小城市,主要原因是这些中小城市( )
①服务设施齐全 ②承接了上海市转移的产业 ③适宜就业机会多 ④生态环境较好
A.①③ B.①④
C.②③ D.②④
解析:1.A 2.C 第1题,目前影响我国人口迁移的因素主要是经济因素。上海是我国最大的工业城市,经济发展水平高,就业机会多,吸引大量外来人口迁入,但2015年上海市外来常住人口减少,说明随着上海经济的发展,产业转型升级,劳动密集型产业外迁,对劳动力需求减少,A项正确;食品价格大增、环境质量下降、交通拥堵加重都不是影响外来人口迁入的主导因素,B、C、D项错误。第2题,与上海市相比,周边中小城市的服务设施较差,且生态环境目前不是影响人口迁移的主要因素,因此①④说法错误;周边中小城市承接了上海市转移的产业,就会有较多的就业机会,吸引人口的大量迁入,因此②③说法正确。故选C项。
(2018·海南高考)常住人口是指居住在某地一定时间(半年以上)的人口。安徽省2017年常住人口达6 254.8万人,比上年增加59.3万人。2001~2017年安徽省常住人口年增长率如图所示,同期该省人口自然增长率保持在0.6%~0.7%。据此完成3~4题。
3.2005年和2010年该省常住人口大量减少,表明该省当年( )
A.外出求学人数剧增 B.外出务工人员激增
C.外出旅游人数剧增 D.外来务工人员剧减
4.2013年后该省( )
A.人口出生率大幅提高 B.劳动力缺口逐渐缩小
C.人口回流现象渐明显 D.老龄化问题得到解决
解析:3.B 4.C 第3题,安徽省地处我国中部经济地带,是外出务工人员供应大省,受务工目的地对劳动力需求变化的影响,安徽省外出务工人员数量出现增减实属正常,B选项合理,排除D选项。出省求学人员主要为大学生,但外省市在安徽省的招生人数正常情况下不会出现较大幅度的波动,而且在安徽的招生数量也不可能达到数十万(2005年)甚至上百万(2010年),排除A选项。外出旅游人员不属于常住人口范畴,排除C选项。第4题,2013年后安徽省常住人口增长率稳定在0.7%以上,但“该省人口自然增长率保持在0.6%~0.7%”,需要省外人口的迁入来补足两者的差距,C选项正确,排除A选项。安徽省是否存在劳动力缺口(实际上不大可能)及老龄化问题,是无法从图文信息中得到依据的,排除B、D选项。
考点二 人口迁移的影响
1.人口迁移对迁出(入)地的影响
2.人口迁移对城市化的影响
大量农村人口迁入城市,为城市注入了活力,促进了城市经济发展。随着人口规模的扩大,城市的用地规模不断扩大,城市功能区也随之发生布局调整,郊区不断出现住宅小区,促进了郊区城市化的发展。
3.人口迁移对就业结构的影响
伴随人口迁移,会不断出现新的职业。如学龄儿童迁移人口增多,则迁入地应增加或加强中小幼教师的师资力量。
[归纳整合]
人口迁移影响的分析角度
辩证角度
有利影响和不利影响
区域角度
对迁出地影响和对迁入地影响
三大要素角度
对生态环境、经济、社会三方面影响
具体方面
人口迁移对人口数量、性别比、职业构成、产业结构、交通、社会治安、城市化等都有重要影响
[典题精研]
[典例] (2013·全国卷Ⅱ)下图表示我国部分省级行政区域2005~2010年间迁移人口比重。迁移人口以青壮年为主。读下图并结合相关知识,完成(1)~(2)题。
(1)2005~2010年( )
A.迁出人口数量贵州多于四川
B.迁入人口数量上海多于广东
C.人口增长率浙江高于江苏
D.人口自然增长率安徽低于天津
(2)2005~2010年,省级行政区域间的人口迁移( )
A.延缓了皖、赣、黔的老龄化进程
B.延缓了沪、京、津的老龄化进程
C.降低了皖、赣、黔的城市化水平
D.降低了沪、京、津的城市化水平
[解析] 第(1)题,图中显示贵州迁出人口比重略大于四川,但贵州人口总量远少于四川,故四川的迁出人口数量仍多于贵州;同理,上海的迁入人口数量少于广东;浙江迁入人口比重远高于江苏,故浙江人口增长率高于江苏;图中信息并不能反映人口自然增长状况。第(2)题,由图可知,皖、赣、黔等省迁出人口比重较大,而迁出人口以青壮年为主,这会加速人口老龄化进程;人口迁移延缓了迁入人口比重较大的沪、京、津等地区的老龄化进程;迁入到沪、京、津等地的人口多分布于城市,故提高了沪、京、津的城市化水平。
[答案] (1)C (2)B
[方法规律] 解答“人口迁移类”试题的思维流程
[集训冲关]
近年来,长江经济带东西部地区之间由“移民就业”向“移业就民”(把产业转移到劳动力富余的地方)的新模式转换初见成效。据此完成1~2题。
1.如图示意甲、乙、丙、丁四个工业部门投入要素对比。实行“移业就民”最有利的工业部门是( )
A.甲 B.乙
C.丙 D.丁
2.长江经济带“移业就民”带来的影响有( )
①促进东部地区产业升级 ②加快中西部地区城市化进程
③增加东部地区就业 ④有利于中西部地区产业培育
⑤降低东部地区环境压力 ⑥增加长江经济带春运压力
A.①②③④ B.①②④⑤
C.②④⑤⑥ D.②③⑤⑥
解析:1.C 2.B 第1题,从题干材料可知,“移业就民”是转移劳动密集型产业到劳动力富余的地方,丙为劳动力密集型工业,故为最适合“移业就民”的部门。第2题,“移业就民”使劳动密集型产业转出,东部地区就业率降低,但产业结构得到升级,环境压力也有所减轻;长江经济带劳动密集型产业转移到经济欠发达的中西部地区,西部民工不需要再到东部打工,从而降低了春运的压力,也促进了中西部地区工业化、城市化的发展。
(2019·深圳一模)近年来,不少在城市积累了资金、习得专长的农民工,开始逆向流动、返乡创业。这类人,被媒体称为“城归”。据统计,近年来“城归”人数累计达到450万。随着党的十九大明确提出的乡村振兴战略的实施,将有更多的“城归”返乡创业,这将给乡村的社会经济发展带来不可估量的现实影响。据此完成3~5题。
3.“城归”返乡创业现象出现的主要原因是( )
A.城市产业已达饱和,经济效益不断下降
B.城市生活成本过高,环境污染严重
C.乡村土地无人耕种,大面积的撂荒
D.国家优惠政策实施,乡村经济蓄势发展
4.“城归”给乡村带来的是人口红利升级,人口红利升级指的是“城归”人员( )
A.技能与素质的提升 B.年龄构成的年轻化
C.数量的大幅度提高 D.性别结构的均衡化
5.“城归”现象给乡村最先带来的社会效益是( )
A.增加家庭收入,改善环境质量
B.有效解决留守儿童和老龄化问题
C.提高公共服务水平,完善基础设施
D.促进农业规模化和专业化发展
解析:3.D 4.A 5.B 第3题,“乡村振兴战略的实施”体现了政策因素的影响。第4题,注意材料中“城归”是指在城市积累了资金和技术的农民工;据此可判断答案。第5题,过去由于大量农民工进城务工,使得农村产生大量的留守儿童和老年人口。而随着“城归”现象的出现,首先可以有效解决留守儿童和老龄化问题;注意增加家庭收入和促进农业规模化属于带来的经济效益,不属于社会效益;提高公共服务水平及完善基础设施建设不是最先带来的效益。故B正确。
如图为我国部分省区市2005~2010年人口净迁移率与人口自然增长率分布图。读图,完成6~7题。
6.有关我国部分省区市2005~2010年人口变化状况的叙述,正确的是( )
①江西省净迁入人口数增加 ②天津人口增长率大于四川
③广东自然增长人口数大于净迁入人口数 ④贵州人口净减少
A.①② B.③④
C.②③ D.①④
7.图中人口数量的变化( )
A.加剧了北京、上海、天津城市交通拥堵
B.引起江西、贵州的人口合理容量增大
C.主要增强了广东、浙江第一产业的活力
D.使北京、上海人口老龄化问题更加严重
解析:6.C 7.A 第6题,江西省净迁移率小于0,所以净迁入人口数减少;天津净迁移率和自然增长率都大于0,人口增长率数值大,而四川人口净迁移率小于0,自然增长率大于0,人口增长率数值比天津小;广东自然增长率大于净迁移率,所以广东自然增长人口数大于净迁入人口数;贵州人口自然增长率和净迁移率之和大于0,所以人口净增加,C正确。第7题,由图中可知,北京、天津人口增长迅速,而且净迁入率很大,说明外来人口很多,加剧了北京、天津等城市的人地矛盾,导致交通、住宅等压力增大,外来人口以青壮年为主,降低了北京、上海人口老龄化问题,故A正确、D错误;人口合理容量大小与人口迁移无关,故B错误;广东、浙江迁入人口主要从事第二、三产业,对第一产业影响不大,故C错误。
[课时跟踪检测]
一、选择题
(2019·济宁模拟)榨菜、方便面、火腿肠是流动人口最为常见的消费品。如图为某上市公司生产的榨菜在两个地区销售份额占比的变化数据。据此回答1~2题。
1.该销售份额占比的变化,能说明2011年后( )
A.西南地区人口迁出加快 B.西南地区人口回流明显
C.华南地区人口净迁入加快 D.华南地区人口净迁出明显
2.该数据反映出的人口流动的积极意义有( )
①缓解西南地区土地压力 ②促进华南地区产业升级
③缓解华南地区劳动力不足 ④缓解西南地区人口老龄化
A.①② B.①③
C.②④ D.③④
解析:1.B 2.C 第1题,结合某上市公司生产的榨菜在两个地区销售份额占比的变化数据可知,2011年后西南地区人口回流明显,迁出变慢,故A项错误,B项正确;2011年后华南地区人口净迁入变慢,但仍以净迁入为主,故C、D项错误。第2题,结合上题分析可知,西南地区迁出人口减少,人口回流明显,不利于缓解土地压力,①错误;华南地区由于人口净迁入变慢,出现劳动力不足的情况,因此会加快产业升级,②正确,③错误;西南地区青壮年人口回流会减轻该地区的人口老龄化,④正确。
如图为百度地图发布的《2017年第三季度中国城市研究报告》中城市人口吸引力指数(是评估城市吸引力的重要指标)排名前十的城市分布图。读图回答3~4题。
3.图示城市人口吸引力指数排名靠前的主要原因是( )
A.经济水平高 B.生态环境好
C.交通状况好 D.人口素质高
4.图示城市吸引大量人口迁入后,带来的不利影响是( )
A.人口素质下降,管理难度加大
B.人口自然增长率下降,老龄化加剧
C.加剧交通拥堵,增加住房压力
D.就业岗位减少,失业率提高
解析:3.A 4.C 第3题,我国城市人口吸引力指数排名前十名的城市主要分布在东部沿海地区,少数分布在中西部地区,这些城市经济发展水平高,就业机会多,A对。图示城市的生态环境因素不是吸引人口迁入的主要因素,B错。城市交通通达度高,但交通拥堵严重,C错。人口素质高对城市人口吸引力影响较小,D错。第4题,图示城市吸引大量人口迁入后,带来的不利影响是加剧交通拥堵,增加住房压力,C对。人口增加,不会导致人口素质下降,A错。劳动力人口迁入,老龄化减轻,B错。劳动力人口迁入,就业岗位不会减少,D错。
改革开放以来,常住外来人口(指非本地户籍却居留于该地半年以上的外来省区市人口)已经成为上海、北京等一线城市从业人员主力军。下表为2011~2015年上海和北京常住外来人口增量(单位:万人)表。据此完成5~6题。
年份
2011
2012
2013
2014
2015
上海
37.4
32.97
34.72
10.53
-14.77
北京
37.5
31.6
28.9
16
3.9
5.2011~2015年上海和北京常住外来人口增量总体呈下降趋势的主要原因是( )
A.房价上涨过快 B.人口老龄化
C.经济水平下降 D.产业结构调整
6.2014年、2015年上海常住外来人口增量较北京下降明显,是因为上海( )
A.经济的发展水平较北京低 B.周边城市群发展较快
C.房价上涨速度超越北京 D.城市环境质量较北京差
解析:5.D 6.B 第5题,结合所学知识可知,迁入人口以劳动人口为主,随着产业的升级改造,2011~2015年上海和北京常住外来人口增量总体呈下降趋势,所以造成两城市常住外来人口增量下降的主要原因不是房价上涨、经济水平下降,也不是人口老龄化,而是产业结构调整。第6题,2014年、2015年上海常住外来人口增量较北京下降明显,是因为上海周边城市群发展较快,吸引了大批人口的迁入,并不是房价、环境质量、经济发展水平等的差异造成的。
(2019·豫西南示范性高中联考)如图为2000~2010年俄罗斯人口动态图。读图完成7~8题。
注:自然增加数是出生数与死亡数的差;人口增加数是自然增加数与迁移数的和;社会增加数是迁入数与迁出数的差。
7.2000~2010年,俄罗斯各联邦管区中人口增加数较大的是( )
A.中央联邦管区和南部联邦管区
B.西北联邦管区和远东联邦管区
C.乌拉尔联邦管区和南部联邦管区
D.西伯利亚联邦管区和乌拉尔联邦管区
8.据图判断俄罗斯远东联邦管区人口总体变化的主要原因是( )
A.人口自然增加数大 B.人口净迁出
C.人口净迁入 D.人口出生率低
解析:7.A 8.B 第7题,据图可知,中央联邦管区和南部联邦管区人口增加数为正值,人口数量在增加;其他地区人口增加数均为负值,人口数量在减少,故选A。第8题,从图中可以看出远东联邦管区,自然增加数为负值,A错;社会增加数为负值,说明人口迁出数大于人口迁入数,为净迁出,B对、C错。从图中无法得到人口总数的信息,故无法判断人口出生率,D错。
(2019·长沙一模)如图为2014年我国住宅价格等级分布金字塔图。据此完成9~11题。
9.平均每个行政区承载人口最多的是( )
A.极高房价区Ⅰ B.极高房价区Ⅱ
C.低房价区 D.中低房价区
10.读图可知,现阶段我国城市人口迁移的方向是( )
A.极高房价区Ⅰ人口外迁
B.极高房价区Ⅱ人口外迁
C.低房价区人口大量迁入
D.中低房价区人口迁往高房价区
11.下列产业中,受极高房价影响最大的是( )
A.金融业 B.种植业
C.高新技术产业 D.制造业
解析:9.B 10.D 11.D 第9题,平均每个行政区承载人口应该用行政区承载的城镇人口规模除以该行政区的个数,故B正确。第10题,房价的高低主要受经济发达程度影响,经济发达地区一般房价较高,因此人口一般从低房价区迁往高房价区。第11题,制造业对劳动力的需求量大,极高房价会造成劳动力数量减少;金融业与高新技术产业对劳动力的需求量少于制造业,且劳动力工资报酬高,因此受极高房价影响不大;种植业主要分布于乡村。
二、非选择题
12.阅读下列材料,回答问题。
材料一 我国第六次人口普查资料显示,全国流动人口达2.21亿人。如图为我国1982~2010年流动人口数量统计图。
材料二 下表为八大经济板块吸收的流动人口占全国流动人口比重(单位/%)。
2005年
2010年
东北地区
6.95
6.20
北部沿海
11.97
13.22
大西北地区
3.13
4.13
黄河中游地区
7.98
11.14
大西南地区
10.98
13.53
长江中下游地区
9.71
11.01
东部沿海地区
20.58
19.85
南部沿海地区
28.70
20.91
(1)据材料一,分析我国流动人口的特点。
(2)据材料二,分析吸收流动人口最多的地区是________,人口大量涌入给该地区带来哪些影响?
(3)从2005年到2010年,我国中西部地区吸收的流动人口不断________,原因主要有哪些?
解析:第(1)题,据材料一可以看出我国流动人口的规模和占全国人口比重的变化。第(2)题,南部沿海地区改革开放早,经济发展迅速,能提供更多的就业机会,对劳动力需求量大,吸收流动人口数量最多。人口大量涌入对南部沿海地区的有利影响主要表现在经济发展和城市化进程方面;不利影响主要表现在环境压力和社会治安管理等方面。第(3)题,从2005年到2010年,我国中西部地区吸收的流动人口不断增多。原因主要是国家西部大开发政策、中部崛起等政策支持;中西部地区经济发展加快;东南沿海劳动密集型产业和资源密集型产业向中西部转移等因素。
答案:(1)数量大,规模持续增长,占全国人口比重不断增长。
(2)南部沿海地区
有利影响:增加劳动力;增强社会活力;促进经济发展;推动城市化进程。
不利影响:对交通、城市以及社会秩序造成压力;带来社会治安管理等方面的问题。
(3)增多 国家政策支持;中西部地区经济发展加快;东南沿海劳动密集型和资源密集型产业向中西部转移。
13.(2019·本溪四校联考)阅读下列材料,完成下列各题。
材料一 在北京、上海、广州等特大城市,每年增加的常住人口数量达到四五十万人,相当于一个中小城市的规模。
材料二 近年来“逃离北上广”已成为一个时髦概念,但淘宝迁徙数据显示,北京、上海、广州等大城市人口依旧呈正向流入趋势。与此同时,广东在众多省份中依然最具务工吸引力。
材料三 随着城市人口快速增长,“北上广”等地的“大城市病”日益突出,城市承载力已经接近极限。
(1)人口大量流入“北上广”可能给这些大城市带来哪些影响?
(2)根据材料二分析广东省人口流动的特点,并分析广东在众多省份中依然最具务工吸引力的主要原因。
(3)专家表示,特大城市人口膨胀根源在于产业和功能过度聚集,因此有必要对特大城市功能和产业进行疏解,主动舍弃一些产业,“掉一些肉”。试根据所学知识分析“掉一些肉”指的是哪些产业。
解析:第(1)题,人口流入对这些大城市影响可以从有利和不利两方面分析。第(2)题,广东省人口流动的特点可以根据图中信息,分别从人口流入和流出及流动人口年龄构成等方面分析;原因可以从劳动力的需求量及以往人口流动惯性等方面分析。第(3)题,从环境保护,人口数量控制及功能调整等方面分析即可。
答案:(1)积极推动这些大城市的社会经济发展,增加社会活动;对城市环境造成巨大压力,可能影响城市交通以及社会秩序。
(2)流入人口数量大于流出人口数量;劳动年龄人口占流动人口的绝大部分。原因:珠江三角洲轻工业发达,劳动力导向型工业比例较大;受以往人口流动惯性的影响等。
(3)以扼制“高污染、高耗水、高耗能”为目标,加快清退劳动生产率不高的一般性产业;以控制人口数量为目标,疏解区域性物流基地和专业批发市场等流动人口聚集的产业;以功能调整优化为目标,解决优质公共服务资源配置不均衡的问题,启动部分行政机关及事业单位向外转移试点工作。
一、人口迁移的概念与分类
1.人口变动的原因
(1)人口自然增长,取决于人口的出生率与死亡率的数值大小。
(2)人口机械增长,即迁入人口的增加值。
2.人口迁移
(1)概念:是人口移动的一种形式,是指人们变更定居地的空间流动行为。
(2)分类:
①国际迁移:包括永久性移民、外籍工人流动、国际难民定居等。
②国内迁移:由农村到城市的人口迁移是发达国家历史上和发展中国家当前的主要类型。
二、引起人口迁移的因素
1.根本原因:不协调的人地关系。
2.具体因素
推力(排斥力)
拉力(吸引力)
自然生态环境因素
环境恶化、自然灾害
自然环境优越和资源丰富
经济因素
经济发展水平低
经济发展水平高,就业机会和成功机遇多
政治因素
政策、战争
优惠的移民政策
社会文化因素
宗教信仰、种族和民族之间存在的文化差异
良好的文化教育、家庭和婚姻
三、地域文化与人口
1.概念
(1)文化:人类在社会历史发展过程中所创造的物质财富和精神财富的总和。
(2)地域文化:一定地域长时期形成的特定文化现象。
2.文化背景与人口
(1)婚俗:包含着许多影响出生率的内容,如初婚年龄大小、婚姻稳定程度等。
(2)宗教:一般不反对人口增殖,易形成较高的出生率。
3.中国文化与人口
(1)影响:主要表现在生育、职业选择、人口流动等方面。
(2)变化:从早婚早育到晚婚晚育;从“学而优则仕”到“全民皆商”;从安土重迁到“四海为家”。
【记】 人口迁移是指一段时间内人的居住地在国际或本国范围内发生改变。一般具备三个条件:
【注1】 (1)19世纪以前,以集团性、大批的移民为主,在客观上开发了新大陆,传播了工业文明,也改变了人种的空间分布。
(2)第二次世界大战后,人口从发展中国家流向发达国家,定居移民减少,短期流动的人口增多。
【注2】 每年春节期间,我国大量的“民工流”不属于人口迁移。“民工流”虽然在地理空间上发生了位置变动,但绝大多数人的居住地并没有发生“长期性”或永久性改变。
【注3】 在影响人口迁移的诸多因素中,经济因素往往起主导作用。在某种特定的时空条件下,任何一种因素都有可能成为人口迁移的决定性因素。
考点一 影响人口迁移的因素
[主旨把握]
1.主要因素:经济因素(表现在地区经济发展水平的差异)。
2.其他因素
(1)自然环境因素(气候、地形、水和矿产资源等),有时自然灾害也会起作用。
(2)社会文化因素(文化教育、婚姻家庭、宗教信仰等)。
(3)政治因素(国家政策、政治变革、战争等)。
(4)个人动机和需求。
3.构建相关因素对人口迁移影响的关系
(一)影响人口迁移因素的变化
1.自然因素与社会经济因素
自然环境曾经是影响人口迁移的最主要因素,随着生产力的发展和人类对自然适应、控制力的增强,自然环境对人口迁移的影响作用正在逐步减弱,社会经济因素成为影响人口迁移的主要因素,但是自然环境仍是影响人口迁移的基础因素。
2.产业结构调整
产业结构调整对劳动力的数量和素质要求发生变化。高新技术的发展,促进高端技术人员的迁入,加快普通劳动力技能的提升;伴随着劳动力导向型产业的转移,劳动力迁移方向发生变化。
(二)影响人口迁移因素的分析方法
影响人口迁移的因素具有具体性和复杂性,因此在分析某具体案例时,要注意以下原则:
1.抓主要:影响某地人口迁移的因素不止一个,要抓住主要因素作重点分析。一般情况下,在现代社会中,经济因素是主要的经常起作用的因素,如下图所示:
2.重具体:人口迁移因素的分析没有固定模式来套用,看似相同的人口迁移现象,其原因可能是不一样的,因此一定要具体问题具体分析。比如,同样是老年人的迁移,美国老年人向“阳光地带”迁移,主要是气候因素的吸引作用。中国老年人则多出于家庭因素考虑而向成年儿女居住地迁移。
(三)全面认识我国目前的“民工流”现象
1.产生原因
农村经济体制改革,出现大量剩余劳动力;城乡地区之间巨大的收入差距;国家推出允许农民进城等一系列政策。
2.“民工流”的特点
主要从山区流向平原,从农村流向城市,从贫困地区流向发达地区;季节性流动以成年民工为主,“外籍工人”以年轻人居多;流动不稳定;文化素质偏低。
3.“民工流”的变化
一方面东部沿海招工难,出现“民工荒”,另一方面民工找工作难,纷纷返乡或向中西部转移,出现“回流”现象。原因主要是:近年来,东部地区产业升级,对劳动力素质要求提高,而民工素质偏低;劳动力密集型产业向中西部迁移,内地城镇化进程加快导致民工流动方向的改变。
[典题精研]
[典例] (2018·全国卷Ⅰ)户籍人口是指依法在某地公安户籍管理机关登记了户口的人口。常住人口是指实际居住在某地一定时间(半年以上)的人口。如图示意近十年来我国某直辖市户籍人口与常住人口的数量变化。据此完成(1)~(2)题。
(1)根据图示资料推测,近十年来该直辖市( )
A.外来务工人口多于外出务工人口
B.老年人口比例逐年下降
C.劳动力需求数量增加
D.人口自然增长率逐年增加
(2)该直辖市是( )
A.北京市 B.天津市
C.上海市 D.重庆市
[解析] 第(1)题,该直辖市近十年来户籍人口数量多于常住人口数量,说明外来务工人口少于外出务工人口,A错。图中显示户籍人口和常住人口数量差额缩小,常住人口增长快于户籍人口,说明当地劳动力需求量增加,吸引了外来务工人口在本地就业,C对。根据图示信息,不能判断当地老年人口比例变化及人口自然增长率的变化情况,B、D错误。第(2)题,由上题可知,该直辖市近十年来迁出人口数量多于迁入人口数量,因此应当位于我国西部经济落后地区,且该直辖市2016年的户籍人口大约是3 400万,可推断为重庆市,D对。北京市、天津市和上海市均位于我国东部经济发达地区,近十年来迁出人口数量少于迁入人口数量,且2016年三市的户籍人口均少于3 000万,A、B、C错。
[答案] (1)C (2)D
1.(变设问) 影响该直辖市人口数量变化的主要因素是( )
A.环境变化 B.经济因素
C.政策 D.交通
解析:选B 重庆市人口总数多,经济发展水平较低,因此有大量人口外出务工,地区间经济发展水平的差距是影响其人口数量变化的主要因素。
2.(变题型) 图中显示随时间推移,该市户籍人口和常住人口之间的差距________,常住人口增长幅度____,说明外出务工人员相对________。
解析:由图可知,近十年该市户籍人口和常住人口数量都在增大,且差异逐渐减小,说明随着经济发展,外出务工人员相对减少。
答案:减小 增大 减少
[集训冲关]
(2016·全国卷Ⅲ)与2014年相比,2015年上海市常住人口减少了10.41万人,外来常住人口更是减少了14.77万人,这是近20年首次出现的人口负增长。调查发现减少的外来常住人口主要流向上海周边的中小城市。上海市已制定“十三五”期间人口增长由数量型向质量型转变的策略。据此完成1~2题。
1.导致2015年上海市外来常住人口减少的主要原因是近年来上海市( )
A.产业转型升级 B.食品价格大增
C.环境质量下降 D.交通拥堵加重
2.上海市减少的外来常住人口多流向周边中小城市,主要原因是这些中小城市( )
①服务设施齐全 ②承接了上海市转移的产业 ③适宜就业机会多 ④生态环境较好
A.①③ B.①④
C.②③ D.②④
解析:1.A 2.C 第1题,目前影响我国人口迁移的因素主要是经济因素。上海是我国最大的工业城市,经济发展水平高,就业机会多,吸引大量外来人口迁入,但2015年上海市外来常住人口减少,说明随着上海经济的发展,产业转型升级,劳动密集型产业外迁,对劳动力需求减少,A项正确;食品价格大增、环境质量下降、交通拥堵加重都不是影响外来人口迁入的主导因素,B、C、D项错误。第2题,与上海市相比,周边中小城市的服务设施较差,且生态环境目前不是影响人口迁移的主要因素,因此①④说法错误;周边中小城市承接了上海市转移的产业,就会有较多的就业机会,吸引人口的大量迁入,因此②③说法正确。故选C项。
(2018·海南高考)常住人口是指居住在某地一定时间(半年以上)的人口。安徽省2017年常住人口达6 254.8万人,比上年增加59.3万人。2001~2017年安徽省常住人口年增长率如图所示,同期该省人口自然增长率保持在0.6%~0.7%。据此完成3~4题。
3.2005年和2010年该省常住人口大量减少,表明该省当年( )
A.外出求学人数剧增 B.外出务工人员激增
C.外出旅游人数剧增 D.外来务工人员剧减
4.2013年后该省( )
A.人口出生率大幅提高 B.劳动力缺口逐渐缩小
C.人口回流现象渐明显 D.老龄化问题得到解决
解析:3.B 4.C 第3题,安徽省地处我国中部经济地带,是外出务工人员供应大省,受务工目的地对劳动力需求变化的影响,安徽省外出务工人员数量出现增减实属正常,B选项合理,排除D选项。出省求学人员主要为大学生,但外省市在安徽省的招生人数正常情况下不会出现较大幅度的波动,而且在安徽的招生数量也不可能达到数十万(2005年)甚至上百万(2010年),排除A选项。外出旅游人员不属于常住人口范畴,排除C选项。第4题,2013年后安徽省常住人口增长率稳定在0.7%以上,但“该省人口自然增长率保持在0.6%~0.7%”,需要省外人口的迁入来补足两者的差距,C选项正确,排除A选项。安徽省是否存在劳动力缺口(实际上不大可能)及老龄化问题,是无法从图文信息中得到依据的,排除B、D选项。
考点二 人口迁移的影响
1.人口迁移对迁出(入)地的影响
2.人口迁移对城市化的影响
大量农村人口迁入城市,为城市注入了活力,促进了城市经济发展。随着人口规模的扩大,城市的用地规模不断扩大,城市功能区也随之发生布局调整,郊区不断出现住宅小区,促进了郊区城市化的发展。
3.人口迁移对就业结构的影响
伴随人口迁移,会不断出现新的职业。如学龄儿童迁移人口增多,则迁入地应增加或加强中小幼教师的师资力量。
[归纳整合]
人口迁移影响的分析角度
辩证角度
有利影响和不利影响
区域角度
对迁出地影响和对迁入地影响
三大要素角度
对生态环境、经济、社会三方面影响
具体方面
人口迁移对人口数量、性别比、职业构成、产业结构、交通、社会治安、城市化等都有重要影响
[典题精研]
[典例] (2013·全国卷Ⅱ)下图表示我国部分省级行政区域2005~2010年间迁移人口比重。迁移人口以青壮年为主。读下图并结合相关知识,完成(1)~(2)题。
(1)2005~2010年( )
A.迁出人口数量贵州多于四川
B.迁入人口数量上海多于广东
C.人口增长率浙江高于江苏
D.人口自然增长率安徽低于天津
(2)2005~2010年,省级行政区域间的人口迁移( )
A.延缓了皖、赣、黔的老龄化进程
B.延缓了沪、京、津的老龄化进程
C.降低了皖、赣、黔的城市化水平
D.降低了沪、京、津的城市化水平
[解析] 第(1)题,图中显示贵州迁出人口比重略大于四川,但贵州人口总量远少于四川,故四川的迁出人口数量仍多于贵州;同理,上海的迁入人口数量少于广东;浙江迁入人口比重远高于江苏,故浙江人口增长率高于江苏;图中信息并不能反映人口自然增长状况。第(2)题,由图可知,皖、赣、黔等省迁出人口比重较大,而迁出人口以青壮年为主,这会加速人口老龄化进程;人口迁移延缓了迁入人口比重较大的沪、京、津等地区的老龄化进程;迁入到沪、京、津等地的人口多分布于城市,故提高了沪、京、津的城市化水平。
[答案] (1)C (2)B
[方法规律] 解答“人口迁移类”试题的思维流程
[集训冲关]
近年来,长江经济带东西部地区之间由“移民就业”向“移业就民”(把产业转移到劳动力富余的地方)的新模式转换初见成效。据此完成1~2题。
1.如图示意甲、乙、丙、丁四个工业部门投入要素对比。实行“移业就民”最有利的工业部门是( )
A.甲 B.乙
C.丙 D.丁
2.长江经济带“移业就民”带来的影响有( )
①促进东部地区产业升级 ②加快中西部地区城市化进程
③增加东部地区就业 ④有利于中西部地区产业培育
⑤降低东部地区环境压力 ⑥增加长江经济带春运压力
A.①②③④ B.①②④⑤
C.②④⑤⑥ D.②③⑤⑥
解析:1.C 2.B 第1题,从题干材料可知,“移业就民”是转移劳动密集型产业到劳动力富余的地方,丙为劳动力密集型工业,故为最适合“移业就民”的部门。第2题,“移业就民”使劳动密集型产业转出,东部地区就业率降低,但产业结构得到升级,环境压力也有所减轻;长江经济带劳动密集型产业转移到经济欠发达的中西部地区,西部民工不需要再到东部打工,从而降低了春运的压力,也促进了中西部地区工业化、城市化的发展。
(2019·深圳一模)近年来,不少在城市积累了资金、习得专长的农民工,开始逆向流动、返乡创业。这类人,被媒体称为“城归”。据统计,近年来“城归”人数累计达到450万。随着党的十九大明确提出的乡村振兴战略的实施,将有更多的“城归”返乡创业,这将给乡村的社会经济发展带来不可估量的现实影响。据此完成3~5题。
3.“城归”返乡创业现象出现的主要原因是( )
A.城市产业已达饱和,经济效益不断下降
B.城市生活成本过高,环境污染严重
C.乡村土地无人耕种,大面积的撂荒
D.国家优惠政策实施,乡村经济蓄势发展
4.“城归”给乡村带来的是人口红利升级,人口红利升级指的是“城归”人员( )
A.技能与素质的提升 B.年龄构成的年轻化
C.数量的大幅度提高 D.性别结构的均衡化
5.“城归”现象给乡村最先带来的社会效益是( )
A.增加家庭收入,改善环境质量
B.有效解决留守儿童和老龄化问题
C.提高公共服务水平,完善基础设施
D.促进农业规模化和专业化发展
解析:3.D 4.A 5.B 第3题,“乡村振兴战略的实施”体现了政策因素的影响。第4题,注意材料中“城归”是指在城市积累了资金和技术的农民工;据此可判断答案。第5题,过去由于大量农民工进城务工,使得农村产生大量的留守儿童和老年人口。而随着“城归”现象的出现,首先可以有效解决留守儿童和老龄化问题;注意增加家庭收入和促进农业规模化属于带来的经济效益,不属于社会效益;提高公共服务水平及完善基础设施建设不是最先带来的效益。故B正确。
如图为我国部分省区市2005~2010年人口净迁移率与人口自然增长率分布图。读图,完成6~7题。
6.有关我国部分省区市2005~2010年人口变化状况的叙述,正确的是( )
①江西省净迁入人口数增加 ②天津人口增长率大于四川
③广东自然增长人口数大于净迁入人口数 ④贵州人口净减少
A.①② B.③④
C.②③ D.①④
7.图中人口数量的变化( )
A.加剧了北京、上海、天津城市交通拥堵
B.引起江西、贵州的人口合理容量增大
C.主要增强了广东、浙江第一产业的活力
D.使北京、上海人口老龄化问题更加严重
解析:6.C 7.A 第6题,江西省净迁移率小于0,所以净迁入人口数减少;天津净迁移率和自然增长率都大于0,人口增长率数值大,而四川人口净迁移率小于0,自然增长率大于0,人口增长率数值比天津小;广东自然增长率大于净迁移率,所以广东自然增长人口数大于净迁入人口数;贵州人口自然增长率和净迁移率之和大于0,所以人口净增加,C正确。第7题,由图中可知,北京、天津人口增长迅速,而且净迁入率很大,说明外来人口很多,加剧了北京、天津等城市的人地矛盾,导致交通、住宅等压力增大,外来人口以青壮年为主,降低了北京、上海人口老龄化问题,故A正确、D错误;人口合理容量大小与人口迁移无关,故B错误;广东、浙江迁入人口主要从事第二、三产业,对第一产业影响不大,故C错误。
[课时跟踪检测]
一、选择题
(2019·济宁模拟)榨菜、方便面、火腿肠是流动人口最为常见的消费品。如图为某上市公司生产的榨菜在两个地区销售份额占比的变化数据。据此回答1~2题。
1.该销售份额占比的变化,能说明2011年后( )
A.西南地区人口迁出加快 B.西南地区人口回流明显
C.华南地区人口净迁入加快 D.华南地区人口净迁出明显
2.该数据反映出的人口流动的积极意义有( )
①缓解西南地区土地压力 ②促进华南地区产业升级
③缓解华南地区劳动力不足 ④缓解西南地区人口老龄化
A.①② B.①③
C.②④ D.③④
解析:1.B 2.C 第1题,结合某上市公司生产的榨菜在两个地区销售份额占比的变化数据可知,2011年后西南地区人口回流明显,迁出变慢,故A项错误,B项正确;2011年后华南地区人口净迁入变慢,但仍以净迁入为主,故C、D项错误。第2题,结合上题分析可知,西南地区迁出人口减少,人口回流明显,不利于缓解土地压力,①错误;华南地区由于人口净迁入变慢,出现劳动力不足的情况,因此会加快产业升级,②正确,③错误;西南地区青壮年人口回流会减轻该地区的人口老龄化,④正确。
如图为百度地图发布的《2017年第三季度中国城市研究报告》中城市人口吸引力指数(是评估城市吸引力的重要指标)排名前十的城市分布图。读图回答3~4题。
3.图示城市人口吸引力指数排名靠前的主要原因是( )
A.经济水平高 B.生态环境好
C.交通状况好 D.人口素质高
4.图示城市吸引大量人口迁入后,带来的不利影响是( )
A.人口素质下降,管理难度加大
B.人口自然增长率下降,老龄化加剧
C.加剧交通拥堵,增加住房压力
D.就业岗位减少,失业率提高
解析:3.A 4.C 第3题,我国城市人口吸引力指数排名前十名的城市主要分布在东部沿海地区,少数分布在中西部地区,这些城市经济发展水平高,就业机会多,A对。图示城市的生态环境因素不是吸引人口迁入的主要因素,B错。城市交通通达度高,但交通拥堵严重,C错。人口素质高对城市人口吸引力影响较小,D错。第4题,图示城市吸引大量人口迁入后,带来的不利影响是加剧交通拥堵,增加住房压力,C对。人口增加,不会导致人口素质下降,A错。劳动力人口迁入,老龄化减轻,B错。劳动力人口迁入,就业岗位不会减少,D错。
改革开放以来,常住外来人口(指非本地户籍却居留于该地半年以上的外来省区市人口)已经成为上海、北京等一线城市从业人员主力军。下表为2011~2015年上海和北京常住外来人口增量(单位:万人)表。据此完成5~6题。
年份
2011
2012
2013
2014
2015
上海
37.4
32.97
34.72
10.53
-14.77
北京
37.5
31.6
28.9
16
3.9
5.2011~2015年上海和北京常住外来人口增量总体呈下降趋势的主要原因是( )
A.房价上涨过快 B.人口老龄化
C.经济水平下降 D.产业结构调整
6.2014年、2015年上海常住外来人口增量较北京下降明显,是因为上海( )
A.经济的发展水平较北京低 B.周边城市群发展较快
C.房价上涨速度超越北京 D.城市环境质量较北京差
解析:5.D 6.B 第5题,结合所学知识可知,迁入人口以劳动人口为主,随着产业的升级改造,2011~2015年上海和北京常住外来人口增量总体呈下降趋势,所以造成两城市常住外来人口增量下降的主要原因不是房价上涨、经济水平下降,也不是人口老龄化,而是产业结构调整。第6题,2014年、2015年上海常住外来人口增量较北京下降明显,是因为上海周边城市群发展较快,吸引了大批人口的迁入,并不是房价、环境质量、经济发展水平等的差异造成的。
(2019·豫西南示范性高中联考)如图为2000~2010年俄罗斯人口动态图。读图完成7~8题。
注:自然增加数是出生数与死亡数的差;人口增加数是自然增加数与迁移数的和;社会增加数是迁入数与迁出数的差。
7.2000~2010年,俄罗斯各联邦管区中人口增加数较大的是( )
A.中央联邦管区和南部联邦管区
B.西北联邦管区和远东联邦管区
C.乌拉尔联邦管区和南部联邦管区
D.西伯利亚联邦管区和乌拉尔联邦管区
8.据图判断俄罗斯远东联邦管区人口总体变化的主要原因是( )
A.人口自然增加数大 B.人口净迁出
C.人口净迁入 D.人口出生率低
解析:7.A 8.B 第7题,据图可知,中央联邦管区和南部联邦管区人口增加数为正值,人口数量在增加;其他地区人口增加数均为负值,人口数量在减少,故选A。第8题,从图中可以看出远东联邦管区,自然增加数为负值,A错;社会增加数为负值,说明人口迁出数大于人口迁入数,为净迁出,B对、C错。从图中无法得到人口总数的信息,故无法判断人口出生率,D错。
(2019·长沙一模)如图为2014年我国住宅价格等级分布金字塔图。据此完成9~11题。
9.平均每个行政区承载人口最多的是( )
A.极高房价区Ⅰ B.极高房价区Ⅱ
C.低房价区 D.中低房价区
10.读图可知,现阶段我国城市人口迁移的方向是( )
A.极高房价区Ⅰ人口外迁
B.极高房价区Ⅱ人口外迁
C.低房价区人口大量迁入
D.中低房价区人口迁往高房价区
11.下列产业中,受极高房价影响最大的是( )
A.金融业 B.种植业
C.高新技术产业 D.制造业
解析:9.B 10.D 11.D 第9题,平均每个行政区承载人口应该用行政区承载的城镇人口规模除以该行政区的个数,故B正确。第10题,房价的高低主要受经济发达程度影响,经济发达地区一般房价较高,因此人口一般从低房价区迁往高房价区。第11题,制造业对劳动力的需求量大,极高房价会造成劳动力数量减少;金融业与高新技术产业对劳动力的需求量少于制造业,且劳动力工资报酬高,因此受极高房价影响不大;种植业主要分布于乡村。
二、非选择题
12.阅读下列材料,回答问题。
材料一 我国第六次人口普查资料显示,全国流动人口达2.21亿人。如图为我国1982~2010年流动人口数量统计图。
材料二 下表为八大经济板块吸收的流动人口占全国流动人口比重(单位/%)。
2005年
2010年
东北地区
6.95
6.20
北部沿海
11.97
13.22
大西北地区
3.13
4.13
黄河中游地区
7.98
11.14
大西南地区
10.98
13.53
长江中下游地区
9.71
11.01
东部沿海地区
20.58
19.85
南部沿海地区
28.70
20.91
(1)据材料一,分析我国流动人口的特点。
(2)据材料二,分析吸收流动人口最多的地区是________,人口大量涌入给该地区带来哪些影响?
(3)从2005年到2010年,我国中西部地区吸收的流动人口不断________,原因主要有哪些?
解析:第(1)题,据材料一可以看出我国流动人口的规模和占全国人口比重的变化。第(2)题,南部沿海地区改革开放早,经济发展迅速,能提供更多的就业机会,对劳动力需求量大,吸收流动人口数量最多。人口大量涌入对南部沿海地区的有利影响主要表现在经济发展和城市化进程方面;不利影响主要表现在环境压力和社会治安管理等方面。第(3)题,从2005年到2010年,我国中西部地区吸收的流动人口不断增多。原因主要是国家西部大开发政策、中部崛起等政策支持;中西部地区经济发展加快;东南沿海劳动密集型产业和资源密集型产业向中西部转移等因素。
答案:(1)数量大,规模持续增长,占全国人口比重不断增长。
(2)南部沿海地区
有利影响:增加劳动力;增强社会活力;促进经济发展;推动城市化进程。
不利影响:对交通、城市以及社会秩序造成压力;带来社会治安管理等方面的问题。
(3)增多 国家政策支持;中西部地区经济发展加快;东南沿海劳动密集型和资源密集型产业向中西部转移。
13.(2019·本溪四校联考)阅读下列材料,完成下列各题。
材料一 在北京、上海、广州等特大城市,每年增加的常住人口数量达到四五十万人,相当于一个中小城市的规模。
材料二 近年来“逃离北上广”已成为一个时髦概念,但淘宝迁徙数据显示,北京、上海、广州等大城市人口依旧呈正向流入趋势。与此同时,广东在众多省份中依然最具务工吸引力。
材料三 随着城市人口快速增长,“北上广”等地的“大城市病”日益突出,城市承载力已经接近极限。
(1)人口大量流入“北上广”可能给这些大城市带来哪些影响?
(2)根据材料二分析广东省人口流动的特点,并分析广东在众多省份中依然最具务工吸引力的主要原因。
(3)专家表示,特大城市人口膨胀根源在于产业和功能过度聚集,因此有必要对特大城市功能和产业进行疏解,主动舍弃一些产业,“掉一些肉”。试根据所学知识分析“掉一些肉”指的是哪些产业。
解析:第(1)题,人口流入对这些大城市影响可以从有利和不利两方面分析。第(2)题,广东省人口流动的特点可以根据图中信息,分别从人口流入和流出及流动人口年龄构成等方面分析;原因可以从劳动力的需求量及以往人口流动惯性等方面分析。第(3)题,从环境保护,人口数量控制及功能调整等方面分析即可。
答案:(1)积极推动这些大城市的社会经济发展,增加社会活动;对城市环境造成巨大压力,可能影响城市交通以及社会秩序。
(2)流入人口数量大于流出人口数量;劳动年龄人口占流动人口的绝大部分。原因:珠江三角洲轻工业发达,劳动力导向型工业比例较大;受以往人口流动惯性的影响等。
(3)以扼制“高污染、高耗水、高耗能”为目标,加快清退劳动生产率不高的一般性产业;以控制人口数量为目标,疏解区域性物流基地和专业批发市场等流动人口聚集的产业;以功能调整优化为目标,解决优质公共服务资源配置不均衡的问题,启动部分行政机关及事业单位向外转移试点工作。
相关资料
更多

