还剩14页未读,
继续阅读
所属成套资源:2020高考鲁教版地理一轮复习学案()
成套系列资料,整套一键下载
2020版高考一轮复习地理鲁教版学案:模块二第二单元第一讲城市发展与城市化
展开
第一讲城市发展与城市化
一、城市的起源与发展
1.城市的起源
(1)基本前提:农业生产的发展,剩余农产品的出现。
(2)促进因素:社会分工,特别是手工业同农业的分工以及商业的出现。
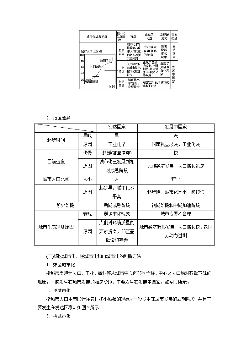
2.城市发展的三个阶段
阶段划分
特点
工业革命前
数量少、规模较小、功能较单一
工业革命后
数量增加、规模扩大、功能扩展
“二战”后
城市发展迅速,特大城市和大城市带出现,出现了“科学城”“大学城”和旅游城市等专业化城市
二、城市化及其特点
1.城市化
(1)概念:农业人口转化为非农业人口,农村地区转化为城市地区,农业活动转化为非农业活动的过程。
(2)表现:①城市人口增加;②城市人口在总人口中的比重上升;③城市数量增加及城市用地规模扩大。
(3)城市化水平的主要标志:城市人口占总人口的比重。
2.当代世界城市化的特点
(1)城市化进程大大加快。
(2)大城市数量迅速增加,大城市带出现。
(3)发达国家和发展中国家的城市化差异加大。
①发展中国家:城市化主要表现为乡村人口向城市移动。
②发达国家:出现了郊区化和逆城市化。
三、城市化对地理环境的影响
1.有利影响
积极引导和推动合理有序的城市化,是实现合理用地、节约用地及保护耕地的基本措施和有效途径。
2.不利影响
(1)生态环境问题:①耕地面积减少;②水资源短缺;③过量开采地下水导致地面下沉;④海水入侵导致地下水水质恶化;⑤城市热岛。
(2)社会问题:环境污染、交通拥挤、住房紧张、就业困难、社会秩序混乱等。
[名师注解]
【注1】 世界上最早出现城市的地区主要集中在尼罗河谷地、美索不达米亚平原、印度河谷地、黄河、长江中下游地区和中美洲。主要原因是这些地区地形平坦、土壤肥沃、灌溉便利、农业发达。
【注2】 城市化不只是表现为城市人口的增多,还表现在城市用地规模的扩大,劳动力向第二、三产业转移,人们的生产生活方式、观念的转变上。
【注3】 城市化进程的四个阶段:城市化→郊区城市化→逆城市化→再城市化。
【联】 城市化水平与城市化速度的区别
前者主要由城市人口占总人口的比重来反映,百分比越高,表明城市化水平越高。后者表示某一时间段城市化水平变化的大小,发达国家城市化水平高,城市化速度慢;而发展中国家虽然城市化速度快,但城市化水平仍然低于发达国家。
【点】 保护和改善城市环境的主要措施
(1)建立卫星城,开发新区;控制城市中心区的规模;建立与城市经济相适应的城市发展机制;向郊区分散人口和产业。
(2)进行合理规划,改善城市交通和居住条件;对城市功能进行功能分区,妥善安排各种用地的相对位置;对工业企业合理布局,适当分散污染源;改善交通和住房条件。
考点一 城市化进程
[主旨把握]
(一)城市化进程及差异
1.时间差异
2.地区差异
发达国家
发展中国家
起步时间
早晚
早
晚
原因
工业化早
国家独立较晚,工业化晚
目前速度
快慢
趋缓(甚至停滞)
快
原因
城市化已发展到相对成熟阶段
民族经济发展,人口增长迅速
城市人口比重
大小
大
较小
原因
起步早,城市化水平高
起步晚,城市化水平一般较低
所处阶段
后期成熟阶段
初期阶段和中期加速阶段
城市化表现及原因
表现
逆城市化现象
城市发展不合理
原因
人们对环境质量的要求提高,郊区基础设施完善
城市经济畸形发展,人口增长快,农村劳动力过剩
(二)郊区城市化、逆城市化和再城市化的判断方法
1.郊区城市化
指城市表现为人口、工业、商业等从城市中心向郊区迁移,中心区人口绝对数量下降的现象。一般发生在城市发展的加速阶段,主要发生在发展中国家。如图1所示。
2.逆城市化
指城市人口由市区迁往农村和小城镇的现象。一般发生在城市发展的后期阶段,并且主要发生在发达国家。如图2所示。
3.再城市化
发达国家针对大城市郊区化、逆城市化带来的问题,采取各种措施,防止大城市中心区继续萎缩,并实施了一系列城市复兴计划,使大城市出现再城市化的现象。如图3所示。
[典题精研]
[典例] (2019·烟台模拟)一般认为城市化水平达到70%时进入城市化的高级阶段。下图示意2010~2050年我国劳动力人口变化趋势(注:劳动力人口是指20~59岁男性人口及20~54岁女性人口)。据此完成(1)~(2)题。
(1)图中显示( )
A.全国劳动力人口减少
B.城镇非劳动力人口锐减
C.农村劳动力人口剧增
D.城镇人口多于农村人口
(2)据图推测,2020年后我国应( )
①积极发展大中城市 ②提高制造业水平 ③积极扩大耕地面积 ④延迟退休年龄
A.①③ B.①④
C.②④ D.②③
[解析] 第(1)题,由图中全国总人口、城镇总人口、劳动力人口比重等数据,计算可知2010~2050年我国劳动力人口减少、城镇劳动力人口增加,说明农村劳动力人口在减少。注意图示2010年农村人口多于城镇人口。第(2)题,图示2020年我国劳动力比重仅为50%左右,应采取延迟退休年龄、提高制造业水平等措施,减少对劳动力数量的需求。
[答案] (1)A (2)C
[考题变式]
1.(变题型) 由图可知,全国总人口的变化趋势是______,城镇总人口的变化趋势是________,全国劳动力人口__________,城镇劳动力人口__________,农村劳动力人口________。
解析:由图可知,全国总人口先持续增加到2040年达到15亿,然后再减少,城镇总人口数量持续增加。依据全国总人口数及全国劳动力人口比重计算可知,全国劳动力人口减少;依据城镇总人口数及城镇劳动力人口比重计算可知,城镇劳动力人口增加,同时也说明农村劳动力人口减少。
答案:先增加后减少 持续增加 减少 增加 减少
2.(变设问) 据图推测我国进入城市化高级阶段的年份可能是( )
A.2035年 B.2040年
C.2047年 D.2050年
解析:选C 计算可知,我国2040年的城市化率为67.3%,2050年的城市化率为73.6%,说明我国2040~2050年间进入城市化高级阶段。
[集训冲关]
(2019·成都一诊)如图是我国1998~2008年城镇人口增长率折线与城镇住宅投资增长率柱状图。据此完成1~2题。
1.图示期间我国( )
A.城镇住宅投资持续增加
B.城镇人口比重持续下降
C.农村住宅投资持续减少
D.城镇人口数量持续减少
2.图示期间我国( )
A.大城市数量多于中小城市
B.步入逆城市化阶段
C.城市数量增加,分布均匀
D.城市化水平不断提高
解析:1.A 2.D 第1题,由图可知,我国1998~2008年城镇住宅投资年均增长率一直为正值,说明我国城镇住宅投资一直在增加,故A项正确;城镇人口增长率一直为正值,说明城镇人口比重持续上升,B项错;图中看不出农村住宅投资持续减少,C项错;图示期间,我国城镇人口年均增长率均为正值,故城镇人口数量持续上升,D项错误。第2题,城市等级越高,城市数量越少,故A项错误;我国在图示期间没有逆城市化现象,故B项错误;城市化的发展并不会使城市分布均匀,故C项错误;图示期间,随着城市化的发展,城市用地面积扩大,城市人口数量增加,城市化水平在不断提高,故D项正确。
(2019·广州检测)如图是世界及部分国家城市化率变化曲线图。读图回答3~4题。
3.2010年与1950年相比,城市化率增加值最大的国家是( )
A.日本 B.中国
C.美国 D.马来西亚
4.下列因素中,对我国城市化率偏低影响最小的是( )
A.自然条件 B.人口政策
C.经济政策 D.户籍制度
解析:3.D 4.A 第3题,由图可知,1950年到2010年,马来西亚的曲线斜率变化最大,故其城市化率增加值最大。第4题,城市化是社会进步的表现,主要受社会经济因素的影响,受自然因素的影响小。
(2019·本溪模拟)再城市化是指城市因发生逆城市化而衰败的城市中心区再度城市化的过程。如图显示四个国家的城市化平均增长速度。完成5~6题。
5.图中1984~1989年处于再城市化阶段的国家有( )
A.1个 B.2个
C.3个 D.4个
6.促进西欧部分国家再城市化产生的因素有( )
①传统工业的复苏 ②第三产业的发展 ③农业生态环境的恶化 ④城市环境质量的改善
A.①② B.②③
C.②④ D.③④
解析:5.B 6.C 第5题,图中奥地利、比利时、瑞士三个国家城市化增长速度在1980~1984年为负值,说明这三个国家出现逆城市化问题。瑞士在1984~1989年仍是逆城市化状态,奥地利、比利时在1984~1989年的城市化增长速度为正值,是再城市化现象。第6题,西欧国家主要是发达国家,工业主要是高新技术产业,而传统工业产值小,污染重,不会再复苏,①错。经济发展水平越高,第三产业所占比重越大,所以再城市化的原因可能是第三产业发展,②对。再城市化的表现是城市发展的后期,人与环境协调发展,城市环境质量改善,③错、④对。
考点二 城市化对地理环境的影响
(一)城市化对自然地理环境的影响
1.不利影响
2.有利影响
平整土地、修建水利工程、绿化环境,如铺透水砖、建设雨水花园、增加绿地,可以降低人类活动对环境的压力,改善环境。
(二)城市化对人文地理环境的影响
1.不利影响
要素
成因
应对措施
资源短缺
耕地面积减少
城市数量增加,规模扩大,占用大量耕地
节约用地;尽量少占用耕地
水资源短缺
产业和人口集中,用水量增大
节约用水;提高水资源利用率;治理水污染
生态破坏
过量开采地下水,导致地面沉降、海水入侵、水质恶化等
减少地下水开采;雨季回灌
环境污染
大气污染
生活、工业、交通等燃烧煤、石油、排放大量烟尘、废气
合理布局大气污染较重的企业;实行集体供暖;建立绿化隔离带
水污染
工业废水、生活污水等污染水源
建立污水处理厂;实行污水达标排放
固体废弃物污染
建设规模扩大、工业生产发展、居民消费水平提高,产生大量固体废弃物
实行分类回收、利用
噪声污染
交通运输、工业生产、建筑施工和社会活动产生噪声
噪声大的工厂远离城区布局;建立绿化隔离带
社会问题
交通拥挤、居住条件差
城市人口急剧膨胀,汽车数量不断增加
控制城市人口增长;合理布局城市道路;使用公共交通工具;加快住房建设
就业困难、社会秩序混乱
乡村人口无序迁入,城市人口急剧增长
加快经济发展;增加就业岗位
2.有利影响
要素
影响
人口转化
城市能够创造出比较多的就业机会,大量吸收农村剩余人口。劳动力从第一产业向第二、三产业逐渐转移
产业结构
①城市化过程能够带动广大农村发展,有利于改善地区产业结构;
②城市化有助于提高工业生产的效率,工业化使城市化获得持续推进的动力
科技进步
科学技术的进步和信息化的推进,使现代化大城市成为主要的科技创新基地和信息交流中心,进而提高区域的整体发展水平
文化交流
城市文化向乡村广泛地扩散和渗透,影响着乡村的生产生活方式(自给自足的自然经济),并提高乡村的对外开放程度,有利于城市与乡村的交流,缩小城乡发展差距
[归纳整合]
城市化对地理环境影响的分析角度
1.全面的角度:要从对自然环境(地形、气候、水文、生态环境等)的影响和对人文环境(人口、农业、产业结构、文化交流等)的影响两方面进行全面分析。
2.辩证的角度:要从有利和不利两个角度分析。
[典题精研]
[典例] (2016·海南高考)职位平衡是指城市在规模合理的范围内所提供的就业岗位数量与该范围内居民中的就业人口数量大致相等,且大部分有工作的居民可以就近工作。通常用职住比来评价一个地区的职住平衡状况,计算公式为:职住比=就业岗位数量/居民中的就业人口数量。下图是2015年北京环线之间职住比分布图。据此完成(1)~(3)题。
(1)相比较而言,北京职住最为平衡的区域在( )
A.二环与三环之间 B.三环与四环之间
C.四环与五环之间 D.五环与六环之间
(2)20世纪80年代以来,北京环线间职住比差异逐渐加大,导致就业人群的( )
A.平均居住成本上升 B.平均出勤距离增加
C.平均经济收入增加 D.平均通信费用增加
(3)针对环线间职住比差异加大带来的问题,北京宜采取的应对措施是( )
①大力发展快速交通 ②郊区兴建大型住宅区 ③部分产业迁至郊区 ④提高郊区产业集聚度
A.①③ B.②③
C.①④ D.②④
[解析] 第(1)题,根据职住比的计算公式,职住比最为平衡,也就是职住比在1.00附近。读图可知,北京职住比最为平衡的区域在图中0.95~1.00,即四环与五环之间。第(2)题,20世纪80年代以来,北京经济飞速发展,人口和产业向市中心集聚,由于市中心地价高、交通通达度好,形成典型商业区。由于城区出现各种城市问题,环线间的职住比差异不断加大,人口开始向市中心外迁移,但产业多数在市中心,所以就业人群的出勤距离逐渐增加。第(3)题,北京环线职住比差异加大,说明产业集中在城区,人口居住在外围,就业人群平均出勤距离增加,带来比如交通拥挤等问题。所以采取应对措施有大力发展快速交通或者把产业迁移到郊区,减少就业人群出勤距离,缓解交通拥挤。
[答案] (1)C (2)B (3)A
[考题变式]
1.(变题型) 由图可知,北京职住比差异最大的区域是____________________,原因是________________________________________________________。
解析:结合各环线的职住比分布可知,二环与三环间职住比差异最大。其形成原因是靠近市中心,交通通达度好,产业集聚,形成商业区,提供的就业岗位数量多。
答案:二环与三环之间 靠近市中心,交通通达度好,形成商业区,提供的就业岗位数量多
2.(变设问) 20世纪80年代以来,北京环线间职住比差别逐渐加大,导致的主要城市问题是( )
A.环境质量下降 B.交通拥堵
C.就业困难 D.资源短缺
解析:选B 北京环线间职住比差异加大,就业人群平均出勤距离增加,由此带来的城市问题主要是交通拥堵。
[集训冲关]
(2019·河北衡水中学联考)近年来,经济社会和城镇化的快速发展导致部分城市雾霾天气频繁发生。国内外多地的成功案例表明,合理设置城市通风廊道(主要借助宽阔的道路、城市开敞空间、城市绿化用地、水域河流以及低矮楼宇群等),是缓解雾霾天气的重要辅助手段。洛阳市区三面环山,并有多个森林公园,多条河流穿城而过,三大铁路干线从城市中间穿过。由于多种原因,城市总体规划确定的通风廊道并不通畅。据此完成1~3题。
1.洛阳雾霾现象严重的主要原因是( )
A.大气稳定度高 B.交通通达度高
C.城市化水平高 D.城市绿化率高
2.城市通风廊道规划的实施,可以促进洛阳市( )
A.城市人口比重快速提升 B.土地利用结构更加合理
C.城市产业结构趋于合理 D.城市建筑高度大幅降低
3.洛阳城市通风廊道不通畅主要是因为( )
A.生态载体不足 B.城市土地紧张
C.缺乏技术指导 D.缺少政策支持
解析:1.A 2.B 3.B 第1题,城市各种污染物排放量大,且洛阳三面环山,地形封闭,空气流动不畅,加上森林、河流众多,使得水汽与悬浮颗粒物长期聚积。第2题,城市人口比重的提升与城市经济发展水平相关,不会因通风廊道建设大幅提高。通风廊道能缓解城市大气污染问题,不会影响到产业结构,也不会使城市建筑高度大幅降低;可以促进土地利用结构更加合理。第3题,洛阳市有多个森林公园,多条河流穿城而过,三大铁路干线从城市中间穿过,均可作为城市通风廊道生态载体,生态载体充足,A错;城市总体规划确定了若干城市通风廊道,说明有一定的政策和技术支持,C、D错;城区的快速扩张,城市建设对土地的强烈需求导致城市土地紧张,B对。
(2019·河南八市测评)近些年,随着我国城市化的发展,城市绿化也快速推进。因为影响市容,野草、野花在园林绿化中成为被消灭的对象。现在城市绿化多以园林花卉或者人工草坪为主。人工草坪在实际养护中,不仅耗水量大,还需要定期除杂草,喷农药。近些年许多欧美国家纷纷“告别”人工草坪,让野草、野花回归城市。据此完成4~6题。
4.城市绿化的社会效益有( )
①创造城市景观 ②调节气候 ③提供休憩场所 ④吸烟滞尘
A.①② B.②④
C.①③ D.③④
5.人工草坪成为现代城市绿化主角的原因是( )
A.其更富自然美 B.使植被类型多样
C.其整洁美观 D.其适应性强
6.近些年许多欧美国家纷纷“告别”人工草坪,让野草、野花回归城市绿化的原因是野草、野花( )
①生态系统稳定 ②绿化成本低 ③景致多样,富于变化
④增加绿地面积
A.①②④ B.①②③
C.②③④ D.①③④
解析:4.C 5.C 6.B 第4题,城市绿化的社会效益有创造城市景观、提供休憩场所等,而调节气候、吸烟滞尘属于生态效益。第5题,人工草坪因整洁美观,受城市绿化欢迎。第6题,野花、野草适应性强,用野花、野草绿化城市无生物入侵问题,有助于生态系统稳定;将野草、野花作为绿化植被有绿化成本低、景致多样、富于变化等优势。由材料可知,许多欧美国家用野草、野花代替人工草坪,不一定会增加绿地面积。
[课时跟踪检测]
一、选择题
(2019·河北五校联考)如图反映了世界较发达区域、欠发达区域1950~2050年城市和农村人口发展(含预测)情况。读图,完成1~2题。
1.2007~2050年,世界人口预计将增加25亿,世界城市人口预计将增加31亿。此两者之间的差额代表( )
A.人口自然增长率的提高 B.农村向城市迁移的人口
C.旧城区的改造 D.逆城市化的进行
2.据图可知( )
A.目前世界城市人口主要分布在城市化水平高的较发达区域
B.1950~2050年较发达区域平均城市化水平随着逆城市化的进行而下降
C.2020年世界城市人口在历史上首次超过农村人口
D.未来人口增长将集中在发展中国家的城镇
解析:1.B 2.D 第1题,2007~2050年预计世界城市人口增加比世界人口增加多6亿,主要是城市化导致的。故B项正确。第2题,目前世界城市人口以欠发达区域(主要是发展中国家)为主;1950~2050年较发达区域城市化水平缓慢上升;2020年欠发达区域城市人口预计将超过其农村人口。故选D项。
(2019·安徽江淮十校联考)如图表示世界及四个大洲城市化发展统计情况。读图,完成3~4题。
3.据图可推断( )
A.目前北美洲平均城市化速度最慢
B.亚洲城市化水平总体处于初期阶段
C.城市化水平与城市化速度呈正相关
D.非洲城市总体出现逆城市化现象
4.城市化可能会导致( )
A.生物多样性增多 B.雨季地表径流减少
C.土地的质量改善 D.城市热岛现象出现
解析:3.A 4.D 第3题,读图中曲线可知,北美洲城市化速度最慢;亚洲城市化水平总体处于中期加速阶段;从图中可知欧洲和北美洲地区城市化水平高,但现阶段城市化速度较慢;非洲地区城市化起步晚,水平低,处于城市化中期加速阶段。第4题,城市化过程中,城市规模不断扩大,使城市植被覆盖率下降,涵养水源能力变差,生物多样性减少;大面积地面硬化,地表水不易下渗,雨季地表径流增多;城市化过程对土地质量的影响,主要表现在加剧土壤侵蚀,土地质量下降;城市人口密集、工厂及车辆排热、居民生活用能的释放、城市建筑结构及下垫面特性的综合影响,易产生热岛效应。
(2019·重庆期中)国际上形成了两大类城市化扩容模式,一类是以美国、加拿大、澳大利亚为代表的“外延式”,该模式建筑密度较低,主要在两维空间内扩大城市容量;另一类是以日本、新加坡和中国香港为代表的“内涵式”,该模式既保持城区较高的建筑密度,又充分开发利用地下空间。据此回答5~6题。
5.美国、加拿大、澳大利亚之所以采用“外延式”的城市扩容模式,主要是基于( )
A.城市化水平 B.人口密度
C.人口数量 D.经济发展水平
6.若在我国的城市发展中,效仿美、加、澳的模式,追求宽马路、大广场等低密度、高标准建筑的布局,将会带来的后果是( )
A.城市中心萎缩加剧
B.增加就业困难,失业人数增多
C.交通拥挤、居住条件差
D.降低土地资源的利用率
解析:5.B 6.D 第5题,“外延式”城市扩容模式,占地面积大,故主要分布在地广人稀、人口密度相对小的国家。第6题,若在我国的城市发展中效仿美、加、澳的模式,会使城市建设占用土地太多,降低土地资源的利用率,D对;与城市中心区萎缩加剧、失业人数增多关系不大,A、B错;城市面积扩大,会改善交通和居住条件,C错。
(2019·南昌调研)随着我国城市化进程的加快、家庭拥有汽车数量的增加,我国“堵城”数量急剧增加,城市发展受到巨大挑战。如图为某城市中心商务区(阴影处)向外四条主要道路在高峰时段行车时间等时线图(图中数字单位为分钟)。读图回答7~8题。
7.图中最可能与主要住宅区连接的道路是( )
A.甲 B.乙
C.丙 D.丁
8.下列交通方式,对缓解“堵城”问题作用较小的是( )
A.市区快速公交系统 B.地铁
C.高铁 D.高架道路
解析:7.A 8.C 第7题,读图可知,在高峰时段,甲线路单位距离用时最长,说明交通最为拥堵,最可能与主要住宅区连接,故A项正确。第8题,市区快速公交系统能够提高单位时间内的客运量,可以缓解城市交通压力;地铁受地面交通、建筑物影响小,运量大,有利于缓解交通压力;高铁一般承接城市之间的中远途运输,对于城市交通影响不大;高架道路可以提高交通运输效率,也可以缓解城市交通压力。
(2019·安庆重点中学联考)在干旱区,绿洲城镇化是人类与绿洲及背景环境相互适应、相互改变的过程。读绿洲城镇系统与外界环境的相互作用图,完成9~11题。
9.绿洲城镇与我国珠三角地区城镇相比( )
A.环境承载力大 B.社会文化差异小
C.经济基础薄弱 D.交通通达度较高
10.制约绿洲城镇化发展的主要因素是( )
A.交通 B.风沙
C.矿产 D.水源
11.下列措施中对推动绿洲城镇化作用最小的是( )
A.荒漠化治理 B.水利设施的建设
C.人工植被的培养 D.光照资源的开发
解析:9.C 10.D 11.D 第9题,绿洲城镇规模较小,区位条件较差,经济基础较我国珠三角地区城镇明显要薄弱。第10题,结合材料和所学知识可知,绿洲城镇位于干旱地区,制约其发展的主要因素是水源。第11题,沙漠化的治理、水利设施的建设、人工植被的培养对推动绿洲城镇化作用较大,而光照资源的开发对其作用较小。
二、非选择题
12.(2019·唐山模拟)阅读图文材料,回答下列问题。
宋代临安城的选址与地形、水文、气候等自然要素关系密切,其城市形态与自然要素具有很好地适应关系,体现了中国古代都城营建中巧妙利用自然环境资源,创造自然与人类和谐发展的智慧。下图为宋代临安城位置及布局示意图。
(1)宋代临安城三面环山、一面临江,河流穿城而过。简述该城市布局顺应山水自然格局的主要功效。
(2)古代都城的建设一般都采用传统方正规矩左右对称的空间形态,而宋代临安城的布局则呈现南北狭长的不规则长方形,形似“腰鼓”。简析形成这种城市形态的原因。
(3)临安城在充分适应城内自然环境的基础上形成“南宫北市”的空间布局,分析地形、气候要素对宫城的选址的影响。
解析:第(1)题,“功效”是指功能、效果(好处)等,注意这是古代城市。第(2)题,注意图中地形、河流、湖泊位置分布与城市形态的关系。第(3)题,“南宫北市”是指南部为宫城(居住区)、北部为商品交易市场。图示河流众多且由南向北流,说明地势南高北低;该地水网密集、为亚热带气候而夏季湿热、冬季冷湿。
答案:(1)减少城市防御设施建设,利于防卫;(水资源丰富)供水和排水便利,可减轻洪涝灾害;利于商业网点和住宅沿河流布局,运输便利(保持原有自然生态环境,节省建设成本)。
(2)临安城的发展适应周边环境,城市西侧受到西湖限制;东侧受到钱塘江限制;南部又有山地分布(凤凰山);北部、东部为平原,利于城市的发展;城内的运河水道相互贯通,构建了城市南北向发展的骨架,所以城市呈现南北狭长的不规则长方形,形似“腰鼓”。
(3)南部山地地势较高,山麓之上远离密集的水网和潮湿的空气,可防止洪涝灾害的发生,具有优越的宜居条件;山麓之上夏季通风顺畅凉爽,冬季温暖湿润,生态环境(植物长势)良好。
13.读图文材料,完成下列要求。
2016年9月4~5日,以“构建创新、活力、联动、包容的世界经济”为主题的第十一次G20峰会在浙江杭州举办。浙江省是我国经济发达的沿海省份之一,2015年城市化水平已达63%。但浙北、浙南经济水平和城市化发展差异较大。目前,以具有特色网络经济为背景的“互联网+产业集群”模式初具规模,2015年浙江淘宝村已达280个,领跑于全国。下面图甲为浙江省等高线地形图(单位:m),图乙为浙江省淘宝村形成示意图。
(1)分析造成浙江南部地区城市化水平相对较低的主要原因。
(2)分析G20峰会的举办对杭州城市发展的有利影响。
(3)简述淘宝村的形成对区域发展的有利影响。
解析:第(1)题,由材料可知,浙北、浙南经济水平和城市化发展差异较大;结合设问可知南部地区城市化水平较低。造成该现象的原因可以结合材料逆推。城市化水平与经济发展水平有关,经济发展水平低则城市化水平低。从图甲中可看出,浙江南部地区等高线数值较大且分布密集,故可知浙南地形以丘陵、山地为主,山区面积较大,交通不便,人口密度较小,经济发展水平低,因而城市化水平较低。第(2)题,G20峰会的举办对城市基础设施、环境等要求较高,因此要求杭州市加快城市基础设施建设和产业结构调整等;此外,G20峰会的举办还能促进该城市高科技产业、旅游业及商业的发展。第(3)题,有利影响主要从促进经济发展以及就业等角度分析。
答案:(1)浙江南部地区丘陵、山区面积相对较大,人口相对稀疏;交通运输比较落后等。
(2)加快城市基础设施建设;促进地区产业结构的调整;促进高科技产业和低碳产业经济的发展;促进旅游业、商业贸易的发展。
(3)促进产业升级;促进商品经济发展;促进基础设施建设,促进工业化和城市化;增加就业,扩大市场规模;产业集聚,形成规模效应;促进企业分工与合作;促进“互联网+”产业发展。
一、城市的起源与发展
1.城市的起源
(1)基本前提:农业生产的发展,剩余农产品的出现。
(2)促进因素:社会分工,特别是手工业同农业的分工以及商业的出现。
2.城市发展的三个阶段
阶段划分
特点
工业革命前
数量少、规模较小、功能较单一
工业革命后
数量增加、规模扩大、功能扩展
“二战”后
城市发展迅速,特大城市和大城市带出现,出现了“科学城”“大学城”和旅游城市等专业化城市
二、城市化及其特点
1.城市化
(1)概念:农业人口转化为非农业人口,农村地区转化为城市地区,农业活动转化为非农业活动的过程。
(2)表现:①城市人口增加;②城市人口在总人口中的比重上升;③城市数量增加及城市用地规模扩大。
(3)城市化水平的主要标志:城市人口占总人口的比重。
2.当代世界城市化的特点
(1)城市化进程大大加快。
(2)大城市数量迅速增加,大城市带出现。
(3)发达国家和发展中国家的城市化差异加大。
①发展中国家:城市化主要表现为乡村人口向城市移动。
②发达国家:出现了郊区化和逆城市化。
三、城市化对地理环境的影响
1.有利影响
积极引导和推动合理有序的城市化,是实现合理用地、节约用地及保护耕地的基本措施和有效途径。
2.不利影响
(1)生态环境问题:①耕地面积减少;②水资源短缺;③过量开采地下水导致地面下沉;④海水入侵导致地下水水质恶化;⑤城市热岛。
(2)社会问题:环境污染、交通拥挤、住房紧张、就业困难、社会秩序混乱等。
[名师注解]
【注1】 世界上最早出现城市的地区主要集中在尼罗河谷地、美索不达米亚平原、印度河谷地、黄河、长江中下游地区和中美洲。主要原因是这些地区地形平坦、土壤肥沃、灌溉便利、农业发达。
【注2】 城市化不只是表现为城市人口的增多,还表现在城市用地规模的扩大,劳动力向第二、三产业转移,人们的生产生活方式、观念的转变上。
【注3】 城市化进程的四个阶段:城市化→郊区城市化→逆城市化→再城市化。
【联】 城市化水平与城市化速度的区别
前者主要由城市人口占总人口的比重来反映,百分比越高,表明城市化水平越高。后者表示某一时间段城市化水平变化的大小,发达国家城市化水平高,城市化速度慢;而发展中国家虽然城市化速度快,但城市化水平仍然低于发达国家。
【点】 保护和改善城市环境的主要措施
(1)建立卫星城,开发新区;控制城市中心区的规模;建立与城市经济相适应的城市发展机制;向郊区分散人口和产业。
(2)进行合理规划,改善城市交通和居住条件;对城市功能进行功能分区,妥善安排各种用地的相对位置;对工业企业合理布局,适当分散污染源;改善交通和住房条件。
考点一 城市化进程
[主旨把握]
(一)城市化进程及差异
1.时间差异
2.地区差异
发达国家
发展中国家
起步时间
早晚
早
晚
原因
工业化早
国家独立较晚,工业化晚
目前速度
快慢
趋缓(甚至停滞)
快
原因
城市化已发展到相对成熟阶段
民族经济发展,人口增长迅速
城市人口比重
大小
大
较小
原因
起步早,城市化水平高
起步晚,城市化水平一般较低
所处阶段
后期成熟阶段
初期阶段和中期加速阶段
城市化表现及原因
表现
逆城市化现象
城市发展不合理
原因
人们对环境质量的要求提高,郊区基础设施完善
城市经济畸形发展,人口增长快,农村劳动力过剩
(二)郊区城市化、逆城市化和再城市化的判断方法
1.郊区城市化
指城市表现为人口、工业、商业等从城市中心向郊区迁移,中心区人口绝对数量下降的现象。一般发生在城市发展的加速阶段,主要发生在发展中国家。如图1所示。
2.逆城市化
指城市人口由市区迁往农村和小城镇的现象。一般发生在城市发展的后期阶段,并且主要发生在发达国家。如图2所示。
3.再城市化
发达国家针对大城市郊区化、逆城市化带来的问题,采取各种措施,防止大城市中心区继续萎缩,并实施了一系列城市复兴计划,使大城市出现再城市化的现象。如图3所示。
[典题精研]
[典例] (2019·烟台模拟)一般认为城市化水平达到70%时进入城市化的高级阶段。下图示意2010~2050年我国劳动力人口变化趋势(注:劳动力人口是指20~59岁男性人口及20~54岁女性人口)。据此完成(1)~(2)题。
(1)图中显示( )
A.全国劳动力人口减少
B.城镇非劳动力人口锐减
C.农村劳动力人口剧增
D.城镇人口多于农村人口
(2)据图推测,2020年后我国应( )
①积极发展大中城市 ②提高制造业水平 ③积极扩大耕地面积 ④延迟退休年龄
A.①③ B.①④
C.②④ D.②③
[解析] 第(1)题,由图中全国总人口、城镇总人口、劳动力人口比重等数据,计算可知2010~2050年我国劳动力人口减少、城镇劳动力人口增加,说明农村劳动力人口在减少。注意图示2010年农村人口多于城镇人口。第(2)题,图示2020年我国劳动力比重仅为50%左右,应采取延迟退休年龄、提高制造业水平等措施,减少对劳动力数量的需求。
[答案] (1)A (2)C
[考题变式]
1.(变题型) 由图可知,全国总人口的变化趋势是______,城镇总人口的变化趋势是________,全国劳动力人口__________,城镇劳动力人口__________,农村劳动力人口________。
解析:由图可知,全国总人口先持续增加到2040年达到15亿,然后再减少,城镇总人口数量持续增加。依据全国总人口数及全国劳动力人口比重计算可知,全国劳动力人口减少;依据城镇总人口数及城镇劳动力人口比重计算可知,城镇劳动力人口增加,同时也说明农村劳动力人口减少。
答案:先增加后减少 持续增加 减少 增加 减少
2.(变设问) 据图推测我国进入城市化高级阶段的年份可能是( )
A.2035年 B.2040年
C.2047年 D.2050年
解析:选C 计算可知,我国2040年的城市化率为67.3%,2050年的城市化率为73.6%,说明我国2040~2050年间进入城市化高级阶段。
[集训冲关]
(2019·成都一诊)如图是我国1998~2008年城镇人口增长率折线与城镇住宅投资增长率柱状图。据此完成1~2题。
1.图示期间我国( )
A.城镇住宅投资持续增加
B.城镇人口比重持续下降
C.农村住宅投资持续减少
D.城镇人口数量持续减少
2.图示期间我国( )
A.大城市数量多于中小城市
B.步入逆城市化阶段
C.城市数量增加,分布均匀
D.城市化水平不断提高
解析:1.A 2.D 第1题,由图可知,我国1998~2008年城镇住宅投资年均增长率一直为正值,说明我国城镇住宅投资一直在增加,故A项正确;城镇人口增长率一直为正值,说明城镇人口比重持续上升,B项错;图中看不出农村住宅投资持续减少,C项错;图示期间,我国城镇人口年均增长率均为正值,故城镇人口数量持续上升,D项错误。第2题,城市等级越高,城市数量越少,故A项错误;我国在图示期间没有逆城市化现象,故B项错误;城市化的发展并不会使城市分布均匀,故C项错误;图示期间,随着城市化的发展,城市用地面积扩大,城市人口数量增加,城市化水平在不断提高,故D项正确。
(2019·广州检测)如图是世界及部分国家城市化率变化曲线图。读图回答3~4题。
3.2010年与1950年相比,城市化率增加值最大的国家是( )
A.日本 B.中国
C.美国 D.马来西亚
4.下列因素中,对我国城市化率偏低影响最小的是( )
A.自然条件 B.人口政策
C.经济政策 D.户籍制度
解析:3.D 4.A 第3题,由图可知,1950年到2010年,马来西亚的曲线斜率变化最大,故其城市化率增加值最大。第4题,城市化是社会进步的表现,主要受社会经济因素的影响,受自然因素的影响小。
(2019·本溪模拟)再城市化是指城市因发生逆城市化而衰败的城市中心区再度城市化的过程。如图显示四个国家的城市化平均增长速度。完成5~6题。
5.图中1984~1989年处于再城市化阶段的国家有( )
A.1个 B.2个
C.3个 D.4个
6.促进西欧部分国家再城市化产生的因素有( )
①传统工业的复苏 ②第三产业的发展 ③农业生态环境的恶化 ④城市环境质量的改善
A.①② B.②③
C.②④ D.③④
解析:5.B 6.C 第5题,图中奥地利、比利时、瑞士三个国家城市化增长速度在1980~1984年为负值,说明这三个国家出现逆城市化问题。瑞士在1984~1989年仍是逆城市化状态,奥地利、比利时在1984~1989年的城市化增长速度为正值,是再城市化现象。第6题,西欧国家主要是发达国家,工业主要是高新技术产业,而传统工业产值小,污染重,不会再复苏,①错。经济发展水平越高,第三产业所占比重越大,所以再城市化的原因可能是第三产业发展,②对。再城市化的表现是城市发展的后期,人与环境协调发展,城市环境质量改善,③错、④对。
考点二 城市化对地理环境的影响
(一)城市化对自然地理环境的影响
1.不利影响
2.有利影响
平整土地、修建水利工程、绿化环境,如铺透水砖、建设雨水花园、增加绿地,可以降低人类活动对环境的压力,改善环境。
(二)城市化对人文地理环境的影响
1.不利影响
要素
成因
应对措施
资源短缺
耕地面积减少
城市数量增加,规模扩大,占用大量耕地
节约用地;尽量少占用耕地
水资源短缺
产业和人口集中,用水量增大
节约用水;提高水资源利用率;治理水污染
生态破坏
过量开采地下水,导致地面沉降、海水入侵、水质恶化等
减少地下水开采;雨季回灌
环境污染
大气污染
生活、工业、交通等燃烧煤、石油、排放大量烟尘、废气
合理布局大气污染较重的企业;实行集体供暖;建立绿化隔离带
水污染
工业废水、生活污水等污染水源
建立污水处理厂;实行污水达标排放
固体废弃物污染
建设规模扩大、工业生产发展、居民消费水平提高,产生大量固体废弃物
实行分类回收、利用
噪声污染
交通运输、工业生产、建筑施工和社会活动产生噪声
噪声大的工厂远离城区布局;建立绿化隔离带
社会问题
交通拥挤、居住条件差
城市人口急剧膨胀,汽车数量不断增加
控制城市人口增长;合理布局城市道路;使用公共交通工具;加快住房建设
就业困难、社会秩序混乱
乡村人口无序迁入,城市人口急剧增长
加快经济发展;增加就业岗位
2.有利影响
要素
影响
人口转化
城市能够创造出比较多的就业机会,大量吸收农村剩余人口。劳动力从第一产业向第二、三产业逐渐转移
产业结构
①城市化过程能够带动广大农村发展,有利于改善地区产业结构;
②城市化有助于提高工业生产的效率,工业化使城市化获得持续推进的动力
科技进步
科学技术的进步和信息化的推进,使现代化大城市成为主要的科技创新基地和信息交流中心,进而提高区域的整体发展水平
文化交流
城市文化向乡村广泛地扩散和渗透,影响着乡村的生产生活方式(自给自足的自然经济),并提高乡村的对外开放程度,有利于城市与乡村的交流,缩小城乡发展差距
[归纳整合]
城市化对地理环境影响的分析角度
1.全面的角度:要从对自然环境(地形、气候、水文、生态环境等)的影响和对人文环境(人口、农业、产业结构、文化交流等)的影响两方面进行全面分析。
2.辩证的角度:要从有利和不利两个角度分析。
[典题精研]
[典例] (2016·海南高考)职位平衡是指城市在规模合理的范围内所提供的就业岗位数量与该范围内居民中的就业人口数量大致相等,且大部分有工作的居民可以就近工作。通常用职住比来评价一个地区的职住平衡状况,计算公式为:职住比=就业岗位数量/居民中的就业人口数量。下图是2015年北京环线之间职住比分布图。据此完成(1)~(3)题。
(1)相比较而言,北京职住最为平衡的区域在( )
A.二环与三环之间 B.三环与四环之间
C.四环与五环之间 D.五环与六环之间
(2)20世纪80年代以来,北京环线间职住比差异逐渐加大,导致就业人群的( )
A.平均居住成本上升 B.平均出勤距离增加
C.平均经济收入增加 D.平均通信费用增加
(3)针对环线间职住比差异加大带来的问题,北京宜采取的应对措施是( )
①大力发展快速交通 ②郊区兴建大型住宅区 ③部分产业迁至郊区 ④提高郊区产业集聚度
A.①③ B.②③
C.①④ D.②④
[解析] 第(1)题,根据职住比的计算公式,职住比最为平衡,也就是职住比在1.00附近。读图可知,北京职住比最为平衡的区域在图中0.95~1.00,即四环与五环之间。第(2)题,20世纪80年代以来,北京经济飞速发展,人口和产业向市中心集聚,由于市中心地价高、交通通达度好,形成典型商业区。由于城区出现各种城市问题,环线间的职住比差异不断加大,人口开始向市中心外迁移,但产业多数在市中心,所以就业人群的出勤距离逐渐增加。第(3)题,北京环线职住比差异加大,说明产业集中在城区,人口居住在外围,就业人群平均出勤距离增加,带来比如交通拥挤等问题。所以采取应对措施有大力发展快速交通或者把产业迁移到郊区,减少就业人群出勤距离,缓解交通拥挤。
[答案] (1)C (2)B (3)A
[考题变式]
1.(变题型) 由图可知,北京职住比差异最大的区域是____________________,原因是________________________________________________________。
解析:结合各环线的职住比分布可知,二环与三环间职住比差异最大。其形成原因是靠近市中心,交通通达度好,产业集聚,形成商业区,提供的就业岗位数量多。
答案:二环与三环之间 靠近市中心,交通通达度好,形成商业区,提供的就业岗位数量多
2.(变设问) 20世纪80年代以来,北京环线间职住比差别逐渐加大,导致的主要城市问题是( )
A.环境质量下降 B.交通拥堵
C.就业困难 D.资源短缺
解析:选B 北京环线间职住比差异加大,就业人群平均出勤距离增加,由此带来的城市问题主要是交通拥堵。
[集训冲关]
(2019·河北衡水中学联考)近年来,经济社会和城镇化的快速发展导致部分城市雾霾天气频繁发生。国内外多地的成功案例表明,合理设置城市通风廊道(主要借助宽阔的道路、城市开敞空间、城市绿化用地、水域河流以及低矮楼宇群等),是缓解雾霾天气的重要辅助手段。洛阳市区三面环山,并有多个森林公园,多条河流穿城而过,三大铁路干线从城市中间穿过。由于多种原因,城市总体规划确定的通风廊道并不通畅。据此完成1~3题。
1.洛阳雾霾现象严重的主要原因是( )
A.大气稳定度高 B.交通通达度高
C.城市化水平高 D.城市绿化率高
2.城市通风廊道规划的实施,可以促进洛阳市( )
A.城市人口比重快速提升 B.土地利用结构更加合理
C.城市产业结构趋于合理 D.城市建筑高度大幅降低
3.洛阳城市通风廊道不通畅主要是因为( )
A.生态载体不足 B.城市土地紧张
C.缺乏技术指导 D.缺少政策支持
解析:1.A 2.B 3.B 第1题,城市各种污染物排放量大,且洛阳三面环山,地形封闭,空气流动不畅,加上森林、河流众多,使得水汽与悬浮颗粒物长期聚积。第2题,城市人口比重的提升与城市经济发展水平相关,不会因通风廊道建设大幅提高。通风廊道能缓解城市大气污染问题,不会影响到产业结构,也不会使城市建筑高度大幅降低;可以促进土地利用结构更加合理。第3题,洛阳市有多个森林公园,多条河流穿城而过,三大铁路干线从城市中间穿过,均可作为城市通风廊道生态载体,生态载体充足,A错;城市总体规划确定了若干城市通风廊道,说明有一定的政策和技术支持,C、D错;城区的快速扩张,城市建设对土地的强烈需求导致城市土地紧张,B对。
(2019·河南八市测评)近些年,随着我国城市化的发展,城市绿化也快速推进。因为影响市容,野草、野花在园林绿化中成为被消灭的对象。现在城市绿化多以园林花卉或者人工草坪为主。人工草坪在实际养护中,不仅耗水量大,还需要定期除杂草,喷农药。近些年许多欧美国家纷纷“告别”人工草坪,让野草、野花回归城市。据此完成4~6题。
4.城市绿化的社会效益有( )
①创造城市景观 ②调节气候 ③提供休憩场所 ④吸烟滞尘
A.①② B.②④
C.①③ D.③④
5.人工草坪成为现代城市绿化主角的原因是( )
A.其更富自然美 B.使植被类型多样
C.其整洁美观 D.其适应性强
6.近些年许多欧美国家纷纷“告别”人工草坪,让野草、野花回归城市绿化的原因是野草、野花( )
①生态系统稳定 ②绿化成本低 ③景致多样,富于变化
④增加绿地面积
A.①②④ B.①②③
C.②③④ D.①③④
解析:4.C 5.C 6.B 第4题,城市绿化的社会效益有创造城市景观、提供休憩场所等,而调节气候、吸烟滞尘属于生态效益。第5题,人工草坪因整洁美观,受城市绿化欢迎。第6题,野花、野草适应性强,用野花、野草绿化城市无生物入侵问题,有助于生态系统稳定;将野草、野花作为绿化植被有绿化成本低、景致多样、富于变化等优势。由材料可知,许多欧美国家用野草、野花代替人工草坪,不一定会增加绿地面积。
[课时跟踪检测]
一、选择题
(2019·河北五校联考)如图反映了世界较发达区域、欠发达区域1950~2050年城市和农村人口发展(含预测)情况。读图,完成1~2题。
1.2007~2050年,世界人口预计将增加25亿,世界城市人口预计将增加31亿。此两者之间的差额代表( )
A.人口自然增长率的提高 B.农村向城市迁移的人口
C.旧城区的改造 D.逆城市化的进行
2.据图可知( )
A.目前世界城市人口主要分布在城市化水平高的较发达区域
B.1950~2050年较发达区域平均城市化水平随着逆城市化的进行而下降
C.2020年世界城市人口在历史上首次超过农村人口
D.未来人口增长将集中在发展中国家的城镇
解析:1.B 2.D 第1题,2007~2050年预计世界城市人口增加比世界人口增加多6亿,主要是城市化导致的。故B项正确。第2题,目前世界城市人口以欠发达区域(主要是发展中国家)为主;1950~2050年较发达区域城市化水平缓慢上升;2020年欠发达区域城市人口预计将超过其农村人口。故选D项。
(2019·安徽江淮十校联考)如图表示世界及四个大洲城市化发展统计情况。读图,完成3~4题。
3.据图可推断( )
A.目前北美洲平均城市化速度最慢
B.亚洲城市化水平总体处于初期阶段
C.城市化水平与城市化速度呈正相关
D.非洲城市总体出现逆城市化现象
4.城市化可能会导致( )
A.生物多样性增多 B.雨季地表径流减少
C.土地的质量改善 D.城市热岛现象出现
解析:3.A 4.D 第3题,读图中曲线可知,北美洲城市化速度最慢;亚洲城市化水平总体处于中期加速阶段;从图中可知欧洲和北美洲地区城市化水平高,但现阶段城市化速度较慢;非洲地区城市化起步晚,水平低,处于城市化中期加速阶段。第4题,城市化过程中,城市规模不断扩大,使城市植被覆盖率下降,涵养水源能力变差,生物多样性减少;大面积地面硬化,地表水不易下渗,雨季地表径流增多;城市化过程对土地质量的影响,主要表现在加剧土壤侵蚀,土地质量下降;城市人口密集、工厂及车辆排热、居民生活用能的释放、城市建筑结构及下垫面特性的综合影响,易产生热岛效应。
(2019·重庆期中)国际上形成了两大类城市化扩容模式,一类是以美国、加拿大、澳大利亚为代表的“外延式”,该模式建筑密度较低,主要在两维空间内扩大城市容量;另一类是以日本、新加坡和中国香港为代表的“内涵式”,该模式既保持城区较高的建筑密度,又充分开发利用地下空间。据此回答5~6题。
5.美国、加拿大、澳大利亚之所以采用“外延式”的城市扩容模式,主要是基于( )
A.城市化水平 B.人口密度
C.人口数量 D.经济发展水平
6.若在我国的城市发展中,效仿美、加、澳的模式,追求宽马路、大广场等低密度、高标准建筑的布局,将会带来的后果是( )
A.城市中心萎缩加剧
B.增加就业困难,失业人数增多
C.交通拥挤、居住条件差
D.降低土地资源的利用率
解析:5.B 6.D 第5题,“外延式”城市扩容模式,占地面积大,故主要分布在地广人稀、人口密度相对小的国家。第6题,若在我国的城市发展中效仿美、加、澳的模式,会使城市建设占用土地太多,降低土地资源的利用率,D对;与城市中心区萎缩加剧、失业人数增多关系不大,A、B错;城市面积扩大,会改善交通和居住条件,C错。
(2019·南昌调研)随着我国城市化进程的加快、家庭拥有汽车数量的增加,我国“堵城”数量急剧增加,城市发展受到巨大挑战。如图为某城市中心商务区(阴影处)向外四条主要道路在高峰时段行车时间等时线图(图中数字单位为分钟)。读图回答7~8题。
7.图中最可能与主要住宅区连接的道路是( )
A.甲 B.乙
C.丙 D.丁
8.下列交通方式,对缓解“堵城”问题作用较小的是( )
A.市区快速公交系统 B.地铁
C.高铁 D.高架道路
解析:7.A 8.C 第7题,读图可知,在高峰时段,甲线路单位距离用时最长,说明交通最为拥堵,最可能与主要住宅区连接,故A项正确。第8题,市区快速公交系统能够提高单位时间内的客运量,可以缓解城市交通压力;地铁受地面交通、建筑物影响小,运量大,有利于缓解交通压力;高铁一般承接城市之间的中远途运输,对于城市交通影响不大;高架道路可以提高交通运输效率,也可以缓解城市交通压力。
(2019·安庆重点中学联考)在干旱区,绿洲城镇化是人类与绿洲及背景环境相互适应、相互改变的过程。读绿洲城镇系统与外界环境的相互作用图,完成9~11题。
9.绿洲城镇与我国珠三角地区城镇相比( )
A.环境承载力大 B.社会文化差异小
C.经济基础薄弱 D.交通通达度较高
10.制约绿洲城镇化发展的主要因素是( )
A.交通 B.风沙
C.矿产 D.水源
11.下列措施中对推动绿洲城镇化作用最小的是( )
A.荒漠化治理 B.水利设施的建设
C.人工植被的培养 D.光照资源的开发
解析:9.C 10.D 11.D 第9题,绿洲城镇规模较小,区位条件较差,经济基础较我国珠三角地区城镇明显要薄弱。第10题,结合材料和所学知识可知,绿洲城镇位于干旱地区,制约其发展的主要因素是水源。第11题,沙漠化的治理、水利设施的建设、人工植被的培养对推动绿洲城镇化作用较大,而光照资源的开发对其作用较小。
二、非选择题
12.(2019·唐山模拟)阅读图文材料,回答下列问题。
宋代临安城的选址与地形、水文、气候等自然要素关系密切,其城市形态与自然要素具有很好地适应关系,体现了中国古代都城营建中巧妙利用自然环境资源,创造自然与人类和谐发展的智慧。下图为宋代临安城位置及布局示意图。
(1)宋代临安城三面环山、一面临江,河流穿城而过。简述该城市布局顺应山水自然格局的主要功效。
(2)古代都城的建设一般都采用传统方正规矩左右对称的空间形态,而宋代临安城的布局则呈现南北狭长的不规则长方形,形似“腰鼓”。简析形成这种城市形态的原因。
(3)临安城在充分适应城内自然环境的基础上形成“南宫北市”的空间布局,分析地形、气候要素对宫城的选址的影响。
解析:第(1)题,“功效”是指功能、效果(好处)等,注意这是古代城市。第(2)题,注意图中地形、河流、湖泊位置分布与城市形态的关系。第(3)题,“南宫北市”是指南部为宫城(居住区)、北部为商品交易市场。图示河流众多且由南向北流,说明地势南高北低;该地水网密集、为亚热带气候而夏季湿热、冬季冷湿。
答案:(1)减少城市防御设施建设,利于防卫;(水资源丰富)供水和排水便利,可减轻洪涝灾害;利于商业网点和住宅沿河流布局,运输便利(保持原有自然生态环境,节省建设成本)。
(2)临安城的发展适应周边环境,城市西侧受到西湖限制;东侧受到钱塘江限制;南部又有山地分布(凤凰山);北部、东部为平原,利于城市的发展;城内的运河水道相互贯通,构建了城市南北向发展的骨架,所以城市呈现南北狭长的不规则长方形,形似“腰鼓”。
(3)南部山地地势较高,山麓之上远离密集的水网和潮湿的空气,可防止洪涝灾害的发生,具有优越的宜居条件;山麓之上夏季通风顺畅凉爽,冬季温暖湿润,生态环境(植物长势)良好。
13.读图文材料,完成下列要求。
2016年9月4~5日,以“构建创新、活力、联动、包容的世界经济”为主题的第十一次G20峰会在浙江杭州举办。浙江省是我国经济发达的沿海省份之一,2015年城市化水平已达63%。但浙北、浙南经济水平和城市化发展差异较大。目前,以具有特色网络经济为背景的“互联网+产业集群”模式初具规模,2015年浙江淘宝村已达280个,领跑于全国。下面图甲为浙江省等高线地形图(单位:m),图乙为浙江省淘宝村形成示意图。
(1)分析造成浙江南部地区城市化水平相对较低的主要原因。
(2)分析G20峰会的举办对杭州城市发展的有利影响。
(3)简述淘宝村的形成对区域发展的有利影响。
解析:第(1)题,由材料可知,浙北、浙南经济水平和城市化发展差异较大;结合设问可知南部地区城市化水平较低。造成该现象的原因可以结合材料逆推。城市化水平与经济发展水平有关,经济发展水平低则城市化水平低。从图甲中可看出,浙江南部地区等高线数值较大且分布密集,故可知浙南地形以丘陵、山地为主,山区面积较大,交通不便,人口密度较小,经济发展水平低,因而城市化水平较低。第(2)题,G20峰会的举办对城市基础设施、环境等要求较高,因此要求杭州市加快城市基础设施建设和产业结构调整等;此外,G20峰会的举办还能促进该城市高科技产业、旅游业及商业的发展。第(3)题,有利影响主要从促进经济发展以及就业等角度分析。
答案:(1)浙江南部地区丘陵、山区面积相对较大,人口相对稀疏;交通运输比较落后等。
(2)加快城市基础设施建设;促进地区产业结构的调整;促进高科技产业和低碳产业经济的发展;促进旅游业、商业贸易的发展。
(3)促进产业升级;促进商品经济发展;促进基础设施建设,促进工业化和城市化;增加就业,扩大市场规模;产业集聚,形成规模效应;促进企业分工与合作;促进“互联网+”产业发展。
相关资料
更多

