还剩34页未读,
继续阅读
2019届 二轮复习 专题10 农业生产活动(教学案)(全国通用) Word版含解析
展开
本专题从考查形式上看,多以区域图、数据统计图表、坐标图等形式呈现信息,侧重考查农业的区位条件评价、农业地域类型形成条件及特征、农作物分布及影响因素、生态农业、粮食问题及对策。从能力考查上看,侧重基本原理、基础知识的灵活运用和分析能力。复习时要注重突出以下三个方面:
(1)结合典型区域的农业生产,理解各区位因素对农业生产活动的影响。重点掌握市场、交通、保鲜冷藏技术、农业生产技术和政策等因素对农业生产的影响。
(2)结合世界区域图,掌握主要农业地域类型的典型分布区、主要特点以及区位优势等,并能合理分析农业地域类型的变化及其发展方向。
(3)加强对我国不同区域农业生产的“区位因素或条件”“优势因素或条件”与“限制性因素或条件”的理解和掌握。
【网络构建】
一、农业生产的区位因素
1.农业生产的主要区位因素
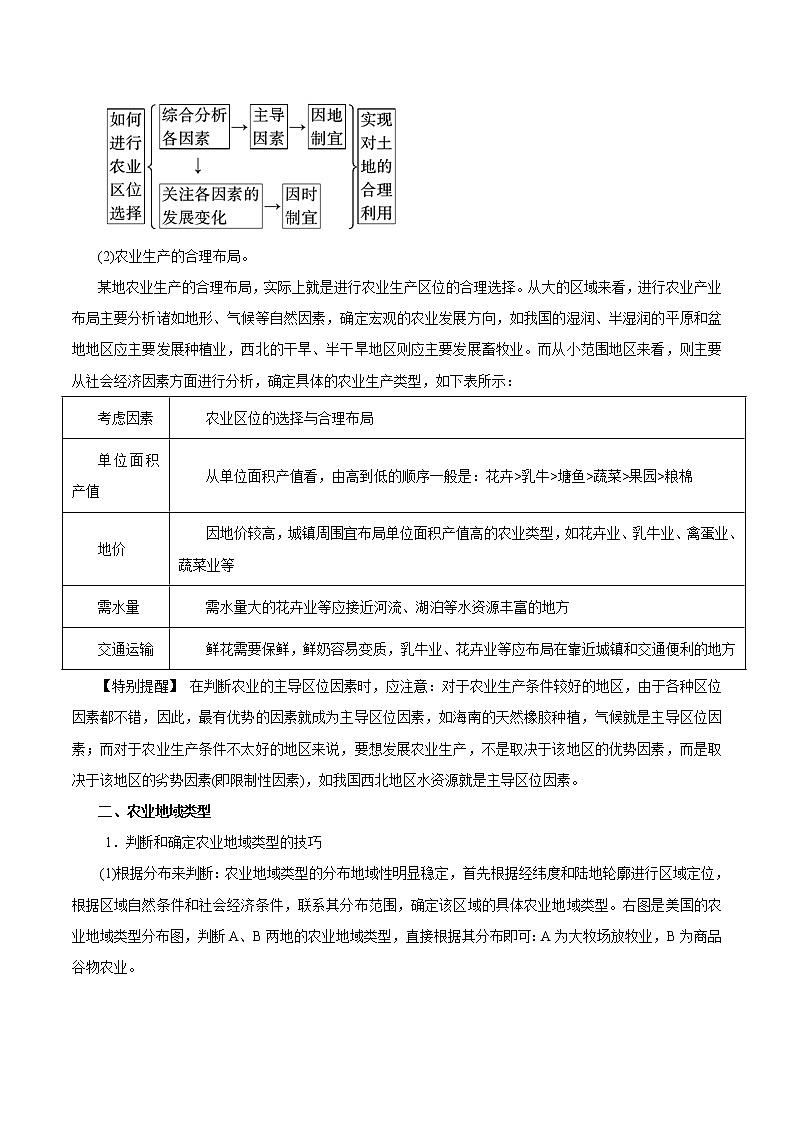
2.农业生产区位的合理选择
(1)农业生产活动区位选择的分析方法。
进行农业生产活动的区位因素分析时,要结合区域环境特征找出有利于农业发展或限制农业生产的因素,利用发展变化的观点进行分析评价,要把握好农业生产的原则和目标,一般都应遵循以下分析思路:
(2)农业生产的合理布局。
某地农业生产的合理布局,实际上就是进行农业生产区位的合理选择。从大的区域来看,进行农业产业布局主要分析诸如地形、气候等自然因素,确定宏观的农业发展方向,如我国的湿润、半湿润的平原和盆地地区应主要发展种植业,西北的干旱、半干旱地区则应主要发展畜牧业。而从小范围地区来看,则主要从社会经济因素方面进行分析,确定具体的农业生产类型,如下表所示:
考虑因素
农业区位的选择与合理布局
单位面积产值
从单位面积产值看,由高到低的顺序一般是:花卉>乳牛>塘鱼>蔬菜>果园>粮棉
地价
因地价较高,城镇周围宜布局单位面积产值高的农业类型,如花卉业、乳牛业、禽蛋业、蔬菜业等
需水量
需水量大的花卉业等应接近河流、湖泊等水资源丰富的地方
交通运输
鲜花需要保鲜,鲜奶容易变质,乳牛业、花卉业等应布局在靠近城镇和交通便利的地方
【特别提醒】 在判断农业的主导区位因素时,应注意:对于农业生产条件较好的地区,由于各种区位因素都不错,因此,最有优势的因素就成为主导区位因素,如海南的天然橡胶种植,气候就是主导区位因素;而对于农业生产条件不太好的地区来说,要想发展农业生产,不是取决于该地区的优势因素,而是取决于该地区的劣势因素(即限制性因素),如我国西北地区水资源就是主导区位因素。
二、农业地域类型
1.判断和确定农业地域类型的技巧
(1)根据分布来判断:农业地域类型的分布地域性明显稳定,首先根据经纬度和陆地轮廓进行区域定位,根据区域自然条件和社会经济条件,联系其分布范围,确定该区域的具体农业地域类型。右图是美国的农业地域类型分布图,判断A、B两地的农业地域类型,直接根据其分布即可:A为大牧场放牧业,B为商品谷物农业。
(2)根据农业生产结构、产品性质判断:水稻种植业、商品谷物农业均属于种植业,农业生产以种植业为主;大牧场放牧业、乳畜业在农业生产结构中以畜牧业为主。再结合其产品的商品率来判定。而混合农业是两者兼而有之,而且产值构成相当。如下面农场中同时经营种植业和畜牧业,并且其产品在农场收入中各占一定的比重,该农场农业地域类型为混合农业。
(3)根据农业特点判断:不同农业地域类型受其自然条件、社会经济条件和历史基础的影响和制约,表现出不同的特点。
(4)根据存在问题判断:各农业地域类型的地理环境、生产特点不同,它们所面临的生产中的问题也不相同,反映出地域差异和自身生产特点,因此根据其存在的问题也可以判断所属农业地域类型。例如,季风水田农业的典型问题就是“生产规模小、科技水平和机械化水平低、水旱灾害频繁”。
2.世界主要农业地域类型区位条件对比
自然条件
社会经济条件
美国商品谷物农业
气候温和,地势平坦广阔,水源充足,土壤深厚肥沃
地广人稀,生产规模大;交通便利;科技水平高,科技成果推广快;工业发达,机械化程度高
美国五大湖周围的乳畜业
纬度较高,气候冷湿,水草丰美
开发历史早,经济发达,人口、城市密集;接近市场,交通便利
亚洲的水稻种植业
大面积冲积平原;纬度较低,热量充足;土壤深厚肥沃;雨热同期的气候
当地居民喜食大米,劳动力充足,精耕细作,政府鼓励,种植历史悠久,经验丰富
阿根廷的大牧场放牧业
气候温和,草类茂盛,草质优良
地广人稀,土地租金低,距海港近
东南亚的企业化种植园
高温多雨的气候;纬度低,热量充足
交通便利;劳动力丰富;有销售市场
珠江三角洲的农业
地势低洼;河网密布;高温多雨的气候;土壤肥沃
经济发达,人口、城市密集;靠近销售市场,交通便利
澳大利亚的混合农业
地势较平坦;地下水丰富;农业形成一个良性生态系统
地广人稀;引水灌溉条件好;交通便利;有稳定销售市场;机械化程度高;可灵活应对市场
市场园艺农业
土地面积较小,靠近水源
土地租金较高;靠近城市,接近市场;园艺业单位面积产值较高
三、中国的农业生产
我国主要农业区和农作物分布
四、农业生产对地理环境的影响
在分析不合理的农业生产活动带来的影响时要抓住主导因素,如南方地区陡坡开荒主要引起水土流失,肥力下降,产生石漠化;西北地区过度放牧造成草场退化、土地荒漠化;华北地区及宁夏平原、河西走廊等灌溉农业区,不合理灌溉易引起土壤盐渍化等。另外,对该知识点的理解应结合具体案例进行分析。
高频考点一 农业区位因素
例1.阅读图文材料,完成下列要求。
茉莉喜高温,抗寒性差,25 ℃以上才能孕育花蕾,32~37 ℃是花蕾成熟开放的最适宜温度。喜光,根系发达。生长旺季要求水分充足,但土壤过湿不利于其根系发育。开花季节,于天黑之前采成熟花蕾,花蕾开放吐香时间从20时左右至次日10时左右,是将茶叶染上花香、制作茉莉花茶的最佳时间。
广西横县种植茉莉历史悠久。改革开放后,茉莉花茶市场需求旺,横县开始扩大茉莉种植规模。1983年,在广西首次举办的茉莉花茶评比中,横县茉莉花茶一举夺魁。至20世纪90年代,我国茉莉花茶生产重心开始从东南沿海地区向横县转移。2000年,横县获“中国茉莉之乡”的称号。目前,横县的茉莉鲜花和茉莉花茶产量占全国总产量80%以上,占世界总产量60%以上。下图示意横县在广西的位置和范围。
(1)与江苏、浙江相比,说明横县有利于茉莉生长的气候条件。
(2)横县地形以河流冲积平原为主,茉莉主要种植在平原地势较高的旱地上。试解释冲积平原地势较高的旱地有利于茉莉种植的原因。
【解析】
(3)地形以河流冲积平原为主,冲积平原地势较高的旱地利于茉莉种植。
【答案】(1)横县位于北回归线以南,高温期较长;高温期湿度较高(降水较多),(而江浙一带或梅雨期过湿,或伏旱期过旱且时有超过37_℃的高温);冬季受寒潮影响较小,气温较高。
(2)(冲积平原地势较高的旱地,)平坦便于种植;排水良好,土壤不会过湿;离河较近,便于灌溉,且不易受洪水侵袭;土层深厚且疏松,利于茉莉根系发育;冲积平原土壤肥沃。
高频考点二 农业区位因素的变化
例2.河南淅川是我国南橘北种的最后一站,因其个大、质优、早熟,深受消费者喜爱。图8为“汉中、淅川位置示意图”。读图回答15~16题。
15.与同纬度汉中相比,淅川柑橘上市较早的优越自然条件是
A.北部山地阻挡南下冷空气,冬季气温高 B.地处山间谷地,云雾多,气温日较差小
C.位置偏东,受东南季风影响大,降水多 D.临近水库,水体对当地气候调节作用强
16.最适宜种植柑橘的地区是
A.① B.② C.③ D.④
【答案】15.D16.A
【解析】15.与同纬度汉中相比,淅川柑橘上市较早,说明淅川柑橘生长期内热量条件好,临近水库,水体对当地气候调节作用强。
16.①位于水库附近,海拔低,水热条件好,是最适宜种植柑橘的地区,②、③、④海拔较高,气温偏低,不适宜亚热带水果柑橘种植。
【变式探究】庄园经济是一种实现农业资源集聚化、生产规模化、经营多元化、管理企业化、建设生态化的经营组织模式。某县生产的优质铁观音茶获得“中国地理标志”认证。该县茶企业通过整合特色山水,建设集茶树种植、茶叶加工储存、旅游和文化为一体的现代茶庄园。据此完成(1)~(2)题。
(1)发展庄园经济的前提条件是当地拥有( )
A.丰富廉价的劳动力
B.知名品牌的农产品
C.发达便捷的交通网
D.高精尖的技术水平
(2)与传统的茶园相比,现代茶庄园的突出优势是( )
A.品牌更多,环境更优
B.市场更广,产品价格更低
C.产品更多,效益更高
D.投入更少,生产成本更低
【解析】
【答案】(1)B (2)C
高频考点三、农业区位因素
例3.阅读图文资料,完成下列要求。
剑麻是一种热带经济作物,剑麻纤维韧性强,耐海水腐蚀,是制作船用缆绳、汽车内衬、光缆衬料等的上乘材料。非洲坦桑尼亚曾是世界最重要的剑麻生产国,被称为“剑麻王国”。自1999年,中国某公司在坦桑尼亚的基洛萨(位置见图5)附近投资兴建剑麻农场,并建设配套加工厂,所产剑麻纤维主要销往我国。该农场一期种植1000多公顷,雇佣当地长期和临时工超过1000人,预计2020年种植面积达3000公顷,年产剑麻纤维1万吨。该公司还帮助当地修建学校、卫生所等。
图5
(1)根据剑麻生长的气候条件和用途,说明我国国内剑麻纤维产需矛盾较大的原因。(8分)
(2)据图指出与其他地区相比,中国公司在基洛萨附近兴建剑麻农场的有利条件。(4分)
(3)说明剑麻收割后需要及时加工的原因。(4分)
(4)简述当地从中国公司兴建剑麻农场中获得的利益。(6分)
【答案】(1)剑麻纤维生产:我国热带地区面积小,用于种植剑麻的土地较少,产量低;我国热带地区纬度较高,气候季节差异大,种植的剑麻质量较差。
剑麻纤维需求:我国船舶、汽车制造等规模大,对剑麻纤维需求量大。
(2)离沿海(首都、港口)较近,临铁路(便于剑麻纤维运输),临河流。
(3)在热带气候条件下,收割的剑麻极易腐烂、变质,影响纤维质量。
(4)增加就业,增加税收,促进基础(民生)设施建设和经济发展
(2)本题主要考查农场兴建的区位因素。要结合图示信息从区域交通、土地、劳动力等方面进行分析。读图分析可知,基洛萨是距离首都有一段距离的小镇,该区域劳动力充足且廉价;适合种植剑麻的土地面积广大且价格较低;有铁路经过,交通便利;通过铁路连接首都与港口,对外交通便利,靠近河流,水源充足。
(3)本题主要考查剑麻要及时加工的原因。主要从剑麻的特点和区域气候的特点进行分析。由材料可知,
剑麻生长在热带,温度高,降水多;刚割下来的剑麻叶片的水分含量大,如果不及时加工,则非常容易腐烂,从而会破坏纤维的质量,进而影响品质。
(4)本题主要考查剑麻农场对区域发展的影响,可以从材料中获取相关信息,从“雇佣当地长期和临时工超过1000人”可知能够为该地提供长期和短期的就业机会,从而增加当地居民的经济收入;从“帮助当地修建学校、卫生所”可知,能够促进当地基础设施的建设,从而促进了区域经济的发展。
【变式探究】昆仑雪菊是具有降压降脂、清肝明目等独特功效的稀有高寒植物。昆仑雪菊生长于昆仑山3 000米以上的冰峰峭崖上,每年8月盛开,花期短,生长区域狭窄,产量极小,弥足珍贵。读图回答1~2题。
1.下列关于昆仑雪菊原产地自然条件的叙述,正确的是( )
A.地形复杂,高原山地气候
B.气温日较差和年较差大
C.土壤深厚肥沃
D.海拔高,光照充足,热量条件较好
2.新疆茶农纷纷将昆仑雪菊引到平原地区进行人工种植后,昆仑雪菊单产明显提高,然而价格骤降,为使昆仑雪菊维持一个稳定而合理的价格,下列措施可行的是( )
①加大宣传力度,提升产品的知名度 ②完善流通体系,拓宽流通渠道 ③加强市场调研,减少农户盲目种植
④提高产品价格,缩小种植规模
A.①②④ B.①②③
C.①③④ D.②③④
【解析】第1题,昆仑雪菊原产地为昆仑山区的高海拔地区,该地区地形复杂,以高原山地气候为主,气温日较差大,年较差较小,土壤不肥沃,热量条件相对较差。第2题,昆仑雪菊价格骤降主要是产量过多、品质变差造成的。为了使产品更有竞争力,主要应从提高昆仑雪菊的品质、打造品牌、加强宣传、拓展流通渠道等方面来考虑。
【答案】1.A 2.B
高频考点四 农业区位因素的变化
读我国局部区域图,完成3~4题。
3.近年来n地区“双季稻”改成“单季稻”的比例逐渐增加,其中最主要的影响因素是( )
A.气候 B.水源
C.劳动力 D.市场
4.近年来m、n地区加强协作,旨在( )
A.优势互补,促进区域协调发展
B.迁移人口,形成特大城市群
C.借助水运,推动物流业快速发展
D.南粮北运,实现资源跨区域调配
【答案】3.C 4.A
高频考点五 农业地域类型的判读
读中国、马来西亚、阿根廷、美国四个国家农业比例示意图,完成1~2题。
1.四个国家中属于世界最大的商品谷物生产和出口国的是( )
A.① B.②
C.③ D.④
2.下列有关各国的叙述正确的是( )
A.①国畜牧业产值比重高,其农业生产类型以大牧场放牧业为主
B.②国农业技术发达,其粮食大量出口国际市场
C.③国以种植水稻为主,农产品商品率低
D.④国农业人口比重大,生产技术先进,农产品商品率高
【答案】1.C 2.A
高频考点六 粮食生产与粮食问题
读“我国2007年十大粮食输出和短缺省份示意图”,完成3~4题。
3.粮食输出前两位的省份发展商品农业的有利条件是( )
①地形平坦,光热充足 ②水源充足,土壤肥沃 ③人口稀少,本地消费量较小 ④交通便利,机械化水平高
A.①②③④ B.②③④
C.①②④ D.①②③
4.粮食输入前两位的省份是我国的“鱼米之乡”,其需要大量调入粮食的最主要原因是( )
A.耕地污染严重,单产低
B.水旱灾害频发,粮食减产快
C.工业化和城市化占地多
D.人口增长过快,粮食供给不足
【答案】3.B 4.C
(2018年江苏卷)二十世纪六十年代以来,我国蔗糖产业的重心从台湾不断西移,1993年后,广西甘蔗种植面积和蔗糖产量稳居全国首位。广西地跨北回归线,其东部、北部和西北部为山地,中南部是平原。图12为“2016年广西蔗糖产量分布示意图”。据此回答下列小题。
21. 我国蔗糖产业重心西移的主要原因是
A. 东部地区产业升级 B. 东部地区环境退化
C. 广西生产成本较低 D. 广西消费市场广阔
22. 广西中南部成为甘蔗种植集中区域的主要影响因素是
A. 技术 B. 资金 C. 地形 D. 气候
【答案】21. AC 22. CD
【解析】
21. 蔗糖产业属于原料导向型产业,对原料需求较大,随着经济的发展,东部地区甘蔗种植成本升高,产业升级转型导致甘蔗种植区西移,故A项正确;东部地区并不一定会出现环境退化,B项错误;广西由于经济落后,蔗糖生产成本较低,故C项正确;广西蔗糖产业的市场在全国,广西人口较少,市场没有东部地区大,D项错误。
(3)山区主要是生态屏障、水源地,因此要保护其生态环境,扩大林业比例。平原地区则要立足于华北缺水的现状,发展节水农业、绿色农业、生态农业。
【2017全国卷Ⅱ】 热带沙漠中的尼罗河泛滥区孕育了古埃及农耕文明。尼罗河在每年6—10月泛滥,从上游带来的类似肥沃土壤的沉积物,与上游来水和周边区域的植物资源,都对农耕文明的形成意义重大。据此完成6—8题。
6.热带地区原始的耕种方式多为刀耕火种。古埃及人在刀耕火种方式出现之前,能够在沉积物上直接耕种,是因为尼罗河泛滥区
A.用水便利 B.土壤肥沃
C.地势平坦 D.植被缺失
7.尼罗河下游泛滥区沉积物主要来源地的降水特点为
A.降水季节性强,年降水量大 B.降水季节性强,年降水量小
C.降水季节分配均匀,年降水量大 D.降水季节分配均匀,年降水量小
8.古埃及人从周边区域引入植物用于种植,引入植物的生长期必须与尼罗河泛滥区的耕种期一致。由此判断这些植物最可能来自于
A.热带雨林气候区 B.地中海气候区
C.热带草原气候区 D.热带季风气候区
【答案】6.D 7.A 8.B
【解析】
8.从题中可知,尼罗河在每年6—10月泛滥,则尼罗河泛滥区的耕种期在11月到第二年5月,即冬季为植物生长期,故地中海气候区符合植物从周边地区引入的、生长期与尼罗河泛滥区的耕种期一致的条件。故选B。
【考点】气候,农作物生长状况
【2017北京卷】图6为107国道邯郸—武汉段及其附近区域简图。读图,回答第9~11题。
图6
9.该段国道能够
①增加沿线商业网点数量
②促进沿线地区人口流动
③缓解陇海铁路运输压力
④促使省会城市空间形态呈带状分布
A.①② B.③④ C.①③ D.②④
10.图示区域内,
A.地形复杂多样,风能资源丰富 B.以水田农业为主,水稻播种面积大
C.国道以西公路建设难度小,路网密度大 D.南部水资源丰富,可跨流域向北部调水
11.图中黄河以北部分地区将生产冬小麦的土地休耕,种植雨热同季的春玉米。该做法可以
①提高太阳辐射利用率②缓解地下水紧张状况
③增强农作物抗旱能力④调整农业的种植结构
A.①② B.③④ C.①③ D.②④
【答案】9.A 10.D 11.D
【解析】
11.黄河以北部分地区将生产冬小麦的土地休耕,种植雨热同季的春玉米,有利于减少对地下水的利用,缓解地下水紧张状况,有利于调整农业的种植结构。农作物抗旱能力与农作物本身的习性有关,将生产冬小麦的土地休耕,种植雨热同季的春玉米,不会提高农作物抗旱能力,也不会提高太阳辐射利用率。
【2017江苏地理卷】 河南淅川是我国南橘北种的最后一站,因其个大、质优、早熟,深受消费者喜爱。图8为“汉中、淅川位置示意图”。读图回答15~16题。
15.与同纬度汉中相比,淅川柑橘上市较早的优越自然条件是
A.北部山地阻挡南下冷空气,冬季气温高 B.地处山间谷地,云雾多,气温日较差小
C.位置偏东,受东南季风影响大,降水多 D.临近水库,水体对当地气候调节作用强
16.最适宜种植柑橘的地区是
A.① B.② C.③ D.④
【答案】15.D16.A
【解析】
【2017全国卷I】 36.阅读图文资料,完成下列要求。(22分)
剑麻是一种热带经济作物,剑麻纤维韧性强,耐海水腐蚀,是制作船用缆绳、汽车内衬、光缆衬料等的上乘材料。非洲坦桑尼亚曾是世界最重要的剑麻生产国,被称为“剑麻王国”。自1999年,中国某公司在坦桑尼亚的基洛萨(位置见图5)附近投资兴建剑麻农场,并建设配套加工厂,所产剑麻纤维主要销往我国。该农场一期种植1000多公顷,雇佣当地长期和临时工超过1000人,预计2020年种植面积达3000公顷,年产剑麻纤维1万吨。该公司还帮助当地修建学校、卫生所等。
图5
(1)根据剑麻生长的气候条件和用途,说明我国国内剑麻纤维产需矛盾较大的原因。(8分)
(2)据图指出与其他地区相比,中国公司在基洛萨附近兴建剑麻农场的有利条件。(4分)
(3)说明剑麻收割后需要及时加工的原因。(4分)
(4)简述当地从中国公司兴建剑麻农场中获得的利益。(6分)
【答案】(1)剑麻纤维生产:我国热带地区面积小,用于种植剑麻的土地较少,产量低;我国热带地区纬度较高,气候季节差异大,种植的剑麻质量较差。
剑麻纤维需求:我国船舶、汽车制造等规模大,对剑麻纤维需求量大。
(2)离沿海(首都、港口)较近,临铁路(便于剑麻纤维运输),临河流。
(3)在热带气候条件下,收割的剑麻极易腐烂、变质,影响纤维质量。
(4)增加就业,增加税收,促进基础(民生)设施建设和经济发展
(2)本题主要考查农场兴建的区位因素。要结合图示信息从区域交通、土地、劳动力等方面进行分析。读图分析可知,基洛萨是距离首都有一段距离的小镇,该区域劳动力充足且廉价;适合种植剑麻的土地面积广大且价格较低;有铁路经过,交通便利;通过铁路连接首都与港口,对外交通便利,靠近河流,水源充足。
(3)本题主要考查剑麻要及时加工的原因。主要从剑麻的特点和区域气候的特点进行分析。由材料可知,
剑麻生长在热带,温度高,降水多;刚割下来的剑麻叶片的水分含量大,如果不及时加工,则非常容易腐烂,从而会破坏纤维的质量,进而影响品质。
(4)本题主要考查剑麻农场对区域发展的影响,可以从材料中获取相关信息,从“雇佣当地长期和临时工超过1000人”可知能够为该地提供长期和短期的就业机会,从而增加当地居民的经济收入;从“帮助当地修建学校、卫生所”可知,能够促进当地基础设施的建设,从而促进了区域经济的发展。 D. 高精尖的技术水平
2.与传统的茶园相比,现代茶庄园的突出优势是
A. 品牌更多,环境更优 B. 市场更广,产品价格更低
C. 产品更多,效益更高 D. 投入更少,生产成本更低
【答案】1.B 2.C
【解析】1.由材料中“庄园经济是一种实现农业资源工业化的经营模式”,说明农业资源为关键,某县在“获得‘中国地理标志’标志认证的优质茶叶”的基础上建设了现代茶庄园,说明农产品的知名度和质量是得到市场认可的前提,在此基础之上,才能扩大规模,增加产业链,促进农产品的加工增值,加强农产品品牌建设,提高农产品的市场竞争力,也才能用工业化理念谋划农业发展,提高农业经济效益。而丰富廉价的劳动力、 发达便捷的交通网 、 高精尖的技术水平是促进茶园发展的条件,而不是前提条件。2.结合材料和问题,对比传统的茶园相比,现代茶庄园突出优势是品牌(优质铁观音茶获得“中国地理标志”认证),产品更多,效益更高,产品价格更高,投入多,生产成本高。传统的茶园的产品主要以茶叶为主,现代茶庄园以茶为中心,延长了茶的加工、储藏、销售等各环节,增加了产品种类,同时还结合当地的自然环境和茶文化发展旅游业,增加了农业的经济效益。
【考点】本组题考查“庄园经济”的发展条件和优势。现代农业的发展变化。
(2016•新课标Ⅰ卷)36. 阅读图文材料,完成下列要求。(24分)
茉莉喜高温,抗寒性差,25℃ 以上才能孕育花蕾,32—37℃ 是花蕾成熟开放的最适温度。喜光。根系发达。生长旺季要求水分充足,但土壤过湿不利于其根系发育。开花季节,于天黑之前采成熟花蕾,花蕾开放吐香时间从20时左右至次日10时左右,是将茶叶染上花香、制作茉莉花茶的最佳时间。
广西横县种植茉莉花历史悠久。改革开放后,茉莉花茶市场需求旺,横县开始扩大茉莉种植规模。1983年,在广西首次举办的茉莉花茶评比中,横县茉莉花茶一举夺魁。至20世纪90年代,我国茉莉花茶生产重心开始从东南沿海地区向横县转移。2000年,横县获“中国茉莉之乡”的称号。目前,横县的茉莉鲜花和茉莉花茶产量占全国总产量80%以上,占世界总产量60%以上。图5示意横县在广西的位置和范围。
(1)与江苏、浙江相比,说明横县有利于茉莉生长的气候条件。(6分)
(2)横县地形以河流冲积平原为主,茉莉主要种植在平原地势较高的旱地上。试解释冲积平原地势较高的旱地有利于茉莉种植的原因。(8分)
【答案】(1)横县位于北回归线以南,高温期较长;高温期湿度较高(降水较多)。(而江浙一带或梅雨期过湿。或伏旱期过旱且时有超过37℃的高温);冬季受寒潮影响较小,气温较高。
(2)(冲积平原地势较高的旱地)平坦便于种植;排水良好,土壤不会过湿;离河较近,便于灌溉,且不易受洪水侵袭;土层深厚且疏松,利于茉莉根系发育;冲积平原土壤肥沃。
【解析】(1)首先明白农业生长气候条件主要包括气温、热量、降水等,结合材料提示,与江苏、浙江相比,横县纬度低,气温高,热量充足,降水量大。(2)根据材料提示“生长旺季要求水分充足,但土壤过湿不利于其根系发育。”可知地势较高的旱地便于排水,土壤不会过湿,且不易受洪涝灾害威胁;土层深厚且疏松,利于茉莉根系发育;离河较近,便于灌溉,满足生长旺季时茉莉所需水分。
(2016•浙江卷)36. 根据下列材料,完成(1)-(3)题。(30分)
材料一
图1为某区域略图,图2为图1中甲地和丁地的气候统计图。
材料二
图1中所示道路沿线自然带类型多样,从甲地的半干旱草原带,变为丁地的热带季雨林带。
材料三
由于河流每年带来的2亿吨的泥沙,图1中戊区域形成了面积8万平方千米的三角洲。
(1)图1中甲地和丁地都是重要的粮食生产区,甲地和丁地的主要粮食作物分别是 、 ,分析两地粮食生产自然条件的异同点。(12分)
【答案】(1)青稞(小麦) 水稻
相同点:河谷平原,地形平坦;土壤肥沃;灌溉便利;雨热同期甲地降水少。丁地纬度低,两地光照充足。
不同点:甲地海拔高,热量不足;丁地纬度低,海拔低,热量丰富;甲地处于背风坡,降水量少;丁地受西南季风影响,降水量多;甲地昼夜温差大,有利于有机质积累。
照都较为充足。而从甲地与丁地的气候统计图看,甲地热量不足,丁地热量丰富;甲地降水量少,丁地降水量多。同时,甲地位于青藏高原上,空气稀薄,昼夜温差大。从地理位置、海拔状况和大气环流角度分析两地异同点的原因。
(2016•上海卷)(十九)意大利是欧盟的重要国家,了解该国的自然和人文地理环境,有助于更好地发展与欧盟的友好合作关系。读图表资料,回答问题。(16分)
43.概况意大利地形和气候类型的分布状况。(4分)
44.从气候、灌溉水源的角度,分析意大利粮食作物种植的自然条件(4分)
45.据表1、表2资料,归纳意大利农业生产进一步发展所面临的问题。(4分)
46.分析意大利出口贸易的主要特征。(4分)
【答案】43、地形分布:意大利北部为阿尔卑斯山脉,山脉南侧为平原;意大利半岛主体以山脉和丘陵为主。
气候类型分布:北部阿尔卑斯山脉主要为高山气候,其他地区为地中海气候。
44、气候条件:意大利以种植粮食作物为主的北部平原,地处地中海气候区,雨热不同季,夏季热量充足,而水分不足,需要人工灌溉。
灌溉水源:流经平原的河流主要支流多发源于其北面的阿尔卑斯山脉,夏季阿尔卑斯山脉的冰雪融水,通过河流系统给平原的农业带来了充沛的灌溉水源。
45、问题1:农业劳动力人口老化严重。
问题2农户以土地面积很小的农场为主,难以开展大规模农业机械化生产。
46、货物出口特征:以工业制成品占绝对优势,其次为葡萄酒、橄榄油。
服务出口特征:以旅游业占绝对优势。
【解析】
【考点】考查地形和气候类型。
(2)分析粮食种植的自然条件包括有利和不利的两方面。
气候条件:意大利以种植粮食作物为主的北部波河平原,地处地中海气候区,雨热不同季,夏季高温少雨,冬季温和多雨;夏季热量充足,而降水少、水分不足,且是农作物生长重要时期,需要人工灌溉。
灌溉水源:流经平原的河流主要支流多发源于其北面的阿尔卑斯山脉,夏季阿尔卑斯山脉的冰雪融水,通过河流系统给平原的农业带来了充沛的灌溉水源。
【考点】考查农业区位分析。
(3)由表格资料可以看出:意大利农业生产存在问题1:农业劳动力人口老化严重,中老年人口所占比重大。问题2:农户以土地面积很小的农场为主,农场规模小,难以开展大规模农业机械化生产。
【考点】考查农业发展问题。
2.该生产模式不适用化肥,所产农产品无污染,绿色优质,深受消费者的青睐;而农产品的价格不会低;农产品的新鲜程度与该生产模式无关;消费者青睐的是农产品的质量,而不是农产品的种类。故选C。
(2015•江苏卷)下图为2011年中国农业现代化发展水平类型分布格局图。读图回答下列问题.
23.下列叙述正确的是( )
A.Ⅱ区人口稠密是其农业现代化的重要推动力
B.Ⅲ区内部不同省区间农业机械化水平差异大
C.Ⅳ区具有耕地面积大土地后备资源多的优势
D.V区自然条件差是限制其农业发展的重要因素
24.在现代农业发展规划中,可定位为粮食生产型农业区的省份主要位于( )
A.I区 B.Ⅲ区 C.Ⅳ区 D.V区
【答案】23.BD 24.BC
24.在现代农业发展规划中, 可定位为粮食生产型农业区的省份主要有人少地多的东北三省,耕地面积广大的华北平原区和江淮地区,以及亚热带的长江中下游平原,这些省区主要位于Ⅲ区和Ⅳ区故答案选BC。
(2015•北京卷)40.(24分)丝绸之路东起中国西安,西至埃及亚历山大。
陆上丝绸之路是东西方交往的重要通道,分为东西两段,东段主要在今中国境内,其正式开通源自张骞通西域,汉与西域的交往主要通过河西走廊;南北朝时期,由于河西走廊被割据政权占领,南朝与西域的交往主要通过今青海境内的青海道;唐朝统一后,河西走廊又恢复了在丝绸之路中的主导地位;11世纪西夏崛起,青海道和河西走廊被切断,北宋只能向北渡过黄河,再由河套地区向西进入西域。从元朝起,河西走廊成为中西方交往的稳定通道。
(2)在上图的甲、乙两地中任选其一,说明主要农作物及其分布,并阐述农业发展的自然地理条件。(12分)
【答案】
(2)甲地:盛产棉花、水稻、小麦等;农业集中分布在地中海沿岸,尼罗河沿岸及三角洲,土壤肥沃,灌溉水源充足;主要为热带沙漠气候,日照充足,热量丰富,温差大。
乙地:盛产棉花、水稻、小麦等;农业集中分布在盆地边缘的绿洲,土壤肥沃,灌溉水源充足,主要为温带大陆性气候,日照充足,热量丰富,温差大。
(2015•海南卷)22.阅读图文资料,完成下列要求。(10分)
广东省自改革开放以来,工业化、城镇化发展迅速,并吸引大量省外人口。下图示意广东省1994-2009年粮食产量和粮食产需差量(粮食需求量减去粮食产量)的变化。
概述广东省1994-2009年粮食产量和粮食产需差量变化的基本特征,并简述原因。
【答案】基本特征:粮食产量呈下降趋势,粮食产需差量呈增大趋势。(3分)
原因:(随着工业化、城镇化的迅速发展,)工厂、城镇、道路等大量占用耕地,蔬菜、花卉等经济作物种植面积扩大,致使粮食种植面积缩减,粮食产量下降;(4分)人口持续增加,粮食消费量持续增加,致使粮食产需差量增大。(3分)
【解析】从图中不难看出,广东省粮食产量呈下降趋势,而粮食产需差量呈增大趋势。造成该省粮食产量下降的主要原因是因工业化、城镇化的迅速发展,使得工厂、城镇、道路等大量占用耕地,蔬菜、花卉等经济作物种植面积扩大,导致粮食种植面积缩减,粮食产量下降。而人口持续增加(主要受人口迁移影响)使得粮食消费量持续增加,粮食产需差量增大。
(2014·重庆)素有“欧洲粮仓”之称的乌克兰在1992~2007年期间耕地总量减少2.78%,但人均耕地增加8.32%。据此完成1~2题。
1.1992~2007年乌克兰耕地的变化表明这一时期该国( )
A.人口数量减少 B.城市化率提高
C.土壤质量下降 D.粮食单产提高
【答案】A
2.1992~2007年乌克兰人均耕地增加最可能引起该国( )
A.人均粮食产量增加 B.农业生产投入增加
C.粮食进口总量增加 D.亩均农业产值增加
【答案】A
【解析】本题考查耕地面积变化的影响。人均耕地增加,最可能引起人均粮食增加,粮食进口减少,但不能确定农业生产投入和亩均农业产值的变化(增加或减少)。
(2014·江苏地理)茶蕴含着中华文化,江苏绿茶享誉海内外。图1表示茶树生长的适宜条件,图2是江苏省年平均气温和年降水量图,读图回答(1)~(2)题。
(1)江苏适宜茶树生长的地区是(双选)( )
A.洪泽湖周边地区 B.太湖周边地区
C.沿江地区 D.沿海地区
(2)“高山出好茶”,江苏名茶也多产于丘陵山地,主要原因是(双选)( )
A.山地易排水 B.山地日照充足
C.山地风力大 D.山地云雾多
【答案】(1)BC (2)AD
(2014·福建)下图示意1992~2010年中国对非洲农产品进出口的变化。读图回答(1)~(2)题。
(1)中国对非洲农产品进出口变化最大的区域是( )
A.非洲东部 B.非洲中部
C.非洲西部 D.非洲北部
(2)中国从非洲进口农产品快速增长,最主要原因是( )
A.交通更加便捷 B.非洲位置靠近中国
C.中国需求扩大 D.非洲农业技术提高
【答案】(1)A (2)C
(2014·新课标Ⅱ)阅读图文资料,完成下列要求。
建三江位于三江平原腹地,于1957年开始垦荒,目前面积1.24万平方千米,人口20多万,这里空气清新,水源丰富且水质优良,土壤肥沃。近年来,建三江重点种植水稻,有“中国绿色米都”之称。建三江采用现代技术科学生产,如定点监测土壤肥力并精准施肥。下图示意建三江的位置和范围。
(1)分析三江平原环境质量优良的原因。
(2)分析建三江农作物病虫害较少的气候原因。
(3)简述建三江水稻种植过程中化肥施用量较少的原因。
(4)建三江被称为“中国绿色米都”。请说明建三江获此美誉的理由。
【解析】本题考查了区域经济发展,重点考查农业生产。第(1)题,三江平原开垦历史短,人类对环境的影响较弱,自然环境保护较好;该地区地广人稀,工矿业、城镇、交通较少,环境污染较轻,因此环境质量优良。第(2)题,三江农作物病虫害较少的气候原因主要从气温方面分析。较低的气温,较高的日温差都不利于虫害生存和繁殖。第(3)题,化肥施用量主要与区域的土壤肥力有关,土壤肥力越高,作物生产量越大,施用化肥量越少。同时采用现代技术科学生产,定点监测土壤肥力并精准施肥也减少了化肥的施用量。第(4)题,“中国绿色米都”美誉的获得主要与区域的大米品质、生产规模、单产量、商品率等方面分析,该地区是我国商品粮生产基地的优势条件。
【答案】(1)开垦历史短,人类对环境的影响较弱;地广人稀,工矿业、城镇、交通车辆等较少,人类活动排放的废弃物(废气、废水、废渣)等较少,环境污染轻微。
(2)纬度高(48°N附近),冬季寒冷而漫长,害虫(虫卵)不易越冬;夏季气温日较差大,日低温较低,不利于虫害生存和繁殖。
(3)土壤肥沃(肥力高);精准施肥。控制施肥量。
(4)环境质量优良(污染少)。化肥、农药施用量少,生产绿色稻米;生产技术先进,具有示范作用;生产规模大;单位面积产量高,总产量大;商品率高等。
(2013·广东卷)开心果耐旱怕涝。在西亚伊朗,品质最好的开心果产自环境恶劣的高原沙漠地区。这种现象表明
A.优质农产品一般生长在环境恶劣的高原沙漠地区
B.农业生产的多种经营是应对恶劣农业生产条件的有效手段
C.在环境恶劣的地区选择合适的品种也能生产出优质农产品
D.农业生产的专业化可以改变恶劣的农业生产自然条件
【答案】C
(2013·北京卷)读图1,回答1-3题。
1.图中
A.甲地是中国日出最早的地方 B.夏至日漠河有极昼现象
C.大兴安岭为内、外流区分水岭 D.松花江干流有凌汛现象
2.东北平原
A.地势中间高,南北低 B.冬冷夏热,伏旱严重
C.农业实行小农场经营,精耕细作 D.是中国重要的商品棉基地
3.20世纪50-70年代人口大规模迁入东北地区的主要原因是
①农村剩余劳动力转移 ②工业基地建设的需要
③地处边疆,邻国人口迁入 ④城市知识青年有计划迁入
A.①② B.③④ C.①③ D.②④
【答案】1.D 2.A 3.D
3.20世纪的50-70年代,东北老工业基地的建设和我国城市知识青年上山下乡的政策,使得大量人口迁入东北地区。
(2013·北京卷)玉米是世界重要的农产品之一,图2示意中国、印度、南非和巴西四国的部分地区玉米种植、收获生产活动的时段。读图,回答第4题。
4.甲、乙、丙分别位于
A.巴西、印度、南非 B.南非、巴西、印度
C.印度、巴西、南非 D.巴西、南非、印度
【答案】C
(2013·北京卷)41.中华大地幅员辽阔,历史悠久,文化灿烂。 读图15,回答第(1)小题。
(1)在甲、乙两区域中任选其一,概述聚落分布特点和有利于农业生产的自然条件。(10分)
【答案】甲区域:聚落主要沿河谷、交通线分别,平原(河流谷地)聚落密度较大,山区和高原聚落密度较小;该区域雨热同期,大部分地区黄土覆盖,土层深厚,易于耕作。
乙区域:聚落主要沿河湖及交通线分布,长江以南聚落密度较大,以北聚落密度较小;该区域水热条件优越,地势低平,水网密集,土层深厚,土壤肥沃。
【解析】聚落主要受地形、河流和交通线影响,农业生产的自然条件主要包括气候、地形、土壤和水源等因素,甲区域为渭河平原,属于温带季风气候,地势平坦,土壤较肥沃,雨热同期;乙区域为长江三角洲,属于亚热带季风气候,降水量大,热量充足,雨热同期,地势平坦,土壤肥沃。
【学科网考点定位】该题考查聚落的区位条件和农业生产的自然条件。
(2013•大纲卷)自20世纪90年代初,浙江温州的一些瓜农到海南岛承包土地,种植西瓜,产品销往全国各地。他们每年8月底到海南岛种西瓜,次年五月中旬返回温州。据此完成5—6题。
5.温州瓜农选择在海南岛种植西瓜,是因为海南岛
A.西瓜品种优 B.种植成本低 C.种植利润高 D.市场需求大
6.温州瓜农每年5—8月离开海南岛,主要原因是此时间
A.温州正值农忙季节 B.海南岛不宜种植西瓜
C.瓜地休耕以恢复肥力 D.海南岛西瓜竞争力弱
【答案】5.C 6.D
6.温州瓜农每年5-8月离开海南岛,主要是因为此时间其它地区西瓜已经成熟了,海南岛西瓜竞争力弱。
(2013·山东卷)26.(24分)阅读材料,回答问题。
年降水量仅200mm左右但蒸发量达1600mm的银川平原,因黄河贯穿,湖泊众多,加之贺兰山的“守护”,盛产稻米、枸杞等名特优产品,有着“塞上江南”的美誉。图6 为银川平原及周边区域图,图7 为该区域地貌景观示意图。
(1)指出图7中P处的地貌类型,并说明其形成过程。(6分)
(2)贺兰山被称为银川平原的“守护神”,分析其原因。(6分)
(3)指出自贺兰山至黄河不同地域适宜发展的主要农业类型。(8分)
(4)近年来,宁夏在银川平原打造枸杞特色农产品产业带。试推断其依据。(4分)
第(1)题
【答案】冲积扇(洪积扇)。山区河流流出山口,流速减缓,其携带的大量碎石和泥沙在山前堆积。
【解析】读图7地貌景观图可知该地貌为贺兰山山麓冲积扇,,形成过程是河流从山上侵蚀下来的泥沙被河水携带到山麓山口时,流速减缓,泥沙堆积而形成的。
第(2)题
【答案】阻挡西北方寒冷气流;阻止沙漠入侵;东坡为东南季风迎风坡,增加降水补给。
第(3)题
【答案】山区发展林业;山麓发展畜牧业;平原发展种植业; 河湖发展渔业。
【解析】依图中等高线标注及分布可知,贺兰山山上大部分海拔超过2000米,并且坡度较陡,适合发展林业,布局该农业类型且有利于防风固沙,保持水土; 山麓地带海拔较低,年降水量较少,气温较高,适合发展畜牧业;银川平原,地势平坦,土壤较肥沃,黄河为其提供充足灌溉水源,适合发展种植业; 东部河流湖泊适宜发展渔业。
第(4)题
【答案】光照充足、昼夜温差大(自然条件优越); 枸杞品质好,市场竞争力强; 枸杞种植基础好; 土地资源能够满足生产规模扩大的需要。(答出两点即可)
【解析】本题应该从影响农业生产的区位因素进行分析。自然因素:气候(光照、热量、降水、昼夜温差)、地形、水源、土壤、耕地面积,社会经济因素:质量、市场、种植历史、劳动力等进行分析,抓住影响宁夏枸杞生产的主要优势因素作答,如光照充足、昼夜温差大有利于生产优质枸杞,市场竞争力强,有丰富的种植经验,地广人稀,有利于规模生产等。
(2013•四川卷)图3是北半球亚热带某地降水量逐月累计曲线图。读图回答5-6题。
5.该地水循环最活跃的季节是
A、春季 B、夏季 C、秋季 D、冬季
6.利用该地的典型农产品,可发展的工业是
A、棉花纺织 B、甘蔗制糖 C、葡萄酿洒 D、大豆加工
【答案】5、D 6、C
(2013·新课标Ⅱ卷)地膜覆盖具有保温、保湿、保土等作用,可有效提高农作物产量和农产品质量。我国目前使用的地膜多是超薄型地膜,易破,难回收,难以自然降解,造成严重的“白色污染”,据此完成3~5题
3.我国大部分地区使用地膜覆盖主要在于
A. 春季 B. 夏季 C.秋季 D.冬季
【答案】A
【解析】我国大部分地区因春季温度较低,降水较少,多风沙,不利于春播作物的发芽和生长,因此使用地膜覆盖来保水、保温、保土,来保证农作物的正常生长。
4.下列地区相比较,地膜覆盖的保湿、保温、保土作用最显著地是
A. 东南沿海地区 B. 西南地区 C.东北地区 D.西北地区
【答案】D
【解析】西北地区气候干旱,降水少,蒸发量大,大风日数多,多风沙危害,且纬度较高,温度较低,因此地膜覆盖的保湿、保温、保土作用最显著。
5.残留在土壤中的地膜会
①危害作物根系发育②阻碍土壤温度提升③阻碍土壤水肥运移④加快表土流失速度
A. ①③ B. ①④ C. ②③ D. ②④
【答案】A
【解析】地膜残留在土壤中很难降解,会切断土壤中孔隙的连续性,降低土壤透气性,阻碍土壤中水肥的运移,影响农作物根系的发育生长。
(2013·新课标Ⅰ卷)哥伦比亚已经成为世界重要的鲜切花生产国。读图1,完成1~3题。
1.每年的情人节(2月14日),在美国销售的鲜切玫瑰花多来自哥伦比亚。与美国相比,在此期间,哥伦比亚生产鲜切玫瑰花的优势自然条件是( )
A.地形较平 B.降水较丰沛
C.气温较高 D.土壤较肥沃
【答案】C
【解析】2月14日,正值北半球冬季,美国纬度较高,温度低,而哥伦比亚位于赤道附近,属热带气候,温度较美国高,故选C。
2.哥伦比亚向美国运送鲜切玫瑰花宜采用 ( )
A.公路运输 B.铁路运输 C.航空运输 D.海洋运输
【答案】C
3.目前,墨西哥已成为哥伦比亚在美国鲜切花市场的竞争对手,与哥伦比亚相比,墨西哥开拓美国鲜切花市场的优势在于 ( )
A.运费低 B.热量足 C.技术高 D.品种全
【答案】A
【解析】墨西哥与美国相邻,与哥伦比亚相比,运距短,运费低,故选A。而热量条件、品种、技术等方面,墨西哥没有优势。
(2013•江苏卷)2003年我国开始实施鼓励农民种粮的惠农政策,引起了耕地面积与粮食产量变化的分异。图8是1999-2011年我国耕地面积与粮食产量变化图。读图回答15-16题。
图8
15.1999-2011年间我国耕地面积和粮食产量变化的特点是
A.耕地面积加速下降
B.粮食产量持续上升
C.2003年以前粮食产量与耕地面积同步下降
D.2003年以后耕地面积下降速度趋缓,粮食产量持续上升
16.2003年以后影响我国粮食产量变化的最主要原因是
A.耕地面积减少趋缓 B.转基因技术广泛使用
C.农民种粮积极性提高 D.农业生态显著改善
【答案】15.D 16.C
(2013•江苏卷)图12是我国玉米主产区分布示意图。读图回答21-22题。
图12
21.与丙地相比,甲地玉米生产的优势自然条件有
A.热量更丰富 B.地形更平坦 C.土壤更肥沃 D.水源更充足
22.提高乙地玉米单产的有效途径有
A.扩大播种面积 B.提高机械化水平
C.选用优良品种 D.加强农田水利建设
【答案】21.BC 22.CD
【解析】
(2013•江苏卷)27.图16是我国30°N附近地形剖面及年平均气温、年平均降水量示意图。读图回答下列问题。(13分)
图16
(1)剖面线上,东、西部年平均降水量的差异是_______ ,其主要影响因素有______ 、______ 。(3分)
(2)剖面线上,长江中下游平原与四川盆地相比,年太阳总辐射量较低的是_______ ,原因有_______________。(3分)
(3)长江中下游平原主要农业地域类型是______________ ,发展该农业的有利社会经济条件有__________________ 。(4分)
(4)你认为拉萨河谷地种植水稻是否可行?______ ,理由是_________________ 。(3分)
【答案】
(1)东部多,西部少 地形 大气环流(海陆位置)
(2)四川盆地 阴雨、雾天多
(3)水稻种植业(季风水田农业) 人口密集,劳动力丰富;粮食需求量大,市场广阔;种植历史悠久,经验丰富。
(4)不可行 地势高,气温低,降水少;水热条件不能满足水稻生长需要
如答可行,须提出解决水热条件不足的可行方法
【解析】
(3)本题考查影响农业区位的因素及主要农业地域类型的形成条件。影响农业的区位因素主要有自然条件、社会经济条件和技术条件。自然条件包括气候、地形、土壤、水源等。社会经济因素包括市场、交通运输、政府政策、劳动力、土地价格等。长江中下游平原主要的农业地域类型为水稻种植业,水稻种植业发展的有利社会经济条件是:人口密集,劳动力丰富;粮食需求量大,市场广阔;种植历史悠久,经验丰富。本题不可以回答自然条件。
(4)水稻的生长条件需要高温多雨,而拉萨河谷位于青藏高原地区,地势高,气温低,降水少;水热条件不能满足水稻生长需要。本题可以从农业区位因素的改造方面回答如何使种植水稻布局合理。
本专题从考查形式上看,多以区域图、数据统计图表、坐标图等形式呈现信息,侧重考查农业的区位条件评价、农业地域类型形成条件及特征、农作物分布及影响因素、生态农业、粮食问题及对策。从能力考查上看,侧重基本原理、基础知识的灵活运用和分析能力。复习时要注重突出以下三个方面:
(1)结合典型区域的农业生产,理解各区位因素对农业生产活动的影响。重点掌握市场、交通、保鲜冷藏技术、农业生产技术和政策等因素对农业生产的影响。
(2)结合世界区域图,掌握主要农业地域类型的典型分布区、主要特点以及区位优势等,并能合理分析农业地域类型的变化及其发展方向。
(3)加强对我国不同区域农业生产的“区位因素或条件”“优势因素或条件”与“限制性因素或条件”的理解和掌握。
【网络构建】
一、农业生产的区位因素
1.农业生产的主要区位因素
2.农业生产区位的合理选择
(1)农业生产活动区位选择的分析方法。
进行农业生产活动的区位因素分析时,要结合区域环境特征找出有利于农业发展或限制农业生产的因素,利用发展变化的观点进行分析评价,要把握好农业生产的原则和目标,一般都应遵循以下分析思路:
(2)农业生产的合理布局。
某地农业生产的合理布局,实际上就是进行农业生产区位的合理选择。从大的区域来看,进行农业产业布局主要分析诸如地形、气候等自然因素,确定宏观的农业发展方向,如我国的湿润、半湿润的平原和盆地地区应主要发展种植业,西北的干旱、半干旱地区则应主要发展畜牧业。而从小范围地区来看,则主要从社会经济因素方面进行分析,确定具体的农业生产类型,如下表所示:
考虑因素
农业区位的选择与合理布局
单位面积产值
从单位面积产值看,由高到低的顺序一般是:花卉>乳牛>塘鱼>蔬菜>果园>粮棉
地价
因地价较高,城镇周围宜布局单位面积产值高的农业类型,如花卉业、乳牛业、禽蛋业、蔬菜业等
需水量
需水量大的花卉业等应接近河流、湖泊等水资源丰富的地方
交通运输
鲜花需要保鲜,鲜奶容易变质,乳牛业、花卉业等应布局在靠近城镇和交通便利的地方
【特别提醒】 在判断农业的主导区位因素时,应注意:对于农业生产条件较好的地区,由于各种区位因素都不错,因此,最有优势的因素就成为主导区位因素,如海南的天然橡胶种植,气候就是主导区位因素;而对于农业生产条件不太好的地区来说,要想发展农业生产,不是取决于该地区的优势因素,而是取决于该地区的劣势因素(即限制性因素),如我国西北地区水资源就是主导区位因素。
二、农业地域类型
1.判断和确定农业地域类型的技巧
(1)根据分布来判断:农业地域类型的分布地域性明显稳定,首先根据经纬度和陆地轮廓进行区域定位,根据区域自然条件和社会经济条件,联系其分布范围,确定该区域的具体农业地域类型。右图是美国的农业地域类型分布图,判断A、B两地的农业地域类型,直接根据其分布即可:A为大牧场放牧业,B为商品谷物农业。
(2)根据农业生产结构、产品性质判断:水稻种植业、商品谷物农业均属于种植业,农业生产以种植业为主;大牧场放牧业、乳畜业在农业生产结构中以畜牧业为主。再结合其产品的商品率来判定。而混合农业是两者兼而有之,而且产值构成相当。如下面农场中同时经营种植业和畜牧业,并且其产品在农场收入中各占一定的比重,该农场农业地域类型为混合农业。
(3)根据农业特点判断:不同农业地域类型受其自然条件、社会经济条件和历史基础的影响和制约,表现出不同的特点。
(4)根据存在问题判断:各农业地域类型的地理环境、生产特点不同,它们所面临的生产中的问题也不相同,反映出地域差异和自身生产特点,因此根据其存在的问题也可以判断所属农业地域类型。例如,季风水田农业的典型问题就是“生产规模小、科技水平和机械化水平低、水旱灾害频繁”。
2.世界主要农业地域类型区位条件对比
自然条件
社会经济条件
美国商品谷物农业
气候温和,地势平坦广阔,水源充足,土壤深厚肥沃
地广人稀,生产规模大;交通便利;科技水平高,科技成果推广快;工业发达,机械化程度高
美国五大湖周围的乳畜业
纬度较高,气候冷湿,水草丰美
开发历史早,经济发达,人口、城市密集;接近市场,交通便利
亚洲的水稻种植业
大面积冲积平原;纬度较低,热量充足;土壤深厚肥沃;雨热同期的气候
当地居民喜食大米,劳动力充足,精耕细作,政府鼓励,种植历史悠久,经验丰富
阿根廷的大牧场放牧业
气候温和,草类茂盛,草质优良
地广人稀,土地租金低,距海港近
东南亚的企业化种植园
高温多雨的气候;纬度低,热量充足
交通便利;劳动力丰富;有销售市场
珠江三角洲的农业
地势低洼;河网密布;高温多雨的气候;土壤肥沃
经济发达,人口、城市密集;靠近销售市场,交通便利
澳大利亚的混合农业
地势较平坦;地下水丰富;农业形成一个良性生态系统
地广人稀;引水灌溉条件好;交通便利;有稳定销售市场;机械化程度高;可灵活应对市场
市场园艺农业
土地面积较小,靠近水源
土地租金较高;靠近城市,接近市场;园艺业单位面积产值较高
三、中国的农业生产
我国主要农业区和农作物分布
四、农业生产对地理环境的影响
在分析不合理的农业生产活动带来的影响时要抓住主导因素,如南方地区陡坡开荒主要引起水土流失,肥力下降,产生石漠化;西北地区过度放牧造成草场退化、土地荒漠化;华北地区及宁夏平原、河西走廊等灌溉农业区,不合理灌溉易引起土壤盐渍化等。另外,对该知识点的理解应结合具体案例进行分析。
高频考点一 农业区位因素
例1.阅读图文材料,完成下列要求。
茉莉喜高温,抗寒性差,25 ℃以上才能孕育花蕾,32~37 ℃是花蕾成熟开放的最适宜温度。喜光,根系发达。生长旺季要求水分充足,但土壤过湿不利于其根系发育。开花季节,于天黑之前采成熟花蕾,花蕾开放吐香时间从20时左右至次日10时左右,是将茶叶染上花香、制作茉莉花茶的最佳时间。
广西横县种植茉莉历史悠久。改革开放后,茉莉花茶市场需求旺,横县开始扩大茉莉种植规模。1983年,在广西首次举办的茉莉花茶评比中,横县茉莉花茶一举夺魁。至20世纪90年代,我国茉莉花茶生产重心开始从东南沿海地区向横县转移。2000年,横县获“中国茉莉之乡”的称号。目前,横县的茉莉鲜花和茉莉花茶产量占全国总产量80%以上,占世界总产量60%以上。下图示意横县在广西的位置和范围。
(1)与江苏、浙江相比,说明横县有利于茉莉生长的气候条件。
(2)横县地形以河流冲积平原为主,茉莉主要种植在平原地势较高的旱地上。试解释冲积平原地势较高的旱地有利于茉莉种植的原因。
【解析】
(3)地形以河流冲积平原为主,冲积平原地势较高的旱地利于茉莉种植。
【答案】(1)横县位于北回归线以南,高温期较长;高温期湿度较高(降水较多),(而江浙一带或梅雨期过湿,或伏旱期过旱且时有超过37_℃的高温);冬季受寒潮影响较小,气温较高。
(2)(冲积平原地势较高的旱地,)平坦便于种植;排水良好,土壤不会过湿;离河较近,便于灌溉,且不易受洪水侵袭;土层深厚且疏松,利于茉莉根系发育;冲积平原土壤肥沃。
高频考点二 农业区位因素的变化
例2.河南淅川是我国南橘北种的最后一站,因其个大、质优、早熟,深受消费者喜爱。图8为“汉中、淅川位置示意图”。读图回答15~16题。
15.与同纬度汉中相比,淅川柑橘上市较早的优越自然条件是
A.北部山地阻挡南下冷空气,冬季气温高 B.地处山间谷地,云雾多,气温日较差小
C.位置偏东,受东南季风影响大,降水多 D.临近水库,水体对当地气候调节作用强
16.最适宜种植柑橘的地区是
A.① B.② C.③ D.④
【答案】15.D16.A
【解析】15.与同纬度汉中相比,淅川柑橘上市较早,说明淅川柑橘生长期内热量条件好,临近水库,水体对当地气候调节作用强。
16.①位于水库附近,海拔低,水热条件好,是最适宜种植柑橘的地区,②、③、④海拔较高,气温偏低,不适宜亚热带水果柑橘种植。
【变式探究】庄园经济是一种实现农业资源集聚化、生产规模化、经营多元化、管理企业化、建设生态化的经营组织模式。某县生产的优质铁观音茶获得“中国地理标志”认证。该县茶企业通过整合特色山水,建设集茶树种植、茶叶加工储存、旅游和文化为一体的现代茶庄园。据此完成(1)~(2)题。
(1)发展庄园经济的前提条件是当地拥有( )
A.丰富廉价的劳动力
B.知名品牌的农产品
C.发达便捷的交通网
D.高精尖的技术水平
(2)与传统的茶园相比,现代茶庄园的突出优势是( )
A.品牌更多,环境更优
B.市场更广,产品价格更低
C.产品更多,效益更高
D.投入更少,生产成本更低
【解析】
【答案】(1)B (2)C
高频考点三、农业区位因素
例3.阅读图文资料,完成下列要求。
剑麻是一种热带经济作物,剑麻纤维韧性强,耐海水腐蚀,是制作船用缆绳、汽车内衬、光缆衬料等的上乘材料。非洲坦桑尼亚曾是世界最重要的剑麻生产国,被称为“剑麻王国”。自1999年,中国某公司在坦桑尼亚的基洛萨(位置见图5)附近投资兴建剑麻农场,并建设配套加工厂,所产剑麻纤维主要销往我国。该农场一期种植1000多公顷,雇佣当地长期和临时工超过1000人,预计2020年种植面积达3000公顷,年产剑麻纤维1万吨。该公司还帮助当地修建学校、卫生所等。
图5
(1)根据剑麻生长的气候条件和用途,说明我国国内剑麻纤维产需矛盾较大的原因。(8分)
(2)据图指出与其他地区相比,中国公司在基洛萨附近兴建剑麻农场的有利条件。(4分)
(3)说明剑麻收割后需要及时加工的原因。(4分)
(4)简述当地从中国公司兴建剑麻农场中获得的利益。(6分)
【答案】(1)剑麻纤维生产:我国热带地区面积小,用于种植剑麻的土地较少,产量低;我国热带地区纬度较高,气候季节差异大,种植的剑麻质量较差。
剑麻纤维需求:我国船舶、汽车制造等规模大,对剑麻纤维需求量大。
(2)离沿海(首都、港口)较近,临铁路(便于剑麻纤维运输),临河流。
(3)在热带气候条件下,收割的剑麻极易腐烂、变质,影响纤维质量。
(4)增加就业,增加税收,促进基础(民生)设施建设和经济发展
(2)本题主要考查农场兴建的区位因素。要结合图示信息从区域交通、土地、劳动力等方面进行分析。读图分析可知,基洛萨是距离首都有一段距离的小镇,该区域劳动力充足且廉价;适合种植剑麻的土地面积广大且价格较低;有铁路经过,交通便利;通过铁路连接首都与港口,对外交通便利,靠近河流,水源充足。
(3)本题主要考查剑麻要及时加工的原因。主要从剑麻的特点和区域气候的特点进行分析。由材料可知,
剑麻生长在热带,温度高,降水多;刚割下来的剑麻叶片的水分含量大,如果不及时加工,则非常容易腐烂,从而会破坏纤维的质量,进而影响品质。
(4)本题主要考查剑麻农场对区域发展的影响,可以从材料中获取相关信息,从“雇佣当地长期和临时工超过1000人”可知能够为该地提供长期和短期的就业机会,从而增加当地居民的经济收入;从“帮助当地修建学校、卫生所”可知,能够促进当地基础设施的建设,从而促进了区域经济的发展。
【变式探究】昆仑雪菊是具有降压降脂、清肝明目等独特功效的稀有高寒植物。昆仑雪菊生长于昆仑山3 000米以上的冰峰峭崖上,每年8月盛开,花期短,生长区域狭窄,产量极小,弥足珍贵。读图回答1~2题。
1.下列关于昆仑雪菊原产地自然条件的叙述,正确的是( )
A.地形复杂,高原山地气候
B.气温日较差和年较差大
C.土壤深厚肥沃
D.海拔高,光照充足,热量条件较好
2.新疆茶农纷纷将昆仑雪菊引到平原地区进行人工种植后,昆仑雪菊单产明显提高,然而价格骤降,为使昆仑雪菊维持一个稳定而合理的价格,下列措施可行的是( )
①加大宣传力度,提升产品的知名度 ②完善流通体系,拓宽流通渠道 ③加强市场调研,减少农户盲目种植
④提高产品价格,缩小种植规模
A.①②④ B.①②③
C.①③④ D.②③④
【解析】第1题,昆仑雪菊原产地为昆仑山区的高海拔地区,该地区地形复杂,以高原山地气候为主,气温日较差大,年较差较小,土壤不肥沃,热量条件相对较差。第2题,昆仑雪菊价格骤降主要是产量过多、品质变差造成的。为了使产品更有竞争力,主要应从提高昆仑雪菊的品质、打造品牌、加强宣传、拓展流通渠道等方面来考虑。
【答案】1.A 2.B
高频考点四 农业区位因素的变化
读我国局部区域图,完成3~4题。
3.近年来n地区“双季稻”改成“单季稻”的比例逐渐增加,其中最主要的影响因素是( )
A.气候 B.水源
C.劳动力 D.市场
4.近年来m、n地区加强协作,旨在( )
A.优势互补,促进区域协调发展
B.迁移人口,形成特大城市群
C.借助水运,推动物流业快速发展
D.南粮北运,实现资源跨区域调配
【答案】3.C 4.A
高频考点五 农业地域类型的判读
读中国、马来西亚、阿根廷、美国四个国家农业比例示意图,完成1~2题。
1.四个国家中属于世界最大的商品谷物生产和出口国的是( )
A.① B.②
C.③ D.④
2.下列有关各国的叙述正确的是( )
A.①国畜牧业产值比重高,其农业生产类型以大牧场放牧业为主
B.②国农业技术发达,其粮食大量出口国际市场
C.③国以种植水稻为主,农产品商品率低
D.④国农业人口比重大,生产技术先进,农产品商品率高
【答案】1.C 2.A
高频考点六 粮食生产与粮食问题
读“我国2007年十大粮食输出和短缺省份示意图”,完成3~4题。
3.粮食输出前两位的省份发展商品农业的有利条件是( )
①地形平坦,光热充足 ②水源充足,土壤肥沃 ③人口稀少,本地消费量较小 ④交通便利,机械化水平高
A.①②③④ B.②③④
C.①②④ D.①②③
4.粮食输入前两位的省份是我国的“鱼米之乡”,其需要大量调入粮食的最主要原因是( )
A.耕地污染严重,单产低
B.水旱灾害频发,粮食减产快
C.工业化和城市化占地多
D.人口增长过快,粮食供给不足
【答案】3.B 4.C
(2018年江苏卷)二十世纪六十年代以来,我国蔗糖产业的重心从台湾不断西移,1993年后,广西甘蔗种植面积和蔗糖产量稳居全国首位。广西地跨北回归线,其东部、北部和西北部为山地,中南部是平原。图12为“2016年广西蔗糖产量分布示意图”。据此回答下列小题。
21. 我国蔗糖产业重心西移的主要原因是
A. 东部地区产业升级 B. 东部地区环境退化
C. 广西生产成本较低 D. 广西消费市场广阔
22. 广西中南部成为甘蔗种植集中区域的主要影响因素是
A. 技术 B. 资金 C. 地形 D. 气候
【答案】21. AC 22. CD
【解析】
21. 蔗糖产业属于原料导向型产业,对原料需求较大,随着经济的发展,东部地区甘蔗种植成本升高,产业升级转型导致甘蔗种植区西移,故A项正确;东部地区并不一定会出现环境退化,B项错误;广西由于经济落后,蔗糖生产成本较低,故C项正确;广西蔗糖产业的市场在全国,广西人口较少,市场没有东部地区大,D项错误。
(3)山区主要是生态屏障、水源地,因此要保护其生态环境,扩大林业比例。平原地区则要立足于华北缺水的现状,发展节水农业、绿色农业、生态农业。
【2017全国卷Ⅱ】 热带沙漠中的尼罗河泛滥区孕育了古埃及农耕文明。尼罗河在每年6—10月泛滥,从上游带来的类似肥沃土壤的沉积物,与上游来水和周边区域的植物资源,都对农耕文明的形成意义重大。据此完成6—8题。
6.热带地区原始的耕种方式多为刀耕火种。古埃及人在刀耕火种方式出现之前,能够在沉积物上直接耕种,是因为尼罗河泛滥区
A.用水便利 B.土壤肥沃
C.地势平坦 D.植被缺失
7.尼罗河下游泛滥区沉积物主要来源地的降水特点为
A.降水季节性强,年降水量大 B.降水季节性强,年降水量小
C.降水季节分配均匀,年降水量大 D.降水季节分配均匀,年降水量小
8.古埃及人从周边区域引入植物用于种植,引入植物的生长期必须与尼罗河泛滥区的耕种期一致。由此判断这些植物最可能来自于
A.热带雨林气候区 B.地中海气候区
C.热带草原气候区 D.热带季风气候区
【答案】6.D 7.A 8.B
【解析】
8.从题中可知,尼罗河在每年6—10月泛滥,则尼罗河泛滥区的耕种期在11月到第二年5月,即冬季为植物生长期,故地中海气候区符合植物从周边地区引入的、生长期与尼罗河泛滥区的耕种期一致的条件。故选B。
【考点】气候,农作物生长状况
【2017北京卷】图6为107国道邯郸—武汉段及其附近区域简图。读图,回答第9~11题。
图6
9.该段国道能够
①增加沿线商业网点数量
②促进沿线地区人口流动
③缓解陇海铁路运输压力
④促使省会城市空间形态呈带状分布
A.①② B.③④ C.①③ D.②④
10.图示区域内,
A.地形复杂多样,风能资源丰富 B.以水田农业为主,水稻播种面积大
C.国道以西公路建设难度小,路网密度大 D.南部水资源丰富,可跨流域向北部调水
11.图中黄河以北部分地区将生产冬小麦的土地休耕,种植雨热同季的春玉米。该做法可以
①提高太阳辐射利用率②缓解地下水紧张状况
③增强农作物抗旱能力④调整农业的种植结构
A.①② B.③④ C.①③ D.②④
【答案】9.A 10.D 11.D
【解析】
11.黄河以北部分地区将生产冬小麦的土地休耕,种植雨热同季的春玉米,有利于减少对地下水的利用,缓解地下水紧张状况,有利于调整农业的种植结构。农作物抗旱能力与农作物本身的习性有关,将生产冬小麦的土地休耕,种植雨热同季的春玉米,不会提高农作物抗旱能力,也不会提高太阳辐射利用率。
【2017江苏地理卷】 河南淅川是我国南橘北种的最后一站,因其个大、质优、早熟,深受消费者喜爱。图8为“汉中、淅川位置示意图”。读图回答15~16题。
15.与同纬度汉中相比,淅川柑橘上市较早的优越自然条件是
A.北部山地阻挡南下冷空气,冬季气温高 B.地处山间谷地,云雾多,气温日较差小
C.位置偏东,受东南季风影响大,降水多 D.临近水库,水体对当地气候调节作用强
16.最适宜种植柑橘的地区是
A.① B.② C.③ D.④
【答案】15.D16.A
【解析】
【2017全国卷I】 36.阅读图文资料,完成下列要求。(22分)
剑麻是一种热带经济作物,剑麻纤维韧性强,耐海水腐蚀,是制作船用缆绳、汽车内衬、光缆衬料等的上乘材料。非洲坦桑尼亚曾是世界最重要的剑麻生产国,被称为“剑麻王国”。自1999年,中国某公司在坦桑尼亚的基洛萨(位置见图5)附近投资兴建剑麻农场,并建设配套加工厂,所产剑麻纤维主要销往我国。该农场一期种植1000多公顷,雇佣当地长期和临时工超过1000人,预计2020年种植面积达3000公顷,年产剑麻纤维1万吨。该公司还帮助当地修建学校、卫生所等。
图5
(1)根据剑麻生长的气候条件和用途,说明我国国内剑麻纤维产需矛盾较大的原因。(8分)
(2)据图指出与其他地区相比,中国公司在基洛萨附近兴建剑麻农场的有利条件。(4分)
(3)说明剑麻收割后需要及时加工的原因。(4分)
(4)简述当地从中国公司兴建剑麻农场中获得的利益。(6分)
【答案】(1)剑麻纤维生产:我国热带地区面积小,用于种植剑麻的土地较少,产量低;我国热带地区纬度较高,气候季节差异大,种植的剑麻质量较差。
剑麻纤维需求:我国船舶、汽车制造等规模大,对剑麻纤维需求量大。
(2)离沿海(首都、港口)较近,临铁路(便于剑麻纤维运输),临河流。
(3)在热带气候条件下,收割的剑麻极易腐烂、变质,影响纤维质量。
(4)增加就业,增加税收,促进基础(民生)设施建设和经济发展
(2)本题主要考查农场兴建的区位因素。要结合图示信息从区域交通、土地、劳动力等方面进行分析。读图分析可知,基洛萨是距离首都有一段距离的小镇,该区域劳动力充足且廉价;适合种植剑麻的土地面积广大且价格较低;有铁路经过,交通便利;通过铁路连接首都与港口,对外交通便利,靠近河流,水源充足。
(3)本题主要考查剑麻要及时加工的原因。主要从剑麻的特点和区域气候的特点进行分析。由材料可知,
剑麻生长在热带,温度高,降水多;刚割下来的剑麻叶片的水分含量大,如果不及时加工,则非常容易腐烂,从而会破坏纤维的质量,进而影响品质。
(4)本题主要考查剑麻农场对区域发展的影响,可以从材料中获取相关信息,从“雇佣当地长期和临时工超过1000人”可知能够为该地提供长期和短期的就业机会,从而增加当地居民的经济收入;从“帮助当地修建学校、卫生所”可知,能够促进当地基础设施的建设,从而促进了区域经济的发展。 D. 高精尖的技术水平
2.与传统的茶园相比,现代茶庄园的突出优势是
A. 品牌更多,环境更优 B. 市场更广,产品价格更低
C. 产品更多,效益更高 D. 投入更少,生产成本更低
【答案】1.B 2.C
【解析】1.由材料中“庄园经济是一种实现农业资源工业化的经营模式”,说明农业资源为关键,某县在“获得‘中国地理标志’标志认证的优质茶叶”的基础上建设了现代茶庄园,说明农产品的知名度和质量是得到市场认可的前提,在此基础之上,才能扩大规模,增加产业链,促进农产品的加工增值,加强农产品品牌建设,提高农产品的市场竞争力,也才能用工业化理念谋划农业发展,提高农业经济效益。而丰富廉价的劳动力、 发达便捷的交通网 、 高精尖的技术水平是促进茶园发展的条件,而不是前提条件。2.结合材料和问题,对比传统的茶园相比,现代茶庄园突出优势是品牌(优质铁观音茶获得“中国地理标志”认证),产品更多,效益更高,产品价格更高,投入多,生产成本高。传统的茶园的产品主要以茶叶为主,现代茶庄园以茶为中心,延长了茶的加工、储藏、销售等各环节,增加了产品种类,同时还结合当地的自然环境和茶文化发展旅游业,增加了农业的经济效益。
【考点】本组题考查“庄园经济”的发展条件和优势。现代农业的发展变化。
(2016•新课标Ⅰ卷)36. 阅读图文材料,完成下列要求。(24分)
茉莉喜高温,抗寒性差,25℃ 以上才能孕育花蕾,32—37℃ 是花蕾成熟开放的最适温度。喜光。根系发达。生长旺季要求水分充足,但土壤过湿不利于其根系发育。开花季节,于天黑之前采成熟花蕾,花蕾开放吐香时间从20时左右至次日10时左右,是将茶叶染上花香、制作茉莉花茶的最佳时间。
广西横县种植茉莉花历史悠久。改革开放后,茉莉花茶市场需求旺,横县开始扩大茉莉种植规模。1983年,在广西首次举办的茉莉花茶评比中,横县茉莉花茶一举夺魁。至20世纪90年代,我国茉莉花茶生产重心开始从东南沿海地区向横县转移。2000年,横县获“中国茉莉之乡”的称号。目前,横县的茉莉鲜花和茉莉花茶产量占全国总产量80%以上,占世界总产量60%以上。图5示意横县在广西的位置和范围。
(1)与江苏、浙江相比,说明横县有利于茉莉生长的气候条件。(6分)
(2)横县地形以河流冲积平原为主,茉莉主要种植在平原地势较高的旱地上。试解释冲积平原地势较高的旱地有利于茉莉种植的原因。(8分)
【答案】(1)横县位于北回归线以南,高温期较长;高温期湿度较高(降水较多)。(而江浙一带或梅雨期过湿。或伏旱期过旱且时有超过37℃的高温);冬季受寒潮影响较小,气温较高。
(2)(冲积平原地势较高的旱地)平坦便于种植;排水良好,土壤不会过湿;离河较近,便于灌溉,且不易受洪水侵袭;土层深厚且疏松,利于茉莉根系发育;冲积平原土壤肥沃。
【解析】(1)首先明白农业生长气候条件主要包括气温、热量、降水等,结合材料提示,与江苏、浙江相比,横县纬度低,气温高,热量充足,降水量大。(2)根据材料提示“生长旺季要求水分充足,但土壤过湿不利于其根系发育。”可知地势较高的旱地便于排水,土壤不会过湿,且不易受洪涝灾害威胁;土层深厚且疏松,利于茉莉根系发育;离河较近,便于灌溉,满足生长旺季时茉莉所需水分。
(2016•浙江卷)36. 根据下列材料,完成(1)-(3)题。(30分)
材料一
图1为某区域略图,图2为图1中甲地和丁地的气候统计图。
材料二
图1中所示道路沿线自然带类型多样,从甲地的半干旱草原带,变为丁地的热带季雨林带。
材料三
由于河流每年带来的2亿吨的泥沙,图1中戊区域形成了面积8万平方千米的三角洲。
(1)图1中甲地和丁地都是重要的粮食生产区,甲地和丁地的主要粮食作物分别是 、 ,分析两地粮食生产自然条件的异同点。(12分)
【答案】(1)青稞(小麦) 水稻
相同点:河谷平原,地形平坦;土壤肥沃;灌溉便利;雨热同期甲地降水少。丁地纬度低,两地光照充足。
不同点:甲地海拔高,热量不足;丁地纬度低,海拔低,热量丰富;甲地处于背风坡,降水量少;丁地受西南季风影响,降水量多;甲地昼夜温差大,有利于有机质积累。
照都较为充足。而从甲地与丁地的气候统计图看,甲地热量不足,丁地热量丰富;甲地降水量少,丁地降水量多。同时,甲地位于青藏高原上,空气稀薄,昼夜温差大。从地理位置、海拔状况和大气环流角度分析两地异同点的原因。
(2016•上海卷)(十九)意大利是欧盟的重要国家,了解该国的自然和人文地理环境,有助于更好地发展与欧盟的友好合作关系。读图表资料,回答问题。(16分)
43.概况意大利地形和气候类型的分布状况。(4分)
44.从气候、灌溉水源的角度,分析意大利粮食作物种植的自然条件(4分)
45.据表1、表2资料,归纳意大利农业生产进一步发展所面临的问题。(4分)
46.分析意大利出口贸易的主要特征。(4分)
【答案】43、地形分布:意大利北部为阿尔卑斯山脉,山脉南侧为平原;意大利半岛主体以山脉和丘陵为主。
气候类型分布:北部阿尔卑斯山脉主要为高山气候,其他地区为地中海气候。
44、气候条件:意大利以种植粮食作物为主的北部平原,地处地中海气候区,雨热不同季,夏季热量充足,而水分不足,需要人工灌溉。
灌溉水源:流经平原的河流主要支流多发源于其北面的阿尔卑斯山脉,夏季阿尔卑斯山脉的冰雪融水,通过河流系统给平原的农业带来了充沛的灌溉水源。
45、问题1:农业劳动力人口老化严重。
问题2农户以土地面积很小的农场为主,难以开展大规模农业机械化生产。
46、货物出口特征:以工业制成品占绝对优势,其次为葡萄酒、橄榄油。
服务出口特征:以旅游业占绝对优势。
【解析】
【考点】考查地形和气候类型。
(2)分析粮食种植的自然条件包括有利和不利的两方面。
气候条件:意大利以种植粮食作物为主的北部波河平原,地处地中海气候区,雨热不同季,夏季高温少雨,冬季温和多雨;夏季热量充足,而降水少、水分不足,且是农作物生长重要时期,需要人工灌溉。
灌溉水源:流经平原的河流主要支流多发源于其北面的阿尔卑斯山脉,夏季阿尔卑斯山脉的冰雪融水,通过河流系统给平原的农业带来了充沛的灌溉水源。
【考点】考查农业区位分析。
(3)由表格资料可以看出:意大利农业生产存在问题1:农业劳动力人口老化严重,中老年人口所占比重大。问题2:农户以土地面积很小的农场为主,农场规模小,难以开展大规模农业机械化生产。
【考点】考查农业发展问题。
2.该生产模式不适用化肥,所产农产品无污染,绿色优质,深受消费者的青睐;而农产品的价格不会低;农产品的新鲜程度与该生产模式无关;消费者青睐的是农产品的质量,而不是农产品的种类。故选C。
(2015•江苏卷)下图为2011年中国农业现代化发展水平类型分布格局图。读图回答下列问题.
23.下列叙述正确的是( )
A.Ⅱ区人口稠密是其农业现代化的重要推动力
B.Ⅲ区内部不同省区间农业机械化水平差异大
C.Ⅳ区具有耕地面积大土地后备资源多的优势
D.V区自然条件差是限制其农业发展的重要因素
24.在现代农业发展规划中,可定位为粮食生产型农业区的省份主要位于( )
A.I区 B.Ⅲ区 C.Ⅳ区 D.V区
【答案】23.BD 24.BC
24.在现代农业发展规划中, 可定位为粮食生产型农业区的省份主要有人少地多的东北三省,耕地面积广大的华北平原区和江淮地区,以及亚热带的长江中下游平原,这些省区主要位于Ⅲ区和Ⅳ区故答案选BC。
(2015•北京卷)40.(24分)丝绸之路东起中国西安,西至埃及亚历山大。
陆上丝绸之路是东西方交往的重要通道,分为东西两段,东段主要在今中国境内,其正式开通源自张骞通西域,汉与西域的交往主要通过河西走廊;南北朝时期,由于河西走廊被割据政权占领,南朝与西域的交往主要通过今青海境内的青海道;唐朝统一后,河西走廊又恢复了在丝绸之路中的主导地位;11世纪西夏崛起,青海道和河西走廊被切断,北宋只能向北渡过黄河,再由河套地区向西进入西域。从元朝起,河西走廊成为中西方交往的稳定通道。
(2)在上图的甲、乙两地中任选其一,说明主要农作物及其分布,并阐述农业发展的自然地理条件。(12分)
【答案】
(2)甲地:盛产棉花、水稻、小麦等;农业集中分布在地中海沿岸,尼罗河沿岸及三角洲,土壤肥沃,灌溉水源充足;主要为热带沙漠气候,日照充足,热量丰富,温差大。
乙地:盛产棉花、水稻、小麦等;农业集中分布在盆地边缘的绿洲,土壤肥沃,灌溉水源充足,主要为温带大陆性气候,日照充足,热量丰富,温差大。
(2015•海南卷)22.阅读图文资料,完成下列要求。(10分)
广东省自改革开放以来,工业化、城镇化发展迅速,并吸引大量省外人口。下图示意广东省1994-2009年粮食产量和粮食产需差量(粮食需求量减去粮食产量)的变化。
概述广东省1994-2009年粮食产量和粮食产需差量变化的基本特征,并简述原因。
【答案】基本特征:粮食产量呈下降趋势,粮食产需差量呈增大趋势。(3分)
原因:(随着工业化、城镇化的迅速发展,)工厂、城镇、道路等大量占用耕地,蔬菜、花卉等经济作物种植面积扩大,致使粮食种植面积缩减,粮食产量下降;(4分)人口持续增加,粮食消费量持续增加,致使粮食产需差量增大。(3分)
【解析】从图中不难看出,广东省粮食产量呈下降趋势,而粮食产需差量呈增大趋势。造成该省粮食产量下降的主要原因是因工业化、城镇化的迅速发展,使得工厂、城镇、道路等大量占用耕地,蔬菜、花卉等经济作物种植面积扩大,导致粮食种植面积缩减,粮食产量下降。而人口持续增加(主要受人口迁移影响)使得粮食消费量持续增加,粮食产需差量增大。
(2014·重庆)素有“欧洲粮仓”之称的乌克兰在1992~2007年期间耕地总量减少2.78%,但人均耕地增加8.32%。据此完成1~2题。
1.1992~2007年乌克兰耕地的变化表明这一时期该国( )
A.人口数量减少 B.城市化率提高
C.土壤质量下降 D.粮食单产提高
【答案】A
2.1992~2007年乌克兰人均耕地增加最可能引起该国( )
A.人均粮食产量增加 B.农业生产投入增加
C.粮食进口总量增加 D.亩均农业产值增加
【答案】A
【解析】本题考查耕地面积变化的影响。人均耕地增加,最可能引起人均粮食增加,粮食进口减少,但不能确定农业生产投入和亩均农业产值的变化(增加或减少)。
(2014·江苏地理)茶蕴含着中华文化,江苏绿茶享誉海内外。图1表示茶树生长的适宜条件,图2是江苏省年平均气温和年降水量图,读图回答(1)~(2)题。
(1)江苏适宜茶树生长的地区是(双选)( )
A.洪泽湖周边地区 B.太湖周边地区
C.沿江地区 D.沿海地区
(2)“高山出好茶”,江苏名茶也多产于丘陵山地,主要原因是(双选)( )
A.山地易排水 B.山地日照充足
C.山地风力大 D.山地云雾多
【答案】(1)BC (2)AD
(2014·福建)下图示意1992~2010年中国对非洲农产品进出口的变化。读图回答(1)~(2)题。
(1)中国对非洲农产品进出口变化最大的区域是( )
A.非洲东部 B.非洲中部
C.非洲西部 D.非洲北部
(2)中国从非洲进口农产品快速增长,最主要原因是( )
A.交通更加便捷 B.非洲位置靠近中国
C.中国需求扩大 D.非洲农业技术提高
【答案】(1)A (2)C
(2014·新课标Ⅱ)阅读图文资料,完成下列要求。
建三江位于三江平原腹地,于1957年开始垦荒,目前面积1.24万平方千米,人口20多万,这里空气清新,水源丰富且水质优良,土壤肥沃。近年来,建三江重点种植水稻,有“中国绿色米都”之称。建三江采用现代技术科学生产,如定点监测土壤肥力并精准施肥。下图示意建三江的位置和范围。
(1)分析三江平原环境质量优良的原因。
(2)分析建三江农作物病虫害较少的气候原因。
(3)简述建三江水稻种植过程中化肥施用量较少的原因。
(4)建三江被称为“中国绿色米都”。请说明建三江获此美誉的理由。
【解析】本题考查了区域经济发展,重点考查农业生产。第(1)题,三江平原开垦历史短,人类对环境的影响较弱,自然环境保护较好;该地区地广人稀,工矿业、城镇、交通较少,环境污染较轻,因此环境质量优良。第(2)题,三江农作物病虫害较少的气候原因主要从气温方面分析。较低的气温,较高的日温差都不利于虫害生存和繁殖。第(3)题,化肥施用量主要与区域的土壤肥力有关,土壤肥力越高,作物生产量越大,施用化肥量越少。同时采用现代技术科学生产,定点监测土壤肥力并精准施肥也减少了化肥的施用量。第(4)题,“中国绿色米都”美誉的获得主要与区域的大米品质、生产规模、单产量、商品率等方面分析,该地区是我国商品粮生产基地的优势条件。
【答案】(1)开垦历史短,人类对环境的影响较弱;地广人稀,工矿业、城镇、交通车辆等较少,人类活动排放的废弃物(废气、废水、废渣)等较少,环境污染轻微。
(2)纬度高(48°N附近),冬季寒冷而漫长,害虫(虫卵)不易越冬;夏季气温日较差大,日低温较低,不利于虫害生存和繁殖。
(3)土壤肥沃(肥力高);精准施肥。控制施肥量。
(4)环境质量优良(污染少)。化肥、农药施用量少,生产绿色稻米;生产技术先进,具有示范作用;生产规模大;单位面积产量高,总产量大;商品率高等。
(2013·广东卷)开心果耐旱怕涝。在西亚伊朗,品质最好的开心果产自环境恶劣的高原沙漠地区。这种现象表明
A.优质农产品一般生长在环境恶劣的高原沙漠地区
B.农业生产的多种经营是应对恶劣农业生产条件的有效手段
C.在环境恶劣的地区选择合适的品种也能生产出优质农产品
D.农业生产的专业化可以改变恶劣的农业生产自然条件
【答案】C
(2013·北京卷)读图1,回答1-3题。
1.图中
A.甲地是中国日出最早的地方 B.夏至日漠河有极昼现象
C.大兴安岭为内、外流区分水岭 D.松花江干流有凌汛现象
2.东北平原
A.地势中间高,南北低 B.冬冷夏热,伏旱严重
C.农业实行小农场经营,精耕细作 D.是中国重要的商品棉基地
3.20世纪50-70年代人口大规模迁入东北地区的主要原因是
①农村剩余劳动力转移 ②工业基地建设的需要
③地处边疆,邻国人口迁入 ④城市知识青年有计划迁入
A.①② B.③④ C.①③ D.②④
【答案】1.D 2.A 3.D
3.20世纪的50-70年代,东北老工业基地的建设和我国城市知识青年上山下乡的政策,使得大量人口迁入东北地区。
(2013·北京卷)玉米是世界重要的农产品之一,图2示意中国、印度、南非和巴西四国的部分地区玉米种植、收获生产活动的时段。读图,回答第4题。
4.甲、乙、丙分别位于
A.巴西、印度、南非 B.南非、巴西、印度
C.印度、巴西、南非 D.巴西、南非、印度
【答案】C
(2013·北京卷)41.中华大地幅员辽阔,历史悠久,文化灿烂。 读图15,回答第(1)小题。
(1)在甲、乙两区域中任选其一,概述聚落分布特点和有利于农业生产的自然条件。(10分)
【答案】甲区域:聚落主要沿河谷、交通线分别,平原(河流谷地)聚落密度较大,山区和高原聚落密度较小;该区域雨热同期,大部分地区黄土覆盖,土层深厚,易于耕作。
乙区域:聚落主要沿河湖及交通线分布,长江以南聚落密度较大,以北聚落密度较小;该区域水热条件优越,地势低平,水网密集,土层深厚,土壤肥沃。
【解析】聚落主要受地形、河流和交通线影响,农业生产的自然条件主要包括气候、地形、土壤和水源等因素,甲区域为渭河平原,属于温带季风气候,地势平坦,土壤较肥沃,雨热同期;乙区域为长江三角洲,属于亚热带季风气候,降水量大,热量充足,雨热同期,地势平坦,土壤肥沃。
【学科网考点定位】该题考查聚落的区位条件和农业生产的自然条件。
(2013•大纲卷)自20世纪90年代初,浙江温州的一些瓜农到海南岛承包土地,种植西瓜,产品销往全国各地。他们每年8月底到海南岛种西瓜,次年五月中旬返回温州。据此完成5—6题。
5.温州瓜农选择在海南岛种植西瓜,是因为海南岛
A.西瓜品种优 B.种植成本低 C.种植利润高 D.市场需求大
6.温州瓜农每年5—8月离开海南岛,主要原因是此时间
A.温州正值农忙季节 B.海南岛不宜种植西瓜
C.瓜地休耕以恢复肥力 D.海南岛西瓜竞争力弱
【答案】5.C 6.D
6.温州瓜农每年5-8月离开海南岛,主要是因为此时间其它地区西瓜已经成熟了,海南岛西瓜竞争力弱。
(2013·山东卷)26.(24分)阅读材料,回答问题。
年降水量仅200mm左右但蒸发量达1600mm的银川平原,因黄河贯穿,湖泊众多,加之贺兰山的“守护”,盛产稻米、枸杞等名特优产品,有着“塞上江南”的美誉。图6 为银川平原及周边区域图,图7 为该区域地貌景观示意图。
(1)指出图7中P处的地貌类型,并说明其形成过程。(6分)
(2)贺兰山被称为银川平原的“守护神”,分析其原因。(6分)
(3)指出自贺兰山至黄河不同地域适宜发展的主要农业类型。(8分)
(4)近年来,宁夏在银川平原打造枸杞特色农产品产业带。试推断其依据。(4分)
第(1)题
【答案】冲积扇(洪积扇)。山区河流流出山口,流速减缓,其携带的大量碎石和泥沙在山前堆积。
【解析】读图7地貌景观图可知该地貌为贺兰山山麓冲积扇,,形成过程是河流从山上侵蚀下来的泥沙被河水携带到山麓山口时,流速减缓,泥沙堆积而形成的。
第(2)题
【答案】阻挡西北方寒冷气流;阻止沙漠入侵;东坡为东南季风迎风坡,增加降水补给。
第(3)题
【答案】山区发展林业;山麓发展畜牧业;平原发展种植业; 河湖发展渔业。
【解析】依图中等高线标注及分布可知,贺兰山山上大部分海拔超过2000米,并且坡度较陡,适合发展林业,布局该农业类型且有利于防风固沙,保持水土; 山麓地带海拔较低,年降水量较少,气温较高,适合发展畜牧业;银川平原,地势平坦,土壤较肥沃,黄河为其提供充足灌溉水源,适合发展种植业; 东部河流湖泊适宜发展渔业。
第(4)题
【答案】光照充足、昼夜温差大(自然条件优越); 枸杞品质好,市场竞争力强; 枸杞种植基础好; 土地资源能够满足生产规模扩大的需要。(答出两点即可)
【解析】本题应该从影响农业生产的区位因素进行分析。自然因素:气候(光照、热量、降水、昼夜温差)、地形、水源、土壤、耕地面积,社会经济因素:质量、市场、种植历史、劳动力等进行分析,抓住影响宁夏枸杞生产的主要优势因素作答,如光照充足、昼夜温差大有利于生产优质枸杞,市场竞争力强,有丰富的种植经验,地广人稀,有利于规模生产等。
(2013•四川卷)图3是北半球亚热带某地降水量逐月累计曲线图。读图回答5-6题。
5.该地水循环最活跃的季节是
A、春季 B、夏季 C、秋季 D、冬季
6.利用该地的典型农产品,可发展的工业是
A、棉花纺织 B、甘蔗制糖 C、葡萄酿洒 D、大豆加工
【答案】5、D 6、C
(2013·新课标Ⅱ卷)地膜覆盖具有保温、保湿、保土等作用,可有效提高农作物产量和农产品质量。我国目前使用的地膜多是超薄型地膜,易破,难回收,难以自然降解,造成严重的“白色污染”,据此完成3~5题
3.我国大部分地区使用地膜覆盖主要在于
A. 春季 B. 夏季 C.秋季 D.冬季
【答案】A
【解析】我国大部分地区因春季温度较低,降水较少,多风沙,不利于春播作物的发芽和生长,因此使用地膜覆盖来保水、保温、保土,来保证农作物的正常生长。
4.下列地区相比较,地膜覆盖的保湿、保温、保土作用最显著地是
A. 东南沿海地区 B. 西南地区 C.东北地区 D.西北地区
【答案】D
【解析】西北地区气候干旱,降水少,蒸发量大,大风日数多,多风沙危害,且纬度较高,温度较低,因此地膜覆盖的保湿、保温、保土作用最显著。
5.残留在土壤中的地膜会
①危害作物根系发育②阻碍土壤温度提升③阻碍土壤水肥运移④加快表土流失速度
A. ①③ B. ①④ C. ②③ D. ②④
【答案】A
【解析】地膜残留在土壤中很难降解,会切断土壤中孔隙的连续性,降低土壤透气性,阻碍土壤中水肥的运移,影响农作物根系的发育生长。
(2013·新课标Ⅰ卷)哥伦比亚已经成为世界重要的鲜切花生产国。读图1,完成1~3题。
1.每年的情人节(2月14日),在美国销售的鲜切玫瑰花多来自哥伦比亚。与美国相比,在此期间,哥伦比亚生产鲜切玫瑰花的优势自然条件是( )
A.地形较平 B.降水较丰沛
C.气温较高 D.土壤较肥沃
【答案】C
【解析】2月14日,正值北半球冬季,美国纬度较高,温度低,而哥伦比亚位于赤道附近,属热带气候,温度较美国高,故选C。
2.哥伦比亚向美国运送鲜切玫瑰花宜采用 ( )
A.公路运输 B.铁路运输 C.航空运输 D.海洋运输
【答案】C
3.目前,墨西哥已成为哥伦比亚在美国鲜切花市场的竞争对手,与哥伦比亚相比,墨西哥开拓美国鲜切花市场的优势在于 ( )
A.运费低 B.热量足 C.技术高 D.品种全
【答案】A
【解析】墨西哥与美国相邻,与哥伦比亚相比,运距短,运费低,故选A。而热量条件、品种、技术等方面,墨西哥没有优势。
(2013•江苏卷)2003年我国开始实施鼓励农民种粮的惠农政策,引起了耕地面积与粮食产量变化的分异。图8是1999-2011年我国耕地面积与粮食产量变化图。读图回答15-16题。
图8
15.1999-2011年间我国耕地面积和粮食产量变化的特点是
A.耕地面积加速下降
B.粮食产量持续上升
C.2003年以前粮食产量与耕地面积同步下降
D.2003年以后耕地面积下降速度趋缓,粮食产量持续上升
16.2003年以后影响我国粮食产量变化的最主要原因是
A.耕地面积减少趋缓 B.转基因技术广泛使用
C.农民种粮积极性提高 D.农业生态显著改善
【答案】15.D 16.C
(2013•江苏卷)图12是我国玉米主产区分布示意图。读图回答21-22题。
图12
21.与丙地相比,甲地玉米生产的优势自然条件有
A.热量更丰富 B.地形更平坦 C.土壤更肥沃 D.水源更充足
22.提高乙地玉米单产的有效途径有
A.扩大播种面积 B.提高机械化水平
C.选用优良品种 D.加强农田水利建设
【答案】21.BC 22.CD
【解析】
(2013•江苏卷)27.图16是我国30°N附近地形剖面及年平均气温、年平均降水量示意图。读图回答下列问题。(13分)
图16
(1)剖面线上,东、西部年平均降水量的差异是_______ ,其主要影响因素有______ 、______ 。(3分)
(2)剖面线上,长江中下游平原与四川盆地相比,年太阳总辐射量较低的是_______ ,原因有_______________。(3分)
(3)长江中下游平原主要农业地域类型是______________ ,发展该农业的有利社会经济条件有__________________ 。(4分)
(4)你认为拉萨河谷地种植水稻是否可行?______ ,理由是_________________ 。(3分)
【答案】
(1)东部多,西部少 地形 大气环流(海陆位置)
(2)四川盆地 阴雨、雾天多
(3)水稻种植业(季风水田农业) 人口密集,劳动力丰富;粮食需求量大,市场广阔;种植历史悠久,经验丰富。
(4)不可行 地势高,气温低,降水少;水热条件不能满足水稻生长需要
如答可行,须提出解决水热条件不足的可行方法
【解析】
(3)本题考查影响农业区位的因素及主要农业地域类型的形成条件。影响农业的区位因素主要有自然条件、社会经济条件和技术条件。自然条件包括气候、地形、土壤、水源等。社会经济因素包括市场、交通运输、政府政策、劳动力、土地价格等。长江中下游平原主要的农业地域类型为水稻种植业,水稻种植业发展的有利社会经济条件是:人口密集,劳动力丰富;粮食需求量大,市场广阔;种植历史悠久,经验丰富。本题不可以回答自然条件。
(4)水稻的生长条件需要高温多雨,而拉萨河谷位于青藏高原地区,地势高,气温低,降水少;水热条件不能满足水稻生长需要。本题可以从农业区位因素的改造方面回答如何使种植水稻布局合理。
相关资料
更多

