2019届 二轮复习 专题07 农业生产活动-2019年高考地理考纲解读与热点难点突破(教学案)(全国通用) Word版含解析
展开【2019年高考考纲解读】
题型 | 解读考纲 |
1.分析农业区位因素 2.举例说明主要农业地域类型特点及其形成条件 3.结合实例说明农业生产活动对地理环境的影响 | 1.了解农业生产的概念、基本特点和分类 2.了解农业区位的含义和主要的区位因素 3.利用材料分析自然条件对农业区位因素的影响 4.理解社会经济因素及其变化对农业区位的影响 5.了解农业地域的形成和条件 6.多以区域图的形式考查农业地域类型的形成条件及特点。 7.根据每年一号文件的相关惠农政策,分析影响农业的区位因素及区域农业的发展特点 8.结合热点地区农业,考查农业地域类型、区位条件、特征及发展方向 9.结合区域图考查农作物的分布与自然条件的关系,进而考查学生的灵活运用知识及分析问题的能力。 |
【网络构建】
【重点、难点剖析】
一、农业区位因素与区位选择
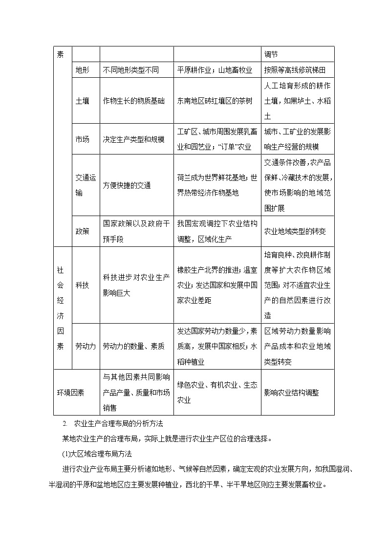
1. 农业区位因素及其变化
区位因素 | 对农业生产的影响 | 典型案例 | 改造与变化对农业区位的影响 | |
自 然 因 素 | 气候 | 光、热、水等气候因素影响极大 | 南方柑橘等亚热带水果;北方苹果等温带水果;西北干旱、半干旱区的畜牧业 | 玻璃温室,改善作物生长的温度因素,并对光照、通风、湿度等进行调节 |
地形 | 不同地形类型不同 | 平原耕作业;山地畜牧业 | 按照等高线修筑梯田 | |
土壤 | 作物生长的物质基础 | 东南地区砖红壤区的茶树 | 人工培育形成的耕作土壤,如黑垆土、水稻土 | |
市场 | 决定生产类型和规模 | 工矿区、城市周围发展乳畜业和园艺业;“订单”农业 | 城市、工矿业的发展影响生产经营的规模 | |
交通运输 | 方便快捷的交通 | 荷兰成为世界鲜花基地;世界热带经济作物基地 | 交通条件改善,农产品保鲜、冷藏技术的发展,使市场影响的地域范围扩展 | |
政策 | 国家政策以及政府干预手段 | 我国宏观调控下农业结构调整,区域化生产 | 农业地域类型的转变 | |
社会经济因素 | 科技 | 科技进步对农业生产影响巨大 | 橡胶生产北界的推进;温室农业;发达国家和发展中国家农业差距 | 培育良种、改良耕作制度等扩大农作物区域范围;对不适宜农业生产的自然因素进行改造 |
劳动力 | 劳动力的数量、素质 | 发达国家劳动力数量少,素质高,发展中国家相反;水稻种植业 | 区域劳动力数量影响产品成本和农业地域类型转变 | |
环境因素 | 与其他因素共同影响产品产量、质量和市场销售 | 绿色农业、有机农业、生态农业 | 影响农业结构调整 | |
2. 农业生产合理布局的分析方法
某地农业生产的合理布局,实际上就是进行农业生产区位的合理选择。
(1)大区域合理布局方法
进行农业产业布局主要分析诸如地形、气候等自然因素,确定宏观的农业发展方向,如我国湿润、半湿润的平原和盆地地区应主要发展种植业,西北的干旱、半干旱地区则应主要发展畜牧业。
(2)小区域合理布局方法
小范围地区来看,则主要从社会经济因素方面进行分析,确定具体的农业生产类型,如下表所示:
考虑因素 | 农业区位的选择与合理布局 |
单位面 积产值 | 从单位面积产值看,由高到低的顺序一般是:花卉>乳牛>塘鱼>蔬菜>果园>粮棉 |
地价 | 因地价较高,城镇周围宜布局单位面积产值高的农业类型,如花卉业、乳牛业、禽蛋业、蔬菜业等 |
需水量 | 需水量大的花卉业等应接近河流、湖泊等水资源丰富的地方 |
交通运输 | 鲜花需要保鲜,鲜奶容易变质,乳牛业、花卉业等应布局在靠近城镇和交通便利的地方 |
二、农业地域类型及对地理环境的影响
1. 以种植业为主的农业地域类型
2. 以畜牧业为主的农业地域类型
| 典例分布 | 区位条件分析 |
大牧场 放牧业 | 阿根廷、南非、美国、澳大利亚等 | 有优质草场、地广人稀、生产规模大、专业化程度高、商品率高、交通便利 |
乳畜业 | 西欧、中欧、北美洲五大湖周围地区等 | 接近市场及饲料供应地,专业化、集约化程度高,商品率高,交通便利 |
3. 澳大利亚的混合农业
4. 农业生产活动对地理环境的影响
【拓展延伸】
我国主要农业区、农作物分布及区位条件
【题型示例】
题型一、农业区位因素与区位选择
例1、(2018·海南地理)荷兰位于欧洲西部,利用温室无土栽培方式种植花卉、蔬菜,技术先进。山东某蔬菜生产企业在荷兰投资兴建蔬菜生产基地,同样采用温室种植。据此完成(1)~(2)题。
(1)荷兰吸引山东蔬菜生产企业投资兴建蔬菜生产基地的优势条件是( )
A.生产技术先进 B.交通运输便捷
C.自然条件优越 D.生产成本低廉
(2)山东蔬菜生产企业在荷兰兴建蔬菜生产基地的根本目的是( )
A.满足国内需求 B.拓展国际市场
C.提高研发水平 D.增强国际影响
【答案】(1)A (2)B
和荷兰相距遥远,产自荷兰的蔬菜用来满足我国市场需求,其运输和保鲜成本较高,但是可以就近拓展欧洲市场,获得经济利润,故B正确、A错误。提高研发水平不是根本目的;到荷兰兴建蔬菜生产基地不会增强国际影响。故C、D错误。
【变式探究】【2017江苏地理卷】 河南淅川是我国南橘北种的最后一站,因其个大、质优、早熟,深受消费者喜爱。图8为“汉中、淅川位置示意图”。读图回答15~16题。
15.与同纬度汉中相比,淅川柑橘上市较早的优越自然条件是
A.北部山地阻挡南下冷空气,冬季气温高 B.地处山间谷地,云雾多,气温日较差小
C.位置偏东,受东南季风影响大,降水多 D.临近水库,水体对当地气候调节作用强
16.最适宜种植柑橘的地区是
A.① B.② C.③ D.④
【答案】15.D16.A
【解析】
【变式探究】(2016•海南卷)图1所示区域中,秋明、汉特-曼西斯克等城市的蔬菜供应主要依靠进口,波动较大。2014年起,这些城市郊区以及周边地区采用荷兰等国的技术,修建了大型温室蔬菜培植基地。生产的蔬菜可满足当地约20%的需求。据此完成4~6题。
4.该地区蔬菜种植的限制性自然因素是
A. 热量 B. 水分 C. 光照 D.土壤
5.该地区利用温室培植蔬菜的优势条件是
A.劳动力成本低 B.生产技术先进
C.种植历史悠久 D.能源供应充足
6.该地区扶持温室蔬菜培植基地建设的直接目的是
A.减少蔬菜对外依赖 B.增加农业经济收入
C.改善当地种植结构 D.提高土地利用效率
【答案】4.A 5.D 6.A
【变式探究】 [2015·山东文综,37(1)]阅读材料,回答问题。
位于瑞典和丹麦两国交界处的厄勒海峡地区拥有多所著名大学,当地政府通过多种方式支持产学研合作项目,促进了生命科学、生物技术、医疗技术和医药技术等产业的集聚发展。目前,该地区已成为欧洲著名的“医药谷”。2000年,厄勒海峡跨海大桥建成通车。下图为厄勒海峡地区及周边区域图。
分析厄勒海峡地区成为“医药谷”的有利条件。
【答案】高校多,具有技术和人才优势;政府政策支持,医药产业集聚;区内拥有航空港,高速公路贯穿,交通便捷;地处温带海洋性气候区,气候宜人,环境优美。
【变式探究】(2014·江苏地理)茶蕴含着中华文化,江苏绿茶享誉海内外。图1表示茶树生长的适宜条件,图2是江苏省年平均气温和年降水量图。读图,回答1~2题。
1.江苏适宜茶树生长的地区是(双选)( )
A.洪泽湖周边地区 B.太湖周边地区
C.沿江地区 D.沿海地区
2.“高山出好茶”,江苏名茶也多产于丘陵山地,主要原因是(双选)( )
A.山地易排水 B.山地日照充足
C.山地风力大 D.山地云雾多
【答案】1.BC 2.AD
【举一反三】 (2013·海南地理)下图示意我国39°N附近某区域。读图,完成(1)~(3)题。
(1)图示区域土壤盐渍化最严重的地区是 ( )
A.甲 B.乙 C.丙 D.丁
(2)限制丙地区农业生产的主要因素是 ( )
A.光照 B.水分 C.坡度 D.温度
(3)如果乙地区大规模引水灌溉进行农业开发,将会导致 ( )
A.甲地区植被退化 B.乙地区沙化
C.丙地区荒漠化 D.丁地区植被改善
【答案】(1)D (2)B (3)C
题型二、农业地域类型及对地理环境的影响
例2、 【2017全国卷I】 36.阅读图文资料,完成下列要求。(22分)
剑麻是一种热带经济作物,剑麻纤维韧性强,耐海水腐蚀,是制作船用缆绳、汽车内衬、光缆衬料等的上乘材料。非洲坦桑尼亚曾是世界最重要的剑麻生产国,被称为“剑麻王国”。自1999年,中国某公司在坦桑尼亚的基洛萨(位置见图5)附近投资兴建剑麻农场,并建设配套加工厂,所产剑麻纤维主要销往我国。该农场一期种植1000多公顷,雇佣当地长期和临时工超过1000人,预计2020年种植面积达3000公顷,年产剑麻纤维1万吨。该公司还帮助当地修建学校、卫生所等。
图5
(1)根据剑麻生长的气候条件和用途,说明我国国内剑麻纤维产需矛盾较大的原因。(8分)
(2)据图指出与其他地区相比,中国公司在基洛萨附近兴建剑麻农场的有利条件。(4分)
(3)说明剑麻收割后需要及时加工的原因。(4分)
(4)简述当地从中国公司兴建剑麻农场中获得的利益。(6分)
【答案】(1)剑麻纤维生产:我国热带地区面积小,用于种植剑麻的土地较少,产量低;我国热带地区纬度较高,气候季节差异大,种植的剑麻质量较差。
剑麻纤维需求:我国船舶、汽车制造等规模大,对剑麻纤维需求量大。
(2)离沿海(首都、港口)较近,临铁路(便于剑麻纤维运输),临河流。
(3)在热带气候条件下,收割的剑麻极易腐烂、变质,影响纤维质量。
(4)增加就业,增加税收,促进基础(民生)设施建设和经济发展
(2)本题主要考查农场兴建的区位因素。要结合图示信息从区域交通、土地、劳动力等方面进行分析。读图分析可知,基洛萨是距离首都有一段距离的小镇,该区域劳动力充足且廉价;适合种植剑麻的土地面积广大且价格较低;有铁路经过,交通便利;通过铁路连接首都与港口,对外交通便利,靠近河流,水源充足。
(3)本题主要考查剑麻要及时加工的原因。主要从剑麻的特点和区域气候的特点进行分析。由材料可知,
剑麻生长在热带,温度高,降水多;刚割下来的剑麻叶片的水分含量大,如果不及时加工,则非常容易腐烂,从而会破坏纤维的质量,进而影响品质。
【答案】3.C 4.B 5.A 6.B
题型三、农业地域类型图的判读
例3、(2016•上海卷)意大利是欧盟的重要国家,了解该国的自然和人文地理环境,有助于更好地发展与欧盟的友好合作关系。读图表资料,回答问题。(16分)
43.概况意大利地形和气候类型的分布状况。(4分)
44.从气候、灌溉水源的角度,分析意大利粮食作物种植的自然条件(4分)
45.据表1、表2资料,归纳意大利农业生产进一步发展所面临的问题。(4分)
46.分析意大利出口贸易的主要特征。(4分)
【答案】
43、地形分布:意大利北部为阿尔卑斯山脉,山脉南侧为平原;意大利半岛主体以山脉和丘陵为主。
气候类型分布:北部阿尔卑斯山脉主要为高山气候,其他地区为地中海气候。
44、气候条件:意大利以种植粮食作物为主的北部平原,地处地中海气候区,雨热不同季,夏季热量充足,而水分不足,需要人工灌溉。
灌溉水源:流经平原的河流主要支流多发源于其北面的阿尔卑斯山脉,夏季阿尔卑斯山脉的冰雪融水,通过河流系统给平原的农业带来了充沛的灌溉水源。
45、问题1:农业劳动力人口老化严重。
问题2农户以土地面积很小的农场为主,难以开展大规模农业机械化生产。
46、货物出口特征:以工业制成品占绝对优势,其次为葡萄酒、橄榄油。
服务出口特征:以旅游业占绝对优势。
【解析】
(2)分析粮食种植的自然条件包括有利和不利的两方面。
气候条件:意大利以种植粮食作物为主的北部波河平原,地处地中海气候区,雨热不同季,夏季高温少雨,冬季温和多雨;夏季热量充足,而降水少、水分不足,且是农作物生长重要时期,需要人工灌溉。
灌溉水源:流经平原的河流主要支流多发源于其北面的阿尔卑斯山脉,夏季阿尔卑斯山脉的冰雪融水,通过河流系统给平原的农业带来了充沛的灌溉水源。
【解析】(1)从图示可以看出,P位于山麓谷口处,为冲积扇;其形成过程从河流搬运、堆积两方面描述。(2)题干“守护神”一词,隐含答题要求,即分析有利影响;宁夏平原制约人类活动的主要因素有:冬半年的严寒(冬季风的降温作用),贫乏的水资源,西北部沙漠侵吞及沙尘暴危害,贺兰山对这些限制因素的改善,就是被称为“守护神”的原因。(3)农业分为农(种植业)、林、牧、渔等类型,农业生产应坚持因地制宜的原则,在山区山麓地带、冲积扇和冲积平原地带、池塘水域应发展不同类型的农业。(4)审清题干考查方向是回答本题关键。“打造枸杞特色产业带”的依据,即是考查宁夏平原发展枸杞种植业的区位优势,该优势从影响农业生产的自然区位因素(主要是光照、温差条件)和社会经济因素(市场基础、土地供给等)两大方面来思考。
【方法技巧】
1. 根据分布来判断。首先根据经纬度和陆地轮廓进行区域定位,根据区域自然条件和社会经济条件,联系其分布范围,确定该区域的具体农业地域类型。下图是美国本土的农业地域类型分布图,判断A、B两地的农业地域类型,直接根据其分布即可:A为大牧场放牧业,B为商品谷物农业。
2. 根据农业生产的特点来判断。建立一种从生产对象—生产目的—生产规模—地域类型的思维方式。如下表:
判断依据 | 判断结论 | ||
生产对象 | 生产目的 | 生产规模 | 地域类型 |
水稻 | 自给 | 小农经营 | 水稻种植业(季风水田农业) |
牛、羊 | 面向市场 | 大牧场 | 大牧场放牧业 |
小麦、玉米 | 面向市场 | 规模大、机械化水平高 | 商品谷物农业 |
谷物、牲畜 | 主要面向市场 | 规模较大、机械化水平较高 | 混合农业 |
单一热带经济作物 | 面向国际市场 | 大规模的密集型农场,生产设施齐全 | 热带种植园农业 |
奶牛 | 面向城市市场 | 专业化、集约化生产 | 乳畜业 |
3. 根据存在的问题判断:各农业地域类型的地理环境、生产特点不同,它们所面临的生产中的问题也不相同,反映出地域差异和自身生产特点,因此根据其存在的问题也可以判断所属农业地域类型。例如,季风水田农业的典型问题就是“生产规模小,科技水平和机械化水平低,水旱灾害频繁”。
【变式探究】读“三个地区农业基本情况比较图”,完成下列问题。
(1)有关三个地区农业地域类型的判断正确的是 ( )
A.①地区为乳畜业
B.②地区为商品谷物农业
C.③地区为大牧场放牧业
D.三地均为传统农业
(2)下列说法正确的是 ( )
A.美国东北部农业地域类型与①地区相似
B.②地区畜牧业发展的主要限制因素为草场面积
C.大力发展种植业是③地区今后发展的主要方向
D.建设高质量的人工草场是③地区提高土地载畜量的合理措施
【答案】(1)C (2)D

