还剩22页未读,
继续阅读
2019届 二轮复习微专题8.2 农业区位分析与布局学案 (全国通用) Word版含解析
展开
微专题 农业区位因素与选择
【知识精析】
一、农业区位因素
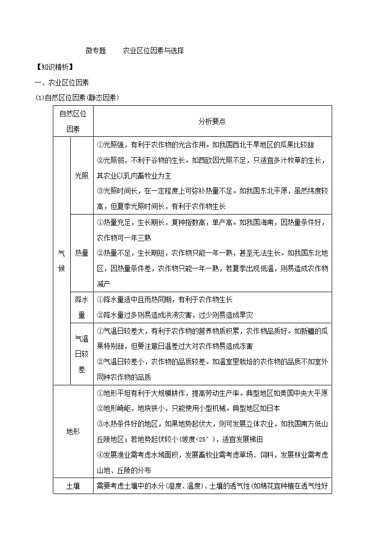
(1)自然区位因素(静态因素)
自然区位因素
分析要点
气候
光照
①光照强,有利于农作物的光合作用。如我国西北干旱地区的瓜果比较甜
②光照弱,不利于谷物的生长。如西欧因光照不足,只适宜多汁牧草的生长,其农业以乳肉畜牧业为主
③光照时间长,在一定程度上可弥补热量不足。如我国东北平原,虽然纬度较高,但夏季光照时间长,有利于农作物生长
热量
①热量充足,生长期长,复种指数高,单产高。如我国海南,因热量条件好,农作物可一年三熟
②热量不足,生长期短,农作物只能一年一熟,甚至无法生长。如我国东北地区,因热量条件差,农作物只能一年一熟,若夏季出现低温,则易造成农作物减产
降水量
①降水量适中且雨热同期,有利于农作物生长
②降水量过多则易造成洪涝灾害,过少则易造成旱灾
气温日较差
①气温日较差大,有利于农作物的营养物质积累,农作物品质好。如新疆的瓜果特别甜,但要注意日温差过大对农作物易造成冻害
②气温日较差小,农作物的品质较差。如温室里栽培的农作物的品质不如室外同种农作物的品质
地形
①地形平坦有利于大规模耕作,提高劳动生产率。典型地区如美国中央大平原
②地形崎岖,地块狭小,只能使用小型机械。典型地区如日本
③水热条件好的地区,如果地势起伏大,则可发展立体农业,如我国南方低山丘陵地区;若地势起伏较小(坡度<25°),适宜发展梯田
④发展渔业需考虑水域面积,发展畜牧业需考虑草场、饲料,发展林业需考虑山地、丘陵的分布
土壤
需要考虑土壤中的水分(湿度、温度)、土壤的透气性(如棉花宜种植在透气性好的沙质土壤)、土壤肥力(有机质、矿物质含量高),如酸性土壤适宜种茶树
水源
既包括天然的河流、湖泊等,也包括水库等蓄水工程,是对降水的调节、补充
(2)社会经济因素(动态因素)
市场
需求量决定农业生产的类型和规模
市场区位及需求的变化,对农业生产的影响最为突出,如城郊农业
交通运输
推动商品农业的发展,促进农业生产的区域化、专业化
交通运输条件的改善和农产品保鲜、冷藏技术的发展,使市场对农业区位的影响在地域上大为扩展
政策
政策一般对农产品种类和种植面积影响较大
通过鼓励或限制农民生产的积极性,进而影响种植面积和农产品种类
劳动力
劳动力数量多少,素质高低影响着产品成本和质量
农业技术
如通过培育良种扩大农业区域的范围,利用玻璃温室和塑料大棚生产反季节蔬菜等
二、农业区位选择
1.从宏观角度对大范围地区进行区位选择
首先,根据经纬度位置及其他信息确定各地的气候特征;其次,根据等高线图等信息分析各地的地形特征,结合各种生物的生长习性进行区位选择。
农业类型或作物
自然条件
农业类型或作物
自然条件
种植业
湿润、半湿润平原地区
林业
山地或丘陵
畜牧业
干旱、半干旱地区
渔业
湖泊或水库
甘蔗
高温多雨的热带、亚热带地区
甜菜
气候温凉的中温带地区
棉花
光照充足、夏季高温的平原地区
水稻
水分条件较好的平原地区
柑橘
气候湿润的亚热带地区
苹果
暖温带湿润、半湿润地区
[典型案例]
举例
主导因素
推论
古巴的甘蔗
热量
其他种植热带经济作物的国家
河西走廊的粮、棉
灌溉水源
其他内陆干旱地区的灌溉农业
上海郊区的乳牛场、蛋鸡场
城市发展
其他城市郊区的副食品基地
美国农业生产的区域专业化和农场经营专业化
科技进步
其他发达国家
丹麦乳畜业
城市及市场需求
西欧其他各国
美国东南部蔬菜、花卉基地,我国南方蔬菜基地
交通运输条件、保鲜冷藏技术
世界范围内的区域专业化生产
2.从微观角度对小范围地区进行区位选择
在进行局部地区农业区位选择时,应主要考虑以下几个方面:
3.农产品生产的区位选择
(1)在小比例尺平面图上——从农产品的生产特点、质量要求和营销的特殊需求条件来分析。
A.米袋子问题。例如:试分析鄱阳湖平原商品粮基地建设和发展的条件。应从商品粮(余粮)多、稻米生产的特殊需求来分析。答题要点为:①地势平坦,易机耕;②气候优越,水热丰富,单产高;③劳动力充足而廉价;④国家政策扶持。
B.菜篮子问题。例如:珠江三角洲(市郊地区)花卉、蔬菜生产区位分析。应从花卉、蔬菜的生产是为城市居民服务的,另外花卉、蔬菜对气候、水源、土壤等自然条件的要求较高等方面去思考。答题要点为:①市场广阔,珠江三角洲经济发达,面向港澳、东南亚;②交通方便;③水源方便;④劳动力廉价;⑤保鲜技术先进;⑥地势低平,土地肥沃。
C.钱袋子问题。例如:分析陕西中部黄土高原地区苹果生产的区位优势条件。应从苹果是非主食,是辅助食品——市场要好;质地要求“脆”——水分适中、“甜”——昼夜温差大、“色丽”——光照充足;施肥、整枝、疏花、护果——耗劳多;可涵养水源,保持水土;一旦栽培有中长期的收益等方面去思考。答题要点为:①品质优良,市场广阔;②地处我国平原向高原、湿润区向干旱区过渡地带,光照充足,昼夜温差适中,品质甜、脆、粉红、个大;③劳动力廉价,土地低廉,成本低;④土壤疏松、肥沃;⑤符合“退耕还林”工程需求,有国家政策、资金扶持;⑥有利于水土保持。
(2)大比例尺平面图上的区位选择。有两种类型:
A.图上的城市是面状分布的,商品农业是为城市服务的。依据农业的单位土地利用产值和对市场要求的急近程度,从远到近,依序布置——①旅游观光休闲农业园;②水果产区;③粮食产区;④乳肉畜蛋区;⑤蔬菜区、花卉临河、水产靠水。
B.图上的城市是点,有等高线的,商品农业多考虑为发达地区服务。农业区域开发利用方向以土地的生态条件特点为思维重点。
山区的高坡及水源区以水土保持,涵养水源为主;山区的缓坡以水果栽培为主。高原、南方草山草坡以畜牧业为主。平原以种粮为主。国道两旁以商品蔬菜为主。
(3)认识区位分析的主体对区位分析特别重要,主体对区位的需求主要包含两方面:主体对自然环境的需求;主体对社会环境的需求。如:乳畜业一为对市场的需求,二为对多汁牧草的需求。茶叶生产一为对多云雾的需求,二为对酸性土壤的需求。旅游休闲业一为对环境的需求,二为对市场信息的需求。
三、主要农作物的分布和区位
世界上几种主要粮食作物、经济作物(经济作物也称“工业原料作物”、“特用作物”、“工艺作物”,指主要供作工业原料的作物,按用途可分为:纤维作物、油料作物、糖料作物、淀粉作物、嗜好作物、饮料作物、橡胶作物、染料作物、药用作物、香料作物、芳香油作物等)的分布
名称
主要分布区
生长习性
农业区位的选择
粮食作物
水稻
“亚洲的粮食”——水稻;水稻播种面积最大的国家——印度;最大生产国——中国;最大出口国——泰国。主要分布于东亚、东南亚和南亚的季风区,东南亚的热带雨林区,以及埃及、尼日利亚、西班牙、意大利、美国、古巴、委内瑞拉、巴西
喜高温多雨、地势低平
水分条件较好的平原地区;在我国的集中分布于东部季风区、秦岭--淮河以南(34°N)
玉米
单产最高——玉米;玉米最大的生产国和出口国——美国;我国的主产地在吉林省
喜夏季高温多雨,生长期较长
夏季高温多雨、生长季较长的地区
小麦
播种面积和产量最大的粮食作物;小麦最大生产国——中国;最大出口国——美国
水热要求不高;耐寒耐旱、适应性强
温带大陆性气候,我国冬小麦和春小的分界线为古长城(或3500℃积温线),冬小麦一般秋播夏收,春小麦一般春播夏收
糖料作物
甘蔗
拉丁美洲、巴西、古巴、亚洲,我国台湾、广东、广西、福建、四川、云南等省区
喜高温,需水肥量大,生长期长
气候湿润的亚热带丘陵地区(一般分布在长江以南,但成都平原例外)
甜菜
亚欧大陆、北美的中温带地区,我国的黑龙江、吉林、内蒙古、新疆
喜温凉,耐盐碱、干旱,生长期短
气候温凉的中温带地区
饮料
茶叶
亚洲的印度、中国、斯里兰卡
喜高温多雨、怕涝
红壤等酸性土壤
咖啡
咖啡原产于非洲的埃塞俄比亚,现分布于拉丁美洲的巴西等,埃塞俄比亚等
喜高温多雨
高温多雨、无霜害、年均温在20°—22℃左右,年降水量在1000—1800毫米,荫蔽较好,湿度较大的山地生长
可可
可可树原产于南美洲亚马逊盆地,现以非洲为主,拉丁美洲亦生产
较高的温度、湿度和雨量分配均匀
要有较高的树木在它上层作荫蔽保护,本身抗风力弱。所以在热带雨林带海拔较低处,可可树生长茂密。
纤维
剑麻
剑麻原产于墨西哥,从西沙尔港出口,因而也叫“西沙尔麻”。现非洲的坦桑尼亚占世界总产量的60%。
喜高温耐旱
黄麻
原产于东南亚,现主要产在南亚地区。孟加拉国黄麻的产量居世界第一,其次是印度。黄麻在我国南方种植很广,浙江省最多
喜高温湿润气候和肥沃的沙质土壤
全年降水量在1000毫米以上
亚麻
温带地区的中国、俄罗斯等
喜凉爽湿润气候和肥沃壤土
长日照作物
橡胶
东南亚和南亚地区
喜高温多雨
棉花
美国中央大平原、埃及、中亚;我国则分布于黄河流域、长江流域和南疆
喜高温
光热充足,土质疏松,有灌溉水源
水果
柑橘
原产于我国,北起秦岭南麓,南到雷州半岛,西起藏南察隅,东到台湾岛都有出产。
喜温润,怕寒冷
气候湿润的亚热带丘陵地区(一般分布在长江以南,但成都平原例外)
苹果
辽宁、山东、河北、陕西、甘肃出产最多
喜光、较耐寒
湿润、半湿润的暖温带地区
油料作物
花生
主要分布在暖温带、亚热带、热带的沙土和丘陵地区;山东产量最多,产量占全国1/3以上
喜温干燥、砂质壤土
要求积温在3000℃以上,不耐霜
油菜
主要分布在长江流域,近年来有北移南迁趋势,扩大到黄淮海平原、辽宁以及华南地区;四川产量全国第一
喜温暖气候,肥沃土壤
原产于非洲。广泛分布于西非几内亚湿热森林地带。
芝麻
原产于非洲。我国各地均有栽培,以暖温带、亚热带种植最多,主要分布在河南
喜温耐旱
要求积温在3000℃以上,不耐霜,不耐涝。
胡麻
西北内陆地区
油棕
原产于非洲。广泛分布于西非几内亚湿热森林地带。
喜高温多雨、充足阳光和湿润肥厚的沙壤土
大豆
原产于我国,各地均有栽培,以东北黑龙江为最多。
为中温作物
要求积温在2000℃—3000℃,需水较多,对土壤要求不严
出口农产品基地
以进入国际市场为目标:太湖平原、闽南(泉州、漳州、厦门)三角地区、珠江三角洲、海南岛等地
四、我国农业区位分析
1.我国农耕区养殖业发展的区位因素
(1)自然条件:
①地域广阔,气候类型多样,养殖业类型、品种多样化。
②陆地上河湖众多,有陆地养殖业和水产养殖业。
(2)社会经济条件:
①劳动力丰富。
②农耕业的种植业发展,为养殖业提供丰富的饲料。
③交通便利,市场广阔。
④国家政策的支持。
⑤养殖业历史悠久,养殖经验丰富。
2.我国水产养殖业的优越条件
(1)自然条件:
①水域条件优越,陆地河湖面积广大,海岸线漫长,浅海滩涂和大陆架水域广阔。
②纬度跨度大,水产养殖品种多。
③入海河流多,海洋水产养殖饵料丰富。
(2)社会经济条件:
①人口稠密、城市多,消费市场广阔。
②交通便利,冷藏、保鲜技术较高。
③水产捕捞、加工技术较高。
3.我国养殖业存在的问题
(1)个体家庭经营为主,农户分散养殖,生产规模小。
(2)劳动力素质较低,养殖水平差异大,且提高难度大。
(3)养殖业质量监督管理难度大,农产品质量难有保证,产量不稳。
(4)信息渠道不畅通,养殖信息和产品销售信息缺乏及时更新。
4.我国养殖业的可持续发展
(1)加强资金和科技投入,提高养殖人员的就业和管理水平。
(2)引进和培育优良品种,从根源上提高养殖业的质量。
(3)政策引导,推广家庭农业经营,构建规模化、标准化和产业一体化的养殖体系。
(4)加强质量监管监控力度,建立完善监管监控体系。
(5)树立品牌形象,增强高端消费市场竞争力。
五、不同气候对应的农作物品种
气候
主要农林畜产品分布
热带雨林气候
水稻、咖啡、可可、剑麻、金鸡纳,天然橡胶、蕉麻、油棕、甘蔗、香蕉、菠萝、荔枝、桂圆、木材(红木等)
热带草原气候
玉米、热带野生动物(斑马、长颈鹿、大象等)
热带季风气候
水稻、小麦,天然橡胶、蕉麻、油棕、黄麻、茶叶、甘蔗、香蕉、菠萝、荔枝、桂圆、木材(抽木、檀木等)
热带沙漠气候
椰枣、羊、骆驼、牛等
亚热带季风气候
水稻、小麦、油菜、棉花、茶、油茶、柑橘、称猴桃、猪、鸡、鸭、木材(毛竹、杉、马尾松)
地中海气候
柑橘、油橄榄、无花果、葡萄
温带季风气候
小麦、玉米、高粱、花生、棉花、苹果、梨、枣、桃、李、柿、核桃、杏、亚麻、甜菜、大豆、木材(水曲柳、红松、兴安落叶松)
温带海洋性气候
小麦、羊、牛(圈养场)、花卉
温带大陆性气候
小麦、玉米、高粱、大豆、哈密瓜、葡萄、棉花
亚寒带针叶林气候
鹿、熊、豹、木材
高原气候
青棵、冬小麦、油菜、耗牛、藏山羊、藏绵羊
六、区位条件评价类问题的答题模板
(1)农业区位条件评价分析模板
区位因素
关键词
答题思路
自然因素
气候、地形、水源、土壤
纬度××,热量充足(不足),降水多(少),光照××,昼夜温差大;靠近(远离)河流,水源丰富(缺乏);地形××,利于(不利)农耕;土壤肥沃(贫瘠)
经济条件
市场、交通、劳动力、科技
靠近××,市场广阔;海陆交通便利(深居内陆,交通不便);劳动力丰富(不足)、科技水平高(低)、机械化水平高(低)
社会因素
国家政策、种植历史
政策支持;历史悠久,经验丰富
(2)开放性区位条件评价模板
关键词
答题思路
观点
有利/不利;
效益/影响
支持,发展的有利区位条件是×××,将产生×××效益
反对,发展的不利条件是×××,将带来×××不利影响
【高考例析】(2017全国卷I)阅读图文资料,完成下列要求。
剑麻是一种热带经济作物,剑麻纤维韧性强,耐海水腐蚀,是制作船用缆绳、汽车内衬、光缆衬料等的上乘材料。非洲坦桑尼亚曾是世界最重要的剑麻生产国,被称为“剑麻王国”。自1999年,中国某公司在坦桑尼亚的基洛萨(位置见下图)附近投资兴建剑麻农场,并建设配套加工厂,所产剑麻纤维主要销往我国。该农场一期种植1000多公顷,雇佣当地长期和临时工超过1000人,预计2020年种植面积达3000公顷,年产剑麻纤维1万吨。该公司还帮助当地修建学校、卫生所等。
(1)根据剑麻生长的气候条件和用途,说明我国国内剑麻纤维产需矛盾较大的原因。
(2)据图指出与其他地区相比,中国公司在基洛萨附近兴建剑麻农场的有利条件。
(3)说明剑麻收割后需要及时加工的原因。
(4)简述当地从中国公司兴建剑麻农场中获得的利益。
【答案】(1)剑麻纤维生产:我国热带地区面积小,用于种植剑麻的土地较少,产量低;我国热带地区纬度较高,气候季节差异大,种植的剑麻质量较差。
剑麻纤维需求:我国船舶、汽车制造等规模大,对剑麻纤维需求量大。
(2)离沿海(首都、港口)较近,临铁路(便于剑麻纤维运输),临河流。
(3)在热带气候条件下,收割的剑麻极易腐烂、变质,影响纤维质量。
(4)增加就业,增加税收,促进基础(民生)设施建设和经济发展
【解析】(1)本题主要考查了我国国内剑麻纤维产需的矛盾,要结合题干要求从气候条件和用途来分析。由材料可知,剑麻属于热带经济作物,而我国热带面积较小,因此产地范围较小,产量较低;另外我国热带地区纬度较高,气候季节差异大,剑麻的质量较差;而我国经济发展较快,剑麻纤维的利用领域较广,需求量大,因此供需矛盾突出。
(2)本题主要考查农场兴建的区位因素。要结合图示信息从区域交通、土地、劳动力等方面进行分析。读图分析可知,基洛萨是距离首都有一段距离的小镇,该区域劳动力充足且廉价;适合种植剑麻的土地面积广大且价格较低;有铁路经过,交通便利;通过铁路连接首都与港口,对外交通便利,靠近河流,水源充足。
(3)本题主要考查剑麻要及时加工的原因。主要从剑麻的特点和区域气候的特点进行分析。由材料可知,
剑麻生长在热带,温度高,降水多;刚割下来的剑麻叶片的水分含量大,如果不及时加工,则非常容易腐烂,从而会破坏纤维的质量,进而影响品质。
(4)本题主要考查剑麻农场对区域发展的影响,可以从材料中获取相关信息,从“雇佣当地长期和临时工超过1000人”可知能够为该地提供长期和短期的就业机会,从而增加当地居民的经济收入;从“帮助当地修建学校、卫生所”可知,能够促进当地基础设施的建设,从而促进了区域经济的发展。
【点睛】分析我国国内剑麻纤维产需矛盾大的原因,一般从生产和需求两个方面入手,从产量不足,需求量大分别组织答案。国内产量不足,从国内种植面积,产量及其质量方面分析,需求量大,就从国内船舶及汽车制造的发展等方面入手分析即可。
【素养提升】
一、选择题
(广东省东莞市2019届高三地理开学适应性模拟)“绿腰带项目”是德国慕尼黑政府在郊区实施的休闲创意农业项目。绿腰带项目实施的目的是保持农业用地的同时,最大限度地减少化肥和农药的使用量,种植与当地生态环境相符的农作物,为城市居民提供优质的农产品和适宜的休闲场所。据此完成1~3题。
1.发展绿腰带项目的前提是当地拥有
A. 发达便利的交通线 B. 都市居民的消费需求
C. 充足的剩余劳动力 D. 掌握现代科技的农民
2.与一般郊区相比,绿腰带农产品的突出优势在于
A. 种类 B. 成本 C. 新鲜度 D. 品质
3.绿腰带项目对慕尼黑郊区的影响是
A. 完善了服务功能 B. 扩展了地域范围
C. 推动城市化进程 D. 改变土地利用类型
1.B 因为“绿腰带项目”是休闲创意农业项目,为城市居民提供优质的农产品和适宜的休闲场所,所以与传统郊区农业相比,这里既有农产品也有休闲旅游产品,是第一产业和第三产业的融合,投资更大,对市场的依赖性更强。故B项正确。
2.D 因为绿腰带项目实施的目的是保持农业用地的同时,最大限度地减少化肥和农药的使用量,所以与一般郊区相比,绿腰带农产品的突出优势在于农产品绿色环保无污染,品质高,D项正确。因环保投入较大,农产品的成本较高;种植与当地生态环境相符的农作物,产品种类和新鲜度差异不大,A、B、C项错误。
3.A 因该项目既为城市居民提供优质的农产品又提供了适宜的休闲场所,所以对慕尼黑郊区的影响是完善了郊区的服务功能,A项正确。绿腰带项目实施的前提是保持郊区的农业用地性质,所以B、C、D项错误。
(山东省淄博市部分学校2018届高三第二次模拟考试)油橄榄原产于地中海沿岸,喜光、耐旱、不耐低温、不耐湿,在晚冬、早春需水较多。甘肃陇南地区存在多条“干舌”地带,沿“干舌”地带海拔1300米以下的河谷及半山腰,被确认为我国油橄榄最佳适生区。近年来,陇南开始大規模种植油橄榄,目前已成为中最大的油橄榄基地,但油橄榄单位面积产量及出油率较低。下图为陇南地区简图。据此完成4~6题。
4.陇南“干舌”地带形成的主要原因是
A. 深居内陆,远离海洋 B. 谷地地形,盛行下沉气流
C. 纬度低,蒸发旺盛 D. 植被覆盖率低,地表水分易流失
5.陇南地区“干舌”地带成为我国油橄榄最佳适生区的主要原因是
①光热充足 ②北部有山地阻挡冷空气
③土壤深厚肥沃 ④坡度适中,排水条件好
A. ①②③ B. ①②④ C. ②③④ D. ①③④
6.与地中海沿岸地区相比较,我国油橄榄种植业的主要限制性因素是
A. 市场 B. 交通 C. 自然条件 D. 劳动力
4.B 根据分层设色地形图,“干舌”位于陇南的河谷地区,这些地区由于山高谷深,阻挡夏季风,谷地位于背风坡,盛行下沉气流,降水少,形成“干舌”,故B项正确。陇南位于东部季风区,受海洋影响较大,A项错误;该地区纬度低,但是海拔相对较高,蒸发并不旺盛,C项错误;山区植被茂盛,D项错误。
5.B 陇南地区“干舌”地带降水少,光照充足,①对;图中“干舌”地带位于山地南侧,阻挡冬季风,热量条件好,②对;陇南山区土壤并不肥沃,③错;山区地势起伏大,坡度适中,排水良好,④对。故B项正确,A、C、D项错误。
6.C 油橄榄在晚冬、早春需水较多,与地中海地区相比,我国冬季降水少,所以与地中海地区相比我国油橄榄种植的主要限制性因素是自然条件,故C项正确。我国人口众多,市场广阔、劳动力充足,A、D项错误;无法判断地中海沿岸和陇南地区的交通条件差异,B项错误。
(2018年仿真模拟卷(二))读香港1955-1998年农业土地利用变化图,完成7~8题。
7.1955年到1998年间香港农业发展变化情况是
A. 稻米生产沦为边缘产业 B. 园艺用地逐年增加
C. 市场决定了农业的变化 D. 居民粮食需求锐减
8.1975年至1998年,香港地区弃耕地比重大幅上升的主要原因有
A. 城市发展用地面积扩大 B. 政府限制农业发展
C. 生态恶化不利农业发展 D. 农业成本大幅上升
7.C 从图中可以看出,1955年香港农业土地利用类型以水稻田为主,而到了1985年,该地已基本无水稻田,不再生产稻米,而不是沦为边缘产业,A错;园艺用地1955-1975年增加,1975-1998年减少,B错;1955-1998年,每种农业用地所占面积不同,每个时间段的农业种植结构也不同,说明种植结构可以随市场灵活调节,C正确;1955-1998年,香港人口增加,对粮食的需求量应该上升,D错;故选C。
8.A 从图中时间变化看,香港农业用地总面积不断减少,大量土地弃耕。原因应该是1975年到1998年,香港城市化快速发展,地价上涨,城市用地增加,农村人口向城市转移,造成香港地区弃耕地比重大幅上升。香港城市化快速发展,城市用地增加,A对;“政府限制农业发展”、“生态恶化不利农业发展”从图文中找不到判断依据,故B、C错;香港城市化快速发展,使农业劳动力转化为非农产业劳动力,农业成本上升,但不会“大幅”上升,故D错;本题选A。
(2017江苏地理卷)河南淅川是我国南橘北种的最后一站,因其个大、质优、早熟,深受消费者喜爱。下图为“汉中、淅川位置示意图”。读图回答9~10题。
9.与同纬度汉中相比,淅川柑橘上市较早的优越自然条件是( )
A.北部山地阻挡南下冷空气,冬季气温高 B.地处山间谷地,云雾多,气温日较差小
C.位置偏东,受东南季风影响大,降水多 D.临近水库,水体对当地气候调节作用强
10.最适宜种植柑橘的地区是( )
A.① B.② C.③ D.④
9.D 与同纬度汉中相比,淅川柑橘上市较早,说明淅川柑橘生长期内热量条件好,临近水库,水体对当地气候调节作用强。
10.A ①位于水库附近,海拔低,水热条件好,是最适宜种植柑橘的地区,②、③、④海拔较高,气温偏低,不适宜亚热带水果柑橘种植。
【点睛】柑橘是热带、亚热带常绿果树,喜温暖湿润气候,不耐低温。柑橘果树生长发育、开花结果与温度、日照、水分(湿度)、土壤以及风、海拔、地形和坡向等环境条件紧密相关,其中影响最大的是温度。
(2016海南卷)下图所示区域中,秋明、汉特-曼西斯特等城市的蔬菜供应主要依靠进口,波动较大。2014年起,这些城市以及周边地区采用荷兰等国的技术,修建了大型温室蔬菜培植基地。生产的蔬菜可满足当地约20%的需求。据此完成11~13题。
11.该地区蔬菜种植的限制性自然因素是( )
A.热量 B. 水分
C.光照 D.土壤
12.该地区利用温室种植蔬菜的优势条件是( )
A.劳动力成本低 B.生产技术先进
C.种植历史悠久 D.能源供应充足
13.该地区扶持温室蔬菜排至基地建设的直接目的是( )
A.减少蔬菜对外依赖 B.增加农业经济收入
C.改善当地种植结构 D.提高土地利用率
11.A 该地区纬度较高,气温较低,修建了大型温室蔬菜培植基地就为了改善热量条件,所以农业生产的限制性因素是热量,故选A。
12.D 从材料提取信息“2014年起,这些城市郊区以及周边地区采用荷兰等国的技术”说明该地培植蔬菜的生产技术比较差,同时说明该地区温室种植刚起步不久,称不上历史悠久。该地区经济发达,人口较少,劳动力成本较高,但该地区具有丰富的天然气和石油资源,能为温室培植提供充足的能源。故选D。
13.A 从材料提取信息“蔬菜供应主要依靠进口”和该地区引进的温室培植“生产的蔬菜可满足当地约20%的需求”,说明政策扶持最直接的目的是让蔬菜尽可能满足当地需求,减少对外依赖。故选A。
【名师点睛】该题以俄罗斯秋明、汉特-曼西斯克等城市修建了大型温室蔬菜培植基地为材料背景,要求学生分析该地区蔬菜种植的限制性自然因素、温室培植蔬菜的优势条件和扶持温室蔬菜培植基地建设的直接目的。解题关键是准确获取有用的地理信息。第4题,根据图中经纬度,确定纬度高,热量不足;第5题,根据图例信息,该地区石油、天燃气等能源充足,能源供应充足是该地区利用温室培植蔬菜的优势条件;第6题,根据“秋明、汉特-曼西斯克等城市的蔬菜供应主要依靠进口,波动较大”,可以推出该地区扶持温室蔬菜培植基地建设的直接目的减少蔬菜对外依赖。
(2017·黄冈一联)马铃薯(喜温凉、怕湿、开花结实需长日照),在福建省种植历史悠久,种植面积逐年增长,形成了闽中戴云山区秋种、闽东北鹫峰山区春种和沿海平原冬种等三大种植区域,2016年建立千亩以上的马铃薯生产基地100个。读下图完成14~15题。
14.关于福建沿海平原种植马铃薯的不利条件,叙述错误的是( )
A.生长期内易受低温冻害影响,产量下降
B.纬度较低,温度较高,病虫害较多
C.生长期内日照不足,影响开花结实
D.气温日较差小,马铃薯品质欠佳
15.该地利用稻草秸秆进行马铃薯包心培土栽培(下种后6天内覆盖稻草并培土于稻草之上),关于这种措施下列说法错误的是( )
A.具有保温、保湿,提高马铃薯的品质和产量
B.改善土壤小环境,使薯皮光滑、薯型规则、裂薯少
C.减少土壤开裂,防止因块茎见光导致薯皮发青
D.增加土壤无机盐,提高马铃薯微量元素含量
14.A 马铃薯性喜温凉,在福建多种在山区,沿海平原多种在冬季,说明较耐寒,且福建西部有武夷山脉阻挡南下的冷空气,再加上沿海平原海拔低,距海近,温度较高。所以生长期内不易受低温冻害影响。故A错。
15.D 马铃薯稻草包心培土栽培,有利于创造透气性较好的土壤环境,可使植株埋入土下的节数增多,增加匍匐茎的数量,形成更多更大的块茎,提高马铃薯的产量和质量。另外我国冬季降水较少,干燥,土壤容易开裂,会导致马铃薯块茎见光而薯皮发青,甚至出现开裂,而稻草包心能有效减少土壤开裂,防止块茎被阳光直接照射而变青,开裂,提高品质。稻草包心不能增加土壤中无机盐的含量,稻草腐烂后会增加土壤中有机质的含量。
【名师点睛】信息获取不准确,不能总结马铃薯的生长习性,不能有效的再现出福建的自然地理环境,进而影响判读福建地理环境对马铃薯生长的影响。另外注意该题是让选错误的。
(2017·赣州摸底)蓝莓野生于亚热带、温带及寒带,果实为浆果, 鲜果采收成本高。到 1980 年代,美国已选育出适应各地气候条件的优良品种 100 多个,目前蓝莓成为美国主栽果树树种。我国蓝莓产业化始于 2000 年,现广泛栽培于东北、华东、西南等区域,产品大多出口。阿根廷主要栽培喜湿润、温暖的南高丛蓝莓,是世界蓝莓主要出口国。据材料完成16~
18题。
16.美国蓝莓快速成为主栽果树树种主要得益于( )
A. 科技先进 B. 消费升级 C. 气候多样 D. 种群优势
17.我国蓝莓产品出口世界市场的比较优势是( )
A. 土地辽阔 B. 产量巨大 C. 政策支持 D. 劳动力廉价
18.阿根廷蓝莓产业参与世界市场竞争的优势产品是( )
A. 鲜果 B. 冷冻果 C. 蓝莓色素 D. 加工果酒
16.B 市场需求决定了农业生产的类型和规模,由于消费升级人们对蓝莓的需求量增加,导致种植面积增加,B正确。
17.D 我国是发展中国家,人口众多,我国蓝莓出口世界市场的优势是劳动力价格低,D正确。
18.A 阿根廷位于南半球,与北半球季节相反,蓝莓上市时间与北半球上市时间不同,在世界市场中的竞争优势是鲜果,A正确。
(2017·临沂一模)多肉植物叶小、肉厚,下图中的纳马夸兰地区夏季多雾和冬雨使多肉植物疯狂繁殖,其多肉植物出口量已位居世界前列,下图是纳马夸兰位置示意图。据此完成19~20题。
19.多肉植物叶小、肉厚的原因是( )
A. 昼夜温差大,富含营养物
B. 气候炎热干燥,储存水分
C. 降水较多,汁液饱满
D. 地下水丰富,生长旺盛
20.纳马夸兰地区的多肉植物出口到世界各地,主要得益于( )
A. 互联网进步 B. 劳动力廉价
C. 政策的支持 D. 交通条件改善
19.B 据图文资料可知,纳马夸兰地区终年光热充足,蒸发量大,土壤水分较少,多肉植物为了减少叶子的蒸腾作用,叶片发育较小,为了在干旱的季节满足自身需要的水分,因此在雨季尽量多的储存水分,因此叶片较厚,故答案选B。
20.D 多肉植物叶小、肉厚,非洲西南那的纳马夸兰地区夏季多雾和冬雨使多肉植物疯狂繁殖,其多肉植物出口量已位居世界前列,非洲纳马夸兰多肉植物出口到世界各地.主要得益于交通进步,所以C正确。
(2017·潍坊期中)近年来,随着人们生活水平的提高,冰葡萄酒正在不断得到人们的青睐。在-8℃以下,利用葡萄树上自然冰冻的葡萄酿造的葡萄酒叫冰葡萄酒。该酒酿造技术独特,品质上乘,需葡萄原料用量约比一般葡萄酒多20倍。地处长白山区的辽宁省桓仁县桓龙湖畔(约41°N,125°E)是我国最大的冰葡萄种植区,有世界“黄金冰谷”美誉。目前,桓仁县聚集了多家国内外著名冰葡萄酒企业,冰葡萄酒产量位居世界第一,远销国内外市场。读冰葡萄种植区分布图和冰葡萄景观图,回答21~23题。
21.桓仁县吸引冰葡萄酒企业到来,主要是因为该地( )
A.消费市场广阔 B.原料丰富 C.廉价劳动力丰富 D.酿酒技术先进
22.多家国内外著名冰葡萄酒企业聚集在桓仁县,能够( )
A.降低企业的竞争优势 B.降低产品的运输成本
C.减轻环境污染 D.提高企业创新能力
23.该地所产的冰葡萄酒价格不菲,其原因是( )
①酿造时原料用量大 ②地处山区,交通不便
③市场距离远 ④劳动力成本高
A.①②③ B.②③④ C.①②④ D.①③④
21.B 由材料可知,冰葡萄酒是利用葡萄树上自然冰冻的葡萄酿造的葡萄酒,而冰冻葡萄不适宜长距离运输,桓仁县纬度高,冬季气温低,是我国最大的冰葡萄产区,所以桓仁县吸引冰葡萄酒企业到来,主要是因为该地原料丰富,故选B。
22.D 多家国内外著名冰葡萄酒企业聚集在桓仁县,可以互相加强信息交流与协作,提高气压的创新能力,增强企业将的竞争,A错、D对。由于市场距离没有接近,不会降低产品的运输成本,B错。由于大量企业集聚,会导致环境受到一定程度的污染,C错。故选D。
23.A 冰葡萄酒生产属于原料指向型工业,酿造时使用原料量大,桓仁县地处山区,交通不便,产品运输费用高,冰葡萄的市场主要为国内发达地区和世界发达国家,市场距离远,冰葡萄酿酒对劳动力的需求不大,劳动力成本对产品价格影响不大,故选A。
二、综合题
24.阅读图文材料,完成下列要求。
卤虫生存于高盐水域,以藻类为食,是水产养殖的优质活体饵料,也是候鸟的食物来源。美国大盐湖(下图)属内陆盐湖,卤虫资源丰富。20世纪50~70年代,大盐湖卤虫产业规模小,产品需低温运输,主要用于喂养观赏鱼类。80年代以来,随着水产养殖业快速发展,大盐湖卤虫产业规模不断扩大。
(1)分析大盐湖盛产卤虫的原因。
(2)说明早年卤虫产业规模较小的原因。
(3)推测20世纪80年代以来,水产养殖业快速发展的原因及其对大盐湖卤虫产业发展的影响。
(4)你是否赞同继续在大盐湖发展卤虫捕捞业。请表明态度并说明理由。
【解析】第(1)题,根据题目所给图文材料分析可知,大盐湖为高盐水域,适合卤虫生存;图中显示有多条河流注入大盐湖,湖水营养物质丰富。第(2)题,题目文字材料给出了本题答案,一方面,20世纪50~70年代,卤虫需低温运输,运输难度大且运费高;另一方面,当时卤虫主要用于喂养观赏鱼类,市场狭小。第(3)题,20世纪80年代以来,水产养殖业快速发展的原因可从过度捕捞导致海洋渔业产量减少、人们对水产品的需求量不断增大和近海水产养殖业技术不断提高等方面分析;由“随着水产养殖业快速发展,大盐湖卤虫产业规模不断扩大”不难得出大盐湖卤虫产业的发展得益于水产养殖业的快速发展这一结论。第(4)题,是否赞同继续在大盐湖发展卤虫捕捞业取决于个人观点,注意选取一个观点加以说明,且理由充分即可。
【答案】(1)属于内陆盐湖,为高盐水域。注入该湖的河水带来大量营养物质,适合藻类等卤虫饵料的生长。
(2)运输成本高(需低温运输);(主要用于喂养观赏鱼,)市场需求小。
(3)原因:海洋渔业产量减少;市场需求增大;近海水产养殖技术提高。影响:对卤虫需求量增加(促进了大盐湖卤虫产业发展)。
(4)赞同。理由:卤虫资源丰富,市场需求大,经济价值高,技术成熟,增加就业等。
不赞同。理由:让卤虫自然生长,维护生物链的稳定,保护湿地,保护生物多样性等。
25.(2017·福建联考)读图回答下列问题。
河北省张家口市宣化区,年降水量量400mm左右,气候大陆性强,多风沙,土壤沙石多。
宣化牛奶葡萄素有“刀切牛奶不流汁”的美誉,皮肉黄绿色,质脆而多汁,酸糖比适中。牛奶葡萄栽培至今仍大量沿用传统的庭院式、漏斗架及多株大穴种植栽培方式。漏斗式棚架架身向上倾斜 30—35°,呈放射状,架梢高 3m,棚架直径 10—15m,形成“内方外圆”的优美的独特漏斗架,适于观赏和乘凉休闲。宣化传统葡萄园系统已经被评选为全球重要农业文化遗产。下图示意河北省张家口市宣化区和漏斗架葡萄种植栽培方式。
(1)分析宣化牛奶葡萄种植的有利自然条件。
(2)分析宣化牛奶葡萄采取多株大穴种植栽培的主要原因。
(3)从气候的角度分析宣化牛奶葡萄种植采用漏斗架的原因。
(4)近年来,有人建议减少城郊型宣化牛奶葡萄种植园面积,你是否赞成,请说明理由。
【答案】(1)宣化纬度较高,夏季光照时间长;雨量集中,雨热同季;大陆性强,昼夜温差大。
(2)该地区降水较少,土壤沙石多,漏水漏肥,多株大穴种植栽培有利水源集中供给、肥源比较集中,有利于保水保肥。
(3)漏斗架有利于充分利用光照,且光照较均匀;环状漏斗架比较牢固,有利于抵抗该地较大风沙;漏斗葡萄架在炎热的夏季形成的低辐射、低气温、高湿度的庭院气候环境,有利防暑降温。
(4)反对:漏斗葡萄架造型独特,景观优美,且列为全球重要农业文化遗产;牛奶葡萄品质优良,深受消费者喜欢;铁路、公路等交通便利,与张家口、北京等地较近,游客较多,有利于发展乡村旅游。
赞成:该地区容易受水旱、沙尘暴、冰雹、霜冻等自然灾害的危害;土壤沙石多,土壤肥力较低;该种植方式机械化水平较低,生产效率低;城市化需要占用土地。
【解析】第(1)题,牛奶葡萄种植的有利自然条件可以从地形、气候、土壤、水源等方面来进行分析。宣化纬度较高,夏季昼长,光照时间长,有利于葡萄的光合作用的进行;宣化属于温带季风气候,雨热同期,雨量集中;能够满足葡萄生长季节所需的水分;该地距海较远,气候的大陆性较强,昼夜温差大,白天光合作用强,晚上呼吸作用弱,有利于葡萄糖分的积累年。第(2)题,由材料可知,该地区属于温带季风气候,大陆性强,年降水量量400mm左右,年降水量较小,土壤沙石多,漏水漏肥,多株大穴种植栽培有利水源集中供给、肥源比较集中,有利于保水保肥。第(3)题,该题属于温带季风气候,光照强,风沙大。该地光照强,漏斗架使得葡萄匍匐面积增大,有利于充分利用光照,且光照较均匀,从而增加葡萄的品质;该地气候大陆性强,温差大,环状漏斗架比较牢固,有利于抵抗该地较大风沙;该地夏季炎热,太阳辐射强,漏斗葡萄架在炎热的夏季能够遮挡阳光,调节气候,通过植物的蒸腾作用增加空气湿度,从而形成的低辐射、低气温、高湿度的庭院气候环境,有利防暑降温。
第(4)题,本题为开放性试题,赞成与否都可以,言之有理就可以。赞成就从区域的发展的有利条件和有利影响来分析,不赞成就从不利条件和不利影响来分析。漏斗葡萄架造型独特,景观优美,且列为全球重要农业文化遗产;该地的牛奶葡萄品质优良,深受消费者喜欢;附近铁路、公路等交通便利,而且与张家口、北京等地较近,游客较多,有利于发展乡村旅游。但由于该地区容易受水旱、沙尘暴、冰雹、霜冻等自然灾害的危害,对葡萄种植的影响较大;该地土壤沙石较多,土壤肥力较低,漏斗架葡萄种植栽培方式该机械化水平较低,生产效率低,而且随着城市化的发展,城镇建设需要占用土地,耕地面积逐渐减小。
26.(四川省内江市2018届高三毕业班第三次诊断性考试文综地理试题)阅读图文资料,完成下列要求。
油棕喜高温、湿润、强光照环境和肥沃的土壤,其棕桐果肉可榨棕桐油,主要用于餐饮业、食品工业和油脂化工业等。印度尼西亚的棕桐果肉出油率高,2007年后的棕桐油产量居世界首位。
中国某公司在印尼加里曼丹岛等地投资兴建油棕种植产业园区,并建设配套加工厂、仓
储、物流、公共服务等配套设施,所产棕桐油等主要销往我国。目前,在第一种植园巴郎卡拉亚已完成6万余公项(计划20万公项)油棕种植,在过去荒芜的土地上有近9000名当地的工人忙碌。该公司还投入大笔资金在当地兴修道路、桥梁、水电、排水、港口工程等。
(1)根据油棕生长的气候条件,说明我国棕桐油产量小的原因。
(2)说明油棕果收获后需在当地加工,产品销往国内的原因。
(3)简述中国公司选择在该岛上兴建油棕产业园区的原因及对当地的积极影响。
(4)印尼政府计划扩大加里曼丹岛油棕树种植,开发棕桐油产业,列举该计划对生态环境的不利影响。
【答案】(1)我国热带地区面积小,用于种植油棕的土地较少,产量低;我国热带地区纬度较高,气候条件差,种植的油棕质量较差 (2)油棕果量大,节约运输成本;我国人口众多,餐饮业、食品工业和油脂化工业对棕桐油需求量大,且能改善人们食用油结构 (3)原因:热带雨林气候区,特别适宜油棕种植;岛上地广人稀,有大片适宜种植油棕的地区未得到开发;积极影响:促进当地人就业,增加经济收人,改变贫困落后局面;增加当地政府税收;兴修道路、桥梁、水电、港口工程等,促进基础设施建设和经济发展 (4)大量种植油棕树,会改变热带雨林植被多样性;动物失去食物和栖息地;生态环境遭到破坏,难以恢复;同时对土壤肥力、地下水和气候造成影响(任答两点)
【解析】(1)我国棕桐油产量小,说明我国的气候条件不适合种植油棕,结合材料并根据所学知识可知,我国热带地区面积小,用于种植油棕的土地较少,产量低;我国热带地区纬度较高,气候条件差,种植的油棕质量较差。
(2)本题分为两小问,首先需要分析油棕果收获后需在当地加工的原因,主要考虑原料导向型产业;产品销往国内主要考虑我国市场需求量大。
(3)本题分为两小问,中国公司选择在该岛上兴建油棕产业园区的原因主要从当地气候适合种植油棕、当地地广人稀等方面分析;影响主要从增加就业、增加经济收入、税收、基础设施建设等方面分析。
(4)扩大加里曼丹岛油棕树种植,开发棕桐油产业对生态环境的不利影响可迁移森林破坏对环境不利影响的知识,如破坏生物多样性、水土流失、森林调节气候作用减弱等。
27.(2018届高三高考复习全程精练�核心卷(三))阅读图文材料,完成下列要求。
长绒棉,又称海岛棉,由于其品质优良,纤维柔长,被世人誉为“棉中极品”。高端色织、家纺等国内頂尖产品和出口的高附加值纺织品及服装,都需要使用以长绒棉为主要原料的纱线。新疆的阿拉尔垦殖区是世界长绒棉的主要产区。2011年洁丽雅集团新疆新越丝路有限公司在阿拉尔市注册成立,所建洁丽雅品牌产业生产研发基地项目共27亿元,建设涵盖从棉纺、织造、染色、整理到毛中成品的全产业链生产线,带来8000-10000个就业岗位。下图为阿拉尔市地理位置示意图。
(1)分析阿拉尔垦殖区成为世界长绒棉主要产区的有利自然条件。
(2)简述洁丽雅集团在阿拉尔市成立新疆新越丝路有限公司的优势。
(3)说明新疆新越丝路有限公司的工业生产对当地环境的不利影响。
(4)简述新疆新越丝路有限公司对促进当地社会经济发展的意义。
【答案】(1)地处干燥的温带大陆性气候区,晴天多,光照充足;昼夜温差大,有利于有机质的积累;塔里木河流经该地区,灌溉水源充足;沙质土壤,有利于棉花生长。
(2)阿拉尔市周边为长绒棉主要种植区,原料充足且优质;我国西部大开发,国家政策支持;当地丰富的廉价劳动力。
(3)位于塔里木河流域,印染工业会污染水源;气候干旱,工业生产促使棉花生产规模扩大,加剧水资源紧张状况;扩大棉花种植可能会导致荒漠化范闱扩大,造成生态环境恶化。
(4)促进当地工业化和城市化水平的提高;带动当地经济发展,促进当地社会经济水平的提高;增加就业机会,带动当地少数民族脱贫致富。
【解析】整体分析:本题以阿拉尔垦殖区以及新疆新越丝路有限公司发展的相关材料为载体,考查工、农业的区位因素以及工业生产对地理环境的影响。影响工、农业的区位因素可从自然、社会经济、技术因素进行分析,工业生产对地理环境的不利影响主要从对生态环境角度分析。
(1)分析阿拉尔垦殖区成为世界长绒棉主要产区的有利自然条件可从光照、热量、水源和士壤等方面分析。该地区深居内陆,降水稀少,光照强;日温差大,利于有机质的积累;靠近河流,灌溉便利;沙质土壤,透气性好。
(2)洁丽雅集团在阿拉尔市成立的新疆新越丝路有限公司以纺织工业为主,还包括织造、染色、整理到毛巾成品,属于劳动密集型工业,其优势主要从劳动力资源、原料状况以及国家政策等角度分析。
(3)新疆新越丝路有限公司的工业生产对当地环境的不利影响主要从工业生产带来环境污染、水资源短缺以及生态环境恶化等角度分析。该地区水资源短缺,工业生产污染水源加剧了水资源短缺,进而会引发土地荒漠化。
(4)新疆新越丝路有限公司对促进当地社会经济发展主要从社会就业、经济发展以及工业化和城市化等角度分析。该公司主要发展劳动力密集型工业,促进就业;促进经济发展,从事非农业活动人口增加,提高城市化水平,促进工业化水平增加。
【点睛】
第(1)问,注意关键词:“有利”“自然”。
第(2)问,分析出新越丝路有限公司所从事的工业部门大多属于劳动密集型工业。
第(3)问,工业生产对环境的不利影响主要从环境污染、资源短缺、生态恶化三个角度分析。
第(4)问,工业对促进当地社会经济发展主要从增加就业、促进经济发展、提高工业化和城市化水平等角度分析,尤其所在地区为落后的少数民族地区所以可以写带动当地少数民族脱贫致富。
28.(2018届高三全国(新课标区)金优试卷模拟(二)冲刺卷)阅读图文资料,回答下列问题。
柚木是热带高大阔叶林或半落叶乔木,要求较高的温度,成材时间较长。柚木系强阳性树种,根系浅、树冠大,喜深厚、湿润、肥沃、排水条件良好的土壤。柚木材质坚硬,纹理线条优美,耐腐耐磨,不翘不裂,防火防水性好用途极为广泛是世界上公认的最优质的珍贵木材之一,下图为爪哇岛柚木人工林主要分布区。
(1)推测柚木适宜生长的气候类型并说明理由。
(2)分析爪哇岛柚木集中分布区大多位于山地缓坡的原因。
(3)说明目前印尼把柚木作为保护性商品,限制原木出口的目的。
(4)你是否支持我国大力发展柚木人工林,表明观点并说明理由。
【答案】(1)热带季风气候。柚木是热带树种,有落叶或半落叶现象,说明其生长的热量条件具有季节性;柚木喜湿润,根系浅,说明当地降水条件充沛 (2)缓坡便于种植和采光;树木树冠大,根系浅,缓种植可防倒伏;坡度缓,排水条件好,土壤不会过湿 (3)木成时间较长,蓄积量有限;产业链短,效益低,需求量大,大量采伐,破坏生态环境 (4)支持:武国热带地区,多山地,具备柚木的生长环境:(分)生物技术先进,可寻求柚木种植范围的突破柚木用途广泛,市场需求量大,不支持:我国热带面积小,不易扩大种植几种或者某种经济作物;柚木根系浅,需水量大,不抗风,易受台风影响;柚木成材时间长,更新周期长
【解析】整体分析:该题以爪哇岛柚木人工林为材料,考查柚木适宜生长的气候类型、地形条件,印尼把柚木作为保护性商品的目的和我国大力发展柚木人工林可行性分析。重点考查学生获取和解读地理信息,调动和运用地理知识的能力。
(1)根据柚木生长习性推测适宜生长的气候类型,柚木是热带高大阔叶林或半落叶乔木,说明柚木是热带树种,有落叶或半落叶现象,说明其生长的热量条件具有季节性,所以可以推测适宜生长的气候类型是热带季风气候。
(2)爪哇岛柚木集中分布区大多位于山地缓坡的原因可以从采光、排水等方面分析回答,山地缓坡,排水条件好,土壤不会过湿,缓坡便于种植和采光,有利于树木生长。
(3)印尼把柚木作为保护性商品,限制原木出口,主要是从保护环境、延长产业链等方面考虑。
(4)该题为开放性试题,支持或反对都可以,只是需要注意观点和理由一致。支持我国大力发展柚木人工林,则从柚木用途,市场需求,生长环境等方面回答。反对我国大力发展柚木人工林在,则从柚木生长条件、成材时间和自然灾害等方面回答。
29.(衡水金卷 信息卷2018年普通高校招生全国统考全国卷I 高三文综地理试题(五))结合图文资料,完成下列要求。
塔里木盆地是我国特色林果业的主要产区,以其广阔的地域空间,优越的气候条件成为我国苹果、核桃、枣、杏、葡萄、香梨、石榴等特色林果产业的优势区域,也是新疆出口创汇的主要水果基地。但是,低温、大风及干旱等自然灾害的频发,尤其是发生在整个生长季节(3~10月)的8级以上大风对塔里木盆地特色林果业的发展造成了严重威胁。下图为塔里木河流域生长季节大风日数空间分布图。
(1)评价塔里木盆地特色林果生长的气候条件。
(2)描述图示区域生长季节大风日数空间分布特点。
(3)简述大风天气对特色林果生长的影响。
(4)为减少大风天气对特色林果业的危害,请提出可行性措施。
【答案】(1)有利条件:光照充足,昼夜温差大;生长季节热量条件好;适宜生长的时间长,特色林果生长周期长。
不利条件:气候干旱,降水少;多低温、大风、干旱等气象灾害。
(2)图示区域的中南部大风日数少,向北、西、东三面大风日数逐渐增多;东部地区大风日数少于西部地区。
(3)风力大,易导致果实脱落,影响水果产量;大风易引发沙尘天气,沙石破坏果实表皮,影响水果品质等。
(4)加强对大风天气的预警预报;在农田附近建设防风林或挡风墙;加大技术投入,培育优良品种等。
【解析】整体分析:本题考查影响农业的区位因素,气候条件对农业的影响主要从光、热(昼夜温差)、水等方面分析利和弊;等值线的疏密程度代表大风日数的多少;减少自然灾害对农业的影响应从加强预警、农业技术、工程措施等方面分析。
(1)塔里木盆地气候为温带大陆性气候,气候干旱,降水少,易出现干旱等气象灾害,同时多晴天,光照好,昼夜温差大;夏季高温,热量条件好,适宜生长的时间长;纬度高,距冬季风源地近,易受低温和大风的影响。
(2)读图知,根据等值线判读规律,等值线越密集说明大风日数越多。整体看,中南部少,北、西、东三面多;从东西看方向看,东少,西多。
(3)大风使果树枝条受损,不利于果树生长,果实脱落,产量降低;当地多荒漠、戈壁,伴随大风出现沙尘天气,光照条件变差,同时大量细小沙石直接破坏果实表皮,降低水果品质等。
(4)对于气象灾害的防治首要是加强预警预报,同时加大技术投入,培育优良品种提高果树和果实整体抗风能力。在农田附近建设防风林或挡风墙等工程和生物措施,起到削风降尘的作用。
【点睛】
(1)评价注意有利和不利两个方面,从气候的降水、气温、风、光照等多角度分析。
(2)描述空间分布特点注意数值空间变化规律,结合空间差异哪儿多、哪儿少。
(3)抓住大风天气和伴随的沙尘天气的特点,从果树枝条、果实数量、品质等方面分析。
(4)可行性措施:首先加强预报,提前防范;生物和工程措施结合削风降尘;最后提高果树自身抗风沙能力。
【知识精析】
一、农业区位因素
(1)自然区位因素(静态因素)
自然区位因素
分析要点
气候
光照
①光照强,有利于农作物的光合作用。如我国西北干旱地区的瓜果比较甜
②光照弱,不利于谷物的生长。如西欧因光照不足,只适宜多汁牧草的生长,其农业以乳肉畜牧业为主
③光照时间长,在一定程度上可弥补热量不足。如我国东北平原,虽然纬度较高,但夏季光照时间长,有利于农作物生长
热量
①热量充足,生长期长,复种指数高,单产高。如我国海南,因热量条件好,农作物可一年三熟
②热量不足,生长期短,农作物只能一年一熟,甚至无法生长。如我国东北地区,因热量条件差,农作物只能一年一熟,若夏季出现低温,则易造成农作物减产
降水量
①降水量适中且雨热同期,有利于农作物生长
②降水量过多则易造成洪涝灾害,过少则易造成旱灾
气温日较差
①气温日较差大,有利于农作物的营养物质积累,农作物品质好。如新疆的瓜果特别甜,但要注意日温差过大对农作物易造成冻害
②气温日较差小,农作物的品质较差。如温室里栽培的农作物的品质不如室外同种农作物的品质
地形
①地形平坦有利于大规模耕作,提高劳动生产率。典型地区如美国中央大平原
②地形崎岖,地块狭小,只能使用小型机械。典型地区如日本
③水热条件好的地区,如果地势起伏大,则可发展立体农业,如我国南方低山丘陵地区;若地势起伏较小(坡度<25°),适宜发展梯田
④发展渔业需考虑水域面积,发展畜牧业需考虑草场、饲料,发展林业需考虑山地、丘陵的分布
土壤
需要考虑土壤中的水分(湿度、温度)、土壤的透气性(如棉花宜种植在透气性好的沙质土壤)、土壤肥力(有机质、矿物质含量高),如酸性土壤适宜种茶树
水源
既包括天然的河流、湖泊等,也包括水库等蓄水工程,是对降水的调节、补充
(2)社会经济因素(动态因素)
市场
需求量决定农业生产的类型和规模
市场区位及需求的变化,对农业生产的影响最为突出,如城郊农业
交通运输
推动商品农业的发展,促进农业生产的区域化、专业化
交通运输条件的改善和农产品保鲜、冷藏技术的发展,使市场对农业区位的影响在地域上大为扩展
政策
政策一般对农产品种类和种植面积影响较大
通过鼓励或限制农民生产的积极性,进而影响种植面积和农产品种类
劳动力
劳动力数量多少,素质高低影响着产品成本和质量
农业技术
如通过培育良种扩大农业区域的范围,利用玻璃温室和塑料大棚生产反季节蔬菜等
二、农业区位选择
1.从宏观角度对大范围地区进行区位选择
首先,根据经纬度位置及其他信息确定各地的气候特征;其次,根据等高线图等信息分析各地的地形特征,结合各种生物的生长习性进行区位选择。
农业类型或作物
自然条件
农业类型或作物
自然条件
种植业
湿润、半湿润平原地区
林业
山地或丘陵
畜牧业
干旱、半干旱地区
渔业
湖泊或水库
甘蔗
高温多雨的热带、亚热带地区
甜菜
气候温凉的中温带地区
棉花
光照充足、夏季高温的平原地区
水稻
水分条件较好的平原地区
柑橘
气候湿润的亚热带地区
苹果
暖温带湿润、半湿润地区
[典型案例]
举例
主导因素
推论
古巴的甘蔗
热量
其他种植热带经济作物的国家
河西走廊的粮、棉
灌溉水源
其他内陆干旱地区的灌溉农业
上海郊区的乳牛场、蛋鸡场
城市发展
其他城市郊区的副食品基地
美国农业生产的区域专业化和农场经营专业化
科技进步
其他发达国家
丹麦乳畜业
城市及市场需求
西欧其他各国
美国东南部蔬菜、花卉基地,我国南方蔬菜基地
交通运输条件、保鲜冷藏技术
世界范围内的区域专业化生产
2.从微观角度对小范围地区进行区位选择
在进行局部地区农业区位选择时,应主要考虑以下几个方面:
3.农产品生产的区位选择
(1)在小比例尺平面图上——从农产品的生产特点、质量要求和营销的特殊需求条件来分析。
A.米袋子问题。例如:试分析鄱阳湖平原商品粮基地建设和发展的条件。应从商品粮(余粮)多、稻米生产的特殊需求来分析。答题要点为:①地势平坦,易机耕;②气候优越,水热丰富,单产高;③劳动力充足而廉价;④国家政策扶持。
B.菜篮子问题。例如:珠江三角洲(市郊地区)花卉、蔬菜生产区位分析。应从花卉、蔬菜的生产是为城市居民服务的,另外花卉、蔬菜对气候、水源、土壤等自然条件的要求较高等方面去思考。答题要点为:①市场广阔,珠江三角洲经济发达,面向港澳、东南亚;②交通方便;③水源方便;④劳动力廉价;⑤保鲜技术先进;⑥地势低平,土地肥沃。
C.钱袋子问题。例如:分析陕西中部黄土高原地区苹果生产的区位优势条件。应从苹果是非主食,是辅助食品——市场要好;质地要求“脆”——水分适中、“甜”——昼夜温差大、“色丽”——光照充足;施肥、整枝、疏花、护果——耗劳多;可涵养水源,保持水土;一旦栽培有中长期的收益等方面去思考。答题要点为:①品质优良,市场广阔;②地处我国平原向高原、湿润区向干旱区过渡地带,光照充足,昼夜温差适中,品质甜、脆、粉红、个大;③劳动力廉价,土地低廉,成本低;④土壤疏松、肥沃;⑤符合“退耕还林”工程需求,有国家政策、资金扶持;⑥有利于水土保持。
(2)大比例尺平面图上的区位选择。有两种类型:
A.图上的城市是面状分布的,商品农业是为城市服务的。依据农业的单位土地利用产值和对市场要求的急近程度,从远到近,依序布置——①旅游观光休闲农业园;②水果产区;③粮食产区;④乳肉畜蛋区;⑤蔬菜区、花卉临河、水产靠水。
B.图上的城市是点,有等高线的,商品农业多考虑为发达地区服务。农业区域开发利用方向以土地的生态条件特点为思维重点。
山区的高坡及水源区以水土保持,涵养水源为主;山区的缓坡以水果栽培为主。高原、南方草山草坡以畜牧业为主。平原以种粮为主。国道两旁以商品蔬菜为主。
(3)认识区位分析的主体对区位分析特别重要,主体对区位的需求主要包含两方面:主体对自然环境的需求;主体对社会环境的需求。如:乳畜业一为对市场的需求,二为对多汁牧草的需求。茶叶生产一为对多云雾的需求,二为对酸性土壤的需求。旅游休闲业一为对环境的需求,二为对市场信息的需求。
三、主要农作物的分布和区位
世界上几种主要粮食作物、经济作物(经济作物也称“工业原料作物”、“特用作物”、“工艺作物”,指主要供作工业原料的作物,按用途可分为:纤维作物、油料作物、糖料作物、淀粉作物、嗜好作物、饮料作物、橡胶作物、染料作物、药用作物、香料作物、芳香油作物等)的分布
名称
主要分布区
生长习性
农业区位的选择
粮食作物
水稻
“亚洲的粮食”——水稻;水稻播种面积最大的国家——印度;最大生产国——中国;最大出口国——泰国。主要分布于东亚、东南亚和南亚的季风区,东南亚的热带雨林区,以及埃及、尼日利亚、西班牙、意大利、美国、古巴、委内瑞拉、巴西
喜高温多雨、地势低平
水分条件较好的平原地区;在我国的集中分布于东部季风区、秦岭--淮河以南(34°N)
玉米
单产最高——玉米;玉米最大的生产国和出口国——美国;我国的主产地在吉林省
喜夏季高温多雨,生长期较长
夏季高温多雨、生长季较长的地区
小麦
播种面积和产量最大的粮食作物;小麦最大生产国——中国;最大出口国——美国
水热要求不高;耐寒耐旱、适应性强
温带大陆性气候,我国冬小麦和春小的分界线为古长城(或3500℃积温线),冬小麦一般秋播夏收,春小麦一般春播夏收
糖料作物
甘蔗
拉丁美洲、巴西、古巴、亚洲,我国台湾、广东、广西、福建、四川、云南等省区
喜高温,需水肥量大,生长期长
气候湿润的亚热带丘陵地区(一般分布在长江以南,但成都平原例外)
甜菜
亚欧大陆、北美的中温带地区,我国的黑龙江、吉林、内蒙古、新疆
喜温凉,耐盐碱、干旱,生长期短
气候温凉的中温带地区
饮料
茶叶
亚洲的印度、中国、斯里兰卡
喜高温多雨、怕涝
红壤等酸性土壤
咖啡
咖啡原产于非洲的埃塞俄比亚,现分布于拉丁美洲的巴西等,埃塞俄比亚等
喜高温多雨
高温多雨、无霜害、年均温在20°—22℃左右,年降水量在1000—1800毫米,荫蔽较好,湿度较大的山地生长
可可
可可树原产于南美洲亚马逊盆地,现以非洲为主,拉丁美洲亦生产
较高的温度、湿度和雨量分配均匀
要有较高的树木在它上层作荫蔽保护,本身抗风力弱。所以在热带雨林带海拔较低处,可可树生长茂密。
纤维
剑麻
剑麻原产于墨西哥,从西沙尔港出口,因而也叫“西沙尔麻”。现非洲的坦桑尼亚占世界总产量的60%。
喜高温耐旱
黄麻
原产于东南亚,现主要产在南亚地区。孟加拉国黄麻的产量居世界第一,其次是印度。黄麻在我国南方种植很广,浙江省最多
喜高温湿润气候和肥沃的沙质土壤
全年降水量在1000毫米以上
亚麻
温带地区的中国、俄罗斯等
喜凉爽湿润气候和肥沃壤土
长日照作物
橡胶
东南亚和南亚地区
喜高温多雨
棉花
美国中央大平原、埃及、中亚;我国则分布于黄河流域、长江流域和南疆
喜高温
光热充足,土质疏松,有灌溉水源
水果
柑橘
原产于我国,北起秦岭南麓,南到雷州半岛,西起藏南察隅,东到台湾岛都有出产。
喜温润,怕寒冷
气候湿润的亚热带丘陵地区(一般分布在长江以南,但成都平原例外)
苹果
辽宁、山东、河北、陕西、甘肃出产最多
喜光、较耐寒
湿润、半湿润的暖温带地区
油料作物
花生
主要分布在暖温带、亚热带、热带的沙土和丘陵地区;山东产量最多,产量占全国1/3以上
喜温干燥、砂质壤土
要求积温在3000℃以上,不耐霜
油菜
主要分布在长江流域,近年来有北移南迁趋势,扩大到黄淮海平原、辽宁以及华南地区;四川产量全国第一
喜温暖气候,肥沃土壤
原产于非洲。广泛分布于西非几内亚湿热森林地带。
芝麻
原产于非洲。我国各地均有栽培,以暖温带、亚热带种植最多,主要分布在河南
喜温耐旱
要求积温在3000℃以上,不耐霜,不耐涝。
胡麻
西北内陆地区
油棕
原产于非洲。广泛分布于西非几内亚湿热森林地带。
喜高温多雨、充足阳光和湿润肥厚的沙壤土
大豆
原产于我国,各地均有栽培,以东北黑龙江为最多。
为中温作物
要求积温在2000℃—3000℃,需水较多,对土壤要求不严
出口农产品基地
以进入国际市场为目标:太湖平原、闽南(泉州、漳州、厦门)三角地区、珠江三角洲、海南岛等地
四、我国农业区位分析
1.我国农耕区养殖业发展的区位因素
(1)自然条件:
①地域广阔,气候类型多样,养殖业类型、品种多样化。
②陆地上河湖众多,有陆地养殖业和水产养殖业。
(2)社会经济条件:
①劳动力丰富。
②农耕业的种植业发展,为养殖业提供丰富的饲料。
③交通便利,市场广阔。
④国家政策的支持。
⑤养殖业历史悠久,养殖经验丰富。
2.我国水产养殖业的优越条件
(1)自然条件:
①水域条件优越,陆地河湖面积广大,海岸线漫长,浅海滩涂和大陆架水域广阔。
②纬度跨度大,水产养殖品种多。
③入海河流多,海洋水产养殖饵料丰富。
(2)社会经济条件:
①人口稠密、城市多,消费市场广阔。
②交通便利,冷藏、保鲜技术较高。
③水产捕捞、加工技术较高。
3.我国养殖业存在的问题
(1)个体家庭经营为主,农户分散养殖,生产规模小。
(2)劳动力素质较低,养殖水平差异大,且提高难度大。
(3)养殖业质量监督管理难度大,农产品质量难有保证,产量不稳。
(4)信息渠道不畅通,养殖信息和产品销售信息缺乏及时更新。
4.我国养殖业的可持续发展
(1)加强资金和科技投入,提高养殖人员的就业和管理水平。
(2)引进和培育优良品种,从根源上提高养殖业的质量。
(3)政策引导,推广家庭农业经营,构建规模化、标准化和产业一体化的养殖体系。
(4)加强质量监管监控力度,建立完善监管监控体系。
(5)树立品牌形象,增强高端消费市场竞争力。
五、不同气候对应的农作物品种
气候
主要农林畜产品分布
热带雨林气候
水稻、咖啡、可可、剑麻、金鸡纳,天然橡胶、蕉麻、油棕、甘蔗、香蕉、菠萝、荔枝、桂圆、木材(红木等)
热带草原气候
玉米、热带野生动物(斑马、长颈鹿、大象等)
热带季风气候
水稻、小麦,天然橡胶、蕉麻、油棕、黄麻、茶叶、甘蔗、香蕉、菠萝、荔枝、桂圆、木材(抽木、檀木等)
热带沙漠气候
椰枣、羊、骆驼、牛等
亚热带季风气候
水稻、小麦、油菜、棉花、茶、油茶、柑橘、称猴桃、猪、鸡、鸭、木材(毛竹、杉、马尾松)
地中海气候
柑橘、油橄榄、无花果、葡萄
温带季风气候
小麦、玉米、高粱、花生、棉花、苹果、梨、枣、桃、李、柿、核桃、杏、亚麻、甜菜、大豆、木材(水曲柳、红松、兴安落叶松)
温带海洋性气候
小麦、羊、牛(圈养场)、花卉
温带大陆性气候
小麦、玉米、高粱、大豆、哈密瓜、葡萄、棉花
亚寒带针叶林气候
鹿、熊、豹、木材
高原气候
青棵、冬小麦、油菜、耗牛、藏山羊、藏绵羊
六、区位条件评价类问题的答题模板
(1)农业区位条件评价分析模板
区位因素
关键词
答题思路
自然因素
气候、地形、水源、土壤
纬度××,热量充足(不足),降水多(少),光照××,昼夜温差大;靠近(远离)河流,水源丰富(缺乏);地形××,利于(不利)农耕;土壤肥沃(贫瘠)
经济条件
市场、交通、劳动力、科技
靠近××,市场广阔;海陆交通便利(深居内陆,交通不便);劳动力丰富(不足)、科技水平高(低)、机械化水平高(低)
社会因素
国家政策、种植历史
政策支持;历史悠久,经验丰富
(2)开放性区位条件评价模板
关键词
答题思路
观点
有利/不利;
效益/影响
支持,发展的有利区位条件是×××,将产生×××效益
反对,发展的不利条件是×××,将带来×××不利影响
【高考例析】(2017全国卷I)阅读图文资料,完成下列要求。
剑麻是一种热带经济作物,剑麻纤维韧性强,耐海水腐蚀,是制作船用缆绳、汽车内衬、光缆衬料等的上乘材料。非洲坦桑尼亚曾是世界最重要的剑麻生产国,被称为“剑麻王国”。自1999年,中国某公司在坦桑尼亚的基洛萨(位置见下图)附近投资兴建剑麻农场,并建设配套加工厂,所产剑麻纤维主要销往我国。该农场一期种植1000多公顷,雇佣当地长期和临时工超过1000人,预计2020年种植面积达3000公顷,年产剑麻纤维1万吨。该公司还帮助当地修建学校、卫生所等。
(1)根据剑麻生长的气候条件和用途,说明我国国内剑麻纤维产需矛盾较大的原因。
(2)据图指出与其他地区相比,中国公司在基洛萨附近兴建剑麻农场的有利条件。
(3)说明剑麻收割后需要及时加工的原因。
(4)简述当地从中国公司兴建剑麻农场中获得的利益。
【答案】(1)剑麻纤维生产:我国热带地区面积小,用于种植剑麻的土地较少,产量低;我国热带地区纬度较高,气候季节差异大,种植的剑麻质量较差。
剑麻纤维需求:我国船舶、汽车制造等规模大,对剑麻纤维需求量大。
(2)离沿海(首都、港口)较近,临铁路(便于剑麻纤维运输),临河流。
(3)在热带气候条件下,收割的剑麻极易腐烂、变质,影响纤维质量。
(4)增加就业,增加税收,促进基础(民生)设施建设和经济发展
【解析】(1)本题主要考查了我国国内剑麻纤维产需的矛盾,要结合题干要求从气候条件和用途来分析。由材料可知,剑麻属于热带经济作物,而我国热带面积较小,因此产地范围较小,产量较低;另外我国热带地区纬度较高,气候季节差异大,剑麻的质量较差;而我国经济发展较快,剑麻纤维的利用领域较广,需求量大,因此供需矛盾突出。
(2)本题主要考查农场兴建的区位因素。要结合图示信息从区域交通、土地、劳动力等方面进行分析。读图分析可知,基洛萨是距离首都有一段距离的小镇,该区域劳动力充足且廉价;适合种植剑麻的土地面积广大且价格较低;有铁路经过,交通便利;通过铁路连接首都与港口,对外交通便利,靠近河流,水源充足。
(3)本题主要考查剑麻要及时加工的原因。主要从剑麻的特点和区域气候的特点进行分析。由材料可知,
剑麻生长在热带,温度高,降水多;刚割下来的剑麻叶片的水分含量大,如果不及时加工,则非常容易腐烂,从而会破坏纤维的质量,进而影响品质。
(4)本题主要考查剑麻农场对区域发展的影响,可以从材料中获取相关信息,从“雇佣当地长期和临时工超过1000人”可知能够为该地提供长期和短期的就业机会,从而增加当地居民的经济收入;从“帮助当地修建学校、卫生所”可知,能够促进当地基础设施的建设,从而促进了区域经济的发展。
【点睛】分析我国国内剑麻纤维产需矛盾大的原因,一般从生产和需求两个方面入手,从产量不足,需求量大分别组织答案。国内产量不足,从国内种植面积,产量及其质量方面分析,需求量大,就从国内船舶及汽车制造的发展等方面入手分析即可。
【素养提升】
一、选择题
(广东省东莞市2019届高三地理开学适应性模拟)“绿腰带项目”是德国慕尼黑政府在郊区实施的休闲创意农业项目。绿腰带项目实施的目的是保持农业用地的同时,最大限度地减少化肥和农药的使用量,种植与当地生态环境相符的农作物,为城市居民提供优质的农产品和适宜的休闲场所。据此完成1~3题。
1.发展绿腰带项目的前提是当地拥有
A. 发达便利的交通线 B. 都市居民的消费需求
C. 充足的剩余劳动力 D. 掌握现代科技的农民
2.与一般郊区相比,绿腰带农产品的突出优势在于
A. 种类 B. 成本 C. 新鲜度 D. 品质
3.绿腰带项目对慕尼黑郊区的影响是
A. 完善了服务功能 B. 扩展了地域范围
C. 推动城市化进程 D. 改变土地利用类型
1.B 因为“绿腰带项目”是休闲创意农业项目,为城市居民提供优质的农产品和适宜的休闲场所,所以与传统郊区农业相比,这里既有农产品也有休闲旅游产品,是第一产业和第三产业的融合,投资更大,对市场的依赖性更强。故B项正确。
2.D 因为绿腰带项目实施的目的是保持农业用地的同时,最大限度地减少化肥和农药的使用量,所以与一般郊区相比,绿腰带农产品的突出优势在于农产品绿色环保无污染,品质高,D项正确。因环保投入较大,农产品的成本较高;种植与当地生态环境相符的农作物,产品种类和新鲜度差异不大,A、B、C项错误。
3.A 因该项目既为城市居民提供优质的农产品又提供了适宜的休闲场所,所以对慕尼黑郊区的影响是完善了郊区的服务功能,A项正确。绿腰带项目实施的前提是保持郊区的农业用地性质,所以B、C、D项错误。
(山东省淄博市部分学校2018届高三第二次模拟考试)油橄榄原产于地中海沿岸,喜光、耐旱、不耐低温、不耐湿,在晚冬、早春需水较多。甘肃陇南地区存在多条“干舌”地带,沿“干舌”地带海拔1300米以下的河谷及半山腰,被确认为我国油橄榄最佳适生区。近年来,陇南开始大規模种植油橄榄,目前已成为中最大的油橄榄基地,但油橄榄单位面积产量及出油率较低。下图为陇南地区简图。据此完成4~6题。
4.陇南“干舌”地带形成的主要原因是
A. 深居内陆,远离海洋 B. 谷地地形,盛行下沉气流
C. 纬度低,蒸发旺盛 D. 植被覆盖率低,地表水分易流失
5.陇南地区“干舌”地带成为我国油橄榄最佳适生区的主要原因是
①光热充足 ②北部有山地阻挡冷空气
③土壤深厚肥沃 ④坡度适中,排水条件好
A. ①②③ B. ①②④ C. ②③④ D. ①③④
6.与地中海沿岸地区相比较,我国油橄榄种植业的主要限制性因素是
A. 市场 B. 交通 C. 自然条件 D. 劳动力
4.B 根据分层设色地形图,“干舌”位于陇南的河谷地区,这些地区由于山高谷深,阻挡夏季风,谷地位于背风坡,盛行下沉气流,降水少,形成“干舌”,故B项正确。陇南位于东部季风区,受海洋影响较大,A项错误;该地区纬度低,但是海拔相对较高,蒸发并不旺盛,C项错误;山区植被茂盛,D项错误。
5.B 陇南地区“干舌”地带降水少,光照充足,①对;图中“干舌”地带位于山地南侧,阻挡冬季风,热量条件好,②对;陇南山区土壤并不肥沃,③错;山区地势起伏大,坡度适中,排水良好,④对。故B项正确,A、C、D项错误。
6.C 油橄榄在晚冬、早春需水较多,与地中海地区相比,我国冬季降水少,所以与地中海地区相比我国油橄榄种植的主要限制性因素是自然条件,故C项正确。我国人口众多,市场广阔、劳动力充足,A、D项错误;无法判断地中海沿岸和陇南地区的交通条件差异,B项错误。
(2018年仿真模拟卷(二))读香港1955-1998年农业土地利用变化图,完成7~8题。
7.1955年到1998年间香港农业发展变化情况是
A. 稻米生产沦为边缘产业 B. 园艺用地逐年增加
C. 市场决定了农业的变化 D. 居民粮食需求锐减
8.1975年至1998年,香港地区弃耕地比重大幅上升的主要原因有
A. 城市发展用地面积扩大 B. 政府限制农业发展
C. 生态恶化不利农业发展 D. 农业成本大幅上升
7.C 从图中可以看出,1955年香港农业土地利用类型以水稻田为主,而到了1985年,该地已基本无水稻田,不再生产稻米,而不是沦为边缘产业,A错;园艺用地1955-1975年增加,1975-1998年减少,B错;1955-1998年,每种农业用地所占面积不同,每个时间段的农业种植结构也不同,说明种植结构可以随市场灵活调节,C正确;1955-1998年,香港人口增加,对粮食的需求量应该上升,D错;故选C。
8.A 从图中时间变化看,香港农业用地总面积不断减少,大量土地弃耕。原因应该是1975年到1998年,香港城市化快速发展,地价上涨,城市用地增加,农村人口向城市转移,造成香港地区弃耕地比重大幅上升。香港城市化快速发展,城市用地增加,A对;“政府限制农业发展”、“生态恶化不利农业发展”从图文中找不到判断依据,故B、C错;香港城市化快速发展,使农业劳动力转化为非农产业劳动力,农业成本上升,但不会“大幅”上升,故D错;本题选A。
(2017江苏地理卷)河南淅川是我国南橘北种的最后一站,因其个大、质优、早熟,深受消费者喜爱。下图为“汉中、淅川位置示意图”。读图回答9~10题。
9.与同纬度汉中相比,淅川柑橘上市较早的优越自然条件是( )
A.北部山地阻挡南下冷空气,冬季气温高 B.地处山间谷地,云雾多,气温日较差小
C.位置偏东,受东南季风影响大,降水多 D.临近水库,水体对当地气候调节作用强
10.最适宜种植柑橘的地区是( )
A.① B.② C.③ D.④
9.D 与同纬度汉中相比,淅川柑橘上市较早,说明淅川柑橘生长期内热量条件好,临近水库,水体对当地气候调节作用强。
10.A ①位于水库附近,海拔低,水热条件好,是最适宜种植柑橘的地区,②、③、④海拔较高,气温偏低,不适宜亚热带水果柑橘种植。
【点睛】柑橘是热带、亚热带常绿果树,喜温暖湿润气候,不耐低温。柑橘果树生长发育、开花结果与温度、日照、水分(湿度)、土壤以及风、海拔、地形和坡向等环境条件紧密相关,其中影响最大的是温度。
(2016海南卷)下图所示区域中,秋明、汉特-曼西斯特等城市的蔬菜供应主要依靠进口,波动较大。2014年起,这些城市以及周边地区采用荷兰等国的技术,修建了大型温室蔬菜培植基地。生产的蔬菜可满足当地约20%的需求。据此完成11~13题。
11.该地区蔬菜种植的限制性自然因素是( )
A.热量 B. 水分
C.光照 D.土壤
12.该地区利用温室种植蔬菜的优势条件是( )
A.劳动力成本低 B.生产技术先进
C.种植历史悠久 D.能源供应充足
13.该地区扶持温室蔬菜排至基地建设的直接目的是( )
A.减少蔬菜对外依赖 B.增加农业经济收入
C.改善当地种植结构 D.提高土地利用率
11.A 该地区纬度较高,气温较低,修建了大型温室蔬菜培植基地就为了改善热量条件,所以农业生产的限制性因素是热量,故选A。
12.D 从材料提取信息“2014年起,这些城市郊区以及周边地区采用荷兰等国的技术”说明该地培植蔬菜的生产技术比较差,同时说明该地区温室种植刚起步不久,称不上历史悠久。该地区经济发达,人口较少,劳动力成本较高,但该地区具有丰富的天然气和石油资源,能为温室培植提供充足的能源。故选D。
13.A 从材料提取信息“蔬菜供应主要依靠进口”和该地区引进的温室培植“生产的蔬菜可满足当地约20%的需求”,说明政策扶持最直接的目的是让蔬菜尽可能满足当地需求,减少对外依赖。故选A。
【名师点睛】该题以俄罗斯秋明、汉特-曼西斯克等城市修建了大型温室蔬菜培植基地为材料背景,要求学生分析该地区蔬菜种植的限制性自然因素、温室培植蔬菜的优势条件和扶持温室蔬菜培植基地建设的直接目的。解题关键是准确获取有用的地理信息。第4题,根据图中经纬度,确定纬度高,热量不足;第5题,根据图例信息,该地区石油、天燃气等能源充足,能源供应充足是该地区利用温室培植蔬菜的优势条件;第6题,根据“秋明、汉特-曼西斯克等城市的蔬菜供应主要依靠进口,波动较大”,可以推出该地区扶持温室蔬菜培植基地建设的直接目的减少蔬菜对外依赖。
(2017·黄冈一联)马铃薯(喜温凉、怕湿、开花结实需长日照),在福建省种植历史悠久,种植面积逐年增长,形成了闽中戴云山区秋种、闽东北鹫峰山区春种和沿海平原冬种等三大种植区域,2016年建立千亩以上的马铃薯生产基地100个。读下图完成14~15题。
14.关于福建沿海平原种植马铃薯的不利条件,叙述错误的是( )
A.生长期内易受低温冻害影响,产量下降
B.纬度较低,温度较高,病虫害较多
C.生长期内日照不足,影响开花结实
D.气温日较差小,马铃薯品质欠佳
15.该地利用稻草秸秆进行马铃薯包心培土栽培(下种后6天内覆盖稻草并培土于稻草之上),关于这种措施下列说法错误的是( )
A.具有保温、保湿,提高马铃薯的品质和产量
B.改善土壤小环境,使薯皮光滑、薯型规则、裂薯少
C.减少土壤开裂,防止因块茎见光导致薯皮发青
D.增加土壤无机盐,提高马铃薯微量元素含量
14.A 马铃薯性喜温凉,在福建多种在山区,沿海平原多种在冬季,说明较耐寒,且福建西部有武夷山脉阻挡南下的冷空气,再加上沿海平原海拔低,距海近,温度较高。所以生长期内不易受低温冻害影响。故A错。
15.D 马铃薯稻草包心培土栽培,有利于创造透气性较好的土壤环境,可使植株埋入土下的节数增多,增加匍匐茎的数量,形成更多更大的块茎,提高马铃薯的产量和质量。另外我国冬季降水较少,干燥,土壤容易开裂,会导致马铃薯块茎见光而薯皮发青,甚至出现开裂,而稻草包心能有效减少土壤开裂,防止块茎被阳光直接照射而变青,开裂,提高品质。稻草包心不能增加土壤中无机盐的含量,稻草腐烂后会增加土壤中有机质的含量。
【名师点睛】信息获取不准确,不能总结马铃薯的生长习性,不能有效的再现出福建的自然地理环境,进而影响判读福建地理环境对马铃薯生长的影响。另外注意该题是让选错误的。
(2017·赣州摸底)蓝莓野生于亚热带、温带及寒带,果实为浆果, 鲜果采收成本高。到 1980 年代,美国已选育出适应各地气候条件的优良品种 100 多个,目前蓝莓成为美国主栽果树树种。我国蓝莓产业化始于 2000 年,现广泛栽培于东北、华东、西南等区域,产品大多出口。阿根廷主要栽培喜湿润、温暖的南高丛蓝莓,是世界蓝莓主要出口国。据材料完成16~
18题。
16.美国蓝莓快速成为主栽果树树种主要得益于( )
A. 科技先进 B. 消费升级 C. 气候多样 D. 种群优势
17.我国蓝莓产品出口世界市场的比较优势是( )
A. 土地辽阔 B. 产量巨大 C. 政策支持 D. 劳动力廉价
18.阿根廷蓝莓产业参与世界市场竞争的优势产品是( )
A. 鲜果 B. 冷冻果 C. 蓝莓色素 D. 加工果酒
16.B 市场需求决定了农业生产的类型和规模,由于消费升级人们对蓝莓的需求量增加,导致种植面积增加,B正确。
17.D 我国是发展中国家,人口众多,我国蓝莓出口世界市场的优势是劳动力价格低,D正确。
18.A 阿根廷位于南半球,与北半球季节相反,蓝莓上市时间与北半球上市时间不同,在世界市场中的竞争优势是鲜果,A正确。
(2017·临沂一模)多肉植物叶小、肉厚,下图中的纳马夸兰地区夏季多雾和冬雨使多肉植物疯狂繁殖,其多肉植物出口量已位居世界前列,下图是纳马夸兰位置示意图。据此完成19~20题。
19.多肉植物叶小、肉厚的原因是( )
A. 昼夜温差大,富含营养物
B. 气候炎热干燥,储存水分
C. 降水较多,汁液饱满
D. 地下水丰富,生长旺盛
20.纳马夸兰地区的多肉植物出口到世界各地,主要得益于( )
A. 互联网进步 B. 劳动力廉价
C. 政策的支持 D. 交通条件改善
19.B 据图文资料可知,纳马夸兰地区终年光热充足,蒸发量大,土壤水分较少,多肉植物为了减少叶子的蒸腾作用,叶片发育较小,为了在干旱的季节满足自身需要的水分,因此在雨季尽量多的储存水分,因此叶片较厚,故答案选B。
20.D 多肉植物叶小、肉厚,非洲西南那的纳马夸兰地区夏季多雾和冬雨使多肉植物疯狂繁殖,其多肉植物出口量已位居世界前列,非洲纳马夸兰多肉植物出口到世界各地.主要得益于交通进步,所以C正确。
(2017·潍坊期中)近年来,随着人们生活水平的提高,冰葡萄酒正在不断得到人们的青睐。在-8℃以下,利用葡萄树上自然冰冻的葡萄酿造的葡萄酒叫冰葡萄酒。该酒酿造技术独特,品质上乘,需葡萄原料用量约比一般葡萄酒多20倍。地处长白山区的辽宁省桓仁县桓龙湖畔(约41°N,125°E)是我国最大的冰葡萄种植区,有世界“黄金冰谷”美誉。目前,桓仁县聚集了多家国内外著名冰葡萄酒企业,冰葡萄酒产量位居世界第一,远销国内外市场。读冰葡萄种植区分布图和冰葡萄景观图,回答21~23题。
21.桓仁县吸引冰葡萄酒企业到来,主要是因为该地( )
A.消费市场广阔 B.原料丰富 C.廉价劳动力丰富 D.酿酒技术先进
22.多家国内外著名冰葡萄酒企业聚集在桓仁县,能够( )
A.降低企业的竞争优势 B.降低产品的运输成本
C.减轻环境污染 D.提高企业创新能力
23.该地所产的冰葡萄酒价格不菲,其原因是( )
①酿造时原料用量大 ②地处山区,交通不便
③市场距离远 ④劳动力成本高
A.①②③ B.②③④ C.①②④ D.①③④
21.B 由材料可知,冰葡萄酒是利用葡萄树上自然冰冻的葡萄酿造的葡萄酒,而冰冻葡萄不适宜长距离运输,桓仁县纬度高,冬季气温低,是我国最大的冰葡萄产区,所以桓仁县吸引冰葡萄酒企业到来,主要是因为该地原料丰富,故选B。
22.D 多家国内外著名冰葡萄酒企业聚集在桓仁县,可以互相加强信息交流与协作,提高气压的创新能力,增强企业将的竞争,A错、D对。由于市场距离没有接近,不会降低产品的运输成本,B错。由于大量企业集聚,会导致环境受到一定程度的污染,C错。故选D。
23.A 冰葡萄酒生产属于原料指向型工业,酿造时使用原料量大,桓仁县地处山区,交通不便,产品运输费用高,冰葡萄的市场主要为国内发达地区和世界发达国家,市场距离远,冰葡萄酿酒对劳动力的需求不大,劳动力成本对产品价格影响不大,故选A。
二、综合题
24.阅读图文材料,完成下列要求。
卤虫生存于高盐水域,以藻类为食,是水产养殖的优质活体饵料,也是候鸟的食物来源。美国大盐湖(下图)属内陆盐湖,卤虫资源丰富。20世纪50~70年代,大盐湖卤虫产业规模小,产品需低温运输,主要用于喂养观赏鱼类。80年代以来,随着水产养殖业快速发展,大盐湖卤虫产业规模不断扩大。
(1)分析大盐湖盛产卤虫的原因。
(2)说明早年卤虫产业规模较小的原因。
(3)推测20世纪80年代以来,水产养殖业快速发展的原因及其对大盐湖卤虫产业发展的影响。
(4)你是否赞同继续在大盐湖发展卤虫捕捞业。请表明态度并说明理由。
【解析】第(1)题,根据题目所给图文材料分析可知,大盐湖为高盐水域,适合卤虫生存;图中显示有多条河流注入大盐湖,湖水营养物质丰富。第(2)题,题目文字材料给出了本题答案,一方面,20世纪50~70年代,卤虫需低温运输,运输难度大且运费高;另一方面,当时卤虫主要用于喂养观赏鱼类,市场狭小。第(3)题,20世纪80年代以来,水产养殖业快速发展的原因可从过度捕捞导致海洋渔业产量减少、人们对水产品的需求量不断增大和近海水产养殖业技术不断提高等方面分析;由“随着水产养殖业快速发展,大盐湖卤虫产业规模不断扩大”不难得出大盐湖卤虫产业的发展得益于水产养殖业的快速发展这一结论。第(4)题,是否赞同继续在大盐湖发展卤虫捕捞业取决于个人观点,注意选取一个观点加以说明,且理由充分即可。
【答案】(1)属于内陆盐湖,为高盐水域。注入该湖的河水带来大量营养物质,适合藻类等卤虫饵料的生长。
(2)运输成本高(需低温运输);(主要用于喂养观赏鱼,)市场需求小。
(3)原因:海洋渔业产量减少;市场需求增大;近海水产养殖技术提高。影响:对卤虫需求量增加(促进了大盐湖卤虫产业发展)。
(4)赞同。理由:卤虫资源丰富,市场需求大,经济价值高,技术成熟,增加就业等。
不赞同。理由:让卤虫自然生长,维护生物链的稳定,保护湿地,保护生物多样性等。
25.(2017·福建联考)读图回答下列问题。
河北省张家口市宣化区,年降水量量400mm左右,气候大陆性强,多风沙,土壤沙石多。
宣化牛奶葡萄素有“刀切牛奶不流汁”的美誉,皮肉黄绿色,质脆而多汁,酸糖比适中。牛奶葡萄栽培至今仍大量沿用传统的庭院式、漏斗架及多株大穴种植栽培方式。漏斗式棚架架身向上倾斜 30—35°,呈放射状,架梢高 3m,棚架直径 10—15m,形成“内方外圆”的优美的独特漏斗架,适于观赏和乘凉休闲。宣化传统葡萄园系统已经被评选为全球重要农业文化遗产。下图示意河北省张家口市宣化区和漏斗架葡萄种植栽培方式。
(1)分析宣化牛奶葡萄种植的有利自然条件。
(2)分析宣化牛奶葡萄采取多株大穴种植栽培的主要原因。
(3)从气候的角度分析宣化牛奶葡萄种植采用漏斗架的原因。
(4)近年来,有人建议减少城郊型宣化牛奶葡萄种植园面积,你是否赞成,请说明理由。
【答案】(1)宣化纬度较高,夏季光照时间长;雨量集中,雨热同季;大陆性强,昼夜温差大。
(2)该地区降水较少,土壤沙石多,漏水漏肥,多株大穴种植栽培有利水源集中供给、肥源比较集中,有利于保水保肥。
(3)漏斗架有利于充分利用光照,且光照较均匀;环状漏斗架比较牢固,有利于抵抗该地较大风沙;漏斗葡萄架在炎热的夏季形成的低辐射、低气温、高湿度的庭院气候环境,有利防暑降温。
(4)反对:漏斗葡萄架造型独特,景观优美,且列为全球重要农业文化遗产;牛奶葡萄品质优良,深受消费者喜欢;铁路、公路等交通便利,与张家口、北京等地较近,游客较多,有利于发展乡村旅游。
赞成:该地区容易受水旱、沙尘暴、冰雹、霜冻等自然灾害的危害;土壤沙石多,土壤肥力较低;该种植方式机械化水平较低,生产效率低;城市化需要占用土地。
【解析】第(1)题,牛奶葡萄种植的有利自然条件可以从地形、气候、土壤、水源等方面来进行分析。宣化纬度较高,夏季昼长,光照时间长,有利于葡萄的光合作用的进行;宣化属于温带季风气候,雨热同期,雨量集中;能够满足葡萄生长季节所需的水分;该地距海较远,气候的大陆性较强,昼夜温差大,白天光合作用强,晚上呼吸作用弱,有利于葡萄糖分的积累年。第(2)题,由材料可知,该地区属于温带季风气候,大陆性强,年降水量量400mm左右,年降水量较小,土壤沙石多,漏水漏肥,多株大穴种植栽培有利水源集中供给、肥源比较集中,有利于保水保肥。第(3)题,该题属于温带季风气候,光照强,风沙大。该地光照强,漏斗架使得葡萄匍匐面积增大,有利于充分利用光照,且光照较均匀,从而增加葡萄的品质;该地气候大陆性强,温差大,环状漏斗架比较牢固,有利于抵抗该地较大风沙;该地夏季炎热,太阳辐射强,漏斗葡萄架在炎热的夏季能够遮挡阳光,调节气候,通过植物的蒸腾作用增加空气湿度,从而形成的低辐射、低气温、高湿度的庭院气候环境,有利防暑降温。
第(4)题,本题为开放性试题,赞成与否都可以,言之有理就可以。赞成就从区域的发展的有利条件和有利影响来分析,不赞成就从不利条件和不利影响来分析。漏斗葡萄架造型独特,景观优美,且列为全球重要农业文化遗产;该地的牛奶葡萄品质优良,深受消费者喜欢;附近铁路、公路等交通便利,而且与张家口、北京等地较近,游客较多,有利于发展乡村旅游。但由于该地区容易受水旱、沙尘暴、冰雹、霜冻等自然灾害的危害,对葡萄种植的影响较大;该地土壤沙石较多,土壤肥力较低,漏斗架葡萄种植栽培方式该机械化水平较低,生产效率低,而且随着城市化的发展,城镇建设需要占用土地,耕地面积逐渐减小。
26.(四川省内江市2018届高三毕业班第三次诊断性考试文综地理试题)阅读图文资料,完成下列要求。
油棕喜高温、湿润、强光照环境和肥沃的土壤,其棕桐果肉可榨棕桐油,主要用于餐饮业、食品工业和油脂化工业等。印度尼西亚的棕桐果肉出油率高,2007年后的棕桐油产量居世界首位。
中国某公司在印尼加里曼丹岛等地投资兴建油棕种植产业园区,并建设配套加工厂、仓
储、物流、公共服务等配套设施,所产棕桐油等主要销往我国。目前,在第一种植园巴郎卡拉亚已完成6万余公项(计划20万公项)油棕种植,在过去荒芜的土地上有近9000名当地的工人忙碌。该公司还投入大笔资金在当地兴修道路、桥梁、水电、排水、港口工程等。
(1)根据油棕生长的气候条件,说明我国棕桐油产量小的原因。
(2)说明油棕果收获后需在当地加工,产品销往国内的原因。
(3)简述中国公司选择在该岛上兴建油棕产业园区的原因及对当地的积极影响。
(4)印尼政府计划扩大加里曼丹岛油棕树种植,开发棕桐油产业,列举该计划对生态环境的不利影响。
【答案】(1)我国热带地区面积小,用于种植油棕的土地较少,产量低;我国热带地区纬度较高,气候条件差,种植的油棕质量较差 (2)油棕果量大,节约运输成本;我国人口众多,餐饮业、食品工业和油脂化工业对棕桐油需求量大,且能改善人们食用油结构 (3)原因:热带雨林气候区,特别适宜油棕种植;岛上地广人稀,有大片适宜种植油棕的地区未得到开发;积极影响:促进当地人就业,增加经济收人,改变贫困落后局面;增加当地政府税收;兴修道路、桥梁、水电、港口工程等,促进基础设施建设和经济发展 (4)大量种植油棕树,会改变热带雨林植被多样性;动物失去食物和栖息地;生态环境遭到破坏,难以恢复;同时对土壤肥力、地下水和气候造成影响(任答两点)
【解析】(1)我国棕桐油产量小,说明我国的气候条件不适合种植油棕,结合材料并根据所学知识可知,我国热带地区面积小,用于种植油棕的土地较少,产量低;我国热带地区纬度较高,气候条件差,种植的油棕质量较差。
(2)本题分为两小问,首先需要分析油棕果收获后需在当地加工的原因,主要考虑原料导向型产业;产品销往国内主要考虑我国市场需求量大。
(3)本题分为两小问,中国公司选择在该岛上兴建油棕产业园区的原因主要从当地气候适合种植油棕、当地地广人稀等方面分析;影响主要从增加就业、增加经济收入、税收、基础设施建设等方面分析。
(4)扩大加里曼丹岛油棕树种植,开发棕桐油产业对生态环境的不利影响可迁移森林破坏对环境不利影响的知识,如破坏生物多样性、水土流失、森林调节气候作用减弱等。
27.(2018届高三高考复习全程精练�核心卷(三))阅读图文材料,完成下列要求。
长绒棉,又称海岛棉,由于其品质优良,纤维柔长,被世人誉为“棉中极品”。高端色织、家纺等国内頂尖产品和出口的高附加值纺织品及服装,都需要使用以长绒棉为主要原料的纱线。新疆的阿拉尔垦殖区是世界长绒棉的主要产区。2011年洁丽雅集团新疆新越丝路有限公司在阿拉尔市注册成立,所建洁丽雅品牌产业生产研发基地项目共27亿元,建设涵盖从棉纺、织造、染色、整理到毛中成品的全产业链生产线,带来8000-10000个就业岗位。下图为阿拉尔市地理位置示意图。
(1)分析阿拉尔垦殖区成为世界长绒棉主要产区的有利自然条件。
(2)简述洁丽雅集团在阿拉尔市成立新疆新越丝路有限公司的优势。
(3)说明新疆新越丝路有限公司的工业生产对当地环境的不利影响。
(4)简述新疆新越丝路有限公司对促进当地社会经济发展的意义。
【答案】(1)地处干燥的温带大陆性气候区,晴天多,光照充足;昼夜温差大,有利于有机质的积累;塔里木河流经该地区,灌溉水源充足;沙质土壤,有利于棉花生长。
(2)阿拉尔市周边为长绒棉主要种植区,原料充足且优质;我国西部大开发,国家政策支持;当地丰富的廉价劳动力。
(3)位于塔里木河流域,印染工业会污染水源;气候干旱,工业生产促使棉花生产规模扩大,加剧水资源紧张状况;扩大棉花种植可能会导致荒漠化范闱扩大,造成生态环境恶化。
(4)促进当地工业化和城市化水平的提高;带动当地经济发展,促进当地社会经济水平的提高;增加就业机会,带动当地少数民族脱贫致富。
【解析】整体分析:本题以阿拉尔垦殖区以及新疆新越丝路有限公司发展的相关材料为载体,考查工、农业的区位因素以及工业生产对地理环境的影响。影响工、农业的区位因素可从自然、社会经济、技术因素进行分析,工业生产对地理环境的不利影响主要从对生态环境角度分析。
(1)分析阿拉尔垦殖区成为世界长绒棉主要产区的有利自然条件可从光照、热量、水源和士壤等方面分析。该地区深居内陆,降水稀少,光照强;日温差大,利于有机质的积累;靠近河流,灌溉便利;沙质土壤,透气性好。
(2)洁丽雅集团在阿拉尔市成立的新疆新越丝路有限公司以纺织工业为主,还包括织造、染色、整理到毛巾成品,属于劳动密集型工业,其优势主要从劳动力资源、原料状况以及国家政策等角度分析。
(3)新疆新越丝路有限公司的工业生产对当地环境的不利影响主要从工业生产带来环境污染、水资源短缺以及生态环境恶化等角度分析。该地区水资源短缺,工业生产污染水源加剧了水资源短缺,进而会引发土地荒漠化。
(4)新疆新越丝路有限公司对促进当地社会经济发展主要从社会就业、经济发展以及工业化和城市化等角度分析。该公司主要发展劳动力密集型工业,促进就业;促进经济发展,从事非农业活动人口增加,提高城市化水平,促进工业化水平增加。
【点睛】
第(1)问,注意关键词:“有利”“自然”。
第(2)问,分析出新越丝路有限公司所从事的工业部门大多属于劳动密集型工业。
第(3)问,工业生产对环境的不利影响主要从环境污染、资源短缺、生态恶化三个角度分析。
第(4)问,工业对促进当地社会经济发展主要从增加就业、促进经济发展、提高工业化和城市化水平等角度分析,尤其所在地区为落后的少数民族地区所以可以写带动当地少数民族脱贫致富。
28.(2018届高三全国(新课标区)金优试卷模拟(二)冲刺卷)阅读图文资料,回答下列问题。
柚木是热带高大阔叶林或半落叶乔木,要求较高的温度,成材时间较长。柚木系强阳性树种,根系浅、树冠大,喜深厚、湿润、肥沃、排水条件良好的土壤。柚木材质坚硬,纹理线条优美,耐腐耐磨,不翘不裂,防火防水性好用途极为广泛是世界上公认的最优质的珍贵木材之一,下图为爪哇岛柚木人工林主要分布区。
(1)推测柚木适宜生长的气候类型并说明理由。
(2)分析爪哇岛柚木集中分布区大多位于山地缓坡的原因。
(3)说明目前印尼把柚木作为保护性商品,限制原木出口的目的。
(4)你是否支持我国大力发展柚木人工林,表明观点并说明理由。
【答案】(1)热带季风气候。柚木是热带树种,有落叶或半落叶现象,说明其生长的热量条件具有季节性;柚木喜湿润,根系浅,说明当地降水条件充沛 (2)缓坡便于种植和采光;树木树冠大,根系浅,缓种植可防倒伏;坡度缓,排水条件好,土壤不会过湿 (3)木成时间较长,蓄积量有限;产业链短,效益低,需求量大,大量采伐,破坏生态环境 (4)支持:武国热带地区,多山地,具备柚木的生长环境:(分)生物技术先进,可寻求柚木种植范围的突破柚木用途广泛,市场需求量大,不支持:我国热带面积小,不易扩大种植几种或者某种经济作物;柚木根系浅,需水量大,不抗风,易受台风影响;柚木成材时间长,更新周期长
【解析】整体分析:该题以爪哇岛柚木人工林为材料,考查柚木适宜生长的气候类型、地形条件,印尼把柚木作为保护性商品的目的和我国大力发展柚木人工林可行性分析。重点考查学生获取和解读地理信息,调动和运用地理知识的能力。
(1)根据柚木生长习性推测适宜生长的气候类型,柚木是热带高大阔叶林或半落叶乔木,说明柚木是热带树种,有落叶或半落叶现象,说明其生长的热量条件具有季节性,所以可以推测适宜生长的气候类型是热带季风气候。
(2)爪哇岛柚木集中分布区大多位于山地缓坡的原因可以从采光、排水等方面分析回答,山地缓坡,排水条件好,土壤不会过湿,缓坡便于种植和采光,有利于树木生长。
(3)印尼把柚木作为保护性商品,限制原木出口,主要是从保护环境、延长产业链等方面考虑。
(4)该题为开放性试题,支持或反对都可以,只是需要注意观点和理由一致。支持我国大力发展柚木人工林,则从柚木用途,市场需求,生长环境等方面回答。反对我国大力发展柚木人工林在,则从柚木生长条件、成材时间和自然灾害等方面回答。
29.(衡水金卷 信息卷2018年普通高校招生全国统考全国卷I 高三文综地理试题(五))结合图文资料,完成下列要求。
塔里木盆地是我国特色林果业的主要产区,以其广阔的地域空间,优越的气候条件成为我国苹果、核桃、枣、杏、葡萄、香梨、石榴等特色林果产业的优势区域,也是新疆出口创汇的主要水果基地。但是,低温、大风及干旱等自然灾害的频发,尤其是发生在整个生长季节(3~10月)的8级以上大风对塔里木盆地特色林果业的发展造成了严重威胁。下图为塔里木河流域生长季节大风日数空间分布图。
(1)评价塔里木盆地特色林果生长的气候条件。
(2)描述图示区域生长季节大风日数空间分布特点。
(3)简述大风天气对特色林果生长的影响。
(4)为减少大风天气对特色林果业的危害,请提出可行性措施。
【答案】(1)有利条件:光照充足,昼夜温差大;生长季节热量条件好;适宜生长的时间长,特色林果生长周期长。
不利条件:气候干旱,降水少;多低温、大风、干旱等气象灾害。
(2)图示区域的中南部大风日数少,向北、西、东三面大风日数逐渐增多;东部地区大风日数少于西部地区。
(3)风力大,易导致果实脱落,影响水果产量;大风易引发沙尘天气,沙石破坏果实表皮,影响水果品质等。
(4)加强对大风天气的预警预报;在农田附近建设防风林或挡风墙;加大技术投入,培育优良品种等。
【解析】整体分析:本题考查影响农业的区位因素,气候条件对农业的影响主要从光、热(昼夜温差)、水等方面分析利和弊;等值线的疏密程度代表大风日数的多少;减少自然灾害对农业的影响应从加强预警、农业技术、工程措施等方面分析。
(1)塔里木盆地气候为温带大陆性气候,气候干旱,降水少,易出现干旱等气象灾害,同时多晴天,光照好,昼夜温差大;夏季高温,热量条件好,适宜生长的时间长;纬度高,距冬季风源地近,易受低温和大风的影响。
(2)读图知,根据等值线判读规律,等值线越密集说明大风日数越多。整体看,中南部少,北、西、东三面多;从东西看方向看,东少,西多。
(3)大风使果树枝条受损,不利于果树生长,果实脱落,产量降低;当地多荒漠、戈壁,伴随大风出现沙尘天气,光照条件变差,同时大量细小沙石直接破坏果实表皮,降低水果品质等。
(4)对于气象灾害的防治首要是加强预警预报,同时加大技术投入,培育优良品种提高果树和果实整体抗风能力。在农田附近建设防风林或挡风墙等工程和生物措施,起到削风降尘的作用。
【点睛】
(1)评价注意有利和不利两个方面,从气候的降水、气温、风、光照等多角度分析。
(2)描述空间分布特点注意数值空间变化规律,结合空间差异哪儿多、哪儿少。
(3)抓住大风天气和伴随的沙尘天气的特点,从果树枝条、果实数量、品质等方面分析。
(4)可行性措施:首先加强预报,提前防范;生物和工程措施结合削风降尘;最后提高果树自身抗风沙能力。
相关资料
更多

