还剩14页未读,
继续阅读
【化学】江苏省启东中学2018-2019学年高一下学期3月月考试题(解析版)
展开
江苏省启东中学2018-2019学年高一下学期3月月考试题
全卷满分100分,用时100分钟。
可能用到的原子量:C:12 H:1 Cl:35.5 Na:23 Ag:108 Cu:64 N:14 Mn:55 Fe:56 I:127 Br:80 O:16 N:14
第Ⅰ卷(50分)
一、选择题(本题包括10个小题,每小题只有一个选项符合题意,每题2分,共20分)
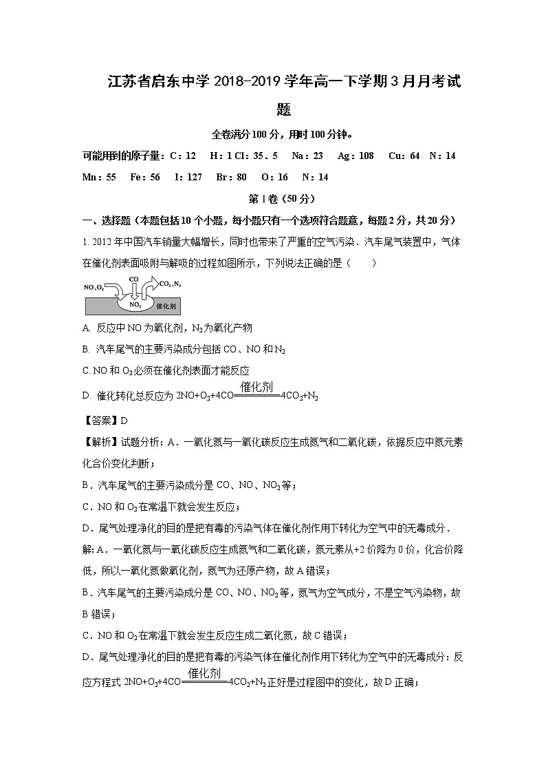
1. 2012年中国汽车销量大幅增长,同时也带来了严重的空气污染.汽车尾气装置中,气体在催化剂表面吸附与解吸的过程如图所示,下列说法正确的是( )
A. 反应中NO为氧化剂,N2为氧化产物
B. 汽车尾气的主要污染成分包括CO、NO和N2
C. NO和O2必须在催化剂表面才能反应
D. 催化转化总反应为2NO+O2+4CO4CO2+N2
【答案】D
【解析】试题分析:A.一氧化氮与一氧化碳反应生成氮气和二氧化碳,依据反应中氮元素化合价变化判断;
B.汽车尾气的主要污染成分是CO、NO、NO2等;
C.NO和O2在常温下就会发生反应;
D.尾气处理净化的目的是把有毒的污染气体在催化剂作用下转化为空气中的无毒成分.
解:A.一氧化氮与一氧化碳反应生成氮气和二氧化碳,氮元素从+2价降为0价,化合价降低,所以一氧化氮做氧化剂,氮气为还原产物,故A错误;
B.汽车尾气的主要污染成分是CO、NO、NO2等,氮气为空气成分,不是空气污染物,故B错误;
C.NO和O2在常温下就会发生反应生成二氧化氮,故C错误;
D.尾气处理净化的目的是把有毒的污染气体在催化剂作用下转化为空气中的无毒成分:反应方程式2NO+O2+4CO4CO2+N2正好是过程图中的变化,故D正确;
故选:D.
2.下列说法正确的是( )
①Cl2的性质活泼,与H2混合后立即发生爆炸
②实验室制取Cl2时,为了防止环境污染,多余的Cl2可以用Ca(OH)2溶液吸收
③若Cl2发生泄漏,应立即向上风地区转移
④检验HCl气体中是否混有Cl2,方法是将气体通入AgNO3溶液中
⑤除去HCl气体中的Cl2,可将气体通入饱和食盐水中
A. ①②③ B. ②③④ C. ③ D. ③⑤
【答案】C
【解析】Cl2与H2混合,只有达到爆炸极限时,在点燃或光照的条件下才能发生爆炸,①错误;Ca(OH)2的溶解度小,溶液中溶质含量少,实验室中通常用NaOH溶液吸收多余的Cl2,②错误,排除A、B项;HCl气体与AgNO3溶液反应可产生AgCl沉淀,④错误;将混合气体通入饱和食盐水中,除去的是HCl气体,而不是Cl2,⑤错误,排除D项。
3. 将足量X气体通入Y溶液中,实验结果与预测的现象一致的组合是( )
A. 只有①②③ B. 只有①②④
C. 只有①③④ D. ①②③④
【答案】D
【解析】试题分析:①CO2、H2O与Na2CO3反应生成溶解度更小的NaHCO3,析出NaHCO3,出现白色沉淀,正确;②SO2溶于水生成H2SO3,H2SO3电离产生H+,NO3‾、H+把SO2氧化为SO42‾,生成BaSO4白色沉淀,正确;③Cl2与H2O反应生成HCl和HClO,HCl与AgNO3反应生成AgCl白色沉淀,正确;④NH3与AlCl3反应生成白色沉淀Al(OH)3,正确,故D项正确。
4.在SiO2、CaCO3和Al粉的混合物中,除去CaCO3和Al粉并净化SiO2,最好用下列哪种溶液处理( )
A. 盐酸 B. 氢氧化钠 C. 浓硫酸 D. 硝酸银
【答案】A
【解析】
【分析】除杂(提纯)是指除去杂质,同时被提纯物质不得改变。根据二氧化硅、铝和碳酸钙的性质选取合适的除杂试剂来净化二氧化硅。
【详解】铝是活泼金属,既能与强酸溶液反应又能与强碱溶液反应;碳酸钙是弱酸盐能和强酸反应,SiO2是酸性氧化物,能与强碱溶液反应。
A.盐酸和碳酸钙反应生成可溶性的氯化钙,铝和盐酸反应生成可溶性的氯化铝,但二氧化硅都不和盐酸反应,所以除去CaCO3和Al粉并净化SiO2,故A正确;
B.氢氧化钠和二氧化硅反应,铝和氢氧化钠反应生成偏铝酸钠,碳酸钙不和氢氧化钠反应,除杂剂和二氧化硅反应而得不到二氧化硅,故B错误;
C.铝在浓硫酸中发生钝化,碳酸钙和浓硫酸会生成硫酸钙附着在碳酸钙表面阻碍反应的进行,二氧化硅和浓硫酸不反应,所以浓硫酸不能净化二氧化硅,故C错误;
D.硝酸银和铝反应生成可溶性铝盐和银,碳酸钙和二氧化硅都不和硝酸银反应,所以不能净化二氧化硅,故D错误。
故选A。
5.下列关于硅的说法不正确的是( )
A. 硅是非金属元素,它的单质是灰黑色有金属光泽的固体
B. 硅的导电性能介于金属和绝缘体之间,是良好的半导体材料
C. 硅的化学性质不活泼,常温下不与任何物质反应
D. 粗硅的冶炼反应,体现了高温下SiO2的弱氧化性
【答案】C
【详解】A.晶体硅的结构与金刚石类似,它是灰黑色有金属光泽的非金属固体,故A正确;
B.硅在元素周期表中处于金属和非金属的过渡位置,所以晶体硅的导电性介于导体和半导体之间,是良好的半导体材料,故B正确;
C.常温下,硅的化学性质不活泼,但硅能和氢氟酸、氢氧化钠溶液反应,故C错误;
D.粗硅的冶炼过程中,发生反应:SiO2+2CSi+2CO↑,Si元素的化合价由+4价降低为0价,被还原,体现了高温下SiO2的弱氧化性,故D正确。
故选C。
6.某无色混合气体中可能含有Cl2、O2、SO2、NO、NO2中的两种或多种。现将此混合气体通过品红溶液,品红溶液褪色;然后向剩余气体中通入空气,很快变为红棕色。则下列对原混合气体成分的判断中正确的是( )
A. 肯定含有SO2和NO B. 肯定没有Cl2、O2和NO
C. 可能含有Cl2和O2 D. 肯定含有Cl2和NO
【答案】A
【详解】混合气体无色,则说明不含有有色的Cl2和NO2气体;此无色混合气体通过品红溶液后,品红溶液褪色,说明一定含有SO2;把剩余气体排入空气中,很快变为红棕色,说明含有气体NO,则一定没有与NO反应的O2,根据以上分析可知,混合物中肯定没有Cl2、O2和NO2,一定含有的气体为:SO2、NO。
A.根据分析可知,混合气体中一定含有SO2、NO,故A正确;
B.混合气体中一定不含Cl2、O2和NO2,故B错误;
C.混合气体中一定不含Cl2、O2,故C错误;
D.混合气体一定为SO2和NO的混合气体,故D错误。
故选A。
7.在标准状况下,把22.4LNO、NO2的混合气体通入装有1 L水的密闭容器中,再向该容器中充入足量的O2,完全反应后(假设反应过程中液体体积不变),容器中所得的溶液的物质的量浓度为( )
A. 无法计算 B. 1 mol·L-1
C. 0.5 mol·L-1 D. 1.5 mol·L-1
【答案】B
【解析】
【分析】本题中的NO、NO2在足量的氧气条件下与水反应会全部生成HNO3,因此只要根据反应过程中的N元素守恒,就可以很简单地算出HNO3溶液的物质的量浓度。
【详解】标准状况下混合气体的物质的量为22.4L÷22.4L/mol==1mol,由N原子守恒生成硝酸为1mol,假设反应过程中液体体积不变,即溶液的体积为1L,容器中所得的溶液的物质的量浓度为1mol/1L=1mol/L,所以B正确。
故选B。
8.下列说法正确的是( )
A. 因为SO2具有漂白性,所以它能使品红溶液、溴水、KMnO4(H+)、石蕊溶液褪色
B. 能使品红溶液褪色的不一定是SO2
C. SO2、漂白粉、活性炭、Na2O2都能使红墨水褪色,其原理相同
D. SO2和Cl2等物质的量混合后同时通入装有湿润的有色布条的集气瓶中,漂白效果更好
【答案】B
【解析】试题分析:A.因为SO2具有漂白性,所以它能使品红溶液褪色,SO2具有还原性,与溴水、酸性KMnO4溶液发生反应,被氧化,而使溶液褪色。SO2的水溶液显酸性,使紫色的石蕊试液变为红色。错误。B.SO2有漂白性,能使品红溶液褪色,但是有漂白性的物质不一定是SO2。正确。C.SO2、漂白粉、活性炭、Na2O2都能使红墨水褪色,但是漂白原理不相同。错误。D.等物质的量的SO2和Cl2混合后会发生反应:Cl2+SO2+2H2O=H2SO4+2HCl。产生的物质无漂白性。因此等物质的量的SO2和Cl2混合后通入装有湿润的有色布条的集气瓶中,漂白效果会失去。错误。
9.下列叙述正确的是( )
A. 浓硫酸是一种干燥剂,能够干燥氢气、氧气、氨气等气体,但不能干燥有较强还原性的HI、H2S等气体
B. 浓硫酸与单质碳反应的化学方程式为C+2H2SO4(浓) CO2↑+2SO2↑+2H2O,在此反应中,浓硫酸既表现了强氧化性又表现了酸性
C. 把足量铜粉投入到含H2SO4 2 mol的浓硫酸中,得到气体体积标准状况下为22.4 L
D. 常温下能够用铁、铝等容器盛放浓硫酸,是因为浓硫酸的强氧化性使其钝化
【答案】D
【详解】A.浓硫酸具有吸水性,但由于其具有强氧化性和酸性,故不能用来干燥具有还原性的气体和碱性气体(NH3),故A错误;
B.金属与浓硫酸反应时,生成相应的盐和SO2,此时浓硫酸显酸性和强氧化性,而与S、C等非金属单质作用时,由于没有盐生成,故只显强氧化性,故B错误;
C.Cu与浓H2SO4反应时,浓H2SO4浓度逐渐降低,当降到一定程度变为稀H2SO4时,反应自行停止,故产生的SO2在标准状况下不足22.4L,故C错误;
D.因为浓硫酸具有较强的氧化性,在常温下铝和铁发生钝化,所以常温下能够用铁、铝等容器盛放浓硫酸,故D正确。
故选D。
10.下列实验能证明是SO2而不是CO2的是( )
①能使澄清石灰水变浑浊 ②能使湿润的蓝色石蕊试纸变红 ③能使品红溶液褪色
④通入足量的NaOH溶液中,再滴加BaCl2溶液有白色沉淀生成,该沉淀溶于稀盐酸
⑤通入溴水中能使溴水褪色,再滴加Ba(NO3)2溶液有白色沉淀生成
A. ①②③④⑤ B. ③⑤ C. ③④⑤ D. 无
【答案】B
【解析】
【分析】①二氧化碳、二氧化硫都可以使澄清石灰水变浑浊;
②二氧化碳、二氧化硫都是酸性氧化物气体都可以使湿润的蓝色石蕊试纸变红色;
③使品红溶液褪色的气体二氧化硫气体;
④二氧化碳、二氧化硫通入氢氧化钠溶液中生成盐,加入氯化钡溶液都会生成白色沉淀;
⑤通入溴水中能使溴水褪色,再滴加Ba(NO3)2溶液有白色沉淀生成,该气体为SO2。
【详解】①二氧化碳、二氧化硫都是酸性氧化物,和碱反应生成盐和水,都可以使澄清石灰水变浑浊,故①不符合;
②二氧化碳、二氧化硫都是酸性氧化物气体,遇到水生成对应的酸,溶液酸性都可以使湿润的蓝色石蕊试纸变红色,故②不符合;
③使品红溶液褪色的气体是二氧化硫气体,二氧化硫具有漂白性,故③符合;
④二氧化碳、二氧化硫通入氢氧化钠溶液中生成碳酸盐、亚硫酸盐,加入氯化钡溶液反应会生成碳酸钡、亚硫酸钡白色沉淀,故④不符合;
⑤通入溴水中能使溴水褪色,再滴加Ba(NO3)2溶液有白色沉淀生成,该气体为SO2,故⑤符合。
所以能证明是SO2而不是CO2的是③⑤。
故选B。
二、不定项选择题:本题包括10小题,每小题3分,共计30分。每小题有一个或两个选项符合题意。若正确答案只包括一个选项,多选时,该题得0分;若正确答案包括两个选项,只选一个且正确的得2分,选两个且都正确的得满分,但只要选错一个,该小题就得0分。
11.下列各种叙述中,正确的是( )
①Cl-和Cl2的性质相同 ②ClO-具有氧化性
③Cl-比Cl多一个电子 ④盐酸兼有酸性、氧化性、还原性
⑤Cl-具有酸性 ⑥Cl2的氧化性比MnO2的强
⑦Cl2只有氧化性而没有还原性
A. ①②⑤⑥ B. 仅②④⑥
C. 仅②③④ D. ②③④⑥
【答案】C
【解析】试题分析:①Cl-为阴离子、Cl2为分子,不同的粒子,性质肯定不同,故①错误;②ClO-,次氯酸跟,+1价氧具有强氧化性,故②正确;③Cl得到一个电子变成Cl-,故Cl-比Cl多一个电子,③正确;④盐酸HCl=H++ Cl-,H+有酸性、氧化性,Cl-有还原性,故④正确;⑤Cl-没有酸性,有还原性,故⑤错误;⑥因为MnO2和浓盐酸反应制备Cl2,所以氧化性MnO2比Cl2强,故⑥错误;⑦Cl2是中间价(0价),既有氧化性,也有还原性,故⑦错误;本题选C。
12.下列说法正确的是( )
A. 向久置的氯水中滴入紫色石蕊试液,溶液先变红后褪色
B. 欲除去Cl2中的少量HCl气体,可将此混合气体通入盛有饱和食盐水的洗气瓶
C. 漂白粉的主要成分是CaCl2和Ca(ClO)2,应密封保存
D. 实验室用MnO2和稀HCl加热法制取Cl2时,若有14.6gHCl参加反应,则可制得3.55gCl2
【答案】B
【解析】A项,久置的氯水,由于HClO见光分解,溶液中HClO浓度逐渐减小,使Cl2与水的反应直至趋于完全,最终溶液将变为盐酸溶液,不含有HClO,有酸性而无漂白性,因此,向久置氯水中滴入石蕊试液,溶液只变红而不褪色;将Cl2和HCl的混合气体通过入饱和食盐水中,HCl因易溶于水而被吸收掉,Cl2虽然能溶于水中,但由于饱和食盐水中Cl-浓度大,使Cl2与H2O反应受到抑制,从而减少了Cl2被水吸收的量,故B正确;Ca(ClO)2是漂白粉的有效成分,CaCl2不是,C项错误;D项,MnO2与浓盐酸加热才能生成Cl2。
13.自来水厂向水中通入少量氯气后,与目标作用直接相关的物质是( )
A. Cl2 B. HClO C. HCl D. ClO-
【答案】B
【详解】自来水厂向水中通入少量氯气后,氯气和水反应生成盐酸和次氯酸,次氯酸具有强氧化性,可以用于自来水的杀菌、消毒,所以B正确。
故选B。
14.下列离子方程式不正确( )
A. 烧碱溶液与氯化铵溶液混合: NH4++OH- = NH3·H2O
B. 硫酸铵溶液与氢氧化钡溶液混合加热:NH4++OH- = NH3↑+H2O
C. 氨气通入稀硫酸:NH3+H+=NH4+
D. 氯气通入水中:Cl2 + H2O = 2H++Cl-+ClO-
【答案】BD
【详解】A.烧碱溶液和氯化铵溶液反应生成氯化钠和一水合氨,离子方程式为NH4++OH-=NH3·H2O,故A正确;
B.硫酸铵溶液与氢氧化钡溶液混合加热生成氨气和硫酸钡沉淀,反应的离子方程式为SO42-+Ba2++2NH4++2OH-=BaSO4↓+2NH3↑+2H2O,故B错误;
C.氨气和稀硫酸反应生成硫酸铵,离子方程式为NH3+H+=NH4+,故C正确;
D.氯气和水反应生成盐酸和次氯酸,次氯酸是弱酸,写化学式,离子方程式为Cl2+H2OH++Cl-+HClO,故D错误。
故选BD。
15.下列各组离子,在强碱性溶液中能大量共存的是( )
A. Na+、Ba2+、Cl-、SO42- B. Na+、Ba2+、AlO2-、NO3-
C. NH4+、K+、Cl-、NO3- D. Na+、K+、SiO32-、SO42-
【答案】BD
【详解】“强碱性溶液”,说明溶液中有大量的OH-。
A.Ba2+与SO42-反应生成沉淀而不能大量共存,故A不符合题意;
B.碱性条件下离子之间不发生任何反应,可大量共存,故B符合题意;
C.碱性条件下NH4+与OH-反应生成氨气而不能大量共存,故C不符合题意;
D.碱性条件下离子之间不发生任何反应,可大量共存,故D符合题意。
故选BD。
16.检验Na2SO4 溶液中含有Cl―的方法是( )
A. 先加BaCl2溶液,再加AgNO3溶液
B. 先加AgNO3溶液,再加稀HNO3
C. 先加足量的Ba(NO3)2溶液,再加AgNO3溶液
D. 先加足量Ba(OH)2 溶液,再加AgNO3溶液
【答案】C
【解析】A中加BaCl2溶液会引入Cl-,故A错误。B先加AgNO3溶液,会生成Ag2SO4沉淀,干扰Cl-的检验,故B错误。D中先加Ba(OH)2溶液,再加AgNO3溶液,会生成AgOH,干扰Cl-的检验,故D错误。C中先加足量的Ba(NO3)2溶液,生成BaSO4沉淀,过滤除去,从而排除SO42-对Cl-检验的干扰,再加AgNO3溶液,检验出Cl-,故C正确。
17.下列除杂的操作方法正确的是( )
A. NO中有少量的NO2:用水洗涤并收集于气球中
B. 食盐中有少量的NH4Cl:加热灼烧法除去。
C. HCl中混有少量Cl2:通过盛有饱和食盐水的洗气瓶
D. CO2中混有少量的SO2气体:通过饱和NaHSO3溶液洗气
【答案】AB
【详解】A.二氧化氮与水反应生成NO,则用水洗涤后可以得到纯净的NO,故A正确;
B.NH4Cl受热分解生成氨气和氯化氢气体,所以除去食盐中少量的NH4Cl,可以通过加热灼烧的方法,故B正确;
C.Cl2中混有少量的HCl,可以通过盛有饱和食盐水的洗气瓶,除去HCl,故C错误;
D.CO2中混有少量的SO2气体,应通过饱和NaHCO3溶液洗气,故D错误。
故选AB。
18.下列离子方程式,正确的是( )
A. 澄清石灰水中通入过量二氧化硫:Ca2+ +2OH- +SO2 ===CaSO3↓+H2O
B. 碳酸钠溶液中加入二氧化硅:CO32- +SiO2==SiO32- +CO2↑
C. 二氧化硅与烧碱溶液反应:SiO2 +2OH- === SiO32-+H2O
D. 硅酸与烧碱溶液中和:H2SiO3 +2OH- === SiO32-+2H2O
【答案】CD
【详解】A.向澄清的石灰水中通入过量的SO2气体,反应的化学方程式是SO2(过量)+Ca(OH)2=
Ca(HSO3)2,离子方程式为:OH-+SO2=HSO3-,故A错误;
B.二氧化硅在碳酸钠溶液中确实是不能反应的,因为硅酸的酸性比碳酸弱,作为硅酸酸酐的SiO2不能和CO32-发生复分解反应,但在高温下二者的固体是可以反应的:Na2CO3+SiO2Na2SiO3+CO2↑,故B错误;
C.二氧化硅与烧碱溶液反应生成硅酸钠和水,离子方程式为SiO2+2OH-=SiO32-+H2O,故C正确;
D.硅酸与烧碱溶液酸碱中和生成硅酸钠和水,硅酸是弱酸,写成化学式,离子方程式为:H2SiO3+2OH-=SiO32-+2H2O,故D正确。
故选CD。
19.能够确定一种溶液中一定含SO42-的实验事实是( )
A. 取少量试样溶液,先 加入盐酸到溶液酸化,再加入BaCl2溶液,有白色沉淀生成
B. 取少量试样溶液,加入BaCl2 溶液,有白色沉淀生成后,加稀HNO3沉淀不溶解
C. 取少量试样溶液,加入Ba(NO3)2溶液,有白色沉淀生成,再加稀HNO3沉淀不消失
D. 取少量试样溶液,加入Ba(NO3)2溶液,有白色沉淀生成,加盐酸,沉淀不溶解
【答案】A
【详解】A.当加入足量的盐酸时,无沉淀生成,加入BaCl2生成了白色沉淀,原溶液只可能含有SO42-,故A正确;
B.加入BaCl2溶液有白色沉淀,再加稀HNO3,沉淀不溶解,原溶液中可能含有SO42-或SO32-(BaSO3能被HNO3氧化成BaSO4),故B错误;
C.加入Ba(NO3)2溶液,能产生白色沉淀,原溶液中可能含有CO32-、SO32-、SO42-等,再加稀HNO3,沉淀不溶解,原溶液中可能含有SO42-或SO32-(BaSO3能被HNO3氧化成BaSO4),故C错误;
D.加入Ba(NO3)2溶液,能产生白色沉淀,原溶液中可能含有CO32-、SO32-、SO42-等,再加盐酸,沉淀不溶解,原溶液中可能含有SO42-或SO32-(BaSO3能被HNO3氧化成BaSO4),故D错误。
故选A。
20.已知Br2跟NaOH溶液的反应类似于Cl2跟NaOH溶液的反应。用溴水作试剂不能将下列各组中的溶液鉴别出来的是( )
A. 水、汽油、CCl4 B. AgNO3、NaOH、KI
C. NaCl、NaBr、NaI D. 汽油、酒精、NaOH
【答案】C
【详解】A.四氯化碳、汽油都不溶于水,四氯化碳的密度比水大,汽油的密度比水小,可以用溴水作试剂将其鉴别出来,故A正确;
B.溴水与AgNO3反应看生成AgBr浅黄色沉淀,溴水与氢氧化钠溶液反应使溴水褪色,溴水与KI反应置换出I2,溶液的颜色由橙黄色变为棕黄色,颜色发生改变,可以用溴水作试剂将其鉴别出来,故B正确;
C.溴水与NaCl、NaBr溶液都不反应,不能用溴水作试剂将其鉴别出来,故C错误;
D.溴水与汽油混合溶液会分层,和酒精互溶不分层,但溴水不褪色,溴水和氢氧化钠溶液混合,不分层,但溴水会褪色,可以用溴水作试剂将其鉴别出来,故D正确。
故选C。
第Ⅱ卷(50分)
三、填空题(本题包括5小题,共50分)
21.向BaCl2溶液中通入SO2后,将溶液分置于两支试管中。向一份中通入NH3气体,出现白色沉淀A;另一份通入少量Cl2,产生白色沉淀B。已知硝酸具有强氧化性。试回答下列问题:
(1)向BaCl2溶液中通入SO2气体无明显现象,“无明显现象”可能是“不反应”,也可能是“反应但无现象”。此处应为_____________,原因是_____________。
(2)沉淀A的化学式为________,该沉淀能否溶于稀盐酸?________。
(3)写出通入少量Cl2,生成沉淀B的离子方程式:_________________________。
(4)生成2.33 g沉淀B,理论上需要消耗标准状况下的Cl2________mL。
(5)常温下,若将SO2通入BaCl2溶液至饱和,再通入下列某些气体也有沉淀生成,则该气体可能是__________
A.CO2 B.H2S C.NO与O2混合气体 D.SO3
(6)若将BaCl2溶液换成Ba(OH)2溶液
①少量SO2通入到Ba(OH)2溶液中的离子反应方程式为
______________________________________________________,
②过量的SO2通入到Ba(OH)2溶液中的离子反应方程式为
______________________________________________________。
③少量Cl2通入到Ba(OH)2溶液中的离子反应方程式为
______________________________________________________,
【答案】(1). 不反应 (2). 弱酸不能制强酸 (3). BaSO3 (4). 能 (5). Ba2++SO2+Cl2+2H2O===BaSO4↓+2Cl-+4H+ (6). 224 (7). B、C、D (8). Ba2++2OH-+SO2==BaSO3↓+H2O (9). SO2+OH- ==HSO3- (10). Cl2+2OH-=Cl- +ClO- +H2O
【解析】
【分析】(1)H2SO3酸性小于盐酸,所以SO2和BaCl2溶液不反应;
(2)SO2和NaOH溶液反应生成Na2SO3,Na2SO3和BaCl2发生复分解反应;亚硫酸盐沉淀能溶于稀盐酸;
(3)氯气具有强氧化性,SO2具有还原性,二者在水溶液里发生氧化还原反应生成H2SO4和盐酸,硫酸和氯化钡发生复分解反应;
(4)B是硫酸钡,根据S原子守恒计算SO2的物质的量,再结合转移电子守恒计算氯气的体积;
(5)根据各组气体的性质进行分析;
(6)根据离子方程式的书写要求进行书写。
【详解】(1)H2SO3酸性小于盐酸,亚硫酸和BaCl2混合不符合复分解反应的条件,所以SO2和BaCl2溶液不反应,故答案为:不反应;弱酸不能制强酸。
(2)SO2和NaOH溶液反应生成亚硫酸钠,亚硫酸钠和BaCl2发生复分解反应生成BaSO3,所以A为BaSO3,BaSO3能溶于稀盐酸,故答案为:BaSO3;能。
(3)氯气具有强氧化性,二氧化硫具有还原性,二者在水溶液里发生氧化还原反应生成硫酸和盐酸,硫酸和氯化钡发生复分解反应,离子方程式:2H2O+SO2+Cl2+Ba2+=BaSO4↓+2Cl-+4H+,
故答案为:2H2O+SO2+Cl2+Ba2+=BaSO4↓+2Cl-+4H+。
(4)B是硫酸钡,n(BaSO4)=2.33g÷233g/mol=0.01mol,根据S原子守恒知n(BaSO4)=n(SO2)=0.01mol,根据转移电子守恒知参加反应的n(SO2)=n(Cl2)=0.01mol,则V(Cl2)=0.01mol×22.4L/mol=0.224L=224mL,故答案为:224。
(5)A.CO2不与这些物质反应,不生成沉淀,不符合题意;
B.SO2既具有氧化性又有还原性,H2S具有还原性,两者发生氧化还原反应:2H2S+SO2=3S↓+2H2O,符合题意;
通入NO与O2混合气体,与水反应生成HNO3,HNO3具有氧化性,会将BaSO3氧化为BaSO4,因此会出现BaSO4沉淀,符合题意;
D.SO3是酸性气体,与水反应生成硫酸,硫酸与BaCl2溶液反应生成BaSO4沉淀,符合题意;
故答案为:B、C、D。
(6)①少量SO2通入到Ba(OH)2溶液中发生的反应产生正盐,离子反应方程式为SO2+Ba2++2OH-===BaSO3↓+H2O,故答案为:SO2+Ba2++2OH-===BaSO3↓+H2O。
②若过量的SO2通入到Ba(OH)2溶液中,则反应产生酸式盐,离子反应方程式为SO2+OH-===HSO3-,故答案为:SO2+OH-===HSO3-。
③少量Cl2通入到Ba(OH)2溶液中生成氯化钡、次氯酸钡和水,离子方程式为:Cl2+2OH-=Cl- +ClO- +H2O,故答案为:Cl2+2OH-=Cl- +ClO- +H2O。
22.在下图所示的物质转化关系中,A是常见气态氢化物,B是能使带火星的木条复燃的无色无味气体,E的相对分子质量比D大17,G是一种紫红色金属单质。(部分反应中生成无没有全部列出,反应条件未列出)
请回答下列问题:
(1)E的化学式为_____________________________。
(2)实验室制取A的化学方程式为_______________________________。
(3)反应①的化学方程式:___________________________________。
(4)反应③的化学方程式:__________________________________。
【答案】(1). HNO3 (2). 2NH4Cl+Ca(OH)2=CaCl2+2NH3↑+2H2O (3). 3NO3+H2O=2HNO3+NO (4). 4NH3+5O2=4NO+6H2O
【解析】
【分析】B是能使带火星的木条复燃的无色无味气体,则B是氧气;G是一种紫红色金属单质,则G是铜;A是常见气态氢化物,且能和氧气反应,所以根据图中的转化可以判断,A可能是氨气,则C就是NO,F是水。NO和氧气反应生成NO2,NO2溶于水生成硝酸,则E是硝酸,硝酸和铜反应又生成NO,据此答题。
【详解】(1)由以上分析可知E为HNO3,故答案为:HNO3。
(2)由以上分析可知A为NH3,实验室制取氨气用氯化铵与氢氧化钙共热,反应生成氯化钙、氨气和水,反应方程式为:2NH4Cl+Ca(OH)2=CaCl2+2NH3↑+2H2O,故答案为:2NH4Cl+Ca(OH)2=CaCl2+2NH3↑+2H2O。
(3)反应①为二氧化氮与水反应生成硝酸与NO,反应的方程式为:3NO3+H2O=2HNO3+NO,故答案为:3NO3+H2O=2HNO3+NO。
(4)反应③为氨的催化氧化,反应生成NO和H2O,化学方程式为:4NH3+5O2=4NO+6H2O,故答案为:4NH3+5O2=4NO+6H2O。
23.某学生课外活动小组利用下图所示装置分别做如下实验:
(1)在试管中注入某红色溶液,加热试管,气球胀大,溶液颜色逐渐变浅,冷却后气球干瘪,溶液颜色恢复红色,则原溶液可能是________________溶液;加热时,溶液由红色逐渐变浅的原因是:______________。
(2)在试管中注入某无色溶液,加热试管,气球胀大,溶液变为红色,冷却后气球干瘪,溶液颜色恢复无色,则此溶液可能是________________溶液;加热时溶液由无色变为红色的原因是:__________________。
【答案】(1). 滴有酚酞的氨水 (2). 加热,氨水分解,碱性减弱 (3). SO2漂白后的品红溶液 (4). SO2漂白后的品红不稳定,加热分解,品红恢复红色
【解析】
【分析】实验的装置为一封闭体系,受热时,有气体从溶液中逸出进入气球,导致溶液的颜色的变化;冷却后,逸出的气体又溶解在溶液中,得到原来溶液,恢复到原来溶液的颜色.在中学阶段,因为气体的溶入和逸出而导致溶液颜色互变的最常见的是SO2与品红溶液之间以及NH3与酚酞溶液之间,然后根据题中现象进行分析、验证并解答即可。
【详解】(1)因稀氨水呈碱性能使酚酞变红,同时氨水不稳定易分解,加热氨气逸出,溶液碱性减弱,溶液颜色逐渐变浅,冷却后氨气又溶解,溶液呈碱性,酚酞变红,
故答案为:滴有酚酞的氨水;加热,氨水分解,碱性减弱。
(2)SO2能与品红发生化合反应,生成不稳定的无色物质,使品红褪色,加热时,生成的无色物质不稳定分解,SO2气体逸出,又生成品红,故溶液变为红色,冷却后SO2又使品红溶液褪色,故答案为:SO2漂白后的品红溶液,SO2漂白后的品红不稳定,加热分解,品红恢复红色。
24.2015年冬天,我国多地发生了严重的雾霾天气,这种天气的形成与汽车尾气排放有关。汽车尾气中常含有CO、NOx等气体,为减轻污染,一般汽车都加装了“催化净化器”,可将汽车尾气中的有毒气体转化为无污染的气体。某化学兴趣小组在实验室模拟汽车尾气处理,设计了下图所示装置(部分夹持装置已略去)。
(1)结合实验目的,装置(Ⅲ)的主要作用为____________________________。
(2)停止加热,打开活塞K,放入适量氧气时,装置(Ⅱ)中可观察到的现象是_________________。
(3)该套装置中有不完善之处,还应在装置(Ⅳ)后添加____________________________。
(4)工业上常用纯碱液来吸收NOx,有关反应的化学方程式为2NO2+Na2CO3===NaNO2+NaNO3+CO2、NO2+NO+Na2CO3===2NaNO2+CO2。现有标准状况下aLNO2和b L NO的混合气体恰好被200mLNa2CO3溶液完全吸收,观察和分析上述反应,则a、b应满足的关系为________。Na2CO3溶液的物质的量浓度为________mol·L-1(不必化简)。
【答案】(1)检验CO是否转化为CO2(2)出现红棕色气体
(3)尾气处理装置(4)a∶b≥1∶1
【解析】(1)CO和NO在催化剂和加热条件下转化为N2和CO2,CO2与澄清石灰水反应生成CaCO3而出现浑浊,所以装置(Ⅲ)的主要作用是检验CO是否转化为CO2。
(2)由于有部分NO没有转化为N2,向装置中通入空气时,装置(Ⅱ)中的NO与O2反应生成红棕色的NO2。
(3)由于尾气中仍残留未反应的CO、NO,所以该套装置应增加尾气处理装置。
(4)根据反应2NO2+Na2CO3===NaNO2+NaNO3+CO2、NO2+NO+Na2CO3===2NaNO2+CO2可知,NO2和NO的物质的量之比应大于或等于1:1,气体才会反应完全。与NO2和NO反应的Na2CO3的物质的量为mol,与NO2单独反应的Na2CO3的物质的量为mol,故Na2CO3的物质的量浓度为c(Na2CO3)=mol/L。
25. 一定量的氢气在氯气中燃烧,所得混合物用100mL 3.00mol/L的NaOH溶液(密度为1.12g/mL)恰好完全吸收,测得溶液中含有NaClO的物质的量为0.0500mol。
(1)原NaOH溶液的质量分数为
(2)所得溶液中Cl-的物质的量为 mol
(3)所用氯气和参加反应的氢气的物质的量之比n(Cl2):n(H2)= 。
【答案】(1). 10.7% (2). 0.25 (3). 3︰2。
【解析】(1)根据可知NaOH溶液的质量分数为10.7%;(2)氢气与氯气反应,用NaOH吸收气体,所得的溶液中含有NaClO,说明氢气与氯气反应时,氯气有剩余,用氢氧化钠吸收后溶液中溶质为NaCl、NaClO,根据钠离子守恒可知溶液中n(NaOH)=n(NaCl)+n(NaClO)=0.1L×3mol/L=0.3mol,故溶液中n(NaCl)=0.3mol-0.05mol=0.25mol,溶液中n(Cl-)=n(NaCl)=0.25mol;(3)根据以上分析可知HCl与NaOH反应生成的NaCl的物质的量为0.3mol-0.05mol×2=0.2mol,故n(HCl)=0.2mol,n(H2)=0.10mol,氯原子守恒有2n(Cl2)=n(NaCl)+n(NaClO),故2n(Cl2)=n(NaOH)=0.3mol,所以n(Cl2)=0.15mol,因此所用氯气和参加反应的氢气的物质的量之比n(Cl2):n(H2)=0.15mol:0.10mol=3:2。
26.亚硫酸钠在印染、造纸等众多行业中有着广泛的应用。研究小组用Na2CO3溶液吸收SO2制备Na2SO3。其实验流程如下:
查阅资料可知,向碳酸钠溶液通入二氧化硫的过程中,溶液中有关组分的质量分数变化如下图是所示。
(1)如图中的线2表示的组分为____________(填化学式)
(2)写出如图曲线4的反应方程式:__________________________
(3)实验时,“反应Ⅱ”中加入NaOH溶液的目的是_______________________(用化学方程式表示)
(4)国家标准规定产品中Na2SO3的质量分数≥97.0%为优等品,≥93.0%为一等品。为了确定实验所得产品的等级,研究小组采用了下列方法进行测定。
称取2.570g产品,用蒸馏水溶解,加入足量的双氧水使Na2SO3完全氧化生成Na2SO4,再加入过量的BaCl2溶液,所得沉淀经过滤、洗涤、干燥后称重,质量为4.660g,通过计算确定产品中Na2SO3的质量分数(写出计算过程)。_________________
【答案】(1). NaHCO3 (2). Na2SO3+SO2+H2O ==2NaHSO3 (3). NaHSO3+NaOH=Na2SO3+H2O (4). 98.05%
【解析】
【分析】向碳酸钠溶液中通入二氧化硫,发生的反应依次:2Na2CO3+SO2+H2O=2NaHCO3+Na2SO3,2NaHCO3+SO2=Na2SO3+2CO2+H2O, SO2+Na2SO3+H2O=2NaHSO3,所以图像上对应的线1表示Na2CO3,线2表示NaHCO3,线3表示Na2SO3,线4表示NaHSO3,得到亚硫酸钠溶液蒸发浓缩、冷却结晶过滤洗涤得到Na2SO3。
(1)依据反应过程和图象曲线变化可知,曲线2表示的是碳酸氢钠;
(2)曲线4的反应方程式:SO2+Na2SO3+H2O=2NaHSO3;
(3)“反应II”中加入NaOH溶液的目的是和亚硫酸氢钠反应得到亚硫酸钠;
(4)称取2.570g产品,用蒸馏水溶解,加入足量的双氧水使Na2SO3完全氧化生成Na2SO4,再加入过量的BaCl2溶液,所得沉淀经过过滤、洗涤、干燥后称量,质量为4.660g,为硫酸钡沉淀质量,反应为:Na2SO3+H2O2=Na2SO4+H2O,Na2SO4+BaCl2=2NaCl+BaSO4↓,结合硫酸钡物质的量,硫元素守恒计算。
【详解】(1)依据反应过程和图象曲线变化可知,曲线2表示的组分为NaHCO3,故答案为:NaHCO3。
(2)依据反应过程和图象曲线变化可知,曲线4表示的组分为NaHSO3,曲线4的反应方程式:SO2+Na2SO3+H2O=2NaHSO3,故答案为:SO2+Na2SO3+H2O=2NaHSO3。
(3)“反应II”中加入NaOH溶液的目的是和亚硫酸氢钠反应得到亚硫酸钠,反应的化学方程式为:NaHSO3+NaOH=Na2SO3+H2O,故答案为:NaHSO3+NaOH=Na2SO3+H2O。
(4)Na2SO3+H2O2=Na2SO4+H2O,Na2SO4+BaCl2=2NaCl+BaSO4↓,m(BaSO4)=4.660g,n(BaSO4)=4.660g÷233g/mol=0.020mol,则根据硫元素守恒n(Na2SO3)=n(BaSO4)=0.020mol,m(Na2SO3)=0.020mol×126 g/mol=2.520g,w(Na2SO3)=2.520g÷2.570g×100%≈98.05%,故答案为:98.05%。
全卷满分100分,用时100分钟。
可能用到的原子量:C:12 H:1 Cl:35.5 Na:23 Ag:108 Cu:64 N:14 Mn:55 Fe:56 I:127 Br:80 O:16 N:14
第Ⅰ卷(50分)
一、选择题(本题包括10个小题,每小题只有一个选项符合题意,每题2分,共20分)
1. 2012年中国汽车销量大幅增长,同时也带来了严重的空气污染.汽车尾气装置中,气体在催化剂表面吸附与解吸的过程如图所示,下列说法正确的是( )
A. 反应中NO为氧化剂,N2为氧化产物
B. 汽车尾气的主要污染成分包括CO、NO和N2
C. NO和O2必须在催化剂表面才能反应
D. 催化转化总反应为2NO+O2+4CO4CO2+N2
【答案】D
【解析】试题分析:A.一氧化氮与一氧化碳反应生成氮气和二氧化碳,依据反应中氮元素化合价变化判断;
B.汽车尾气的主要污染成分是CO、NO、NO2等;
C.NO和O2在常温下就会发生反应;
D.尾气处理净化的目的是把有毒的污染气体在催化剂作用下转化为空气中的无毒成分.
解:A.一氧化氮与一氧化碳反应生成氮气和二氧化碳,氮元素从+2价降为0价,化合价降低,所以一氧化氮做氧化剂,氮气为还原产物,故A错误;
B.汽车尾气的主要污染成分是CO、NO、NO2等,氮气为空气成分,不是空气污染物,故B错误;
C.NO和O2在常温下就会发生反应生成二氧化氮,故C错误;
D.尾气处理净化的目的是把有毒的污染气体在催化剂作用下转化为空气中的无毒成分:反应方程式2NO+O2+4CO4CO2+N2正好是过程图中的变化,故D正确;
故选:D.
2.下列说法正确的是( )
①Cl2的性质活泼,与H2混合后立即发生爆炸
②实验室制取Cl2时,为了防止环境污染,多余的Cl2可以用Ca(OH)2溶液吸收
③若Cl2发生泄漏,应立即向上风地区转移
④检验HCl气体中是否混有Cl2,方法是将气体通入AgNO3溶液中
⑤除去HCl气体中的Cl2,可将气体通入饱和食盐水中
A. ①②③ B. ②③④ C. ③ D. ③⑤
【答案】C
【解析】Cl2与H2混合,只有达到爆炸极限时,在点燃或光照的条件下才能发生爆炸,①错误;Ca(OH)2的溶解度小,溶液中溶质含量少,实验室中通常用NaOH溶液吸收多余的Cl2,②错误,排除A、B项;HCl气体与AgNO3溶液反应可产生AgCl沉淀,④错误;将混合气体通入饱和食盐水中,除去的是HCl气体,而不是Cl2,⑤错误,排除D项。
3. 将足量X气体通入Y溶液中,实验结果与预测的现象一致的组合是( )
A. 只有①②③ B. 只有①②④
C. 只有①③④ D. ①②③④
【答案】D
【解析】试题分析:①CO2、H2O与Na2CO3反应生成溶解度更小的NaHCO3,析出NaHCO3,出现白色沉淀,正确;②SO2溶于水生成H2SO3,H2SO3电离产生H+,NO3‾、H+把SO2氧化为SO42‾,生成BaSO4白色沉淀,正确;③Cl2与H2O反应生成HCl和HClO,HCl与AgNO3反应生成AgCl白色沉淀,正确;④NH3与AlCl3反应生成白色沉淀Al(OH)3,正确,故D项正确。
4.在SiO2、CaCO3和Al粉的混合物中,除去CaCO3和Al粉并净化SiO2,最好用下列哪种溶液处理( )
A. 盐酸 B. 氢氧化钠 C. 浓硫酸 D. 硝酸银
【答案】A
【解析】
【分析】除杂(提纯)是指除去杂质,同时被提纯物质不得改变。根据二氧化硅、铝和碳酸钙的性质选取合适的除杂试剂来净化二氧化硅。
【详解】铝是活泼金属,既能与强酸溶液反应又能与强碱溶液反应;碳酸钙是弱酸盐能和强酸反应,SiO2是酸性氧化物,能与强碱溶液反应。
A.盐酸和碳酸钙反应生成可溶性的氯化钙,铝和盐酸反应生成可溶性的氯化铝,但二氧化硅都不和盐酸反应,所以除去CaCO3和Al粉并净化SiO2,故A正确;
B.氢氧化钠和二氧化硅反应,铝和氢氧化钠反应生成偏铝酸钠,碳酸钙不和氢氧化钠反应,除杂剂和二氧化硅反应而得不到二氧化硅,故B错误;
C.铝在浓硫酸中发生钝化,碳酸钙和浓硫酸会生成硫酸钙附着在碳酸钙表面阻碍反应的进行,二氧化硅和浓硫酸不反应,所以浓硫酸不能净化二氧化硅,故C错误;
D.硝酸银和铝反应生成可溶性铝盐和银,碳酸钙和二氧化硅都不和硝酸银反应,所以不能净化二氧化硅,故D错误。
故选A。
5.下列关于硅的说法不正确的是( )
A. 硅是非金属元素,它的单质是灰黑色有金属光泽的固体
B. 硅的导电性能介于金属和绝缘体之间,是良好的半导体材料
C. 硅的化学性质不活泼,常温下不与任何物质反应
D. 粗硅的冶炼反应,体现了高温下SiO2的弱氧化性
【答案】C
【详解】A.晶体硅的结构与金刚石类似,它是灰黑色有金属光泽的非金属固体,故A正确;
B.硅在元素周期表中处于金属和非金属的过渡位置,所以晶体硅的导电性介于导体和半导体之间,是良好的半导体材料,故B正确;
C.常温下,硅的化学性质不活泼,但硅能和氢氟酸、氢氧化钠溶液反应,故C错误;
D.粗硅的冶炼过程中,发生反应:SiO2+2CSi+2CO↑,Si元素的化合价由+4价降低为0价,被还原,体现了高温下SiO2的弱氧化性,故D正确。
故选C。
6.某无色混合气体中可能含有Cl2、O2、SO2、NO、NO2中的两种或多种。现将此混合气体通过品红溶液,品红溶液褪色;然后向剩余气体中通入空气,很快变为红棕色。则下列对原混合气体成分的判断中正确的是( )
A. 肯定含有SO2和NO B. 肯定没有Cl2、O2和NO
C. 可能含有Cl2和O2 D. 肯定含有Cl2和NO
【答案】A
【详解】混合气体无色,则说明不含有有色的Cl2和NO2气体;此无色混合气体通过品红溶液后,品红溶液褪色,说明一定含有SO2;把剩余气体排入空气中,很快变为红棕色,说明含有气体NO,则一定没有与NO反应的O2,根据以上分析可知,混合物中肯定没有Cl2、O2和NO2,一定含有的气体为:SO2、NO。
A.根据分析可知,混合气体中一定含有SO2、NO,故A正确;
B.混合气体中一定不含Cl2、O2和NO2,故B错误;
C.混合气体中一定不含Cl2、O2,故C错误;
D.混合气体一定为SO2和NO的混合气体,故D错误。
故选A。
7.在标准状况下,把22.4LNO、NO2的混合气体通入装有1 L水的密闭容器中,再向该容器中充入足量的O2,完全反应后(假设反应过程中液体体积不变),容器中所得的溶液的物质的量浓度为( )
A. 无法计算 B. 1 mol·L-1
C. 0.5 mol·L-1 D. 1.5 mol·L-1
【答案】B
【解析】
【分析】本题中的NO、NO2在足量的氧气条件下与水反应会全部生成HNO3,因此只要根据反应过程中的N元素守恒,就可以很简单地算出HNO3溶液的物质的量浓度。
【详解】标准状况下混合气体的物质的量为22.4L÷22.4L/mol==1mol,由N原子守恒生成硝酸为1mol,假设反应过程中液体体积不变,即溶液的体积为1L,容器中所得的溶液的物质的量浓度为1mol/1L=1mol/L,所以B正确。
故选B。
8.下列说法正确的是( )
A. 因为SO2具有漂白性,所以它能使品红溶液、溴水、KMnO4(H+)、石蕊溶液褪色
B. 能使品红溶液褪色的不一定是SO2
C. SO2、漂白粉、活性炭、Na2O2都能使红墨水褪色,其原理相同
D. SO2和Cl2等物质的量混合后同时通入装有湿润的有色布条的集气瓶中,漂白效果更好
【答案】B
【解析】试题分析:A.因为SO2具有漂白性,所以它能使品红溶液褪色,SO2具有还原性,与溴水、酸性KMnO4溶液发生反应,被氧化,而使溶液褪色。SO2的水溶液显酸性,使紫色的石蕊试液变为红色。错误。B.SO2有漂白性,能使品红溶液褪色,但是有漂白性的物质不一定是SO2。正确。C.SO2、漂白粉、活性炭、Na2O2都能使红墨水褪色,但是漂白原理不相同。错误。D.等物质的量的SO2和Cl2混合后会发生反应:Cl2+SO2+2H2O=H2SO4+2HCl。产生的物质无漂白性。因此等物质的量的SO2和Cl2混合后通入装有湿润的有色布条的集气瓶中,漂白效果会失去。错误。
9.下列叙述正确的是( )
A. 浓硫酸是一种干燥剂,能够干燥氢气、氧气、氨气等气体,但不能干燥有较强还原性的HI、H2S等气体
B. 浓硫酸与单质碳反应的化学方程式为C+2H2SO4(浓) CO2↑+2SO2↑+2H2O,在此反应中,浓硫酸既表现了强氧化性又表现了酸性
C. 把足量铜粉投入到含H2SO4 2 mol的浓硫酸中,得到气体体积标准状况下为22.4 L
D. 常温下能够用铁、铝等容器盛放浓硫酸,是因为浓硫酸的强氧化性使其钝化
【答案】D
【详解】A.浓硫酸具有吸水性,但由于其具有强氧化性和酸性,故不能用来干燥具有还原性的气体和碱性气体(NH3),故A错误;
B.金属与浓硫酸反应时,生成相应的盐和SO2,此时浓硫酸显酸性和强氧化性,而与S、C等非金属单质作用时,由于没有盐生成,故只显强氧化性,故B错误;
C.Cu与浓H2SO4反应时,浓H2SO4浓度逐渐降低,当降到一定程度变为稀H2SO4时,反应自行停止,故产生的SO2在标准状况下不足22.4L,故C错误;
D.因为浓硫酸具有较强的氧化性,在常温下铝和铁发生钝化,所以常温下能够用铁、铝等容器盛放浓硫酸,故D正确。
故选D。
10.下列实验能证明是SO2而不是CO2的是( )
①能使澄清石灰水变浑浊 ②能使湿润的蓝色石蕊试纸变红 ③能使品红溶液褪色
④通入足量的NaOH溶液中,再滴加BaCl2溶液有白色沉淀生成,该沉淀溶于稀盐酸
⑤通入溴水中能使溴水褪色,再滴加Ba(NO3)2溶液有白色沉淀生成
A. ①②③④⑤ B. ③⑤ C. ③④⑤ D. 无
【答案】B
【解析】
【分析】①二氧化碳、二氧化硫都可以使澄清石灰水变浑浊;
②二氧化碳、二氧化硫都是酸性氧化物气体都可以使湿润的蓝色石蕊试纸变红色;
③使品红溶液褪色的气体二氧化硫气体;
④二氧化碳、二氧化硫通入氢氧化钠溶液中生成盐,加入氯化钡溶液都会生成白色沉淀;
⑤通入溴水中能使溴水褪色,再滴加Ba(NO3)2溶液有白色沉淀生成,该气体为SO2。
【详解】①二氧化碳、二氧化硫都是酸性氧化物,和碱反应生成盐和水,都可以使澄清石灰水变浑浊,故①不符合;
②二氧化碳、二氧化硫都是酸性氧化物气体,遇到水生成对应的酸,溶液酸性都可以使湿润的蓝色石蕊试纸变红色,故②不符合;
③使品红溶液褪色的气体是二氧化硫气体,二氧化硫具有漂白性,故③符合;
④二氧化碳、二氧化硫通入氢氧化钠溶液中生成碳酸盐、亚硫酸盐,加入氯化钡溶液反应会生成碳酸钡、亚硫酸钡白色沉淀,故④不符合;
⑤通入溴水中能使溴水褪色,再滴加Ba(NO3)2溶液有白色沉淀生成,该气体为SO2,故⑤符合。
所以能证明是SO2而不是CO2的是③⑤。
故选B。
二、不定项选择题:本题包括10小题,每小题3分,共计30分。每小题有一个或两个选项符合题意。若正确答案只包括一个选项,多选时,该题得0分;若正确答案包括两个选项,只选一个且正确的得2分,选两个且都正确的得满分,但只要选错一个,该小题就得0分。
11.下列各种叙述中,正确的是( )
①Cl-和Cl2的性质相同 ②ClO-具有氧化性
③Cl-比Cl多一个电子 ④盐酸兼有酸性、氧化性、还原性
⑤Cl-具有酸性 ⑥Cl2的氧化性比MnO2的强
⑦Cl2只有氧化性而没有还原性
A. ①②⑤⑥ B. 仅②④⑥
C. 仅②③④ D. ②③④⑥
【答案】C
【解析】试题分析:①Cl-为阴离子、Cl2为分子,不同的粒子,性质肯定不同,故①错误;②ClO-,次氯酸跟,+1价氧具有强氧化性,故②正确;③Cl得到一个电子变成Cl-,故Cl-比Cl多一个电子,③正确;④盐酸HCl=H++ Cl-,H+有酸性、氧化性,Cl-有还原性,故④正确;⑤Cl-没有酸性,有还原性,故⑤错误;⑥因为MnO2和浓盐酸反应制备Cl2,所以氧化性MnO2比Cl2强,故⑥错误;⑦Cl2是中间价(0价),既有氧化性,也有还原性,故⑦错误;本题选C。
12.下列说法正确的是( )
A. 向久置的氯水中滴入紫色石蕊试液,溶液先变红后褪色
B. 欲除去Cl2中的少量HCl气体,可将此混合气体通入盛有饱和食盐水的洗气瓶
C. 漂白粉的主要成分是CaCl2和Ca(ClO)2,应密封保存
D. 实验室用MnO2和稀HCl加热法制取Cl2时,若有14.6gHCl参加反应,则可制得3.55gCl2
【答案】B
【解析】A项,久置的氯水,由于HClO见光分解,溶液中HClO浓度逐渐减小,使Cl2与水的反应直至趋于完全,最终溶液将变为盐酸溶液,不含有HClO,有酸性而无漂白性,因此,向久置氯水中滴入石蕊试液,溶液只变红而不褪色;将Cl2和HCl的混合气体通过入饱和食盐水中,HCl因易溶于水而被吸收掉,Cl2虽然能溶于水中,但由于饱和食盐水中Cl-浓度大,使Cl2与H2O反应受到抑制,从而减少了Cl2被水吸收的量,故B正确;Ca(ClO)2是漂白粉的有效成分,CaCl2不是,C项错误;D项,MnO2与浓盐酸加热才能生成Cl2。
13.自来水厂向水中通入少量氯气后,与目标作用直接相关的物质是( )
A. Cl2 B. HClO C. HCl D. ClO-
【答案】B
【详解】自来水厂向水中通入少量氯气后,氯气和水反应生成盐酸和次氯酸,次氯酸具有强氧化性,可以用于自来水的杀菌、消毒,所以B正确。
故选B。
14.下列离子方程式不正确( )
A. 烧碱溶液与氯化铵溶液混合: NH4++OH- = NH3·H2O
B. 硫酸铵溶液与氢氧化钡溶液混合加热:NH4++OH- = NH3↑+H2O
C. 氨气通入稀硫酸:NH3+H+=NH4+
D. 氯气通入水中:Cl2 + H2O = 2H++Cl-+ClO-
【答案】BD
【详解】A.烧碱溶液和氯化铵溶液反应生成氯化钠和一水合氨,离子方程式为NH4++OH-=NH3·H2O,故A正确;
B.硫酸铵溶液与氢氧化钡溶液混合加热生成氨气和硫酸钡沉淀,反应的离子方程式为SO42-+Ba2++2NH4++2OH-=BaSO4↓+2NH3↑+2H2O,故B错误;
C.氨气和稀硫酸反应生成硫酸铵,离子方程式为NH3+H+=NH4+,故C正确;
D.氯气和水反应生成盐酸和次氯酸,次氯酸是弱酸,写化学式,离子方程式为Cl2+H2OH++Cl-+HClO,故D错误。
故选BD。
15.下列各组离子,在强碱性溶液中能大量共存的是( )
A. Na+、Ba2+、Cl-、SO42- B. Na+、Ba2+、AlO2-、NO3-
C. NH4+、K+、Cl-、NO3- D. Na+、K+、SiO32-、SO42-
【答案】BD
【详解】“强碱性溶液”,说明溶液中有大量的OH-。
A.Ba2+与SO42-反应生成沉淀而不能大量共存,故A不符合题意;
B.碱性条件下离子之间不发生任何反应,可大量共存,故B符合题意;
C.碱性条件下NH4+与OH-反应生成氨气而不能大量共存,故C不符合题意;
D.碱性条件下离子之间不发生任何反应,可大量共存,故D符合题意。
故选BD。
16.检验Na2SO4 溶液中含有Cl―的方法是( )
A. 先加BaCl2溶液,再加AgNO3溶液
B. 先加AgNO3溶液,再加稀HNO3
C. 先加足量的Ba(NO3)2溶液,再加AgNO3溶液
D. 先加足量Ba(OH)2 溶液,再加AgNO3溶液
【答案】C
【解析】A中加BaCl2溶液会引入Cl-,故A错误。B先加AgNO3溶液,会生成Ag2SO4沉淀,干扰Cl-的检验,故B错误。D中先加Ba(OH)2溶液,再加AgNO3溶液,会生成AgOH,干扰Cl-的检验,故D错误。C中先加足量的Ba(NO3)2溶液,生成BaSO4沉淀,过滤除去,从而排除SO42-对Cl-检验的干扰,再加AgNO3溶液,检验出Cl-,故C正确。
17.下列除杂的操作方法正确的是( )
A. NO中有少量的NO2:用水洗涤并收集于气球中
B. 食盐中有少量的NH4Cl:加热灼烧法除去。
C. HCl中混有少量Cl2:通过盛有饱和食盐水的洗气瓶
D. CO2中混有少量的SO2气体:通过饱和NaHSO3溶液洗气
【答案】AB
【详解】A.二氧化氮与水反应生成NO,则用水洗涤后可以得到纯净的NO,故A正确;
B.NH4Cl受热分解生成氨气和氯化氢气体,所以除去食盐中少量的NH4Cl,可以通过加热灼烧的方法,故B正确;
C.Cl2中混有少量的HCl,可以通过盛有饱和食盐水的洗气瓶,除去HCl,故C错误;
D.CO2中混有少量的SO2气体,应通过饱和NaHCO3溶液洗气,故D错误。
故选AB。
18.下列离子方程式,正确的是( )
A. 澄清石灰水中通入过量二氧化硫:Ca2+ +2OH- +SO2 ===CaSO3↓+H2O
B. 碳酸钠溶液中加入二氧化硅:CO32- +SiO2==SiO32- +CO2↑
C. 二氧化硅与烧碱溶液反应:SiO2 +2OH- === SiO32-+H2O
D. 硅酸与烧碱溶液中和:H2SiO3 +2OH- === SiO32-+2H2O
【答案】CD
【详解】A.向澄清的石灰水中通入过量的SO2气体,反应的化学方程式是SO2(过量)+Ca(OH)2=
Ca(HSO3)2,离子方程式为:OH-+SO2=HSO3-,故A错误;
B.二氧化硅在碳酸钠溶液中确实是不能反应的,因为硅酸的酸性比碳酸弱,作为硅酸酸酐的SiO2不能和CO32-发生复分解反应,但在高温下二者的固体是可以反应的:Na2CO3+SiO2Na2SiO3+CO2↑,故B错误;
C.二氧化硅与烧碱溶液反应生成硅酸钠和水,离子方程式为SiO2+2OH-=SiO32-+H2O,故C正确;
D.硅酸与烧碱溶液酸碱中和生成硅酸钠和水,硅酸是弱酸,写成化学式,离子方程式为:H2SiO3+2OH-=SiO32-+2H2O,故D正确。
故选CD。
19.能够确定一种溶液中一定含SO42-的实验事实是( )
A. 取少量试样溶液,先 加入盐酸到溶液酸化,再加入BaCl2溶液,有白色沉淀生成
B. 取少量试样溶液,加入BaCl2 溶液,有白色沉淀生成后,加稀HNO3沉淀不溶解
C. 取少量试样溶液,加入Ba(NO3)2溶液,有白色沉淀生成,再加稀HNO3沉淀不消失
D. 取少量试样溶液,加入Ba(NO3)2溶液,有白色沉淀生成,加盐酸,沉淀不溶解
【答案】A
【详解】A.当加入足量的盐酸时,无沉淀生成,加入BaCl2生成了白色沉淀,原溶液只可能含有SO42-,故A正确;
B.加入BaCl2溶液有白色沉淀,再加稀HNO3,沉淀不溶解,原溶液中可能含有SO42-或SO32-(BaSO3能被HNO3氧化成BaSO4),故B错误;
C.加入Ba(NO3)2溶液,能产生白色沉淀,原溶液中可能含有CO32-、SO32-、SO42-等,再加稀HNO3,沉淀不溶解,原溶液中可能含有SO42-或SO32-(BaSO3能被HNO3氧化成BaSO4),故C错误;
D.加入Ba(NO3)2溶液,能产生白色沉淀,原溶液中可能含有CO32-、SO32-、SO42-等,再加盐酸,沉淀不溶解,原溶液中可能含有SO42-或SO32-(BaSO3能被HNO3氧化成BaSO4),故D错误。
故选A。
20.已知Br2跟NaOH溶液的反应类似于Cl2跟NaOH溶液的反应。用溴水作试剂不能将下列各组中的溶液鉴别出来的是( )
A. 水、汽油、CCl4 B. AgNO3、NaOH、KI
C. NaCl、NaBr、NaI D. 汽油、酒精、NaOH
【答案】C
【详解】A.四氯化碳、汽油都不溶于水,四氯化碳的密度比水大,汽油的密度比水小,可以用溴水作试剂将其鉴别出来,故A正确;
B.溴水与AgNO3反应看生成AgBr浅黄色沉淀,溴水与氢氧化钠溶液反应使溴水褪色,溴水与KI反应置换出I2,溶液的颜色由橙黄色变为棕黄色,颜色发生改变,可以用溴水作试剂将其鉴别出来,故B正确;
C.溴水与NaCl、NaBr溶液都不反应,不能用溴水作试剂将其鉴别出来,故C错误;
D.溴水与汽油混合溶液会分层,和酒精互溶不分层,但溴水不褪色,溴水和氢氧化钠溶液混合,不分层,但溴水会褪色,可以用溴水作试剂将其鉴别出来,故D正确。
故选C。
第Ⅱ卷(50分)
三、填空题(本题包括5小题,共50分)
21.向BaCl2溶液中通入SO2后,将溶液分置于两支试管中。向一份中通入NH3气体,出现白色沉淀A;另一份通入少量Cl2,产生白色沉淀B。已知硝酸具有强氧化性。试回答下列问题:
(1)向BaCl2溶液中通入SO2气体无明显现象,“无明显现象”可能是“不反应”,也可能是“反应但无现象”。此处应为_____________,原因是_____________。
(2)沉淀A的化学式为________,该沉淀能否溶于稀盐酸?________。
(3)写出通入少量Cl2,生成沉淀B的离子方程式:_________________________。
(4)生成2.33 g沉淀B,理论上需要消耗标准状况下的Cl2________mL。
(5)常温下,若将SO2通入BaCl2溶液至饱和,再通入下列某些气体也有沉淀生成,则该气体可能是__________
A.CO2 B.H2S C.NO与O2混合气体 D.SO3
(6)若将BaCl2溶液换成Ba(OH)2溶液
①少量SO2通入到Ba(OH)2溶液中的离子反应方程式为
______________________________________________________,
②过量的SO2通入到Ba(OH)2溶液中的离子反应方程式为
______________________________________________________。
③少量Cl2通入到Ba(OH)2溶液中的离子反应方程式为
______________________________________________________,
【答案】(1). 不反应 (2). 弱酸不能制强酸 (3). BaSO3 (4). 能 (5). Ba2++SO2+Cl2+2H2O===BaSO4↓+2Cl-+4H+ (6). 224 (7). B、C、D (8). Ba2++2OH-+SO2==BaSO3↓+H2O (9). SO2+OH- ==HSO3- (10). Cl2+2OH-=Cl- +ClO- +H2O
【解析】
【分析】(1)H2SO3酸性小于盐酸,所以SO2和BaCl2溶液不反应;
(2)SO2和NaOH溶液反应生成Na2SO3,Na2SO3和BaCl2发生复分解反应;亚硫酸盐沉淀能溶于稀盐酸;
(3)氯气具有强氧化性,SO2具有还原性,二者在水溶液里发生氧化还原反应生成H2SO4和盐酸,硫酸和氯化钡发生复分解反应;
(4)B是硫酸钡,根据S原子守恒计算SO2的物质的量,再结合转移电子守恒计算氯气的体积;
(5)根据各组气体的性质进行分析;
(6)根据离子方程式的书写要求进行书写。
【详解】(1)H2SO3酸性小于盐酸,亚硫酸和BaCl2混合不符合复分解反应的条件,所以SO2和BaCl2溶液不反应,故答案为:不反应;弱酸不能制强酸。
(2)SO2和NaOH溶液反应生成亚硫酸钠,亚硫酸钠和BaCl2发生复分解反应生成BaSO3,所以A为BaSO3,BaSO3能溶于稀盐酸,故答案为:BaSO3;能。
(3)氯气具有强氧化性,二氧化硫具有还原性,二者在水溶液里发生氧化还原反应生成硫酸和盐酸,硫酸和氯化钡发生复分解反应,离子方程式:2H2O+SO2+Cl2+Ba2+=BaSO4↓+2Cl-+4H+,
故答案为:2H2O+SO2+Cl2+Ba2+=BaSO4↓+2Cl-+4H+。
(4)B是硫酸钡,n(BaSO4)=2.33g÷233g/mol=0.01mol,根据S原子守恒知n(BaSO4)=n(SO2)=0.01mol,根据转移电子守恒知参加反应的n(SO2)=n(Cl2)=0.01mol,则V(Cl2)=0.01mol×22.4L/mol=0.224L=224mL,故答案为:224。
(5)A.CO2不与这些物质反应,不生成沉淀,不符合题意;
B.SO2既具有氧化性又有还原性,H2S具有还原性,两者发生氧化还原反应:2H2S+SO2=3S↓+2H2O,符合题意;
通入NO与O2混合气体,与水反应生成HNO3,HNO3具有氧化性,会将BaSO3氧化为BaSO4,因此会出现BaSO4沉淀,符合题意;
D.SO3是酸性气体,与水反应生成硫酸,硫酸与BaCl2溶液反应生成BaSO4沉淀,符合题意;
故答案为:B、C、D。
(6)①少量SO2通入到Ba(OH)2溶液中发生的反应产生正盐,离子反应方程式为SO2+Ba2++2OH-===BaSO3↓+H2O,故答案为:SO2+Ba2++2OH-===BaSO3↓+H2O。
②若过量的SO2通入到Ba(OH)2溶液中,则反应产生酸式盐,离子反应方程式为SO2+OH-===HSO3-,故答案为:SO2+OH-===HSO3-。
③少量Cl2通入到Ba(OH)2溶液中生成氯化钡、次氯酸钡和水,离子方程式为:Cl2+2OH-=Cl- +ClO- +H2O,故答案为:Cl2+2OH-=Cl- +ClO- +H2O。
22.在下图所示的物质转化关系中,A是常见气态氢化物,B是能使带火星的木条复燃的无色无味气体,E的相对分子质量比D大17,G是一种紫红色金属单质。(部分反应中生成无没有全部列出,反应条件未列出)
请回答下列问题:
(1)E的化学式为_____________________________。
(2)实验室制取A的化学方程式为_______________________________。
(3)反应①的化学方程式:___________________________________。
(4)反应③的化学方程式:__________________________________。
【答案】(1). HNO3 (2). 2NH4Cl+Ca(OH)2=CaCl2+2NH3↑+2H2O (3). 3NO3+H2O=2HNO3+NO (4). 4NH3+5O2=4NO+6H2O
【解析】
【分析】B是能使带火星的木条复燃的无色无味气体,则B是氧气;G是一种紫红色金属单质,则G是铜;A是常见气态氢化物,且能和氧气反应,所以根据图中的转化可以判断,A可能是氨气,则C就是NO,F是水。NO和氧气反应生成NO2,NO2溶于水生成硝酸,则E是硝酸,硝酸和铜反应又生成NO,据此答题。
【详解】(1)由以上分析可知E为HNO3,故答案为:HNO3。
(2)由以上分析可知A为NH3,实验室制取氨气用氯化铵与氢氧化钙共热,反应生成氯化钙、氨气和水,反应方程式为:2NH4Cl+Ca(OH)2=CaCl2+2NH3↑+2H2O,故答案为:2NH4Cl+Ca(OH)2=CaCl2+2NH3↑+2H2O。
(3)反应①为二氧化氮与水反应生成硝酸与NO,反应的方程式为:3NO3+H2O=2HNO3+NO,故答案为:3NO3+H2O=2HNO3+NO。
(4)反应③为氨的催化氧化,反应生成NO和H2O,化学方程式为:4NH3+5O2=4NO+6H2O,故答案为:4NH3+5O2=4NO+6H2O。
23.某学生课外活动小组利用下图所示装置分别做如下实验:
(1)在试管中注入某红色溶液,加热试管,气球胀大,溶液颜色逐渐变浅,冷却后气球干瘪,溶液颜色恢复红色,则原溶液可能是________________溶液;加热时,溶液由红色逐渐变浅的原因是:______________。
(2)在试管中注入某无色溶液,加热试管,气球胀大,溶液变为红色,冷却后气球干瘪,溶液颜色恢复无色,则此溶液可能是________________溶液;加热时溶液由无色变为红色的原因是:__________________。
【答案】(1). 滴有酚酞的氨水 (2). 加热,氨水分解,碱性减弱 (3). SO2漂白后的品红溶液 (4). SO2漂白后的品红不稳定,加热分解,品红恢复红色
【解析】
【分析】实验的装置为一封闭体系,受热时,有气体从溶液中逸出进入气球,导致溶液的颜色的变化;冷却后,逸出的气体又溶解在溶液中,得到原来溶液,恢复到原来溶液的颜色.在中学阶段,因为气体的溶入和逸出而导致溶液颜色互变的最常见的是SO2与品红溶液之间以及NH3与酚酞溶液之间,然后根据题中现象进行分析、验证并解答即可。
【详解】(1)因稀氨水呈碱性能使酚酞变红,同时氨水不稳定易分解,加热氨气逸出,溶液碱性减弱,溶液颜色逐渐变浅,冷却后氨气又溶解,溶液呈碱性,酚酞变红,
故答案为:滴有酚酞的氨水;加热,氨水分解,碱性减弱。
(2)SO2能与品红发生化合反应,生成不稳定的无色物质,使品红褪色,加热时,生成的无色物质不稳定分解,SO2气体逸出,又生成品红,故溶液变为红色,冷却后SO2又使品红溶液褪色,故答案为:SO2漂白后的品红溶液,SO2漂白后的品红不稳定,加热分解,品红恢复红色。
24.2015年冬天,我国多地发生了严重的雾霾天气,这种天气的形成与汽车尾气排放有关。汽车尾气中常含有CO、NOx等气体,为减轻污染,一般汽车都加装了“催化净化器”,可将汽车尾气中的有毒气体转化为无污染的气体。某化学兴趣小组在实验室模拟汽车尾气处理,设计了下图所示装置(部分夹持装置已略去)。
(1)结合实验目的,装置(Ⅲ)的主要作用为____________________________。
(2)停止加热,打开活塞K,放入适量氧气时,装置(Ⅱ)中可观察到的现象是_________________。
(3)该套装置中有不完善之处,还应在装置(Ⅳ)后添加____________________________。
(4)工业上常用纯碱液来吸收NOx,有关反应的化学方程式为2NO2+Na2CO3===NaNO2+NaNO3+CO2、NO2+NO+Na2CO3===2NaNO2+CO2。现有标准状况下aLNO2和b L NO的混合气体恰好被200mLNa2CO3溶液完全吸收,观察和分析上述反应,则a、b应满足的关系为________。Na2CO3溶液的物质的量浓度为________mol·L-1(不必化简)。
【答案】(1)检验CO是否转化为CO2(2)出现红棕色气体
(3)尾气处理装置(4)a∶b≥1∶1
【解析】(1)CO和NO在催化剂和加热条件下转化为N2和CO2,CO2与澄清石灰水反应生成CaCO3而出现浑浊,所以装置(Ⅲ)的主要作用是检验CO是否转化为CO2。
(2)由于有部分NO没有转化为N2,向装置中通入空气时,装置(Ⅱ)中的NO与O2反应生成红棕色的NO2。
(3)由于尾气中仍残留未反应的CO、NO,所以该套装置应增加尾气处理装置。
(4)根据反应2NO2+Na2CO3===NaNO2+NaNO3+CO2、NO2+NO+Na2CO3===2NaNO2+CO2可知,NO2和NO的物质的量之比应大于或等于1:1,气体才会反应完全。与NO2和NO反应的Na2CO3的物质的量为mol,与NO2单独反应的Na2CO3的物质的量为mol,故Na2CO3的物质的量浓度为c(Na2CO3)=mol/L。
25. 一定量的氢气在氯气中燃烧,所得混合物用100mL 3.00mol/L的NaOH溶液(密度为1.12g/mL)恰好完全吸收,测得溶液中含有NaClO的物质的量为0.0500mol。
(1)原NaOH溶液的质量分数为
(2)所得溶液中Cl-的物质的量为 mol
(3)所用氯气和参加反应的氢气的物质的量之比n(Cl2):n(H2)= 。
【答案】(1). 10.7% (2). 0.25 (3). 3︰2。
【解析】(1)根据可知NaOH溶液的质量分数为10.7%;(2)氢气与氯气反应,用NaOH吸收气体,所得的溶液中含有NaClO,说明氢气与氯气反应时,氯气有剩余,用氢氧化钠吸收后溶液中溶质为NaCl、NaClO,根据钠离子守恒可知溶液中n(NaOH)=n(NaCl)+n(NaClO)=0.1L×3mol/L=0.3mol,故溶液中n(NaCl)=0.3mol-0.05mol=0.25mol,溶液中n(Cl-)=n(NaCl)=0.25mol;(3)根据以上分析可知HCl与NaOH反应生成的NaCl的物质的量为0.3mol-0.05mol×2=0.2mol,故n(HCl)=0.2mol,n(H2)=0.10mol,氯原子守恒有2n(Cl2)=n(NaCl)+n(NaClO),故2n(Cl2)=n(NaOH)=0.3mol,所以n(Cl2)=0.15mol,因此所用氯气和参加反应的氢气的物质的量之比n(Cl2):n(H2)=0.15mol:0.10mol=3:2。
26.亚硫酸钠在印染、造纸等众多行业中有着广泛的应用。研究小组用Na2CO3溶液吸收SO2制备Na2SO3。其实验流程如下:
查阅资料可知,向碳酸钠溶液通入二氧化硫的过程中,溶液中有关组分的质量分数变化如下图是所示。
(1)如图中的线2表示的组分为____________(填化学式)
(2)写出如图曲线4的反应方程式:__________________________
(3)实验时,“反应Ⅱ”中加入NaOH溶液的目的是_______________________(用化学方程式表示)
(4)国家标准规定产品中Na2SO3的质量分数≥97.0%为优等品,≥93.0%为一等品。为了确定实验所得产品的等级,研究小组采用了下列方法进行测定。
称取2.570g产品,用蒸馏水溶解,加入足量的双氧水使Na2SO3完全氧化生成Na2SO4,再加入过量的BaCl2溶液,所得沉淀经过滤、洗涤、干燥后称重,质量为4.660g,通过计算确定产品中Na2SO3的质量分数(写出计算过程)。_________________
【答案】(1). NaHCO3 (2). Na2SO3+SO2+H2O ==2NaHSO3 (3). NaHSO3+NaOH=Na2SO3+H2O (4). 98.05%
【解析】
【分析】向碳酸钠溶液中通入二氧化硫,发生的反应依次:2Na2CO3+SO2+H2O=2NaHCO3+Na2SO3,2NaHCO3+SO2=Na2SO3+2CO2+H2O, SO2+Na2SO3+H2O=2NaHSO3,所以图像上对应的线1表示Na2CO3,线2表示NaHCO3,线3表示Na2SO3,线4表示NaHSO3,得到亚硫酸钠溶液蒸发浓缩、冷却结晶过滤洗涤得到Na2SO3。
(1)依据反应过程和图象曲线变化可知,曲线2表示的是碳酸氢钠;
(2)曲线4的反应方程式:SO2+Na2SO3+H2O=2NaHSO3;
(3)“反应II”中加入NaOH溶液的目的是和亚硫酸氢钠反应得到亚硫酸钠;
(4)称取2.570g产品,用蒸馏水溶解,加入足量的双氧水使Na2SO3完全氧化生成Na2SO4,再加入过量的BaCl2溶液,所得沉淀经过过滤、洗涤、干燥后称量,质量为4.660g,为硫酸钡沉淀质量,反应为:Na2SO3+H2O2=Na2SO4+H2O,Na2SO4+BaCl2=2NaCl+BaSO4↓,结合硫酸钡物质的量,硫元素守恒计算。
【详解】(1)依据反应过程和图象曲线变化可知,曲线2表示的组分为NaHCO3,故答案为:NaHCO3。
(2)依据反应过程和图象曲线变化可知,曲线4表示的组分为NaHSO3,曲线4的反应方程式:SO2+Na2SO3+H2O=2NaHSO3,故答案为:SO2+Na2SO3+H2O=2NaHSO3。
(3)“反应II”中加入NaOH溶液的目的是和亚硫酸氢钠反应得到亚硫酸钠,反应的化学方程式为:NaHSO3+NaOH=Na2SO3+H2O,故答案为:NaHSO3+NaOH=Na2SO3+H2O。
(4)Na2SO3+H2O2=Na2SO4+H2O,Na2SO4+BaCl2=2NaCl+BaSO4↓,m(BaSO4)=4.660g,n(BaSO4)=4.660g÷233g/mol=0.020mol,则根据硫元素守恒n(Na2SO3)=n(BaSO4)=0.020mol,m(Na2SO3)=0.020mol×126 g/mol=2.520g,w(Na2SO3)=2.520g÷2.570g×100%≈98.05%,故答案为:98.05%。
相关资料
更多

