【化学】江苏省盐城中学2018-2019学年高一3月月考试题
展开江苏省盐城中学2018-2019学年高一3月月考试题
全卷满分100分,用时100分钟。2019年3月
可能用到的原子量:C:12 H:1 Cl:35.5 Na:23 Ag:108 Cu:64 N:14 Mn:55 Fe:56 I:127 Br:80 O:16 N:14
第Ⅰ卷(50分)
一、选择题(本题包括10个小题,每小题只有一个选项符合题意,每题2分,共20分)
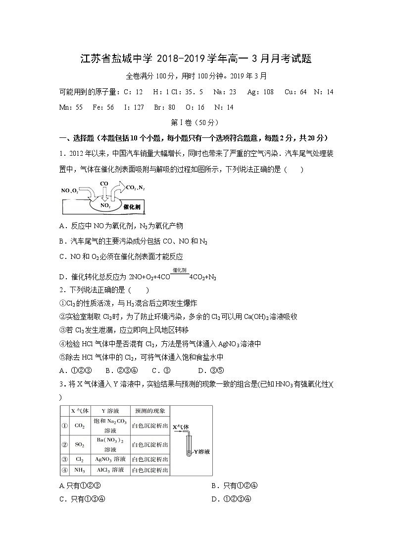
1.2012年以来,中国汽车销量大幅增长,同时也带来了严重的空气污染.汽车尾气处理装置中,气体在催化剂表面吸附与解吸的过程如图所示,下列说法正确的是 ( )
A.反应中NO为氧化剂,N2为氧化产物
B.汽车尾气的主要污染成分包括CO、NO和N2
C.NO和O2必须在催化剂表面才能反应
D.催化转化总反应为2NO+O2+4CO4CO2+N2
2.下列说法正确的是 ( )
①Cl2的性质活泼,与H2混合后立即发生爆炸
②实验室制取Cl2时,为了防止环境污染,多余的Cl2可以用Ca(OH)2溶液吸收
③若Cl2发生泄漏,应立即向上风地区转移
④检验HCl气体中是否混有Cl2,方法是将气体通入AgNO3溶液中
⑤除去HCl气体中的Cl2,可将气体通入饱和食盐水中
A.①②③ B.②③④ C.③ D.③⑤
3.将X气体通入Y溶液中,实验结果与预测的现象一致的组合是(已知HNO3有强氧化性)( )
A.只有①②③ B.只有①②④
C.只有①③④ D.①②③④
4.在SiO2、CaCO3和Al粉的混合物中,除去CaCO3和Al粉并净化SiO2,最好用下列哪种溶液处理( )
A.盐酸 B.氢氧化钠 C.浓硫酸 D.硝酸银
5.下列关于硅的说法不正确的是( )
A.硅是非金属元素,它的单质是灰黑色有金属光泽的固体
B.硅的导电性能介于金属和绝缘体之间,是良好的半导体材料
C.硅的化学性质不活泼,常温下不与任何物质反应
D.粗硅的冶炼反应,体现了高温下SiO2的弱氧化性。
6.某无色混合气体中可能含有Cl2、O2、SO2、NO、NO2中的两种或多种。现将此混合气体通过品红溶液,品红溶液褪色;然后向剩余气体中通入空气,很快变为红棕色。则下列对原混合气体成分的判断中正确的是 ( )
A.肯定含有SO2和NO B.肯定没有Cl2、O2和NO
C.可能含有Cl2和O2 D.肯定含有Cl2和NO
7.在标准状况下,把22.4 L NO、NO2的混合气体通入装有1 L水的密闭容器中,再向该容器中充入足量的O2,完全反应后(假设反应过程中液体体积不变),容器中所得的溶液的物质的量浓度为 ( )
A.无法计算 B.1 mol·L-1 C.0.5 mol·L-1 D.1.5 mol·L-1
8.下列说法正确的是 ( )
A.因为SO2具有漂白性,所以它能使品红溶液、溴水、KMnO4(H+)、石蕊溶液褪色
B.能使品红溶液褪色的不一定是SO2
C.SO2、漂白粉、活性炭、Na2O2都能使红墨水褪色,其原理相同
D.SO2和Cl2等物质的量混合后同时通入装有湿润的有色布条的集气瓶中,漂白效果更好
9.下列叙述正确的是( )
A.浓硫酸是一种干燥剂,能够干燥氢气、氧气、氨气等气体,但不能干燥有较强还原性的HI、H2S等气体
B.浓硫酸与单质碳反应的化学方程式为C+2H2SO4(浓)CO2↑+2SO2↑+2H2O,在此反应中,浓硫酸既表现了强氧化性又表现了酸性
C.把足量铜粉投入到含H2SO4 2 mol的浓硫酸中,得到气体体积标准状况下为22.4 L
D.常温下能够用铁、铝等容器盛放浓硫酸,是因为浓硫酸的强氧化性使其钝化
10.下列实验能证明是SO2而不是CO2的是( )
①能使澄清石灰水变浑浊 ②能使湿润的蓝色石蕊试纸变红 ③能使品红溶液褪色
④通入足量的NaOH溶液中,再滴加BaCl2溶液有白色沉淀生成,该沉淀溶于稀盐酸
⑤通入溴水中能使溴水褪色,再滴加Ba(NO3)2溶液有白色沉淀生成
A.①②③④⑤ B.③⑤ C.③④⑤ D.无
二、不定项选择题:本题包括10小题,每小题3分,共计30分。每小题有一个或两个选项符合题意。若正确答案只包括一个选项,多选时,该题得0分;若正确答案包括两个选项,只选一个且正确的得2分,选两个且都正确的得满分,但只要选错一个,该小题就得0分。
11.下列各种叙述中,正确的是( )
①Cl-和Cl2的性质相同 ②ClO-具有氧化性
③Cl-比Cl多一个电子 ④盐酸兼有酸性、氧化性、还原性
⑤Cl-具有酸性 ⑥Cl2的氧化性比MnO2的强
⑦Cl2只有氧化性而没有还原性
A.①②⑤⑥ B.仅②④⑥ C.仅②③④ D.②③④⑥
12.下列说法正确的是( )
A.向久置的氯水中滴入紫色石蕊试液,溶液先变红后褪色
B.欲除去Cl2中的少量HCl气体,可将此混合气体通入盛有饱和食盐水的洗气瓶
C.漂白粉的主要成分是CaCl2和Ca(ClO)2,应密封保存
D.实验室用MnO2和稀HCl加热法制取Cl2时,若有14.6 gHCl参加反应,则可制得3.55 g Cl2
13.自来水厂向水中通入少量氯气后,与目标作用直接相关的物质是( )
A.Cl2 B.HClO C.HCl D.ClO-
14.下列离子方程式不正确 ( )
A.烧碱溶液与氯化铵溶液混合: NH4++OH- = NH3·H2O
B.硫酸铵溶液与氢氧化钡溶液混合加热:NH4++OH- = NH3↑+H2O
C.氨气通入稀硫酸: NH3 + H+ = NH4+
D.氯气通入水中:Cl2 + H2O = 2H++Cl-+ClO-
15.下列各组离子,在强碱性溶液中能大量共存的是 ( )
A.Na+、Ba2+、Cl-、SO42- B.Na+、Ba2+、AlO2-、NO3-
C.NH4+、K+、Cl-、NO3- D.Na+、K+、SiO32-、SO42-
16.检验Na2SO4 溶液中含有Cl―的方法是( )
A.先加BaCl2溶液,再加AgNO3溶液
B.先加AgNO3溶液,再加稀HNO3
C.先加足量的Ba(NO3)2溶液,再加AgNO3溶液
D.先加足量Ba(OH)2 溶液,再加AgNO3溶液
17.下列除杂的操作方法正确的是( )
A.NO中有少量的NO2:用水洗涤并收集于气球中
B.食盐中有少量的NH4Cl:加热灼烧法除去。
C.HCl中混有少量Cl2:通过盛有饱和食盐水的洗气瓶
D.CO2中混有少量的SO2气体:通过饱和NaHSO3溶液洗气
18.下列离子方程式,正确的是( )
A.澄清石灰水中通入过量二氧化硫:Ca2+ +2OH +SO2 ===CaSO3↓+H2O
B.碳酸钠溶液中加入二氧化硅:CO32 +SiO2==SiO32 +CO2↑
C.二氧化硅与烧碱溶液反应:SiO2 +2OH === SiO32+H2O
D.硅酸与烧碱溶液中和:H2SiO3 +2OH === SiO32+2H2O
19.能够确定一种溶液中一定含SO的实验事实是 ( )
A. 取少量试样溶液,先 加入盐酸到溶液酸化,再加入BaCl2溶液,有白色沉淀生成
B. 取少量试样溶液,加入BaCl2 溶液,有白色沉淀生成后,加稀HNO3沉淀不溶解
C. 取少量试样溶液,加入Ba(NO3)2溶液,有白色沉淀生成,再加稀HNO3沉淀不消失
D. 取少量试样溶液,加入Ba(NO3)2溶液,有白色沉淀生成,加盐酸,沉淀不溶解
20.已知Br2跟NaOH溶液的反应类似于Cl2跟NaOH溶液的反应。用溴水作试剂不能将下列各组中的溶液鉴别出来的是( )
A.水、汽油、CCl4 B. AgNO3、NaOH、KI
C. NaCl、NaBr、NaI D.汽油、酒精、NaOH
第Ⅱ卷(50分)
三、填空题(本题包括5小题,共 50分)
21.(13分)向BaCl2溶液中通入SO2后,将溶液分置于两支试管中。向一份中通入NH3气体,出现白色沉淀A;另一份通入少量Cl2,产生白色沉淀B。已知硝酸具有强氧化性。试回答下列问题:
(1)向BaCl2溶液中通入SO2气体无明显现象,“无明显现象”可能是“不反应”,也可能是“反应但无现象”。此处应为_________________________,
原因是__________________________________。
(2)沉淀A的化学式为________,该沉淀能否溶于稀盐酸?________。
(3)写出通入少量Cl2,生成沉淀B的离子方程式:
___________________________________________、___________________________________。
(4)生成2.33 g沉淀B,理论上需要消耗标准状况下的Cl2________mL。
(5)常温下,若将SO2通入BaCl2溶液至饱和,再通入下列某些气体也有沉淀生成,则该气体可能是__________
A.CO2 B.H2S C.NO与O2混合气体 D.SO3
(6)若将BaCl2溶液换成Ba(OH)2溶液
①少量SO2通入到Ba(OH)2溶液中的离子反应方程式为
______________________________________________________,
②过量的SO2通入到Ba(OH)2溶液中的离子反应方程式为
______________________________________________________。
③少量Cl2通入到Ba(OH)2溶液中的离子反应方程式为
______________________________________________________,
22.(7分)在下图所示的物质转化关系中,A是常见气态氢化物,B是能使带火星的木条复燃的无色无味气体,E的相对分子质量比D大17,G是一种紫红色金属单质。(部分反应中生成无没有全部列出,反应条件未列出)
请回答下列问题:
(1)E的化学式为 。
(2)实验室制取A的化学方程式为 。
(3)反应①的化学方程式: 。
(4)反应③的化学方程式: 。
23.(4分)某学生课外活动小组利用右图所示装置分别做如下实验:
(1)在试管中注入某红色溶液,加热试管,气球胀大,溶液颜色逐渐变浅,冷却后气球干瘪,溶液颜色恢复红色,则原溶液可能是________________溶液;加热时,溶液由红色逐渐变浅的原因是:________________________________________________________________。
(2)在试管中注入某无色溶液,加热试管,气球胀大,溶液变为红色,冷却后气球干瘪,溶液颜色恢复无色,则此溶液可能是________________溶液;加热时溶液由无色变为红色的原因是:___________________________________________________。
24.(10分)2015年冬天,我国多地发生了严重的雾霾天气,这种天气的形成与汽车尾气排放有关。汽车尾气中常含有CO、NOx等气体,为减轻污染,一般汽车都加装了“催化净化器”,可将汽车尾气中的有毒气体转化为无污染的气体。某化学兴趣小组在实验室模拟汽车尾气处理,设计了下图所示装置(部分夹持装置已略去)。
(1)结合实验目的,装置(Ⅲ)的主要作用为______________________________________。
(2)停止加热,打开活塞K,放入适量氧气时,装置(Ⅱ)中可观察到的现象是
_____________________________________________________________________。
(3)该套装置中有不完善之处,还应在装置(Ⅳ)后添加____________________________。
(4)工业上常用纯碱液来吸收NOx,有关反应的化学方程式为2NO2+Na2CO3===NaNO2+NaNO3+CO2、NO2+NO+Na2CO3===2NaNO2+CO2。现有标准状况下a L NO2和b L NO的混合气体恰好被200 mL Na2CO3溶液完全吸收,观察和分析上述反应,则a、b应满足的关系为________。Na2CO3溶液的物质的量浓度为________mol·L-1(不必化简)。
25. (6分)一定量的氢气在氯气中燃烧,所得氯气和氯化氢的混合物。用100 mL 3.00mol/L的NaOH溶液(密度为1.12 g/mL)恰好完全吸收,测得溶液中含有NaClO的物质的量为0.050 mol。
(1)原NaOH溶液的质量分数为________;
(2)定量分析所发生的化学反应,计算所得溶液中Cl-的物质的量为________mol;
(3)所用氯气和参加反应的氢气的物质的量之比n(Cl2):n(H2)=________。
26.(2016年江苏小高考 10分)亚硫酸钠在印染、造纸等众多行业中有着广泛的应用。研究小组用Na2CO3溶液吸收SO2制备Na2SO3。其实验流程如下:
查阅资料可知,向碳酸钠溶液通入二氧化硫的过程中,溶液中有关组分的质量分数变化如右图是所示。
(1)右图中的线2表示的组分为 ▲ (填化学式)
(2)写出右图曲线4的反应方程式
(3)实验时,“反应Ⅱ”中加入NaOH溶液的目的是 ▲
▲ (用化学方程式表示)
(4)国家标准规定产品中Na2SO3的质量分数≥97.0%为优等品,≥93.0%为一等品。为了确定实验所得产品的等级,研究小组采用了下列方法进行测定。
称取2.570 g产品,用蒸馏水溶解,加入足量的双氧水使Na2SO3完全氧化生成Na2SO4,再加入过量的BaCl2溶液,所得沉淀经过滤、洗涤、干燥后称重,质量为4.660 g,通过计算确定产品中Na2SO3的质量分数(写出计算过程)。
【参考答案】
1D 2C 3D 4A 5C 6A 7B 8B 9D 10B
11C 12BC 13、B 14BD 15BD 16C 17AB 18CD 19A 20C
21、(1)不反应 弱酸不能制强酸
(2)BaSO3 能
(3)Ba2++SO2+Cl2+2H2O===BaSO4↓+2Cl-+4H+
(4)224
(5)B、C、D
(6) ①Ba2++2OH-+SO2==BaSO3↓+H2O
② SO2+OH-‑ ==HSO3-
③Cl2+2OH-=Cl- +ClO- +H2O
每空1分,共13分 方程式不配平算错 (5)漏选一个扣1分,选A扣1分。
22、(1) HNO3 (2) 2NH4Cl+Ca(OH)2=CaCl2+2NH3↑+2H2O
(3)3NO3+H2O=2HNO3+NO (4) 4NH3+5O2=4NO+6H2O
每空2分共7分 (1)1 分, 其余2分
23、(1)滴有酚酞的氨水 加热,氨水分解,碱性减弱。
(2)SO2漂白后的品红溶液 SO2漂白后的品红不稳定,加热分解,品红恢复红色。
每空1分 共4分
24、(1)检验CO是否转化为CO2
(2)出现红棕色气体
(3)尾气处理装置
(4)a:b≥1:1
每空2分,共10分
25、(1)10.7% (2)0.25 (3)3:2
每空2分,共6分
26、 (10分)
(1)NaHCO3
(2)Na2SO3+SO2+H2O ==2NaHSO3
(3NaHSO3+NaOH= Na2SO3+H2O
(4)98.05%
评分:(1)~(3)每空2 分。(4)4分 (过程2分) Na2SO3~~~~Na2SO4~~~~~~BaSO4
n(Na2SO3)==n(BaSO4)==0.02mol n(Na2SO3)==0.02×126==2.52g 质量分数=2.52÷2.57=98.05%

