【化学】安徽省合肥九中2018-2019学年高一下学期第一次月考试卷
展开安徽省合肥九中2018-2019学年高一下学期第一次月考试卷
满分:100分 时间:80分钟 命题教师:陈文静 审题教师:开庆梅
相对原子质量: C 12 O 16 Na 23 Mg 24 Al 27
一、选择题(每题只有一个选项正确,每题3分,共48分)
1.下列化学用语中,正确的是( )
A. 溴化钠的电子式为NaB
B. 镁的原子结构示意图为
C. 用电子式表示氯化氢分子的形成过程为H·+C―→H+[C]-
D. 重水的化学式为H2O(或D2O)
2.最近医学界通过用具有放射性的14C试验,发现C80的一种羧酸的衍生物在特定条件下可通过断裂DNA杀死病毒,从而抑制艾滋病(AIDS)的传播。有关14C的叙述中正确的是( )。
A. 与C80中普通碳原子的化学性质不同 B. 与12C的中子数相同
C. 与12C互为同位素 D. 与C80互为同素异形体
3.下列各组物质中化学键的类型相同的是( )
A.HCl、Ar B.NH3、H2O C.CaCl2、CH4 D.Na2O、CO2
4.以下过程与化学键断裂无关的是( )
A.金刚石熔化 B.氯化氢溶于水
C.冰融化 D.氢氧化钾熔化
5.关于元素周期表,下列叙述中正确的是( )
A.在金属元素与非金属元素的分界线附近可以寻找制备超导体材料的元素
B.在过渡元素中可以寻找制备催化剂及耐高温、耐腐蚀材料的元素
C. 非金属性最强的元素在元素周期表的最右上角
D.在过渡元素区域可以寻找制备新型农药材料的元素
6.迄今为止我国相关部门已经发布了113号Nh、115号Mc、116号Lv、117号Ts、118号Og等元素的中文名称分别是:,下列有关推断正确的是( )
A.根据该名称,周期表118种元素中非金属元素共有24种
B.这五种元素均为主族元素
C.Nh的最高价氧化物是一种典型的两性氧化物
D.Ts的简单阴离子比该族上一周期简单阴离子的还原性弱
7.下列说法中正确的是 ( )
A.某微粒核外电子排布为2、8、8结构,则该微粒一定氩原子
B.最外层电子达到稳定结构的微粒只能是稀有气体的原子
C.某元素原子的最外层只有2个电子,则该元素一定是金属元素
D. F-、Na+、Mg2+、O2- 是Ne原子具有相同电子层结构的离子
8.溴化碘(IBr)的化学性质很像卤素的单质,它能与大多数金属、非金属化合生成卤化物,它也能与水发生以下反应:IBr+H2O===HBr+HIO。下列有关IBr的叙述中,不正确的是( )
A.在很多反应中IBr是强氧化剂
B.IBr与水反应时既作氧化剂,又作还原剂
C.IBr与AgNO3溶液反应会生成AgBr沉淀
D.IBr与NaOH溶液反应时,生成NaBr和NaIO
9.已知短周期元素的离子aA2+、bB+、cC2-、dD-都具有相同的电子层结构,则下列叙述正确的是( )
A.原子半径:A>B>D>C B.原子的最外层电子数目:A>B>D>C
C.原子序数:d>c>b>a D.离子半径:C2->D->B+>A2+
10.反应过程中,同时有离子键和共价键的断裂和形成的反应是( )
A.2NaBr+Cl2=2NaCl+Br2 B.NH3+CO2+H2O=NH4HCO3
C.NH4ClNH3↑+HC1↑ D.CuSO4+Fe=Cu+FeSO4
11.应用元素周期律分析下列推断,其中正确的是( )
①碱金属单质的熔点随原子序数的增大而降低
②砹(At)是第ⅦA族元素,其氢化物的稳定性大于HCl
③硒(Se)的最高价氧化物对应的水化物的酸性比硫酸弱
④第二周期非金属元素的气态氢化物溶于水后,水溶液均为酸性
⑤第三周期金属元素的最高价氧化物对应的水化物,其碱性随原子序数的增大而减弱
A.①②③ B.①③⑤ C.③④ D.②④⑤
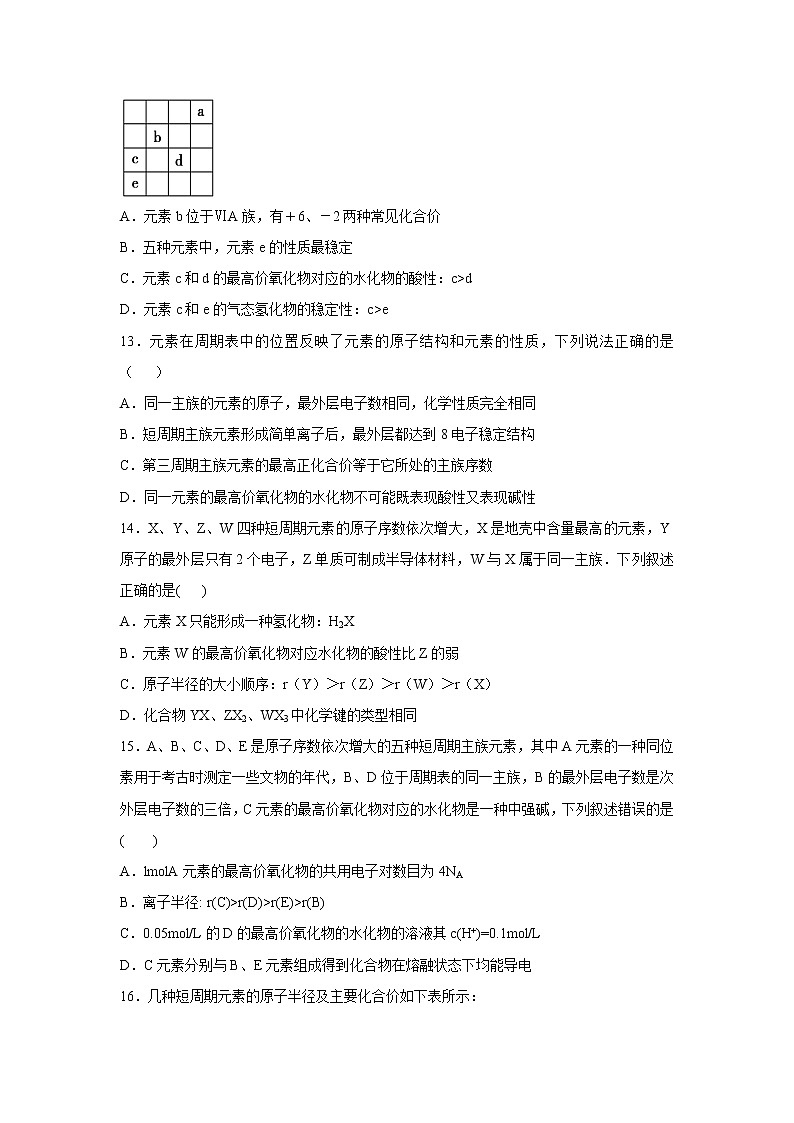
12.如图,a、b、c、d、e为元素周期表中前4周期的一部分元素,下列有关叙述正确的是( )
A.元素b位于ⅥA族,有+6、-2两种常见化合价
B.五种元素中,元素e的性质最稳定
C.元素c和d的最高价氧化物对应的水化物的酸性:c>d
D.元素c和e的气态氢化物的稳定性:c>e
13.元素在周期表中的位置反映了元素的原子结构和元素的性质,下列说法正确的是( )
A.同一主族的元素的原子,最外层电子数相同,化学性质完全相同
B.短周期主族元素形成简单离子后,最外层都达到8电子稳定结构
C.第三周期主族元素的最高正化合价等于它所处的主族序数
D.同一元素的最高价氧化物的水化物不可能既表现酸性又表现碱性
14.X、Y、Z、W四种短周期元素的原子序数依次增大,X是地壳中含量最高的元素,Y原子的最外层只有2个电子,Z单质可制成半导体材料,W与X属于同一主族.下列叙述正确的是( )
A.元素X只能形成一种氢化物:H2X
B.元素W的最高价氧化物对应水化物的酸性比Z的弱
C.原子半径的大小顺序:r(Y)>r(Z)>r(W)>r(X)
D.化合物YX、ZX2、WX3中化学键的类型相同
15.A、B、C、D、E是原子序数依次增大的五种短周期主族元素,其中A元素的一种同位素用于考古时测定一些文物的年代,B、D位于周期表的同一主族,B的最外层电子数是次外层电子数的三倍,C元素的最高价氧化物对应的水化物是一种中强碱,下列叙述错误的是( )
A.lmolA元素的最高价氧化物的共用电子对数目为4NA
B.离子半径: r(C)>r(D)>r(E)>r(B)
C.0.05mol/L的D的最高价氧化物的水化物的溶液其c(H+)=0.1mol/L
D.C元素分别与B、E元素组成得到化合物在熔融状态下均能导电
16.几种短周期元素的原子半径及主要化合价如下表所示:
元素代号 | X | Y | Z | W | V |
原子半径/pm | 160 | 143 | 70 | 66 | 110 |
主要化合价 | +2 | +3 | +5、-3 | -2 | +5、+3、-3 |
下列叙述正确的是( )
A.X、Y元素的最高价氧化物对应的水化物的碱性:X<Y
B.简单离子的半径:Z<W<X<Y
C.一定条件下,W的单质可以将Z的单质从其氢化物中置换出来
D.X与Z形成的化合物为共价化合物
二、填空题(共3题,52分)
17(16分).下图是元素周期表的一部分
(1)表中最活泼的金属其离子结构示意图为
(2)③在元素周期表的位置是________________________。
(3)比较④、⑤常见简单离子的半径的大小(用化学式表示,下同)____________;⑦、⑧的最高价氧化物对应的水化物的酸性强弱是:____________。
(4)②③④三种元素都可以与元素①形成化合物,其稳定性顺序为_________________________(用化学式表示)。
(5)元素⑧的单质能与水反应生成一种具有漂白性的化合物,其结构式为
(6)元素⑥的最高价氧化物的水化物分别与元素⑤、⑧最高价氧化物的水化物都能发生反应,写出反应的离子方程式__________________________,________________________。
18(18分)(1)A2+原子核内有x个电子,其质量数为m,则ng A18O所含中子的物质的量为_________mol。
(2) 用序号回答:①HCl ②CaCl2 ③Cl2 ④NH4Cl ⑤H2O ⑥Na2O2
①属于离子化合物的是_________ ②属于共价化合物的是_____ ③存在非极性键的是_______
(3) A、B、C三种短周期元素,其原子序数依次增大,三种元素的原子序数之和为35,A、C同主族,B+原子核外有10个电子,则:
①B、C三种元素分别为__________、______________(填元素符号)
②A、B之间可形成多种化合物,其中一种含有两种化学键的化合物的电子式是________,所含化学键的类型为 。
③用电子式表示B和C形成的化合物的过程:____________________________________。
19(18分).某同学为探究元素周期表中元素性质的递变规律,设计了如下系列实验:
Ⅰ.探究同周期元素性质的递变规律
(1)相同条件下,将钠、镁、铝各1 mol分别投入到足量的同浓度的稀盐酸中,试预测实验结果: ______与稀盐酸反应产生的气体最多。
(2)向Na2SiO3溶液中加入稀H2SO4出现白色沉淀,可证明S的非金属性比Si强,反应的化学方程式为_____________________________。
Ⅱ.探究同主族元素非金属性的递变规律
常温下,KMnO4固体和浓盐酸反应产生氯气。为验证卤素单质氧化性的相对强弱,某小组用下图所示装置进行实验(夹持仪器已略去,气密性已检验)。
实验过程:
①.打开弹簧夹,打开活塞a,滴加浓盐酸。②.当B和C中的溶液都变为黄色时,夹紧弹簧夹。
③.当B中溶液由黄色变为红棕色时,关闭活塞a。④.……
(3)验证氯气的氧化性强于碘的实验现象是_________________________________________
(4)B中溶液发生反应的离子方程式是_____________________________________________
(5)为验证溴的氧化性强于碘,过程④的操作和现象是____________________________。
(6)过程③实验的目的是______________________________________________
【参考答案】
一、选择题,每空3分,共48分
1 | 2 | 3 | 4 | 5 | 6 | 7 | 8 | 9 | 10 | 11 | 12 | 13 | 14 | 15 | 16 |
D | C | B | C | B | A | D | B | D | A | B | D | C | C | B | C |
二、非选择题,共3题52分
17(16分)每空2分
(1)Na+图略
(2)第二周期 VA族
(3) r(O2-)>r(Na+) HClO4>H2SO4
(4) H2O>NH3>CH4
(5)H-O-Cl
(6)Al(OH)3+3H+=Al3++3H2O Al(OH)3 +OH-=AlO2-+2H2O
18(18分)每空2分
(1)
(2)②④⑥ ①⑤ ③⑥
(3)①钠(Na) 硫(S)
② Na2O2电子式略 离子键,非极性共价键
③
19(18分)每空3分
Ⅰ.铝( 或Al) Na2SiO3+H2SO4=H2SiO3↓ +Na2SO4
Ⅱ.(3)湿润的淀粉KI试纸变蓝
(4) Cl2+ 2Br-===2Cl-+ Br2
(5)打开活塞b,将少量C中溶液滴入D中,关闭活塞b,取下D振荡,静置后CCl4层为紫红色。
(6)确认C的黄色溶液中无Cl2,排除Cl2对溴置换实验的干扰

