【化学】山东省师大附中2019-2020学年高一上学期12月份月考试题
展开山东省师大附中2019-2020学年高一上学期12月份月考试题
本试卷分第Ⅰ卷和第Ⅱ卷两部分,共6页,满分为100分,考试用时90分钟。
注意事项:
1.答卷前,考生务必用0.5毫米黑色签字笔将自己的姓名、准考证号、考试科目填写在规定的位置上。
2.选择题每小题选出答案后,用2B铅笔把答题卡上对应题目的答案标号涂黑,如需改动,用橡皮擦干净后,再选涂其他答案标号。
3.非选择题必须用0.5毫米黑色签字笔作答,答案必须写在答题卡各题目指定区域内相应的位置,超出答题区域书写的答案无效;在草稿纸、试卷上答题无效;如需改动,先划掉原来的答案,然后再写上新的答案,不得使用涂改液,胶带纸、修正带和其他笔。
相对原子质量为:
H:1 C:12 O:16 S:32 Na:23 N:14 Fe:56 Cu:64 Cl:35.5
第Ⅰ卷 选择题(共40分)
一、选择题:本题共10小题,每小题2分,共20分。每小题只有一个选项符合题意。
1.化学与生活密切相关。下列情况会对人体健康造成较大危害的是( )
A.FeSO4作补血剂时可与维生素C同时服用增强药效
B.用SO2漂白食品
C.用食醋清洗热水瓶胆内壁附着的水垢
D.用小苏打(NaHCO3)发酵面团制作馒头
2.下列实验现象与氧化还原反应有关的是( )
A.SO2通入品红溶液中,溶液褪色,加热后又恢复红色
B.向FeCl3溶液中滴加淀粉KI溶液,溶液变蓝
C.向Fe2(SO4)3溶液中滴加NaOH溶液,生成红褐色沉淀
D.二氧化碳通入石灰水中变浑浊,继续通入又变澄清
3.下列关于Na2CO3和NaHCO3性质的说法错误的是( )
A.热稳定性:NaHCO3<Na2CO3
B.与同浓度盐酸反应产生二氧化碳的速率:NaHCO3<Na2CO3
C.相同温度时,在水中的溶解性:NaHCO3<Na2CO3
D.等物质的量浓度溶液的pH:NaHCO3<Na2CO3
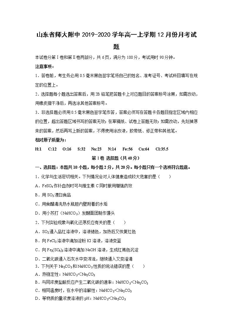
4.下列各图所示的家庭小实验中,主要发生物理变化的是( )
5.已知:①向KMnO4晶体滴加浓盐酸,产生黄绿色气体;②向FeCl2溶液中通入少量实验①产生的气体,溶液变棕黄色;③取实验②生成的溶液滴在淀粉KI试纸上,试纸变蓝色。下列判断正确的是( )
A.上述实验证明氧化性:MnO>Cl2>Fe3+>I2
B.上述实验中,共有两个氧化还原反应
C.实验①生成的气体不能使湿润的淀粉KI试纸变蓝
D.实验②证明Fe2+既有氧化性又有还原性
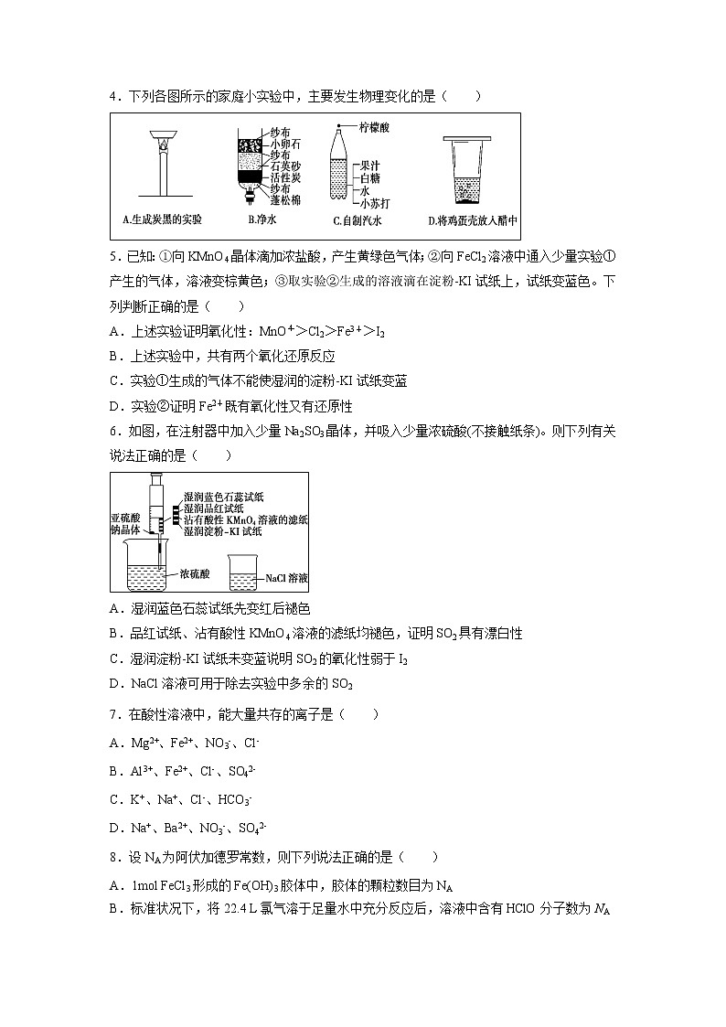
6.如图,在注射器中加入少量Na2SO3晶体,并吸入少量浓硫酸(不接触纸条)。则下列有关说法正确的是( )
A.湿润蓝色石蕊试纸先变红后褪色
B.品红试纸、沾有酸性KMnO4溶液的滤纸均褪色,证明SO2具有漂白性
C.湿润淀粉KI试纸未变蓝说明SO2的氧化性弱于I2
D.NaCl溶液可用于除去实验中多余的SO2
7.在酸性溶液中,能大量共存的离子是( )
A.Mg2+、Fe2+、NO3-、Cl-
B.Al3+、Fe2+、Cl-、SO42-
C.K+、Na+、Cl-、HCO3-
D.Na+、Ba2+、NO3-、SO42-
8.设NA为阿伏加德罗常数,则下列说法正确的是( )
A.1mol FeCl3形成的Fe(OH)3胶体中,胶体的颗粒数目为NA
B.标准状况下,将22.4 L氯气溶于足量水中充分反应后,溶液中含有HClO分子数为NA
C.1molNa2O2与水反应时转移电子数约为NA
D.含NA个H2SO4分子的浓硫酸与足量铜反应可制得0.5mol SO 2
9.下列说法中正确的是( )
A.S在过量的O2中充分燃烧,可得SO3
B.除去在Na2CO3固体中混有的NaHCO3的最好办法是通入过量的CO2
C.鉴别NaHCO3溶液与Na2CO3溶液,可用澄清的石灰水
D.等物质的量的Na2CO3和NaHCO3与足量盐酸反应,消耗HCl的物质的量之比为2∶1
10.油条的做法是将矾、碱、盐按比例加入温水中,再加入面粉搅拌成面团,放置,使面团产生气体,形成孔洞。放置过程发生反应: 2KAl(SO4)2·12H2O+3Na2CO32Al(OH)3↓+3Na2SO4+K2SO4+3CO2↑+21H2O。
下列有关判断正确的是( )
A.放置过程发生的反应中,反应物和生成物均为电解质
B.放置过程发生的反应为氧化还原反应
C.从物质的分类角度来看,油条配方中的“矾、碱、盐”均为盐
D.反应的离子方程式为2Al3++3CO32-2Al(OH)3↓+3CO2↑
二、选择题:本题共5小题,每小题4分,共20分。每小题有一个或两个选项符合题意,全部选对得4分,选对但不全的得1分,有选错的得0分。
11.类推是化学解题中常用的一种思维方法,下列有关离子方程式的类推正确的是( )
选项 | 已知 | 类推 |
A | 将Fe加入CuSO4溶液中:Fe+Cu2+==Cu+Fe2+ | 将Na加入CuSO4溶液中:2Na+Cu2+==Cu+2Na+ |
B | 稀硫酸与Ba(OH)2溶液反应至中性: 2H++SO+Ba2++2OH-===BaSO4↓+2H2O | NaHSO4溶液与Ba(OH)2溶液反应至中性:2H++SO+Ba2++2OH-==BaSO4↓+2H2O |
C | 氯气与Ca(OH)2悬浊液反应: Cl2+Ca(OH)2==Ca2++Cl-+ClO-+H2O | 氯气与CaCO3悬浊液反应: Cl2+CaCO3===Ca2++Cl-+ClO-+CO2 |
D | 向Ca(ClO)2溶液中通入少量CO2: Ca2++2ClO-+CO2+H2O===CaCO3↓+2HClO | 向Ca(ClO)2溶液中通入少量SO2: Ca2++2ClO-+SO2+H2O===CaSO3↓+2HClO |
12.如图所示的实验,发现烧杯中酸性KMnO4溶液褪色。若将烧杯中的溶液换成含有少量KSCN的FeSO4溶液,溶液呈血红色。判断下列说法中不正确的是 ( )
A.该条件下H2燃烧生成了既具有氧化性又具有还原性的物质
B.该条件下H2燃烧的产物中可能含有一定量的H2O2
C.酸性FeSO4溶液中加入双氧水的离子反应为:Fe2++H2O2+2H+===Fe3++2H2O
D.将烧杯中溶液换成KI淀粉溶液也能验证生成物具有还原性
13.不能实现下列物质间直接转化的元素是 ( )
A.硫 B.碳 C.铁 D.钠
14.某离子反应中涉及H2O、ClO-、NH、H+、N2、Cl-六种粒子。其中N2的物质的量随时间变化的曲线如图所示。下列判断正确的是( )
A.该反应的还原剂是Cl-
B.消耗1 mol还原剂,转移3 mol电子
C.氧化剂与还原剂的物质的量之比为2∶3
D.反应后溶液的酸性明显增强
15.下列有关实验装置进行的相应实验,能达到实验目的的是( )
A.利用图甲方法验证装置的气密性
B.实验室里利用图乙装置制备氯气
C.利用图丙比较碳酸钠和碳酸氢钠的热稳定性
D.利用图丁制备Fe(OH)2并能较长时间观察其颜色
第Ⅱ卷 非选择题(共60分)
三、非选择题:本题共5小题,共60分)
16.(12分)以下是依据一定的分类标准,对某些物质与水反应情况进行分类的分类图。请根据你所学知识,按要求填空:
(1)上述第一级分类标准(分成A、B组)的依据为 。
(2)C组中某一物质常温能与冷水反应,其离子方程式为 。
(3)D组中与水反应时氧化剂和还原剂物质的量之比为1∶1的物质有 (4分,填化学式)。
(4)F组中某一物质的水溶液呈弱碱性,用电离方程式表示呈弱碱性的原因: 。
(5)E组中某一物质的水溶液可使酸性KMnO4溶液褪色,用离子方程式表示褪色的原因:
。
17.(12分)已知A、B、C为中学化学中常见的单质,在室温下A为固体,B和C为气体,向D溶液中加入KSCN溶液后,溶液显红色。在适宜的条件下可发生如下关系的化学反应。
回答以下问题:
(1)A、B、C分别是什么物质(填写名称):A B C 。
(2)写出D溶液中通入SO2的离子方程式: (3分)。
(3)若向含a mol FeI2和 b mol FeBr2的溶液中通入c mol气体B,当I-、Fe2+、Br-被完全氧化时,c的数值为: (3分,用a、b表示)。
18.(14分)某研究性学习小组查阅资料得知,漂白粉与硫酸溶液加热反应可制取氯气,他们设计如下实验用于制取氯气并验证其性质。
试回答:
(1)该实验中A部分的装置是 (填写字母)。
A部分的装置中发生反应的化学方程式为: 。
(2)B中的发生反应的离子方程式为 。
(3)用离子方程式表示C中亚硫酸钠被氧化的主要原因: 。请你帮助他们设计一个实验,证明洗气瓶C中的亚硫酸钠已被氧化(简述实验步骤)
(3分)。
(4)请根据题意画出D处的实验装置图,并注明盛放的物质 (3分)。
19.(16分)黄铜矿(主要成分为二硫化亚铁铜:CuFeS2)是制取铜及其化合物的主要原料之一,还可制备硫及铁的化合物。冶炼铜的反应为8CuFeS2+21O2 8Cu+4FeO+2Fe2O3+16SO2 。
(1)若CuFeS2中Fe的化合价为+2,反应中被还原的元素是__________(填元素符号)。
(2)用稀H2SO4浸泡上述反应制取铜后剩余的固体残渣,取少量所得溶液,检验溶液中存在Fe3+的方法是 (3分,注明试剂、现象、结论)。
(3)上述冶炼过程产生大量SO2。下列处理方案中合理的是 (填代号)
a.高空排放 b.用于制备硫酸 c.用纯碱溶液吸收制Na2SO3 d.用浓硫酸吸收
(4)验证黄铜矿冶炼铜的反应后气体中含有SO2的方法是
(3分)。
(5)实验室制备,收集干燥的SO2,所需仪器如下。
①其中装置A产生SO2 ,反应的化学方程式为 。
②请按气流方向连接各仪器接口,顺序为a → → → → → f ,
装置E中NaOH溶液的作用是 。
20.(6分)将19.20g Cu和Fe2O3的混合物完全溶解在400 mL稀硫酸中,然后向溶液中加铁粉,剩余固体质量与加入铁粉质量的关系如图。
(1)混合物中n(Cu)∶n(Fe2O3)为___________。
(2)稀硫酸的浓度为______________。
【参考答案】
1. B 2. B 3. B 4. B 5.A 6. C
7. B 8. C 9. D 10.C 11.B 12.CD
13.C 14.BD 15.AD
16.(1)是否属于氧化还原反应(或是否有电子转移或是否有化合价变化)
(2)2Na+2H2O2Na++2OH-+H2↑
(3)Cl2、Na2O2
(4)NH3·H2ONH4++OH-
(5) 5SO2+2MnO4-+2H2O 5SO42-+2Mn2++4H+或
5H2SO3+2MnO4-5SO42-+2Mn2++4H++3H2O
17.(1)铁 氯气 氢气 (2)SO2+2Fe3++2H2O= SO42 -+2Fe2+ + 4H+ (3)3(a+b)/2
18. (1)b Ca(ClO)2+CaCl2+2H2SO42CaSO4+2Cl2↑+2H2O
(2) Cl2+2I-I2+2Cl- (3)SO32-+Cl2+H2O SO42-+2Cl-+2H+
从C中取出少量溶液至小试管中,加入足量的稀盐酸,然后滴加BaCl2溶液,若产生白色沉淀,则证明亚硫酸钠已被氧化
(4)
19. (14分)(1)Cu、O
(2)取少量溶液,滴加KSCN溶液,溶液变红
(3)bc
(4)将气体通入品红溶液中,如果品红溶液褪色,加热后又变红,则证明有SO2。
(5)①Cu+2H2SO4(浓) CuSO4+SO2↑+2H2O ②d e c b; 吸收多余的SO2,防止污染空气。
20. (1)1∶2 (2)1.00 mol·L-1

