2019-2020学年福建省师范大学附属中学高二上学期期末考试化学试题 Word版
展开福建师大附中2019-2020学年上学期期末考试
高二(选考班)化学试卷
时间: | 90分钟 | 满分: | 100分 |
命题: |
| 审核: | 高二备课组 |
试卷说明:
(1)本卷两大部分,共20小题,解答写在答卷的指定位置上,考试结束后,只交答卷。
(2)考试过程中不得使用计算器或具有计算功能的电子设备。
可能用到的相对原子质量:H-1 Li-7 C-12 O-16 Ni-59
第Ⅰ卷(选择题,共48分)
一、选择题:(只有一个正确选项,16小题,每小题3分,共48分)
1.下列事实能说明HNO2是弱电解质的是
A. 用HNO2溶液做导电实验灯泡很暗 B. NaNO2溶液的pH大于7
C HNO2溶液不与硫酸钠反应 D. HNO2易分解产生NO、NO2
2.合成氨所需的氢气可用煤和水作原料经多步反应制得,其中的一步反应为:CO(g)+H2O(g)CO2(g)+H2(g)△H<0反应达到平衡后,为提高CO的转化率,下列措施中正确的是
A. 增加压强 B. 增大CO的浓度 C. 降低温度 D. 更换催化剂
3. 2018年4月12日,我国海军首次在南海进行海上阅兵。为了保护舰艇(主要是铁合金材料),在舰体表面镶嵌金属块(R)。下有关说法不正确的是
A. 这种保护舰体的方法叫做牺牲阳极的阴极保护法
B. 金属块R可能是锌
C. 海水呈弱碱性,舰艇在海水中易发生析氢腐蚀
D. 正极反应式为O2 + 2H2O + 4e− = 4OH−
4.下列说法中正确的是
A. 将纯水加热的过程中,Kw变大、pH变小
B. 配制FeSO4溶液时,加入稀HNO3抑制Fe2+水解
C. FeCl3溶液蒸干、灼烧至恒重,最终得到FeCl3固体
D. 向0.1mol/L氨水中加入少量水,溶液中减小
5.将AgCl分别加入盛有:①5mL水 ②6mL 0.5 mol·L-1NaCl溶液 ③10mL 0.2 mol·L-1CaCl2溶液④5mL 0.1 mol·L-1 AlCl3溶液的烧杯中均有固体剩余,各溶液中c(Ag+)从小到大顺序排列正确的是
A. ④③②① B. ②③④① C. ①④③② D. ①③②④
6.醋酸在水溶液中存在下列电离平衡:CH3COOHCH3COO−+H+,下列说法不正确的是
A. 加入醋酸钠晶体后,溶液的pH增大
B. 加入碳酸钠,平衡向右移动
C. 加水稀释,溶液中c(H+)和c(OH-)均减少
D. 升高温度,Ka(CH3COOH)增大
7.室温下,下列各组离子在指定溶液中能大量共存的是
A. 0.1mol/LAlCl3溶液:NH4+、K+、HCO3-、NO3-
B. pH=13的溶液:K+、Cu2+、Br-、SO42-
C. 能使甲基橙变红的溶液:Ca2+、NH4+、CH3COO-、Cl-
D. 由水电离产生的c(H+)=1×10-13mol/L的溶液:Na+、K+、Cl-、NO3-
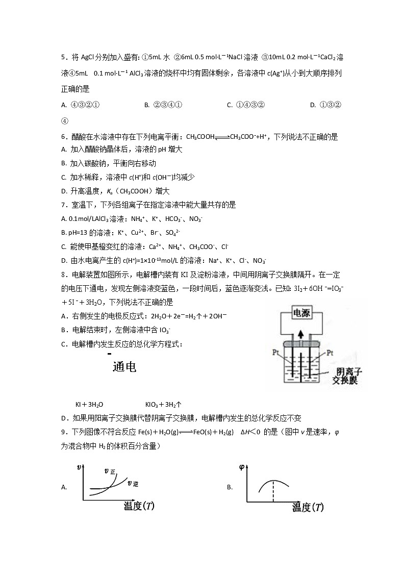
8.电解装置如图所示,电解槽内装有KI及淀粉溶液,中间用阴离子交换膜隔开。在一定的电压下通电,发现左侧溶液变蓝色,一段时间后,蓝色逐渐变浅。已知:3I2+6OH -=IO3-+5I -+3H2O,下列说法不正确的是
A.右侧发生的电极反应式:2H2O+2e-=H2↑+2OH-
B.电解结束时,左侧溶液中含IO3-
C.电解槽内发生反应的总化学方程式:
KI+3H2O KIO3+3H2↑
D.如果用阳离子交换膜代替阴离子交换膜,电解槽内发生的总化学反应不变
9.下列图像不符合反应Fe(s)+H2O(g)FeO(s)+H2(g) ΔH<0 的是(图中v是速率,φ为混合物中H2的体积百分含量)
A. B.
C. D.
10.下列有关物质的量浓度关系正确的是
A. 物质的量浓度相等CH3COOH和CH3COONa溶液等体积混合,溶液呈酸性:c(CH3COO-)<c(CH3COOH)
B. pH相等的CH3COONa和Na2CO3溶液: c(CH3COONa)<c(Na2CO3)
C. 0.1mol·L-1的NaHA溶液,其pH=4,则c(HA-)>c(H2A)>c(A2-)
D. pH=2的HA溶液与pH=12的MOH溶液任意比混合后溶液中离子浓度关系:c(H+)+c(M+) = c(OH-)+c(A-)
11.已知反应2A(g)+2B(g) C(g)+2D(g),在容器均为2L的甲,乙,丙三个恒温(反应温度分别为300℃,T℃,300℃)容器中分别加入物质的量之比为1:1的A和B,测得各容器中n(B)随反应时间t的变化情况如下表所示:
根据表中数据,下列说法正确的是
A.乙容器中的反应温度T<300
B.丙容器中,0-40min内用A的浓度变化表示的平均反应速率为为0.05mol/(L·min)
C. 若起始时向甲容器中加入0、、和1.2,则反应将向正反应方向进行
D.在0-40min内,提高乙容器中的A的转化率的有效途径是使用高效催化剂
12.在两个容积均为2L恒温密闭容器中,起始时均充入a molH2S,控制不同温度和分别在有、无Al2O3催化时进行H2S的分解实验[反应为:2H2S(g)2H2(g)+S2(g)]。测得的结果如下图所示(曲线Ⅱ、Ⅲ表示经过相同时间且未达到化学平衡时H2S的转化率)。
下列说法不正确的是
A. H2S分解为吸热反应
B. 加入Al2O3 可提高H2S的平衡转化率
C. 900℃反应2H2S(g)2H2(g)+S2(g)的平衡常数
K=0.125a
D. 约1100℃曲线Ⅱ、Ⅲ几乎重合,说明Al2O3可能
几乎失去催化活性
13.已知:25℃时,0.1000mol·L-lCH3COOH溶液中CH3COOH的电离度(×100%)约为1%。该温度下,用0.1000mol·L-l 氨水滴定10.00mL0.1000mol·L-lCH3COOH溶液,溶液的pH与溶液的导电能力(I)的关系图所示。下列说法中正确的是
A.M点→N点,水的电离程度逐渐增大
B.25℃时,CH3COOH 的电离常数约为1.0×10-2
C.N点溶液中,c(CH3COO-)>c(NH4+)
D.当滴入20 mL氨水时,溶液中c(CH3COO-)>c(NH4+)
14.某温度下,向10mL0.1mol/LCuCl2溶液中滴加0.1mol/L的Na2S溶液,滴加过程中溶液中-lgc(Cu2+)与Na2S溶液体积(V)的关系如图所示,下列有关说法正确的是
(已知:lg2=0.3,Ksp(ZnS)=3×10-25)
A. a、b、c三点中,水的电离程度最大的为b点
B. Na2S溶液中:c(S2-)+c(HS-)+c(H2S)═2c(Na+)
C. 该温度下Ksp(CuS)=4×10-36
D. 向100 mLZn2+、Cu2+浓度均为10-5mol/L的混合溶液中
逐滴加入10-4mol/L的Na2S溶液,Zn2+先沉淀
15.电导率是衡量电解质溶液导电能力大小的物理量,根据溶液电导率变化可以确定滴定反应的
终点。在一定温度下,用 0.1 mol·L-1KOH溶液分别滴定体积均为 20 mL、浓度均为 0.1 mol·L-1
的盐酸和醋酸溶液,滴定曲线如图所示。下列有关判断正确的是
A.①表示的是 KOH溶液滴定盐酸溶液
B.A点的溶液中有c(CH3COO-)+c(OH-)-c(H+)=0.1mol/L
C.C 点水电离的 c(OH-)小于 A 点水电离的 c(OH-)
D.在B点的溶液中有:c(CH3COO-)>c(K+)>c(H+)>c(OH-)
16.下列装置为锂钒氧化物二次电池,其成本较低,且对环境无污染: ;在右图中用该电池电解含镍酸性废水可得到单质镍。下列说法正确的是
A. 该电池充电时,B电极的电极反应式为:
B. 锂钒氧化物二次电池可以用LiCl水溶液作为电解液
C. 电解过程中,b中NaCl溶液的物质的量浓度会增大
D. 当锂钒氧化物二次电池中有7gLi参与放电时,转移电子数为
第Ⅱ卷(非选择题,共52分)
二、填空题(4小题,共52分)
17.(12分) 乙二酸(HOOC—COOH)俗名草酸,是一种有还原性的有机弱酸,在化学上有广泛应用。
(1)小刚在做“研究温度对化学反应速率的影响”实验时,他往A、B两支试管中均加入4 mL
0.01 mol·L-1的酸性KMnO4溶液和2 mL 0.1 mol·L-1H2C2O4(乙二酸)溶液,振荡,A试管置于热水中,B试管置于冷水中,记录溶液褪色所需的时间。褪色所需时间tA________tB(填“>”“=”或“<”)。
(2)实验室有一瓶混有泥沙的乙二酸样品,小刚利用如下反应原理:
2KMnO4+5H2C2O4+6H2SO4===10CO2↑+2MnSO4+8H2O来测定样品中乙二酸含量,具体操作为:
① 配制250 mL溶液:准确称量5.000 g乙二酸样品,配成250 mL溶液。配制溶液除胶头滴管外,还需要的玻璃仪器有______________________________________________________________。
② 滴定:准确量取25.00 mL所配溶液于锥形瓶中加少量酸酸化,将0.1000 mol·L-1KMnO4标准溶液装入________(填“酸式”或“碱式”)滴定管,进行滴定操作。滴定达到终点的判断方法是_____________________________________________。
③ 计算:重复上述操作2次,记录实验数据如下表,计算此样品的纯度为____________。
序号 | 滴定前读数 | 滴定后读数 |
1 | 0.00 | 20.01 |
2 | 1.00 | 20.99 |
3 | 0.00 | 21.10 |
④ 误差分析:下列操作会导致测定结果偏高的是______。
a.未用KMnO4标准溶液润洗滴定管
b.滴定前锥形瓶内有少量水
c.滴定前滴定管尖嘴部分有气泡,滴定后气泡消失
d.观察读数时,滴定前仰视,滴定后俯视
18.(14分)25℃时,物质的量浓度均为0.1mol•L-1的几种盐溶液的pH如表:
序号 | ① | ② | ③ | ④ | ⑤ |
溶液 | NH4Cl | CH3COONH4 | NaHCO3 | NaX | Na2CO3 |
pH | 5 | 7 | 8.4 | 9.7 | 11.6 |
(1)用离子方程式解释溶液⑤能去除油污的原因_____ 。
(2)写出溶液④中通少量CO2的离子方程式:_____ 。
(3)25℃时,溶液①中,由水电离产生的c(OH-)=_____mol•L﹣1,
(4)①0.100mol•L-1NH4HCO3溶液中物质的量浓度最大的离子是 (填化学式);
②CH3COOH与NaOH反应后的溶液中存在:c(Na+)<c(CH3COO-),该溶液呈 性(填“酸”“碱”或“中”),该溶液的溶质是 。(填化学式)
(5)下列说法正确的是_____ 。
a.c(NH4+):①>②
b.物质的量浓度和体积均相等的NaCl和NaX两种溶液中,离子总数相等
c.等体积的③和⑤形成的混合溶液中:c(HCO3-)+c(CO32-)=0.1mol•L-1
d.将pH相同的CH3COOH和HX溶液加水稀释相同倍数,HX溶液的pH变化小
(6)某同学欲用0.1mol•L-1 CaCl2溶液来鉴别溶液③和⑤,当他将CaCl2溶液滴入装有溶液③的试管中时,出现了意想不到的现象:试管中出现了白色沉淀,并伴有气体生成。试解释产生上述现象的原因:_____ 。
19.(14分)MoS2(s)(辉钼矿的主要成分可用于制取钼的化合物、润滑添加剂、氢化反应和异构化反应的催化剂等,回答下列问题:
已知:MoS2(s)=Mo(s)+S2(g) △H1;
S2(g)+2O2(g)=2SO2(g) △H2;
2MoS2(s)+7O2(g)=2MoO3(s)+4SO2(g) △H3;;
反应的______用含、、的代数式表示
(2)利用电解法可浸取辉铝矿得到和溶液装置如图所示。
阴极的电极反应式为______ 。
在电极______填“A或“B“附近生成。
实际生产中,惰性电极A一般不选用石墨,而采用DSA惰性阳极基层为,涂层为,理由是______ 。
用辉钼矿冶炼Mo的反应为:
。
该反应的______填“”或“”;、、按从小到大的顺序为_____ _。
若该反应在体积固定的密闭容器中进行,在一定条件下达到平衡状态,若充入氦气,平衡 ________(填“向正反应方向”“向逆反应方向”或“不移动”)。
在2L的恒温恒容密闭容器中加入 mol 、、,在1100K时发生反应,达到平衡时恰好处于图中A点,则此温度下该反应的平衡常数为______。
20.(12分) 从镍矿石尾矿中提取NiSO4是解决我国镍资源匮乏的一条重要途径,已知该过程如下:
表1:各物质的Ksp数据如下表:
物质 | MnS | NiS | PbS | CuS | Ni(OH)2 |
Ksp | 2.5×10-13 | 1.1×10-21 | 8.0×10-28 | 6.3×10-36 | 2.0×10-15 |
表2:滤液A中各金属离子的含量如下表:
成分 | Ni2+ | Fe3+ | Fe2+ | Mn2+ | Cu2+ | Pb2+ | …… |
含量/g·L-1 | 3.80 | 4.80 | x | 0. 20 | 0.15 | <0.001 | …… |
根据以上信息,回答下列问题:
(1)步骤I酸浸之前需将矿石粉碎,目的是___________ _。
(2)若杂质离子的浓度c≤1.0×10-5mol/L即可认定沉淀完全,则步骤Ⅱ中当Pb2+恰好沉淀完全时,溶液中硫离子的浓度c(S2-)=_____________mol·L-1;此时Ni2+是否已开始沉淀____ (填“是”或“否”)。
(3)常温下进行步骤Ⅲ的目的是为了除去铁和锰元素,已知除铁元素的离子反应如下:
2Fe2++ ClO - +5H2O=2Fe( OH)3↓+Cl- +4H+
此时Mn2+的氧化产物为MnO2,写出除锰元素的离子方程式______________ 。
(4)所得Ni(OH)2是制造镍镉电池的重要原料,镍镉电池工作原理如下:
Cd+2NiO(OH) +2H2OCd(OH)2+2Ni(OH)2
则随着放电的进行,正极区pH______(填“增大”、“减小”或“不变”);充电时阴极电极反应式为
______ 。
福建师大附中2019-2020学年上学期期末考参考答案
高二(选考班)化学
一、选择题:(只有一个正确选项,16小题,每小题3分,共48分)
1-16:BCCAB CDDAD DBACDC
二、填空题(4小题,共52分)
17.(12分) (1)< (2分)
(2)①烧杯、玻璃棒、250 mL容量瓶 (2分)
②酸式(2分); 滴入最后一滴溶液,溶液由无色变成浅紫色,且半分钟内不褪色 (2分)
③90.00% (2分)
④ ac(2分)
18.(14分)
(1). CO32-+H2OHCO3-+OH- (2分)
(2). X-+CO2+H2O=HCO3-+HX (2分)
(3). 10-5 (2分)
(4)① NH4+ (2分) ② 酸 (1分); CH3COOH和CH3COONa (1分)
(5). ad (2分)
(6). 2HCO3-+Ca2+CaCO3+CO2+H2O,c(Ca2+)增大,使平衡向右移动,产生大量白色沉淀和气体(或能答出Ca2+结合HCO3-中的CO32-,产生白色沉淀,产生的H+与HCO3-结合产生CO2即 HCO3-+Ca2+CaCO3+H+,H++HCO3-H2O+CO2)(2分)
19.(14分)
(1) (2分)
(2)① (2分)
② A (2分)
③ 阳极上主要生成氯气,还生成部分氧气,氧气能氧化石墨 (2分)
(3) ① (1分) ; ② 不移动(2分) ③ (2分)
20.(12分)
(1)增大接触面积,提高浸取率(2分,其他合理答案也可)
(2)8.0×l0-23(2分) 否(2分)
(3)Mn2+ +ClO-+H2O =MnO2↓+Cl- +2H+(2分)
(4)增大(2分) Cd(OH)2 +2e-=Cd+2OH-(2分)

