搜索
      上传资料 赚现金

      4.1 权利与义务相统一 教案 2026年初中道德与法治人教版八年级下册

      • 856.08 KB
      • 2026-03-04 23:47:10
      • 13
      • 0
      • 教习网用户2848367
      加入资料篮
      立即下载
      4.1 权利与义务相统一 教案  2026年初中道德与法治人教版八年级下册第1页
      1/9
      4.1 权利与义务相统一 教案  2026年初中道德与法治人教版八年级下册第2页
      2/9
      4.1 权利与义务相统一 教案  2026年初中道德与法治人教版八年级下册第3页
      3/9
      还剩6页未读, 继续阅读

      政治 (道德与法治)八年级下册(2024)权利与义务相统一教学设计

      展开

      这是一份政治 (道德与法治)八年级下册(2024)权利与义务相统一教学设计,共9页。教案主要包含了教材分析,教学目标,教学重难点,教学过程,布置作业等内容,欢迎下载使用。
      本框内容是道德与法治人教版八年级下册第四课《依法行使权利和履行义务》第一框的内容,着重引导学生树立权利与义务相统一的法治观念。本框内容通过层层递进的逻辑,从认识权利与义务的相互依存关系,延伸至理解公民法律身份的双重性,最终升华到确立必须坚持权利与义务相统一的核心原则。这帮助学生构建一个完整、辩证的权利义务观,为后续学习如何依法行使权利和自觉履行义务等主题奠定理论基础。
      二、教学目标
      1.阐明权利与义务相互依存、相互促进的关系,理解坚持权利与义务相统一的意义。
      2.能够运用权利与义务相统一的观点,辨析和评判现实生活中只讲权利不讲义务或只讲义务不讲权利的错误言行。
      3.树立权利与义务相统一的法治观念,增强依法行使权利、自觉履行义务的责任意识。
      三、教学重难点
      教学重点:掌握公民权利与义务相互依存、相互促进的统一关系。
      教学难点:在思想上真正树立权利与义务相统一的观念,并以此为准则来指导和规范自身行为。
      四、教学过程
      (一)新课导入:幸福小区的烦心事
      教师引导语:同学们,今天我们以一个名为幸福小区的社区为案例,来探讨法律中的一个重要原则。最近,这个小区遇到了一件烦心事,甚至还上了2025年的社会新闻。让我们一起来看看。
      【互动环节:新闻速递与思考】
      教师展示材料(新闻摘要):
      2025年春季开学,幸福小区配套中学的食堂引入了部分预制菜,旨在提高出餐效率。然而,很多家长对此表示担忧,认为学校没有提前告知,侵犯了他们的知情权。此事引发热议后,国家市场监督管理总局等部门迅速出台通知,明确要求餐饮商家(包括学校食堂)在使用预制菜时,必须醒目地告知消费者,保障消费者的知情权和选择权。
      教师提问:同学们,在这则新闻里,家长们认为自己的什么权利受到了侵犯?
      学生预设回答:(学生抢答或齐答)知情权!选择权!
      教师肯定与提升:非常准确。家长们有权知道孩子吃的是什么,并在此基础上做出判断。这就是他们作为消费者的知情权和选择权。
      教师追问:为了保障家长和同学们的这项权利,国家的新规对学校食堂提出了一个什么样的要求?也就是说,食堂必须履行什么义务?
      学生预设回答:他们必须履行告知的义务!必须告诉大家哪些菜是预制菜!
      教师小结:回答正确。围绕食堂的一盘菜,就体现出权利和义务的紧密联系:消费者的知情权,需要经营者履行告知的义务来保障。在社会生活中,正确处理权利和义务的关系至关重要。今天,就让我们以幸福小区建设为主线,深入探究——《权利与义务相统一》。
      (二)探究新知
      【活动一:权利与义务的关系】
      教师过渡:预制菜风波平息后,幸福小区的居民们意识到,建设美好家园,必须从厘清每个人的权利和义务开始。他们的第一个项目,就是升级改造小区的配套中学。
      教师展示材料一(课本《生活观察》融入情境):
      幸福小区建设日志(一)
      为了让孩子们有更好的学习环境,幸福小区配套中学与某家具厂签订了课桌椅买卖合同,购买100套新课桌椅。合同约定:中学享有收货的权利,家具厂负有交货的义务;相应地,家具厂享有收款的权利,中学负有付款的义务。
      教师提问:从这份合同中,我们能看出权利和义务之间有什么联系?
      教师引导分析:学校收货的权利,必须依靠家具厂履行交货的义务才能实现。这种约定受到法律保护。
      教师展示法律条款(课本《相关链接》):
      《中华人民共和国民法典》第一百三十一条
      民事主体行使权利时,应当履行法律规定的和当事人约定的义务。
      教师解读:《民法典》的规定印证了我们的分析。这揭示了权利与义务的第一个关系:相互依存、相互促进。权利的实现,离不开义务的履行。
      教师过渡:好了,崭新的课桌椅已经搬进了教室。那么,对于幸福小区里的同学们来说,接受教育这件事,仅仅是一项可以享受的权利,还是法律对他们同时也有着一份明确的要求呢?让我们来看看法律是怎么规定的。
      教师展示法律条款(课本《相关链接》):
      《中华人民共和国义务教育法》第四条
      凡具有中华人民共和国国籍的适龄儿童、少年……依法享有平等接受义务教育的权利,并履行接受义务教育的义务。
      教师提问:根据这条法律,对于幸福小区里的同学和我们在座的每一位来说,接受教育意味着什么?
      学生预设回答:意味着我们既有权利去上学,也有义务必须上学!
      教师总结:回答正确。这揭示了我们在法律面前的双重身份:我们既是权利的享有者,又是义务的承担者。并且,像受教育这样,公民的某些权利同时也是义务。
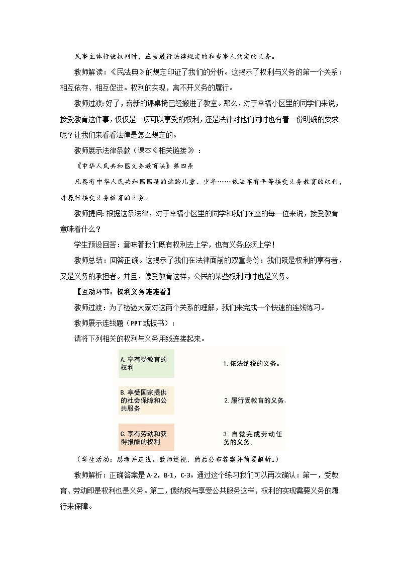
      【互动环节:权利义务连连看】
      教师过渡:为了检验大家对这两个关系的理解,我们来完成一个快速的连线练习。
      教师展示连线题(PPT或板书):
      请将下列相关的权利与义务用线连接起来。
      (学生活动:思考并连线。教师巡视,然后公布答案并简要解析。)
      教师解析:正确答案是A-2,B-1,C-3。通过这个练习我们可以再次确认:第一,受教育、劳动即是权利也是义务。第二,像纳税与享受公共服务这样,权利的实现需要义务的履行来保障。
      知识小课堂:权利和义务的关系是怎样的?
      (1)公民的权利与义务相互依存、相互促进。权利的实现需要义务的履行,义务的履行离不开权利的实现。
      (2)公民既是权利的享有者,又是义务的承担者。任何公民都享有宪法和法律规定的权利,同时必须履行宪法和法律规定的义务。公民的某些权利同时也是义务。
      设计意图:通过合同和受教育等具体情境,引导学生从法理层面归纳出权利与义务相互依存、相互促进的关系,并认识到公民法律身份的双重性。
      【活动二:权利与义务统一的意义】
      教师过渡:学校升级了,但居民们发现,小区的整体环境还有待提升。于是,共建美好家园活动在幸福小区展开了。
      【互动环节:幸福小区环境改善分析】
      教师展示材料(情境深化,人物精简):
      幸福小区建设日志(二)
      以前,小区里车辆乱停乱放,楼道堆满杂物,居民们感觉自己舒适、安全生活的权利受侵害。后来,大家自觉履行不乱停车、不占楼道的义务,小区环境焕然一新。小区的保洁员也反映,现在工作舒心多了。
      教师提问:居民们履行了什么义务?这一行为带来了什么积极结果?
      学生预设回答:居民们自觉履行了维护公共秩序和卫生的义务。他们舒适、安全生活的权利得到了实现和保障!
      教师肯定与提升:分析正确。这说明了,公民自觉履行义务,能为权利的实现创造更好的条件。我们再深入一步,小区的保洁员也是一位劳动者。
      教师展示法律条款(课本《相关链接》):
      《中华人民共和国劳动法》第三条
      劳动者享有……取得劳动报酬的权利、休息休假的权利……
      劳动者应当完成劳动任务,提高职业技能……遵守劳动纪律和职业道德。
      教师追问:当保洁员认真履行完成劳动任务的义务时,我们的居住权就得到了更好的保障。反过来,当小区居民都自觉维护环境,保洁员的劳动权得到尊重,他的工作更顺心,是否会更有积极性把小区打扫得更干净?这种良性循环说明了什么?
      学生预设回答:说明了公民权利的充分实现,可以激发大家履行义务的积极性!
      教师总结:总结得很好。幸福小区的变化清晰地展示了一个良性循环:当公民的权利得到充分实现和尊重时,就能有效激发他们履行义务的积极性。这直接印证了教材的观点:公民权利的充分实现,可以激发公民的主人翁意识,调动其履行义务的积极性和主动性。
      知识小课堂:依法行使权利和履行义务有何意义?
      (1)公民权利的充分实现,可以激发公民的主人翁意识,调动其履行义务的积极性和主动性,自觉承担对国家和社会的责任。
      (2)公民自觉履行义务,促进国家发展和社会进步,又为其权利的实现提供和创造更好的条件。
      设计意图:借助小区环境改善的情境,引导学生从社会效果的层面,通过双向因果分析,探究出权利实现与义务履行之间相互激发、共同促进的良性循环关系。
      【活动三:如何正确处理权利与义务的关系】
      教师过渡:幸福小区的环境变美了,但要让这种良好秩序长久保持,还需要所有居民在思想上达成共识。为此,小区召开了一场居民议事会,会上出现了一些不同的声音。
      教师展示材料(课本《探究与分享》融入情境):
      幸福小区居民议事会记录:
      居民小权说:权利与义务如影随形。我们享有权利,同时要履行义务。
      居民小利说:权利与义务是完全对等的。我享有什么权利,就应履行相应的义务。
      教师引导辩论:
      教师:我们来分析这两位居民的观点。先看居民小利的说法:我享有什么权利,就应履行相应的义务。这个观点强调了公平,但完全对等是否准确?
      教师追问:完全对等是否意味着一一对应?我们来思考一个例子:每个成年的中国公民都有依法纳税的义务。请问,我们履行了纳税这一个义务,对应的是哪一个具体的权利呢?
      学生讨论与回答示例:
      学生A:享受国家保护的权利。
      学生B:使用公共设施,比如公路、公园的权利。
      学生C:孩子能上公立学校的权利。
      学生D:感觉不止一个权利,好像很多方面都和纳税有关。
      教师总结与辨析:
      教师:同学们的发言说明了一个问题:我们履行的只是纳税这一项义务,但我们因此享有的权利却是非常广泛的,包括国防安全、社会稳定、公共教育、医疗保障、基础设施建设等等。我们不可能说我交了100元税,就要对应享受价值100元的国防服务。这说明,权利和义务虽然是统一的、不可分割的,但它们之间不存在绝对的一一匹配关系。所以,居民小利认为二者完全对等的观点是片面的、不准确的。
      教师转向另一观点:
      教师:我们再来看居民小权的观点:权利与义务如影随形。这个比喻强调的是二者的不可分割性和统一性。作为公民,我们既是权利的享有者,又是义务的承担者,这两种身份是同时存在的。这才是对二者关系更全面、更准确的描述。因此,居民小权的观点是正确的。
      【互动环节:家庭问题诊断】
      教师过渡:很好。经过辩论,我们明确了正确的观念。现在,我们就用这个结论来分析议事会上反映出的两个家庭问题。
      教师展示材料(情境深化):
      案例一:住在3号楼的中学生小刚认为,纳税是成年人的事,作为幸福小区的小居民,我只管享有权利,履行义务离我还很遥远。
      案例二:住在5号楼的小红父母认为,我们只管履行抚养你的义务,至于你有什么权利,小孩子家不用管那么多。
      教师提问:小红父母说的抚养义务,在我国哪部重要法律中有明确规定?
      教师展示法律条款(课本《相关链接》):
      《中华人民共和国宪法》第四十九条第三款
      父母有抚养教育未成年子女的义务……
      教师追问:可见,他们履行义务是有法律依据的。但他们的观点完全正确吗?请各位来分析一下,小刚和小红父母的错误观点,其共同的根源是什么?
      学生预设回答:小刚只想享有权利,不想承担义务。小红父母只强调自己履行义务,却忽视了孩子也享有权利。他们的共同错误都是没有坚持权利与义务相统一!
      教师总结与升华:分析得非常准确。小刚和小红父母的错误观点,其根源都在于将权利与义务割裂开来,这会破坏社会关系的和谐稳定。因此,正确处理权利与义务关系就是——坚持权利与义务相统一。
      知识小课堂:如何正确处理权利与义务的关系?
      (1)坚持权利与义务相统一。没有无义务的权利,也没有无权利的义务。公民既不能只享有权利而不承担义务,也不应只承担义务而不享有权利。
      (2)我们要增强权利意识和义务观念,依法行使权利,自觉履行义务。
      设计意图:通过对“完全对等”、“只讲权利不讲义务”等典型错误观点的辨析与诊断,引导学生在思想上厘清模糊认识,最终确立“坚持权利与义务相统一”这一核心行为准则。
      (三)随堂练习
      1.根据我国法律规定,成年子女对父母负有赡养扶助的义务,同时也是父母财产的法定第一顺序继承人,依法享有继承权。这直接体现了在法律关系中,公民(C)
      A.享有的权利都是由义务转化而来的
      B.履行的义务都是由权利派生出来的
      C.既是权利的享有者,又是义务的承担者
      D.享有的权利和履行的义务是完全对等的
      2.某城市推行“随手拍”举报交通违法行为的举措。市民积极参与,自觉履行维护交通秩序的义务,交通违法现象明显减少,城市道路更加通畅安全,这反过来也更好地保障了市民自身的出行权。这一良性互动说明了(B)
      A.公民的某些权利同时也是义务
      B.公民自觉履行义务,能为权利的实现创造更好条件
      C.权利的实现需要义务的履行,义务的履行也离不开权利的实现
      D.权利与义务是完全一一对应的关系
      3.小林在网上购物时,因快递延误与商家发生纠纷。他认为:“我付了钱,就有权随时催促、指责商家,这是我的权利,我不需要考虑任何其他事情。”小林的这一观点(A)
      A.将权利与义务割裂开来,没有坚持二者的统一
      B.正确认识到权利的实现需要义务的履行来保障
      C.深刻理解了公民既是权利享有者也是义务承担者
      D.准确把握了权利与义务相互依存、相互促进的关系
      4.材料:中学生小驰是一名无人机航拍爱好者,他认为利用无人机拍摄城市风光是自己的权利。周末,他操控无人机在某居民小区上空低空盘旋拍摄,引起部分居民对隐私泄露的担忧。随后,他又前往一处军事管理区附近放飞无人机,想拍摄“震撼大片”,被执勤人员当场制止并进行了批评教育。
      问题:
      (1)结合材料,运用所学知识,分析小驰的行为存在哪些错误。
      【参考答案】
      ①小驰认为航拍是自己的权利,却忽视了应尽的义务,是将权利与义务割裂开来的错误观点。在法律关系中,公民既是权利的享有者,也是义务的承担者,其法律身份具有双重性,不能只享有权利而不履行义务。
      ②小驰未履行遵守公共秩序、尊重他人隐私权和遵守国家安全法规的义务,其行为已对他人和国家安全构成潜在威胁。这表明,权利与义务相互依存、相互促进,公民自觉履行法定义务,是保障自身及他人权利得以实现的前提和基础。不履行义务,其自身权利的行使最终也会受到限制。
      (三)课堂小结
      教师总结:同学们,今天我们以幸福小区的系列事件为线索,通过分析和讨论,明确了本节课的三个核心知识点:第一,从法律关系上看,权利与义务是相互依存、相互促进的;第二,从社会效果上看,依法行使权利和履行义务,能够形成良性互动、共同促进的局面;第三,从个人行为准则上看,我们必须坚持权利与义务相统一的原则。希望同学们能将今天的所学运用到实际生活中,依法行使权利,自觉履行义务,为建设我们共同的和谐社会贡献力量。
      (四)板书设计
      五、布置作业
      请同学们完成以下思考与分享:
      说权利:列举一项你在家庭或学校中享有的权利(如:受抚养教育的权利、休息的权利等),并说说这项权利的实现,需要你的父母或老师履行哪些义务?
      谈义务:列举一项你在家庭或学校中承担的义务(如:孝敬父母的义务、遵守纪律的义务等),并说说履行这项义务对你自己、对他人以及对我们共同的生活环境有什么积极意义?

      相关教案

      政治 (道德与法治)八年级下册(2024)权利与义务相统一教学设计:

      这是一份政治 (道德与法治)八年级下册(2024)权利与义务相统一教学设计,共9页。教案主要包含了教材分析,教学目标,教学重难点,教学过程,布置作业等内容,欢迎下载使用。

      人教版(2024)八年级下册(2024)权利与义务相统一教学设计:

      这是一份人教版(2024)八年级下册(2024)权利与义务相统一教学设计,共3页。教案主要包含了权利和义务的关系等内容,欢迎下载使用。

      人教版(2024)八年级下册(2024)权利与义务相统一教案:

      这是一份人教版(2024)八年级下册(2024)权利与义务相统一教案,共4页。

      资料下载及使用帮助
      版权申诉
      • 1.电子资料成功下载后不支持退换,如发现资料有内容错误问题请联系客服,如若属实,我们会补偿您的损失
      • 2.压缩包下载后请先用软件解压,再使用对应软件打开;软件版本较低时请及时更新
      • 3.资料下载成功后可在60天以内免费重复下载
      版权申诉
      若您为此资料的原创作者,认为该资料内容侵犯了您的知识产权,请扫码添加我们的相关工作人员,我们尽可能的保护您的合法权益。
      入驻教习网,可获得资源免费推广曝光,还可获得多重现金奖励,申请 精品资源制作, 工作室入驻。
      版权申诉二维码
      初中政治 (道德与法治)人教版(2024)八年级下册(2024)电子课本 新教材

      权利与义务相统一

      版本: 人教版(2024)

      年级: 八年级下册(2024)

      切换课文
      • 课件
      • 教案
      • 试卷
      • 学案
      • 更多
      欢迎来到教习网
      • 900万优选资源,让备课更轻松
      • 600万优选试题,支持自由组卷
      • 高质量可编辑,日均更新2000+
      • 百万教师选择,专业更值得信赖
      微信扫码注册
      手机号注册
      手机号码

      手机号格式错误

      手机验证码 获取验证码 获取验证码

      手机验证码已经成功发送,5分钟内有效

      设置密码

      6-20个字符,数字、字母或符号

      注册即视为同意教习网「注册协议」「隐私条款」
      QQ注册
      手机号注册
      微信注册

      注册成功

      返回
      顶部
      中考一轮 精选专题 初中月考 教师福利
      添加客服微信 获取1对1服务
      微信扫描添加客服
      Baidu
      map