搜索
      上传资料 赚现金

      人教版(2019)高中物理选择性必修第一册 1.2 动量定理 教案

      • 2.35 MB
      • 2026-03-02 17:05:57
      • 15
      • 0
      • 教习网用户3254657
      加入资料篮
      立即下载
      人教版(2019)高中物理选择性必修第一册 1.2 动量定理 教案第1页
      高清全屏预览
      1/6
      人教版(2019)高中物理选择性必修第一册 1.2 动量定理 教案第2页
      高清全屏预览
      2/6
      人教版(2019)高中物理选择性必修第一册 1.2 动量定理 教案第3页
      高清全屏预览
      3/6
      还剩3页未读, 继续阅读

      物理选择性必修 第一册动量定理教案设计

      展开

      这是一份物理选择性必修 第一册动量定理教案设计,共6页。教案主要包含了展示新课标对本章的要求,分析广东卷考查情况,知识回顾,知识深化,知识应用,知识竞赛,知识拓展,知识小结等内容,欢迎下载使用。
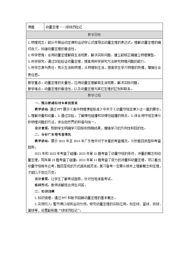
      动量定理——球球历险记
      教学目标
      1.物理观念:能从牛顿运动定律和运动学公式推导出动量定理的表达式;理解动量定理的确切含义,知道动量定理的普适性。
      2.科学思维:会用动量定理解释生活现象,解决实际问题,建立能够正确建立物理模型。
      3.科学探究:通过实验验证动量定理,提高用科学探究方法研究物理问题的能力。
      4.科学态度与责任:有从生活到物理,从物理到生活,提高学生学习物理的热情,增强社会责任感。
      教学重点:动量定理的矢量性,应用动量定理解释生活现象,解决实际问题。
      教学难点:动量定理的普适性,以及动量定理与其它定理的区别和联系。
      教学过程
      一、展示新课标对本章的要求
      教学活动:通过PPT展示《高中物理课程标准》中关于《动量守恒定律》这一章的要求。1.理解冲量和动量。2.通过实验,了解弹性碰撞和非弹性碰撞的特点。3.体会用守恒定律分析物理问题的方法,体会自然界的和谐与统一。
      设计意图:帮助学生明确学习目标和预期成果,增强学习的方向性和目的性。
      二、分析广东卷考查情况
      教学活动:展示2021年至2024年广东卷中对于本章的考查情况。分析题目类型和考查趋势。
      2021年和2022年考查了碰撞;2023年第10题考查了动量守恒的条件、冲量的概念和动量定理,同年第15题考查了碰撞;2024年第14题考查了变力的冲量和动量定理。可以看出动量守恒每年必考,题目呈现的方式越来越灵活,复习备考一定要从根本上理解概念和定理,才能以不变应万变。
      设计意图:让学生了解考试趋势,针对性地准备考试。
      组织形式:教师讲解结合师生问答。
      三、知识回顾
      1.知识梳理:通过PPT和板书回顾动量定理的基本概念。
      2.实例引入:整节课以球类运动为例,研究动量定理的实际应用。如足球、篮球、铁球、蛋球等,设置副标题“球球历险记”。
      教学活动:
      1.订正学案:学生对照PPT,订正学案上的知识回顾部分。
      2.黑板互动:教师提问,学生回答,共同完成板书内容。
      设计意图:强化基础知识的记忆和理解,为后续深入学习打下基础。增加趣味性,激发学生学习动力。
      组织形式:教师主导,学生参与互动。
      四、知识深化
      1.学生体验:学生上台演示颠球,全体同学观察足球的运动情况。
      设计意图:习题生活化,激发学生学习热情。
      2.协作完成例题1,展示学生优秀作业。
      设计意图:树立学生榜样,增强自信,促进交流,提升能力。通过对例题1的讲解,强调动量定理的矢量性,加深学生对于合力冲量的理解。
      3.当堂完成变式1,率先正确完成的学生,讲解思路。
      设计意图:激发学生潜力,提供展示平台。从单一过程过渡到多个过程,让学生认识到多过程也可以使用动量定理,加深学生对动量定理普适性的理解。
      4.协作完成例题2,展示学生优秀作业。
      设计意图:从直线运动到曲线运动。通过对例题2的讲解,让学认识到曲线运动也可以应用动量定理,加深学生对动量定理普适性的理解。
      5.当堂完成变式2,率先正确完成的学生,讲解思路。
      设计意图:从单一对象过渡到多个对象,让学生认识到多个对象也可以使用动量定理,加深学生对动量定理普适性的理解。
      组织形式:教师讲解结合学生展示和讨论。通过例题和变式训练,加深学生对动量定理的理解和应用能力,逐渐生成动量定理的普适性。
      五、知识应用
      1.讲解例题3(教材习题改编),播放自拍视频《鸡蛋撞铁盆》,计算鸡蛋对铁盆的平均冲击力。
      设计意图:通过真实情境的引入,激发学生学习兴趣,培养其分析问题和解决问题的能力,并体会物理知识在生活中的应用。拒绝高空抛物,珍爱生命安全,增强学生的社会责任感。

      2.展示例题4,演示创新实验《DISLab缓冲对比实验》,观察不同材料的缓冲效果,验证动量定理。
      设计意图:利用DISLab数字化实验系统,创新性地设计并实施“缓冲对比实验”,通过观察不同材料对冲击力的缓冲效果,引导学生深入理解动量定理。实验将传统物理实验与现代数字化技术相结合,提升实验的精确度和直观性,激发学生的探究兴趣,培养其科学思维和创新能力。
      3.发散思考:F—t图像的积分是什么?
      设计意图:引导学生理解F—t图像积分的物理意义,并将其应用于解决实际问题。帮助学生建立动量定理与F—t图像积分之间的联系,培养学生的图像分析能力和运用数学工具解决物理问题的能力。
      4.高考真题
      设计意图:科学合理地利用高考真题,可以帮助学生明确学习目标,巩固基础知识,提升解题能力,熟悉考试题型,掌握答题技巧,增强应试信心。
      组织形式:教师实验演示,学生观察思考、计算总结,多维立体调动学生积极性。
      六、知识竞赛
      1.准备竞赛:准备支架和卡片,设置三道“是非题”。
      2.进行竞赛:学生根据题目答案选择卡片作答。
      设计意图:学生快速判断题目正误,教师总结竞赛结果,强调知识点。通过竞赛形式,激发学生的学习兴趣和竞争意识。
      七、知识拓展
      介绍动量定理在流体问题中的应用,为下节课《动量定理的综合应用》埋下伏笔。回顾“康普顿”效应,了解动量定理在微观高速问题中的应用。
      设计意图:拓展学生的知识视野,增强对动量定理普适性的理解。
      发散思考:爆竹在空中炸成A、B两部分,平均爆炸力大小为F(F≫mg),作用时间为t。分别对A、B写出动量定理,你发现了什么?
      A、B的动量定理表达式联立后成为系统的动量守恒,当系统的合外力为零,或者内力远大于外力时,系统动量守恒。
      设计意图:整合本章知识,体现大单元教学。
      八、知识小结
      从知识结构、思维方法、态度责任等方面回顾本节课的学习成果。
      教学活动:学生分组总结本节课的学习内容。教师点评学生的总结,强调重点。
      设计意图:总结学习成果,强化对动量定理及其应用的理解。
      通过以上详细的教学步骤和教学活动设计,旨在全面提升学生对动量定理的理解和应用能力,同时激发学生的学习兴趣和探究精神。
      课时评价设计
      1.注重过程评价,关注学生发展。在教学过程中,要关注学生的学习过程,及时进行评价和反馈,帮助学生发现问题,改进学习方法。
      2.采用多元评价,促进学生全面发展。可以采用多种评价方式,例如课堂提问、作业批改、实验操作、单元测试等,全面评价学生的学习情况,促进学生全面发展。
      3.达成等级评价表
      等级数
      内容
      学生自评
      同学评价
      教师评价
      综合评价
      等级一
      能用动量的视角描述物体运动状态的变化,知道动量的变化量的描述和表达。
      等级二
      能根据动量定理解释运动中的缓冲现象,运用动量守恒定律处理碰撞、打击和爆炸中的运动问题。初步构建大动力观念。
      等级三
      能对常见的生活生产、体育交通中的动量问题进行分析推理,过程中提出质疑,养成科学思维的严谨性和科学探究意识。

      相关教案

      物理选择性必修 第一册动量定理教案设计:

      这是一份物理选择性必修 第一册动量定理教案设计,共6页。教案主要包含了展示新课标对本章的要求,分析广东卷考查情况,知识回顾,知识深化,知识应用,知识竞赛,知识拓展,知识小结等内容,欢迎下载使用。

      高中物理人教版 (2019)选择性必修 第一册2 动量定理精品教案设计:

      这是一份高中物理人教版 (2019)选择性必修 第一册2 动量定理精品教案设计,共9页。教案主要包含了动量定理,动量定理的应用等内容,欢迎下载使用。

      高中物理人教版 (2019)选择性必修 第一册第一章 动量守恒定律2 动量定理获奖教学设计:

      这是一份高中物理人教版 (2019)选择性必修 第一册第一章 动量守恒定律2 动量定理获奖教学设计,共3页。教案主要包含了进阶闯关检测等内容,欢迎下载使用。

      资料下载及使用帮助
      版权申诉
      • 1.电子资料成功下载后不支持退换,如发现资料有内容错误问题请联系客服,如若属实,我们会补偿您的损失
      • 2.压缩包下载后请先用软件解压,再使用对应软件打开;软件版本较低时请及时更新
      • 3.资料下载成功后可在60天以内免费重复下载
      版权申诉
      若您为此资料的原创作者,认为该资料内容侵犯了您的知识产权,请扫码添加我们的相关工作人员,我们尽可能的保护您的合法权益。
      入驻教习网,可获得资源免费推广曝光,还可获得多重现金奖励,申请 精品资源制作, 工作室入驻。
      版权申诉二维码
      高中物理人教版 (2019)选择性必修 第一册电子课本

      2 动量定理

      版本: 人教版 (2019)

      年级: 选择性必修 第一册

      切换课文
      • 课件
      • 教案
      • 试卷
      • 学案
      • 更多
      欢迎来到教习网
      • 900万优选资源,让备课更轻松
      • 600万优选试题,支持自由组卷
      • 高质量可编辑,日均更新2000+
      • 百万教师选择,专业更值得信赖
      微信扫码注册
      手机号注册
      手机号码

      手机号格式错误

      手机验证码 获取验证码 获取验证码

      手机验证码已经成功发送,5分钟内有效

      设置密码

      6-20个字符,数字、字母或符号

      注册即视为同意教习网「注册协议」「隐私条款」
      QQ注册
      手机号注册
      微信注册

      注册成功

      返回
      顶部
      学业水平 高考一轮 高考二轮 高考真题 精选专题 初中月考 教师福利
      添加客服微信 获取1对1服务
      微信扫描添加客服
      Baidu
      map