搜索
      上传资料 赚现金

      上海高考英语二轮讲义-六选四句子还原之议论文(中)(教师版)

      • 137.85 KB
      • 2026-01-19 18:11:24
      • 14
      • 0
      • 无忧考试资料库
      加入资料篮
      立即下载
      上海高考英语二轮讲义-六选四句子还原之议论文(中)(教师版)第1页
      高清全屏预览
      1/30
      上海高考英语二轮讲义-六选四句子还原之议论文(中)(教师版)第2页
      高清全屏预览
      2/30
      上海高考英语二轮讲义-六选四句子还原之议论文(中)(教师版)第3页
      高清全屏预览
      3/30
      还剩27页未读, 继续阅读

      上海高考英语二轮讲义-六选四句子还原之议论文(中)(教师版)

      展开

      这是一份上海高考英语二轮讲义-六选四句子还原之议论文(中)(教师版),共30页。

      目录
      TOC \ "1-3" \h \z \u \l "_Tc148898652" 题型综述2
      \l "_Tc148898652" 解题攻略3
      \l "_Tc148898653" 题型01 论点句题3
      \l "_Tc148898654" 题型02 论据支撑句题5
      \l "_Tc148898655" 题型03 过渡衔接句题7
      \l "_Tc148898656" 题型04 总结句题9
      \l "_Tc148898657" 高考练场11
      题型简介
      上海高考英语阅读句子还原六选四议论文,旨在考查学生对议论性文本的语篇连贯性与逻辑性的把握。此类文章围绕特定观点展开论述,作者运用论据、推理来支持或反驳论点,话题涉猎教育改革、社会现象剖析、道德伦理探讨等领域,行文依靠论点、论据与论证的紧密配合,语言富有逻辑性,结构层次分明,而题型要求学生从六个备选句子里挑出四个恰当的,嵌入文中空缺处,使文章语义通顺、论证连贯。
      命题类型
      论点句:常处于段落开头,用来明确提出该段落的核心主张,引领后续的论证阐述,为全段定下论述基调,例如 “In additin t ecnmic benefits, there is anther crucial aspect t cnsider.”,旗帜鲜明开启新论述方向。
      论据支撑句:为已提出的论点补充事实依据、具体案例、统计数据、名人名言等内容,让抽象论点变得鲜活可感,增强说服力。比如论点是 “运动有益身心”,论据句可能列举长期运动人群的健康数据。
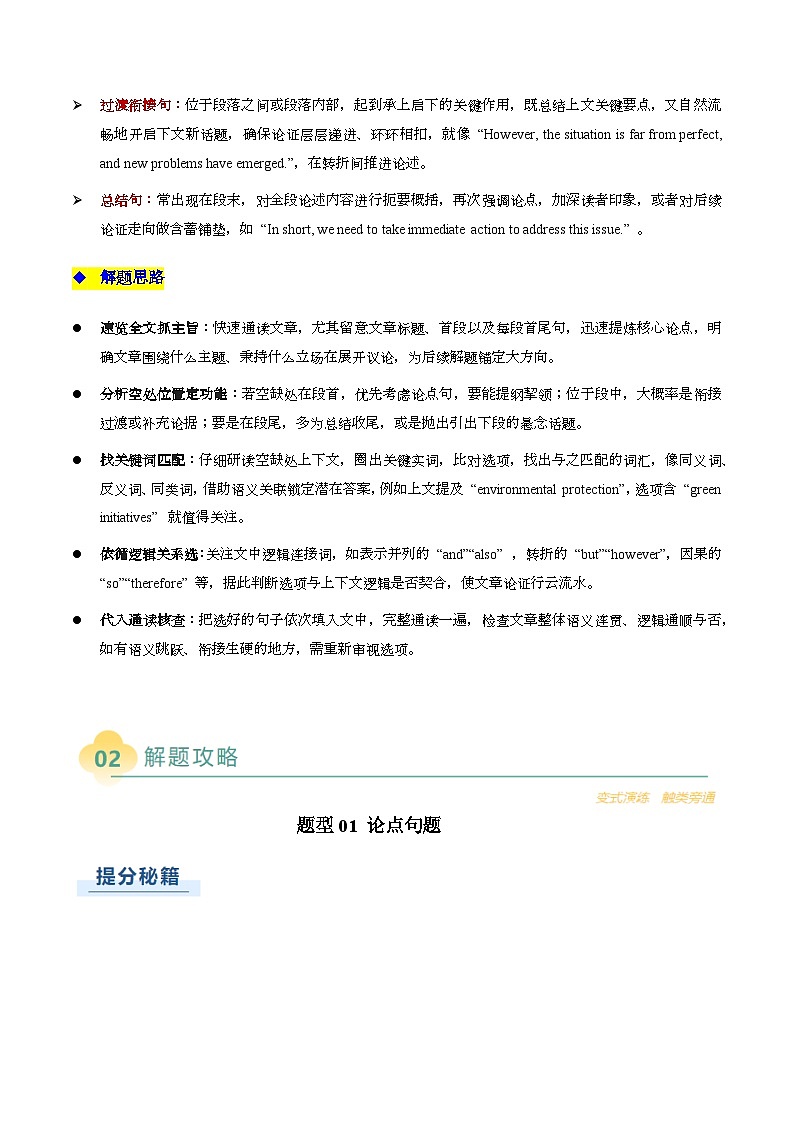
      过渡衔接句:位于段落之间或段落内部,起到承上启下的关键作用,既总结上文关键要点,又自然流畅地开启下文新话题,确保论证层层递进、环环相扣,就像 “Hwever, the situatin is far frm perfect, and new prblems have emerged.”,在转折间推进论述。
      总结句:常出现在段末,对全段论述内容进行扼要概括,再次强调论点,加深读者印象,或者对后续论证走向做含蓄铺垫,如 “In shrt, we need t take immediate actin t address this issue.” 。
      解题思路
      速览全文抓主旨:快速通读文章,尤其留意文章标题、首段以及每段首尾句,迅速提炼核心论点,明确文章围绕什么主题、秉持什么立场在展开议论,为后续解题锚定大方向。
      分析空处位置定功能:若空缺处在段首,优先考虑论点句,要能提纲挈领;位于段中,大概率是衔接过渡或补充论据;要是在段尾,多为总结收尾,或是抛出引出下段的悬念话题。
      找关键词匹配:仔细研读空缺处上下文,圈出关键实词,比对选项,找出与之匹配的词汇,像同义词、反义词、同类词,借助语义关联锁定潜在答案,例如上文提及 “envirnmental prtectin”,选项含 “green initiatives” 就值得关注。
      依循逻辑关系选:关注文中逻辑连接词,如表示并列的 “and”“als” ,转折的 “but”“hwever”,因果的 “s”“therefre” 等,据此判断选项与上下文逻辑是否契合,使文章论证行云流水。
      代入通读核查:把选好的句子依次填入文中,完整通读一遍,检查文章整体语义连贯、逻辑通顺与否,如有语义跳跃、衔接生硬的地方,需重新审视选项。
      题型01 论点句题

      关注段首或段尾:论点句通常出现在段首或段尾,段首论点句要根据后文内容推断,查找同义词或相关词;段尾论点句则要总结上文。
      利用关键词和重复信息:快速浏览选项和文章,找出关键词和重复信息,这些往往是概括主题的线索。
      排除干扰项:干扰项可能过于宽泛、以偏概全或偏离主题,通过对比排除这些选项。
      【来源】上海市复旦大学附属中学青浦分校2023-2024学年高三下学期3月质量检测英语试题
      Many children first learn the value f mney by receiving an allwance (pcket mney). The purpse is t let children learn frm experience at an age when financial mistakes are nt very cstly.
      21 . Timing is anther cnsideratin. Sme children get a weekly allwance. Others get a mnthly allwance. In any case, parents shuld make clear what, if anything, the child is expected t pay fr with the mney.
      A.Many banks ffer services t help children and teenagers learn abut persnal finance.
      B.They can share it in the frm f gifts r giving t a gd cause.
      C.It is a gd virtue fr children t frm a habit t learn hw t save mney.
      D.The amunt f mney that parents give t their children t spend as they wish differs frm family t family.
      E.Parents are usually advised nt t ffer mre mney until the next allwance.
      F.Parents are suppsed t tell their children hw they shuld spend their pcket mney wisely but the refused t d s.
      【答案】21.D
      【导语】本文是一篇议论文。文章主要围绕“父母给孩子零花钱”这一主题展开,讨论了零花钱的目的、给予的时机、孩子如何使用零花钱以及通过储蓄账户学习投资等方面。
      21.根据下文内容“Timing is anther cnsideratin. Sme children get a weekly allwance. Others get a mnthly allwance. (时间是另一个考虑因素。有些孩子每周得到零用钱。其他人每月领取零用钱。)”中的“anther”可推测,空处指的是家长在给孩子零用钱的时候需要考虑的因素。选项D“The amunt f mney that parents give t their children t spend as they wish differs frm family t family.(父母给孩子多少钱让他们随心所欲地花,每个家庭都不一样。)”指的是父母给多少钱孩子各不相同。与下文内容一致,指的是在给零用钱的时候,给多少以及什么时候给,每个家庭各不相同。故选D。
      3 As yu might have already guessed, nt giving in t the first negative thught is ne f the best strategies t deal with wrrying. By pushing that negative thught away as sn as it appears yu can give yurself the chance nt t fall int this wrrying trap.
      A.Mre wrrying means mre time wasted.
      B.This is where the dwnward cycle ften begins.
      C.But what we may nt knw is its negative effects.
      D.But d yu knw hw the wrrying prcess starts?
      E.Hwever, there are still ways t break free frm this cycle.
      F.Yu may study harder if wrried abut, fr example, an upcming exam.
      【答案】3.E
      【导语】本文是一篇议论文。文章主要讨论了担忧这一情感的产生、影响以及如何应对担忧,作者提出了自己的观点和建议,引导读者对担忧进行理性思考和有效应对。
      3.空处为段首句,为本段主要内容。根据下文内容“As yu might have already guessed, nt giving in t the first negative thught is ne f the best strategies t deal with wrrying. By pushing that negative thught away as sn as it appears yu can give yurself the chance nt t fall int this wrrying trap. (正如你可能已经猜到的那样,不向第一个负面想法屈服是应对担忧的最佳策略之一。只要负面想法一出现,你就将其推开,这样你就能给自己一个不陷入这种担忧陷阱的机会。)”可知,下文提到摆脱担忧的方法是不向负面想法屈服。选项E“Hwever, there are still ways t break free frm this cycle. (然而,仍有办法摆脱这种循环。)”自然引出后文关于摆脱担忧循环的具体策略的内容,符合逻辑。故选E。
      题型02 论据支撑句题

      分析段落内部逻辑:论据支撑句通常出现在段落内部,要根据段落论点句和前后句的逻辑关系来确定答案。
      关注逻辑关系标志词:注意设空处前后句中的逻辑关系标志词,如条件、原因、让步、递进、对比、列举、结果等,根据这些词提示的逻辑关系选择合适的论据支撑句。
      寻找相关信息词:在选项中寻找与设空处前后句相关的词汇或信息,确保论据支撑句与上下文内容紧密相连。
      Ggle is my dctr
      【来源】上海市上海华东政法大学附属松江高级中学2023-2024学年下学期3月月考试题
      Adams is ne f an increasing number f peple wh have started using the Internet t get health advice. The advantages are numerus, starting f curse with the bvius cnvenience f getting a diagnsis frm the cmfrt f yur wn hme. 26 But the Internet can prvide a vast number f specialized experts, and Ggling can help yu tap in t that.
      Diagnsing minr medical prblems frm infrmatin n the Internet can als have an impact n sciety’s medical csts. Yu can cmpare insect bites with Internet pictures, ask what type they are and whether they are dangerus withut wasting yur busy dctr’s precius time.
      Hwever, it must be said that diagnsis is tricky, and cmparing yur rash(疹子) with an nline pht may lead yu dwn the wrng path. 27 Dctrs als take int accunt
      yur medical histry, state f mind, etc. S n cmputerized symptms checklist can equal a cmplete prfessinal assessment.
      A.On a prfessinal level, there is n way ne dctr car be an expert in everything.
      B.It was nt until he turned t the Internet that he managed t identify his cnditin.
      C.This cnditin was the very ne that made him unable t speak
      D.Appearance prvides nly ten percent f the infrmatin needed t make a diagnsis.
      E.D nt underestimate the value f talking t real peple — dctrs and telephne helplines will help yu put what yu read int cntext.
      F.T sum up, if yur dctr refuses t talk t yu, the Internet will give yu a better slutin.
      【答案】 26.A 27.D
      【导语】这是一篇议论文。主要论述了在线诊断病情的利弊。
      26.下文“But the Internet can prvide a vast number f specialized experts, and Ggling can help yu tap in t that.”(但是互联网可以提供大量的专业专家,谷歌可以帮助你找到他们。)说明在线咨询病情的优势,因为互联网可以提供大量的专业专家,A项“On a prfessinal level, there is n way ne dctr car be an expert in everything.”(在专业层面上,一个医生不可能成为所有方面的专家。)说明一个医生并不能知晓所有疾病,引出下文的转折——但互联网可以提供大量的专业专家,衔接恰当。故选A项。
      27.上文“Hwever, it must be said that diagnsis is tricky, and cmparing yur rash with an nline pht may lead yu dwn the wrng path.”(然而,必须指出的是,诊断是很棘手的,将你的
      皮疹与网上的照片进行比较可能会让你走上错误的道路。)说明只依靠图片在线诊断也可能有误,D项“Appearance prvides nly ten percent f the infrmatin needed t make a diagnsis.”(外观只提供诊断所需信息的百分之十。)衔接上文,说明只依靠图片诊断有误的原因,引出下文“Dctrs als take int accunt yur medical histry, state f mind, etc.”(医生还会考虑你的病史、精神状态等。)说明完整的诊断还需要考虑其他因素,衔接恰当。故选D项。
      In a wrld that demands peple t specialize early, we face a challenge t keep the benefits f diverse experiences and delayed cncentratin. There’s a need fr thse with Jack’s early fcus. 15 — Peple wh start with many different things and accept varius experiences. Peple with range.
      A.There was n time t waste.
      B.And it was all ging accrding t plan.
      C.The grwing cmplexity f the wrld als calls fr mre Sams.
      D.But it didn’t seem t hld back his develpment in the lng run.
      E.In reality, the Sam’s path t success is far mre cmmn, yet less tld.
      F.In cntrast t Jack, Sam didn’t shw significant sprting talent until later.
      【答案】 15.C
      【导语】这是一篇议论文。文章通过杰克和山姆不同的运动成长经历,探讨了早期专注专项训练与多样活动体验对成为冠军的不同影响,进而思考当下社会所需人才类型。
      15.根据上文“In a wrld that demands peple t specialize early, we face a challenge t keep the benefits f diverse experiences and delayed cncentratin. There’s a need fr thse with Jack’s early fcus. (在一个要求人们尽早专注的世界里,我们面临着一个挑战,即保持多样化体验和延迟专注的好处。需要像杰克那样早期关注的人。)” 可知,这里已经提到了对于早期专注的需求,那么接下来应该会讲到世界对多样性和延迟专注的需求。选项C“世界日益复杂,也需要更多像山姆这样的人”符合语境,衔接下文恰当。故选C。
      题型03 过渡衔接句题

      瞻前顾后找启示:阅读设空处前后句,寻找提示词、短语或句子,结合上下文内容,看所选答案是否能将两部分内容衔接起来。
      利用过渡衔接词语:注意选项中出现的过渡衔接词语,如表示并列、递进、转折、因果等关系的词语,根据这些词语确定过渡句表示的逻辑关系。
      理清逻辑关系:明确选项与上下文之间的逻辑关系,如顺逆关系、因果关系、解释关系、例证关系等,确保过渡自然。
      【来源】上海市复旦大学附属中学2023-2024学年高三上学期阶段练习试题
      Then again, wh’s t say that certain types f irratinal thinking aren’t exactly what the wrld needs? Maybe yu’ve had grand plans befre but stpped yurself, thinking, “That’s impssible,” r, “That csts t much,” r, “That wn’t benefit me.” 30 Kids can be full f inspiring aspiratins and hpeful thinking. Like my wish that n ne went hungry r that everything were a free kind f utpia (不切实际的空想). Smetimes a knwledge f histry and the past failures f utpian ideals can be a burden because yu knw that if everything were free, then the fd stcks wuld becme depleted and scarce and lead t chas. But in rder t make anything a reality, yu have t dream abut it first.
      31 Fr instance, the Museum f Glass in Tacma, Washingtn, has a prgram
      called Kids Design Glass, and kids draw their wn ideas fr glass art. The resident artists said they gt sme f their best ideas thrugh the prgram because kids dn’t think abut the limitatins f hw hard it can be t blw glass int certain shapes; they just think f gd ideas.
      A.In many ways, ur curage t imagine helps push back the bundaries f pssibility.
      B.Therefre, as yu can see evidenced by such examples, age has abslutely nthing t d with it.
      C.What’s even wrse than restrictin is that adults ften underestimate kids’ abilities.
      D.The reality, unfrtunately, is a little different, and it has a lt t d with trust, r a lack f it.
      E.Fr better r wrse, we kids aren’t held back as much when it cmes t thinking abut reasns why nt t d things.
      F.But there’s a prblem with this rsy picture f kids being s much better than adults.
      【答案】 30.E 31.A
      【导语】这是一篇议论文。文章探讨了孩子们的不负责任和非理性思维的特点问题,并提出了可能正是这种非理性思维让世界变得更好。作者呼吁成年人应该从孩子们身上学习,并强调学习应该是相互的,而不是单向的,成年人对孩子们的信任不足,导致对他们的限制,而成年人应该尊重孩子们的意愿。
      30.根据上文“Maybe yu’ve had grand plans befre but stpped yurself, thinking, “That’s impssible,” r, “That csts t much,” r, “That wn’t benefit me.”(也许你以前有过宏伟的计划,但却停下来思考,“这是不可能的”,或者“成本太高了”,或者,“这对我没有好处。”)”以及下文“Smetimes a knwledge f histry and the past failures f utpian ideals can be a burden because yu knw that if everything were free, then the fd stcks wuld becme depleted and scarce and lead t chas. But in rder t make anything a reality, yu have t dream abut it first.(有时,对历史的了解和乌托邦理想过去的失败可能会成为一种负担,因为你知道,如果一切都是免费的,那么粮食库存就会耗尽和稀缺,并导致混乱。但为了让任何事情成为现实,你必须首先梦想它。)”可知,此处上下文说的是孩子有时候不做一些事情并非要退缩,而是经过了理性思考,与E项“Fr better r wrse, we kids aren’t held back as much when
      it cmes t thinking abut reasns why nt t d things.(不管是好是坏,我们这些孩子在思考不做事的原因时并没有那么退缩。)”表达的含义一致,故选E项。
      31.根据下文“Fr instance, the Museum f Glass in Tacma, Washingtn, has a prgram called Kids Design Glass, and kids draw their wn ideas fr glass art. The resident artists said they gt sme f their best ideas thrugh the prgram because kids dn’t think abut the limitatins f hw hard it can be t blw glass int certain shapes; they just think f gd ideas.(例如,华盛顿塔科马的玻璃博物馆有一个名为“儿童设计玻璃”的项目,孩子们可以为玻璃艺术画出自己的想法。
      常驻艺术家们说,他们通过这个项目得到了一些最好的想法,因为孩子们没有考虑到将玻璃吹成某些形状有多难的局限性;他们只是想出好主意。)”可知,此处上下文说的是孩子们敢于想象有助于突破可能的界限,与A项“In many ways, ur curage t imagine helps push back the bundaries f pssibility(在很多方面,我们敢于想象有助于突破可能性的界限)”表达的含义一致,故选A项。
      Happiness is a paradxical (自相矛盾) gal. We all want t be happy, yet we ften fail at predicting what will make us happy. We pursue gals like wealth, fitness, status and mastery nly t find that achieving them desn’t really change ur live. 16 . We wrry abut things we cannt cntrl, hld grudges (仇恨)against peple we cannt influence. and spend time n activities we dn’t truly value.
      17 But frm my perspective, I have fund a few maxims that have made my life better.
      Meet ther peple mre than halfway.
      We are a narcissistic species. 20 Even ur utwardly directed thughts are ften self-centered: We care abut ur relatinship with ther peple. Absent ur interest in them, we direct little mental capacity twards thers’ viewpints.
      Thse are my rules fr happiness, what are yurs? What things d yu try t live by that make yu happier? Share yur thughts in the cmments.
      A.Remember everything is a chice.
      B.Striving is gd, but achieving is verrated (高估).
      C.Nearly all f ur thughts are directed twards urselves
      D.I dn’t claim t have discvered the recipe fr happiness
      E.In cntrast, we ften deliberately make urselves miserable
      F.Much f happiness lies in little jys and mments that we can easily verlk.
      【答案】16.E 17.D 20.C
      【导语】本文是一篇议论文。文章围绕“幸福”这一主题,探讨了人们追求幸福时常常陷入的矛盾和误区,并提出了一些实用的建议来改善生活,使读者能够反思并找到适合自己的幸福之道。
      16.根据上文“Happiness is a paradxical (自相矛盾) gal. We all want t be happy, yet we ften fail at predicting what will make us happy We pursue gals like wealth, fitness, status and mastery nly t find that achieving them desn’t really change ur live(幸福是一个自相矛盾的目标。我们都渴望幸福,然而我们常常无法预测什么会让我们感到幸福。我们追求财富、健康、地位
      以及精通技能等目标,结果却发现实现这些目标其实并不会真正改变我们的生活。)”可知,人们经常想要追求幸福,但是却不能真正幸福。选项E“In cntrast, we ften deliberately make urselves miserable(相反,我们经常故意让自己痛苦。)”延续上文内容,指出人们以为追求财富、健康、地位以及精通技能等目标可以让自己幸福,但是这些并不会改变生活,甚至会让自己痛苦。故选E。
      17.根据下文“But frm my perspective, I have fund a few maxims that have made my life better.(但从我的角度来看,我发现了一些让我的生活变得更好的准则。)”中的“But”可推测,空处和“幸福的准则”相关。选项D“I dn’t claim t have discvered the recipe fr happiness(我不敢说我已经发现了幸福的秘诀。)”与此相符,自然引出下文内容,即作者发现了一些让生活更好的准则。故选D。
      20.根据下文“Even ur utwardly directed thughts are ften self-centered: We care abut ur relatinship with ther peple.(甚至我们那些看似对外的想法往往也是以自我为中心的:我们在意自己与他人的关系。)”可知,下文提到我们的想法都是以自我为中心的。选项C“Nearly all f ur thughts are directed twards urselves(几乎我们所有的想法都是指向自己的。)”与下文内容一致,都是在说人类是自我中心的。故选C。
      题型04 总结句题

      注意总结性信号词:总结概括句常含有总结性的信号词,如therefre, as a result, thus, hence, in shrt, t sum up, t cnclude, in a wrd等。
      总结上文内容:根据上文的论述内容,选择能够总结或概括上文观点、信息的选项。
      与主题句呼应:总结概括句要与文章或段落的主题句相呼应,确保文章结构完整、逻辑清晰。
      【来源】上海市行知中学2023-2024学年高三上学期月考英语试题
      T sue r nt t sue? The rise and rise f the cmpensatin culture
      Perhaps it’s nt surprising that Rslyn Darch f Hustn, Texas, USA felt annyed when she tripped (绊倒) ver a kid running arund furniture stre, and brke her ankle. 65 The wners were clearly surprised at the size f Rslyn’s payut. Particularly since the kid she tripped ver was her wn sn.
      If yu think that ging n hliday is a gd way t get away frm all this truble, think again ---millins f peple cmplain t the British Turist Authrity every year, and many receive sme frm f cmpensatin. Staff at British travel cmpany Thmsn Hlidays are used t dealing with requests fr cmpensatin fllwing pr weather, cancelled flights and lst luggage, but ne spkesman revealed, “We recently had a claim frm smene wh said their hliday was ruined because they didn’t get n with their travelling cmpanin. 68 ”
      A.Nt everyne takes it fr granted t ask fr cmpensatin fr physical injuries.
      B.And it’s nt the nly claim fr physical injuries that are keeping the lawyers busy.
      C.And we regularly get cmplaints frm hlidaymakers travelling abrad wh say the lcals dn’t speak English!
      D.Others wuld say that it’s gd t see the law taking the side f the individual against the big crpratins, fr a change.
      E.It’s difficult fr the British Turist Authrity t settle the cmplaints.
      F.But a few mnths later, she was $780,000 richer after successfully suing (起诉) the shp.
      【答案】 68.C
      【分析】这是一篇议论文。文章讨论了一个现象,即人们在受到伤害或者权益被侵犯的时候,会控告某一个公司的现象。有一些人认为这是贪得无厌、贪小便宜的表现,但也有一些人认为这种赔偿文化在美国的兴起会影响到每一个人。
      68.文章最后一段以旅行社收到的不同的要求赔偿的模式作为总结。旅行社负责人提到经常会收到因天气、航班等问题提出的赔偿,最近还收到因为无法和旅行社相处而提出的赔偿。因此该空中应选择向旅行社提出赔偿的理由。故选C。
      28 Nr des it deny the need fr bvius gals fr students’ knwledge develpment. Rather, the future-fcused educatin literature suggests we need t adpt a much mre cmplex view f knwledge, ne that incrprates knwing, ding and being. Alngside this we need t rethink ur ideas abut hw ur learning systems are rganized, resurced and supprted. Research clearly shws that peple d nt learn well as passive recipients (接受者) f pre-packaged, bite-sized pieces f knwledge. 29
      Althugh sme f these principles are understd by many teachers, ur educatin systems and practices are ften set up in ways that d nt supprt these principles t perate in practice. Teachers and schl leaders are attempting paradigm (范式) shifts. 30
      A.There needs t be wider public supprt fr them.
      B.There are tw imprtant ideas that supprt this wrk.
      C.This des nt mean that knwledge n lnger matters.
      D.Gd learning requires active engagement in the “whle game”.
      E.We are required t prepare yung peple fr the knwledge age.
      F.This is pssible nly when active learning appraches are applied.
      【答案】 29.D 30.A
      【导语】这是一篇议论文。文章论述了教育如何进行改变,以更好地适应21世纪发生的变化。
      29.根据前文“Research clearly shws that peple d nt learn well as passive recipients (接受者) f pre-packaged, bite-sized pieces f knwledge.”(研究清楚地表明,被动接受预先包装好的、零碎的知识不会让人学得很好。)可知,此处作者提出了他不赞长的“被动灌输”的学习的方式,因此,空处应该是作者认可的学习方式。选项D“Gd learning requires active engagement in the “whle game”.”(良好的学习需要积极参与“整个游戏”。),表明积极参与是有利于学习的,符合题意,故选D项。
      30.根据前文“Althugh sme f these principles are understd by many teachers, ur educatin systems and practices are ften set up in ways that d nt supprt these principles t perate in practice. Teachers and schl leaders are attempting paradigm (范式) shifts. ”(虽然其中一些原则被许多教师所理解,但我们的教育系统和实践往往是以不支持这些原则在实践中运作的方式建立起来的。教师和学校领导正在尝试范式转变。)可知,许多教师理解的原则在实践中并不被教育系统所支持,大大促使教师和学校领导要做出转变。作为段落的结尾句,应该提出对于教师和学校领导的转变要有支持。选项A“There needs t be wider public supprt fr them.”(他们需要得到更广泛的公众支持。)中的“them”指代前文的“teachers and schl leaders”,符合题意,故选A项。
      A
      【来源】上海市延安中学2024-2025学年上学期校考试题
      Tech cmpanies want yur kid’s birth date. Shuld yu tell them?
      Technlgy cmpanies already knw all abut yu and yur family, including yur lcatin, interests and ther details. But recently they have been asking a questin that can feel a little t persnal. Streaming services, games and scial media cmpanies want t knw yung children’s birth dates.
      1 . The app ften knws a child is watching thanks t built-in settings that let yu set up prfiles fr kids. Families are faced with a hard chice: share a sensitive piece f infrmatin abut their child, lie r find a new way t watch “Bluey.” “It makes me uncmfrtable, and bviusly my children cannt agree t that prfile being created,” said Dan Raile, a stay-at-hme parent in San Francisc.
      The cmpany declined t cmment n the plicy but pinted t an explanatin n its website that says in part that birth dates are used t imprve its services and “deliver targeted advertising.”
      In the past, mst apps and services asked yu t cnfirm yu were ver a certain age — typically 13 in the United States-when creating a new accunt, but nt t give a birth date. 2 . “There is mre legal requirement t treat peple in age-apprpriate ways, and t d that crrectly, yu need t have a pretty gd idea f hw ld smene is,” said Jsh Glin, executive directr at Fairplay, a nnprfit children’s safety grup.
      A birth date is cnsidered a piece f persnal identifying infrmatin. Fr mst adults nline, this type f infrmatin is already available. Many parents, are wrried their children’s infrmatin being used fr anything frm marketing t identify theft, are reluctant t hand ver the date t tech cmpanies.
      “ 3 . Cmpanies are already cllecting s much infrmatin n their users that they shuld be able t infer what ages they are,” said Irene Ly, plicy cunsel at Cmmn Sense Media.
      What can yu d instead? The slutin, if yu’re cmfrtable, culd be t lie, sme experts said. But just a little.
      “Generally, lie with sme cautin,” said Hayley Tsukayama, a senir legislative activist at the Electrnic Frntier Fundatin, a digital civil liberties grup. 4 . That wuld be inaccurate data if it fell int the wrng hands.
      “It’s a shame because we shuld be able t trust that these platfrms are nly cllecting ur child’s birthday and using it fr exactly the reasn they say. But we can’t really trust that, s I think lying is kay,” Glin said.
      A.It’s understandable that parents feel hesitant.
      B.But fr sme parents, that degree f detail is a step t far.
      C.Nw, mre tech cmpanies are trying t cnfirm the exact ages f their users, including thse wh are under 18.
      D.She recmmended entering yur child’s birthday as a mnth earlier r a mnth later s the general age is the same.
      E.Disney Plus, n the ther hand, says it can use the infrmatin t persnalize cntent and recmmendatins and t deliver targeted ads.
      F.When Disney Plus started demanding that existing users enter their children’s exact birth date t cntinue streaming, many parents were alarmed.
      【答案】1.F 2.C 3.A 4.D
      【导语】本文是议论文。文章围绕科技公司要求用户提供孩子的出生日期这一做法展开讨论,分析了家长对此的担忧、科技公司的解释以及专家对此的看法和建议。
      1.根据后文“The app ften knws a child is watching thanks t built-in settings that let yu set up prfiles fr kids.(由于内置设置允许您为孩子设置个人资料,该应用程序通常知道孩子正在观看。)”可知,此句提到一款应用允许为孩子设置个人资料,所以空处应是说明具体应用及其要求,F项“When Disney Plus started demanding that existing users enter their children’s exact birth date t cntinue streaming, many parents were alarmed.(当Disney Plus开始要求现有用户输入孩子的确切出生日期才能继续流媒体时,许多家长都感到震惊)”符合文意,提到Disney Plus这款应用,引出下文。故选F项。
      2.根据前文“In the past, mst apps and services asked yu t cnfirm yu were ver a certain age--typically 13 in the United States-when creating a new accunt, but nt t give a birth date.(过去,大多数应用程序和服务在创建新账户时都会要求你确认自己已超过一定年龄——在美国通常是13岁,但不会提供出生日期)”可知,此处讲述过去应用程序的情况,所以C项“Nw, mre tech cmpanies are trying t cnfirm the exact ages f their users, including thse wh are under 18.(现在,越来越多的科技公司正试图确认其用户的确切年龄,包括那些未满18岁的用户)”讲述现在的情况,和前文形成对比。故选C项。
      3.根据前文“Many parents, are wrried their children’s infrmatin being used fr anything frm marketing t identify theft, are reluctant t hand ver the date t tech cmpanies.(许多家长担心孩子的信息被用于从营销到身份盗窃等各种用途,因此不愿将数据交给科技公司)”可知,此处讨论父母的担心信息被泄露,根据后文“Cmpanies are already cllecting s much infrmatin n their users that they shuld be able t infer what ages they are(公司已经收集了如此多的用户信息,他们应该能够推断出用户的年龄)”可知,公司已经收集了如此多的用户信息,A项“It’s understandable that parents feel hesitant.(家长们感到犹豫是可以理解的)”承接上文,引出下文。故选A项。
      4.根据前文““Generally, lie with sme cautin,” said Hayley Tsukayama, a senir legislative activist at the Electrnic Frntier Fundatin, a digital civil liberties grup.(数字公民自由组织电子前沿基金会(Electrnic Frntier Fundatin)的资深立法活动人士Hayley Tsukayama说:“一般来说,说谎要谨慎一些。”)”可知,此处提到在填写资料的时候说谎,所以D项“She recmmended entering yur child’s birthday as a mnth earlier r a mnth later s the general age is the same.(她建议将孩子的生日提前一个月或晚一个月填写,这样一般年龄是一样的)”承接上文,说明具体资料填写建议,其中she指的就是Hayley Tsukayama。故选D项。
      B
      【来源】上海市同济大学附属中学2024-2025学年12月测试试题
      Are Printed Bks Fated t Die?
      Nwadays, the sales f printed bks have decreased in almst all markets acrss the wrld, while n the cntrary, the sales f digital bks have sared. 5
      Are printed bks dead? N! It isn’t true at all. Reading has always been extremely persnal. There is n end t the range f preferences, and in many ways the digital revlutin has added ne mre chice t the readers.
      Of curse, we can’t deny that digital bks have bvius advantages. 6 In ther wrds, if yu feel a strng urge t read War and Peace n yur way t wrk, yu wuld be wise t carry it in its slim digital versin. And with the imprvement f digital bks, yu can nw mark yur favurite qutes easily, and search fr ccurrences f wrds r phrases in a way yu wuld never d with a printed bk.
      7 Knwing what percentage f the bk yu have read is nt the same. It is an essential cmpnent f reading that ne shuld be able t see arund the crner.
      There is, after all, ne mre thing that digital bks can’t d. 8 Many peple have fund that it isn’t enugh t nly read digital bks. With printed cpies n their bkcase, they say, they are able t have the pssibility f remembering in future hw they felt when they read thse bks.
      A.But if yu wuld like t have any kind f cncrete sense f hw much yu’ve read, then the digital bk is frustrating.
      B.Therefre, many peple nw questin whether digital bks will alter, r maybe have already altered, the way we read.
      C.Sme like ld bks while thers prefer the latest releases.
      D.S, instead f wndering whether printed bks are dead, perhaps we shuld ask: can we really live withut them?
      E.They can’t furnish yur hme with a recrd f what has passed thrugh yur mind.
      F.Digital bks are excellent fr what is knwn as “recreatinal reading”.
      【答案】5.B 6.F 7.A 8.E
      【导语】这是一篇议论文。本文讨论了纸质书在数字时代是否会被电子书取代的问题,分析了纸质书和电子书各自的优缺点,并最终得出纸质书仍有其不可替代的价值的结论。
      5.根据前文“Nwadays, the sales f printed bks have decreased in almst all markets acrss the wrld, while n the cntrary, the sales f digital bks have sared. (如今,几乎在全世界的所有市场上,纸质书的销量都在下降,而与此相反,电子书的销量却急剧上升。)”可知,作者在文章开头先提到纸质书销量下降,电子书销量上升。后又在下一段段首“Are printed bks dead? N! (纸质书会消亡吗?不会!)” 提出问题并给出观点。B选项“许多人现在质疑电子书是否会改变,或者已经改变了我们的阅读方式。”放在此处能承上启下,引出下文对纸质书和电子书的比较分析,符合文章的逻辑发展。故选B项。
      6.前文“Of curse, we can’t deny that digital bks have bvius advantages. (当然,我们不可否认电子书有显著的优点。)”提示本空处应写明具体优点是什么,继而下文开始进行举例。F项“电子书非常适合所谓的‘休闲阅读’”,正是交待具体的优点之一,符合语境。故选F项。
      7.根据后文“Knwing what percentage f the bk yu have read is nt the same. It is an essential cmpnent f reading that ne shuld be able t see arund the crner. (知道你读了书的百分之多少并不一样。能够直观地感知到自己已经读了多少和还剩下多少未读,是阅读的一个重要组成部分。)”可知,在作者看来,电子书阅读进度与读纸质书直观感受到书的厚度和已读完了多少页是完全不同的感受,A选项“但是如果你想要有一种具体的阅读进度感,那么电子书就会让人感到沮丧。”中谈到的情况正好是下文具体解释说明的对象。故选A项。
      8.前文“There is, after all, ne mre thing that digital bks can’t d. (毕竟,电子书还有一件事情做不到。)”是本段的主题句。E选项中的“They”指代前句中的“digital bks”,该选项所说的内容“它们无法为你的家增添一份记录你思维历程的印记。”是对前文中说的电子书做不到的一件事情的具体化。后文也围绕这个点展开写作。故选E项。
      C
      【来源】上海市第三女子中学2024-2025学年高三上学期阶段练习试题
      Yur Own Best Friend
      Talking t yurself may seem a little shameful. If yu’ve ever been verheard criticizing yurself fr a flish mistake r practicing a tricky speech ahead f time, yu’ll have felt the scial restrictin against cmmunicating with yurself in wrds. Accrding t the well-knwn saying, talking t yurself is the first sign f madness.
      But there’s n need fr embarrassment. 9 It allws us t plan what we are ging t d, manage ur activities, regulate ur emtins and even create a narrative f ur experience.
      Take a trip t any preschl and watch a small child playing with her tys. Yu are very likely t hear her talking t herself: ffering herself directins and giving vice t her frustratins. 10
      In fact, almst all f us d a lt f private speech when we are yung, and as we grw lder, we dn’t abandn this system-we internalize it. 11
      Besides, psychlgical experiments have further shwn that the distancing effect f ur wrds can give us a valuable perspective n ur actins. One recent study suggested that self-talk is mst effective when we address urselves in the secnd persn: as “yu” rather than “I”.
      We internalize the private speech we use as children — but we never entirely put away the ut-lud versin. 12 Yu’re, sure t see an athlete r tw getting themselves ready fr a sharp phrase r sclding themselves after a bad sht.
      Bth kinds f self-talk seem t bring a range f benefits t ur thinking. Thse wrds t the self, spken silently r alud, are s much mre than lazy talk.
      A.If yu want prf, turn n the sprts channel.
      B.Accrding t Lev Vygtsky, adults use public speech t cntrl the behavir f thers just the same as the yung use private speech t regulate their wn actins.
      C.Far frm a sign f flishness, talking t urselves is actually a valuable tl fr thught.
      D.This s-called inner speech can imprve ur perfrmance n varius tasks.
      E.Cnducting a dialgue with urselves might turn ut t be ne f the keys t human creativity.
      F.Psychlgists refer t this as private speech-language that is spken ut lud but directed at the self.
      【答案】9.C 10.F 11.B 12.A
      【导语】本文是一篇议论文。文章通过研究举例证明我们内化了我们小时候使用的私人言语——但我们从来没有完全放弃大声说出来的论点。这种私人言语是有价值的思考工具,能帮我们做事、调节情绪等。
      9.根据上文“Talking t yurself may seem a little shameful.(自言自语可能看起来有点丢脸)”“Accrding t the well-knwn saying, talking t yurself is the first sign f madness.(俗话说,自言自语是疯狂的第一个迹象)”“But there’s n need fr embarrassment. (但没必要尴尬)”可知,后文应该承接这个观点,指出自言自语并不是愚蠢和疯狂的表现。C选项“Far frm a sign f flishness, talking t urselves is actually a valuable tl fr thught. (与自己交谈远非愚蠢的表现,实际上是一种宝贵的思考工具)”能够承接上文,符合文意。故选C。
      10.根据上文“Take a trip t any preschl and watch a small child playing with her tys. Yu are very likely t hear her talking t herself: ffering herself directins and giving vice t her frustratins. (去任何一所幼儿园旅行,看一个小孩玩她的玩具。你很可能听到她自言自语:给自己指路,表达自己的沮丧)”以及下文“In fact, almst all f us d a lt f private speech when we are yung, and as we grw lder, we dn’t abandn this system-we internalize it. (事实上,我们几乎所有人在年轻时都会做很多私人演讲,随着年龄的增长,我们不会放弃这个系统,而是将其内化)”可知,前文提到小孩自言自语的情形,后文提到随着年龄增长我们内化了小时候的这种私下言语,空处应是对小孩子这种自言自语行为在心理学上的一种定义或者说法,使前后内容衔接自然。F选项中的“this”指代上文提到的自言自语现象,心理学家将此称为“私人言语”,即大声说出但指向自我的语言,能够承接上文并引出对自言自语这一现象的专业解释。故F选项“Psychlgists refer t this as private speech-language that is spken ut lud but directed at the self. (心理学家将其称为私人言语——大声说出但指向自我的语言)”能够承上启下,符合题意。故选F。
      11.根据上文“In fact, almst all f us d a lt f private speech when we are yung, and as we grw lder, we dn’t abandn this system-we internalize it. (事实上,我们几乎所有人在年轻时都会做很多私人演讲,随着年龄的增长,我们不会放弃这个系统,而是将其内化)”可知,此处指出我们年轻时经常自言自语,长大后也没有放弃这一系统,而是将其内化。B选项“Accrding t Lev Vygtsky, adults use public speech t cntrl the behavir f thers just the same as the yung use private speech t regulate their wn actins. (根据Lev Vygtsky的说法,成年人使用公共言论来控制他人的行为,就像年轻人使用私人言论来规范自己的行为一样)”能够承接上文,进一步解释了内部言语与公共言语的相似性,从而暗示了内部言语的重要性,以及我们为何会保留这一习惯。故选B。
      12.根据上文“We internalize the private speech we use as children — but we never entirely put away the ut-lud versin. (我们内化了我们小时候使用的私人语言——但我们从来没有完全放弃大声说出来的版本)”以及下文“Yu’re, sure t see an athlete r tw getting themselves ready fr a sharp phrase r sclding themselves after a bad sht. (你肯定会看到一两个运动员在投篮不好后准备好接受尖锐的措辞或责骂自己)”可知,空处需要一个引出后面以运动员为例来证明大声自言自语存在的语句。A选项“If yu want prf, turn n the sprts channel. (如果你想要证据,就打开体育频道)”能够承上启下,符合题意。故选A。
      D
      【来源】上海市大同中学2023-2024学年上学期高三月考试题
      Empathy
      Last year, researchers frm the University f Michigan reprted that empathy, the ability t understand ther peple, amng cllege students had drpped sharply ver the past 10 years. 13 Tday, peple spend mre time alne and are less likely t jin grups and clubs.
      Jennifer Freed, a c-directr f a teen prgram, has anther explanatin, Turn n the TV, and yu’re shwered with news and reality shws full f peple fighting, cmpeting, and generally treating ne anther with n respect, Humans learn by example — and mst f the examples n it are anything but empathetic.
      There are gd reasns nt t fllw thse bad examples, Humans are scially related by nature. 14 Researchers have als fund that empathetic teenagers are mre likely t have high self-respect. Besides, empathy can be a cure fr lneliness, sadness, anxiety, and fear.
      Empathy is als an indicatin f a gd leader. In fact, Freed says, many tp cmpanies reprt that empathy is ne f the mst imprtant things they lk fr in new managers. 15 “Academics are imprtant, But if yu dn’t have emtinal intelligence, yu wn’t be as successful in wrk r in yur lve life,” she says.
      What’s the best way t up yur EQ? Fr starters, let dwn yur guard and really listen t thers. 16
      A.Everyne is different, and levels f empathy differ frm persn t persn.
      B.Having relatinships with ther peple is an imprtant part f being human — and having empathy is decisive t thse relatinships.
      C.“One desn’t develp empathy by having a lt f pinins and ding a lt f talking,” Freed says.
      D.Empathy is a matter f learning hw t understand smene else — bth what they think and hw they feel.
      E.Gd scial skills — including empathy — are a kind f "emtinal intelligence" that will help yu succeed in many areas f life.
      F.That culd be because s many peple have replaced face time with screen time, the researchers said.
      【答案】13.F 14.B 15.E 16.C
      【导语】本文是一篇议论文。文章通过分析大学生同理心下降的现象,探讨了同理心的重要性以及提高情商的方法。
      13.上文“Last year, researchers frm the University f Michigan reprted that empathy, the ability t understand ther peple, amng cllege students had drpped sharply ver the past 10 years.(去年,密歇根大学的研究人员报告称,在过去10年中,大学生的同理心(即理解他人的能力)急剧下降)”说明大学生的同理心在急剧下降,以及下文“Tday, peple spend mre time alne and are less likely t jin grups and clubs. (如今,人们更多地独自度过时间,不太倾向于加入团体和俱乐部)”说明人们现在更倾向于独自度过时间,不喜欢和其他人接触。F项“研究人员说,这可能是因为许多人已经用屏幕时间取代了面对面的时间。”解释上文的原因,并且F项中的“face time with screen time”与下文形成呼应,指出人们因为屏幕时间的增加而减少了面对面的交流,这可能是同理心下降的原因之一。故选F。
      14.上文提到“There are gd reasns nt t fllw thse bad examples, Humans are scially related by nature. (有充分的理由不去效仿那些坏榜样,因为人类天生具有社会联系)”说明人类天生具有社会联系。B项“与他人建立关系是做人的重要部分——而拥有同理心对这些关系至关重要。”中的“Having relatinships with ther peple is an imprtant part f being human”与上文一致,强调了人与人之间的关系是人性的一部分,同理心对于这些关系至关重要。故选B。
      15.上文提到“Empathy is als an indicatin f a gd leader. (同理心也是一个好的领导者的标志)”,E项“良好的社交技能——包括同理心——是一种‘情感智力’,它将帮助你在生活的许多领域取得成功。”中的“Gd scial skills — including empathy — are a kind f “emtinal intelligence””与上文一致,强调了同理心作为一种社交技能,是情感智力的一部分,对于成功至关重要。故选E。
      16.上文提到“What’s the best way t up yur EQ? Fr starters, let dwn yur guard and really listen t thers. (提升你的情商最好的方法是什么?首先,放下你的戒备,真正地倾听他人)”,说明提高情商的最好方式是放下防备,真正倾听他人。C项“‘一个人不是通过拥有许多观点和进行大量谈话来发展同理心的,’弗里德说。”中的“One desn’t develp empathy by having a lt f pinins and ding a lt f talking”与上文形成对比,指出发展同理心不是通过发表许多意见和进行大量谈话来实现的,而是通过倾听来实现。故选C。
      A
      【来源】上海市复旦大学附属中学2023-2024学年高三上学期期中考试英语试题
      Culd a New Battery Slve Our Energy Prblem?
      Researchers in the US have made headlines wrldwide by develping a new type f battery that charges far faster and hlds way mre charge than tday’s lithium cells (锂电池). It’s nt just a terrific technlgy stry, either. The team behind it is led by tech legend Prf Jhn Gdenugh f the University f Texas, Austin—the c-inventr f the riginal lithium-in battery, and still ding brilliant wrk at the age f 94.
      1 That’s why we’re still using 21st-Century gadgetry with ne eye n battery, wndering if we can get t a charger befre ur device ges cmpletely dead.
      This depressing state f affairs is mre than simply incnvenient. If we’re t make the mst f renewable energy, we need ways f cping with thse times when the wind drps r there’s n sunshine. 2
      Eln Musk, the billinaire bss f electric car cmpany Tesla, certainly thinks s. He’s already created a 20 megawatt battery ‘farm’ in Califrnia, and is willing t put his mney where his batteries are. 3 Fr example, ne wind farm in Hawaii had three fires in its battery ‘farm’ within a year f pening.
      But nw Gdenugh and his team may have fund the answer, by switching frm lithium t sdium (钠).
      The lithium batteries that made Gdenugh’s reputatin cntain a liquid electrlyte (电解质) which desn’t respnd well t rapid charging. One f Gdenugh’s clleagues, Maria Braga, decided that the answer lay in switching t slid electrlytes. The team has nw managed t get a slid glass electrlyte t wrk with sdium, which is similar t lithium but far mre cmmn. 4 The battery has triple the charge f its lithium equivalent, it charges in minutes rather than hurs, and it has a lnger lifespan.
      Advances in energy strage are vital if renewable are ging t reach their ptential. The bundless energy f Gdenugh—the Li-in King himself—may just have fund the slutin just in time.
      A.Batteries that stre energy fr thse times is ne pretty bvius slutin.
      B.N ne seriusly questins the need fr wind and slar pwer t be part f glbal energy strategy.
      C.The result is transfrmatinal.
      D.Yet nt everyne is cnvinced current battery technlgy is up t the jb.
      E.While cmputing pwer famusly dubles every tw years, battery perfrmance has barely dubled in 20.
      F.Cmmercialisatin may take a decade, thugh it culd happen faster.
      【答案】1.D 2.B 3.A 4.C
      【导语】这是一篇议论文。文章讨论了新型电池能否解决能源问题。
      1.后文提到“That’s why we’re still using 21st-Century gadgetry with ne eye n battery, wndering if we can get t a charger befre ur device ges cmpletely dead.”(因此,在使用21世纪的电子产品时,我们不得不时刻关注着电池情况,担心设备没电前是否能找到充电器。)电池技术相对来讲并没有完全成熟,因此人们在使用的时候仍然担心会有断电的可能性。D项“Yet nt everyne is cnvinced current battery technlgy is up t the jb.”(然而,并不是所有人都相信目前的电池技术能够胜任这项工作。)该项提到了人们对于电池技术仍然持保留态度,符合文意,起到承上启下的作用。故选D。
      2.前文提到“This depressing state f affairs is mre than simply incnvenient. If we’re t make the mst f renewable energy, we need ways f cping with thse times when the wind drps r there’s n sunshine.”(这种令人沮丧的状况不仅仅是不方便。如果我们要最大限度地利用可再生能源,我们需要应对风力减弱或没有阳光的时候。)再生资源也可作为电池储能的介质,但如果没有风或者阳光也会让电池储能等变得困难,由此可知,风能和太阳能对于电池而言也是十分重要的资源。B项“N ne seriusly questins the need fr wind and slar pwer t be part f glbal energy strategy.”(没有人会怀疑风能和太阳能成为全球能源战略中必要组成部分的重要性。)该项提到了风能和太阳能的重要性,总结了前文内容,该项符合文意。故选B。
      3.前文提到“Eln Musk, the billinaire bss f electric car cmpany Tesla, certainly thinks s. He’s already created a 20 megawatt battery ‘farm’ in Califrnia, and is willing t put his mney where his batteries are. ”(电动汽车公司特斯拉(Tesla)的亿万富翁老板埃隆•马斯克(Eln Musk)当然也这么认为。他已经在加州建立了一个20兆瓦的电池“农场”,并愿意把钱花在电池上。),由此判断,特斯拉老板甚至建立了一个“电池农场”来进行电力的储存。A项“Batteries that stre energy fr thse times is ne pretty bvius slutin.”(储存能量的电池是一个很明显的解决方案。)该项提到将电池的储能作为解决电池电量的办法。该项符合文意。故选A。
      4.前文提到“The team has nw managed t get a slid glass electrlyte t wrk with sdium, which is similar t lithium but far mre cmmn.”(该团队现在已经成功地获得了一种固体玻璃电解质,可以与钠一起反应,钠与锂类似,但更常见。)前文提到了在电解质方面的改进,以及后文提到“The battery has triple the charge f its lithium equivalent, it charges in minutes rather than hurs, and it has a lnger lifespan.”(这种电池的电量是锂电池的三倍,充电只需几分钟而不是几小时,而且寿命更长。)后文提到了这种电池电量与之前电池的对比,说明这种改进是巨大的。C项“The result is transfrmatinal.”(结果是革命性的。)该项符合文意,起到承上启下的作用。故选C。
      B
      【来源】上海市行知中学2023-2024学年高三上学期11月期中考试英语试卷
      T Big, T Expensive and T Silly — Why Vide Game Mvies Fail
      Film adaptatins f vide games have fallen n the unsuspecting viewing public like a Drp Bear. At first they lk harmless enugh, but they ften leave viewers bruised and regretful.
      These mvies are plentiful. 5 Yet despite big budgets and quality talent bth in frnt f and behind the camera, mst vide game mvies are cmmercial and critical failures.
      6 The answer cmes dwn t a cmplex mix f cnflicting audience demands and cmmercial realities. Vide game mvies ften assume that the audience wants, r is interested in, the game’s legend and backgrund. In fairness, this is ut f fear that fans will? Criticise legend changes, alienating a key demgraphic. But games reveal legend prgressively ver tens f hurs f gameplay, whereas mvies have a small prtin f that time. This tensin risks creating bring expsitin and cmplex stry lines. Fr example, Warcraft details the rigins f cnflict between humans and rcs (兽), the central cnflict in the game’s wrld. 7
      Additinally, excessive adherence t the surce material extends t using silly plt devices withut spending enugh time establishing prper reasns fr their existence. In games, these can wrk due t the “unspken but cmmnly understd lgic f ‘this is a vide game’”. In a game, peple accept incnsistent narrative devices because they facilitate interesting interactin and are the quickest rute twards allwing gamers t, say, sht hell-mnsters n Mars.
      The game series became increasingly cmplex , as the player-cntrlled prtagnist (主角) parkured his way thrugh time perids like Renaissance Italy and Revlutinary America. The incredibility f the narrative wrld paled beside the fun f vaulting frm rftp t rftp in15th-century Flrence.
      8 The plt — an riginal stry which retains the key elements f the games —was criticized as “scattered and fractured”, “hastily explained” and “disrienting”. Vanity Fair pinted ut that. It’s nt clear why any f this is happening and RgerEbert.cm summed it up as: Characters [talking] in quiet whispers abut the cmplex methds they use t realize their prly-hidden agendas.
      A.S why d these mvies fail?
      B.The film, in cntrast, failed t bring its audience alng fr the ride.
      C.Game adaptatins issues seem nt t be due t a lack f resurces.
      D.But the return n investment is nt encuraging, with a number failing t recup csts.
      E.The ptential t appeal t a devted fan base makes these mvies an attractive prspect.
      F.Hwever, a cmmn criticism was that it was full f bring expsitin and mstly uninteresting characters.
      【答案】5.E 6.A 7.F 8.B
      【导语】本文一篇议论文。文章对失败的电子游戏改编电影进行了批评。
      5.根据下文“Yet despite big budgets and quality talent bth in frnt f and behind the camera, mst vide game mvies are cmmercial and critical failures.(然而,尽管有巨大的预算和高质量的人才,但大多数电子游戏电影在商业和评论界都是失败的。)”中副词“Yet”可知,上下文之间是转折关系,下文说“大多数电子游戏电影在商业和评论界都是失败的”,与E项中“The ptential t appeal t a devted fan base makes these mvies an attractive prspect.(吸引忠实粉丝群的潜力使这些电影具有诱人的前景。)”中描述的“诱人的前景”构成转折关系。同时,E项中“these mvies”与上文“These mvies”相照应。故选E项。
      6.下文“The answer cmes dwn t a cmplex mix f cnflicting audience demands and cmmercial realities. (答案可以归结为受众需求和商业现实之间相互矛盾的复杂组合。)”是一个答案,分析了电子游戏电影失败的原因,针对A项“S why d these mvies fail?(那么,这些电影为什么会失败呢?)”提出的问题给出答案。故选A项。
      7.上文“But games reveal legend prgressively ver tens f hurs f gameplay, whereas mvies have a small prtin f that time. This tensin risks creating bring expsitin and cmplex stry lines. (但游戏会在数十小时的游戏过程中逐步展现传奇,而电影只会占用一小部分时间。这种紧张感可能会产生无聊的叙述和复杂的故事情节。)”分析了游戏和电子游戏电影的不同,说明电影会产生无聊的叙述和复杂的故事情节,然后下文“Fr example, Warcraft details the rigins f cnflict between humans and rcs (兽), the central cnflict in the game’s wrld.(例如,《魔兽争霸》详细描述了人类和兽人之间冲突的起源,这是游戏世界的核心冲突。)”用《魔兽争霸》电影为例进行举例说明,F项“Hwever, a cmmn criticism was that it was full f bring expsitin and mstly uninteresting characters.(然而,一个普遍的批评是,它充满了无聊的叙述和大多数无趣的角色。)”承接上一句,说明《魔兽争霸》电影中的详细描述导致了无聊和无趣,照应了上文“creating bring expsitin and cmplex stry lines”,上下文语意连贯。故选F项。
      8.下文“The plt — an riginal stry which retains the key elements f the games — was criticized as “scattered and fractured”, “hastily explained” and “disrienting”.(电影情节保留了游戏的关键元素,但被批评为“支离破碎”、“解释草率”和“迷失方向”。)”说明了游戏改编电影的问题,是对B项“The film, in cntrast, failed t bring its audience alng fr the ride.(相比之下,这部电影没能吸引观众。)”的解释,说明了电影没能吸引观众的原因。上下文语意连贯。故选B项。
      C
      【来源】上海市复旦大学附属中学青浦分校2023-2024学年高三下学期质量检测试题
      Many children first learn the value f mney by receiving an allwance (pcket mney). The purpse is t let children learn frm experience at an age when financial mistakes are nt very cstly.
      9 . Timing is anther cnsideratin. Sme children get a weekly allwance. Others get a mnthly allwance. In any case, parents shuld make clear what, if anything, the child is expected t pay fr with the mney.
      At first, yung children may spend all f their allwance sn after they receive it. If they d this, they will learn the hard way that spending must be dne within a budget. 10 . The bject is t shw yung peple that a budget demands chices between spending and saving. Older children may be respnsible enugh t save mney fr larger csts, like clthing r electrnics. Many peple wh have written n the subject f allwances say it is nt a gd idea t pay yur child fr wrk arund the hme. These jbs are a nrmal part f family life.
      Paying children t d extra wrk arund the huse, hwever, can be useful. It can even prvide an understanding f hw a business wrks.
      Allwances give children a chance t experience the things they can d with mney. 11 . They can spend it by buying things they want. Or they can save and maybe even invest it.
      Saving helps children understand that cstly gals require sacrifice: yu have t cut csts and plan fr the future.
      Requiring children t save part f their allwance can als pen the dr t future saving and investing. 12 . A savings accunt is an excellent way t learn abut the pwer f cmpund interest. Cmpunding wrks by paying interest n interest. S, fr example, ne dllar invested at tw percent interest fr tw years will earn tw cents in the first year. The secnd year, the mney will earn tw percent f ne dllar and tw cents, and s n.
      That may nt seem like a lt. But ver time it adds up.
      A.Many banks ffer services t help children and teenagers learn abut persnal finance.
      B.They can share it in the frm f gifts r giving t a gd cause.
      C.It is a gd virtue fr children t frm a habit t learn hw t save mney.
      D.The amunt f mney that parents give t their children t spend as they wish differs frm family t family.
      E.Parents are usually advised nt t ffer mre mney until the next allwance.
      F.Parents are suppsed t tell their children hw they shuld spend their pcket mney wisely but the refused t d s.
      【答案】9.D 10.E 11.B 12.A
      【导语】本文是一篇议论文。文章主要围绕“父母给孩子零花钱”这一主题展开,讨论了零花钱的目的、给予的时机、孩子如何使用零花钱以及通过储蓄账户学习投资等方面。
      9.根据下文内容“Timing is anther cnsideratin. Sme children get a weekly allwance. Others get a mnthly allwance. (时间是另一个考虑因素。有些孩子每周得到零用钱。其他人每月领取零用钱。)”中的“anther”可推测,空处指的是家长在给孩子零用钱的时候需要考虑的因素。选项D“The amunt f mney that parents give t their children t spend as they wish differs frm family t family.(父母给孩子多少钱让他们随心所欲地花,每个家庭都不一样。)”指的是父母给多少钱孩子各不相同。与下文内容一致,指的是在给零用钱的时候,给多少以及什么时候给,每个家庭各不相同。故选D。
      10.根据空前内容“At first, yung children may spend all f their allwance sn after they receive it. If they d this, they will learn the hard way that spending must be dne within a budget.(首先,年幼的孩子可能在收到零用钱后不久就花光了。如果他们这样做了,他们就会明白花钱必须在预算之内)”可知,年幼的孩子收到零用钱后不久就花光了。选项E“Parents are usually advised nt t ffer mre mney until the next allwance.(父母通常被建议在下次零用钱之前不要给更多的钱)”建议家长在下次给零用钱前不要给孩子更多的钱。同时自然引出空后的“The bject is t shw yung peple that a budget demands chices between spending and saving.(目的是告诉年轻人预算需要在消费和储蓄之间做出选择。)”指出这样做的目的。故选E。
      11.根据空前“Allwances give children a chance t experience the things they can d with mney.(零花钱让孩子们有机会体验用钱可以做的事情)”可知,零用钱可以让孩子们有机会体验用钱可以做的事情。选项B“They can share it in the frm f gifts r giving t a gd cause(他们可以以礼物或捐赠的形式分享这些钱)”指的是孩子们可以如何用这笔钱,与下文“They can spend it by buying things they want. Or they can save and maybe even invest it.(他们可以花钱买他们想要的东西。或者他们可以储蓄,甚至投资)”保持一致,都是对第一句的具体说明。故选B。
      12.根据空前内容“Requiring children t save part f their allwance can als pen the dr t future saving and investing.(要求孩子们存一部分零用钱也可以为未来的储蓄和投资打开大门)”可知,作者建议孩子们存一部分零用钱。选项A“Many banks ffer services t help children and teenagers learn abut persnal finance.(许多银行提供帮助儿童和青少年学习个人理财的服务)”是上文内容的自然延续,指出很多银行都会提供青少年学习理财的服务。故选A。
      D
      【来源】上海市格致中学2023-2024学年高三9月月考英语试卷
      The latest research suggests a mre prsaic, demcratic, even puritanical view f the wrld. The key factr separating geniuses frm the merely accmplished is nt a divine spark. 13 Instead, it’s deliberate practice. Tp perfrmers spend mre hurs rigrusly practicing their craft.
      If yu wanted t picture hw a typical genius might develp, yu’d take a girl wh pssessed a slightly abve average verbal ability, a talent just enugh s that she might gain sme sense f distinctin. Then yu wuld want her t meet, say, a nvelist, wh cincidentally shared sme similar bigraphical traits. Maybe the writer was frm the same twn, had the same ethnic backgrund, r, shared the same birthday.
      14 It wuld give her sme idea f a fascinating circle she might smeday jin and fuel a need fr success. Armed with this ambitin, she wuld read nvels and life stries f writers withut end. This wuld give her a primary knwledge f her field. She’d be able t see new writing in deeper ways and quickly perceive its inner wrkings.
      Then she wuld practice writing. Her practice wuld be slw, painstaking and errr-fcused. By practicing in this way, she delays the autmatizing prcess. Her mind wants t turn cnscius, newly learned skills int uncnscius, autmatically perfrmed skills. Then she wuld find an adviser wh wuld prvide a cnstant stream f feedback, viewing her perfrmance frm the utside, crrecting the smallest errrs, pushing her t take n tugher challenges. 15 She is establishing habits f thught she can call upn in rder t understand r slve future prblems.
      The primary trait she pssesses is nt sme mysterius genius. It’s the ability t develp a purpseful, labrius and bring practice rutine. The latest research takes sme f the magic ut f great achievement. 16 And it’s true that genes play a rle in ur capabilities. But the brain is als very plastic. We cnstruct urselves thrugh behavir.
      A.Whether she was blessed with a gd sense f language, the practice wuld mtivate her.
      B.By nw she is reding prblems — hw d I get characters int a rm — dzens and dzens f times.
      C.But it underlines a fact that is ften neglected: public discussin is affected by genetics and what we’re “hard-wired” t d.
      D.It’s nt I.Q., a generally bad predictr f success, even in realms like chess.
      E.This cntact wuld give the girl a visin f her future self.
      F.Researchers can safely draw the cnclusin that she has internalized the skill f writing stries.
      【答案】13.D 14.E 15.B 16.C
      【导语】本文是一篇议论文。文章主要讲的是天才的诞生不是因为神的火花,而是长期严格的练习。
      13.空前“The key factr separating geniuses frm the merely accmplished is nt a divine spark.(将天才与仅仅有成就的人区分开来的关键因素并不是神的火花)”说明了天才的产生不是因为神的火花,空后“Instead, it’s deliberate practice.(相反,这是一种刻意的练习)”说明了天才的产生是来自于刻意的练习,因此空格处应该说天才的诞生也不是因为什么,D选项“It’s nt I.Q., a generally bad predictr f success, even in realms like chess.(它不是智商,智商通常是一个不好的成功预测指标,即使在国际象棋等领域也是如此)”说明了天才的产生也不是因为智商,因此承上启下,符合语境,故选D。
      14.空前“Then yu wuld want her t meet, say, a nvelist, wh cincidentally shared sme similar bigraphical traits. Maybe the writer was frm the same twn, had the same ethnic backgrund, r, shared the same birthday.(然后你会想让她认识,比如说,一个小说家,碰巧有一些相似的传记特征。也许作者来自同一个城镇,有相同的种族背景,或者是同一天生日)”说明这个女孩会和小说家见面,空后“It wuld give her sme idea f a fascinating circle she might smeday jin and fuel a need fr success.(这会让她对某一天可能加入的迷人圈子有一些想法,并激发她对成功的需求)”说明了和小说家见面对女孩的影响,空格处也应该是对女孩的影响,E选项“This cntact wuld give the girl a visin f her future self.(这种接触会让女孩看到未来的自己)”说明了和小说家见面给女孩带来的好的影响,因此承上启下,符合语境,故选E。
      15.空前“Then she wuld find an adviser wh wuld prvide a cnstant stream f feedback, viewing her perfrmance frm the utside, crrecting the smallest errrs, pushing her t take n tugher challenges.(然后,她会找到一位顾问,这位顾问会提供源源不断的反馈,从外部观察她的表现,纠正最小的错误,推动她接受更艰巨的挑战)”说的是她会做什么来推动自己接受挑战,空后“She is establishing habits f thught she can call upn in rder t understand r slve future prblems.(她正在建立一种思维习惯,可以用来理解或解决未来的问题)”也说明的是她做什么事情,空格处也应该是她所做的事情,B选项“By nw she is reding prblems — hw d I get characters int a rm — dzens and dzens f times.(到目前为止,她正在反复思考问题——我如何把角色放进一个房间里——几十次又几十次)”和她创作自己的故事有关,而且现在进行时和空后句子的现在进行时一致,因此承上启下,符合语境,故选B。
      16.空后“And it’s true that genes play a rle in ur capabilities.(的确,基因在我们的能力中扮演着重要的角色)”说明了基因对我们的能力起着重要的作用,空格处也应该和基因有关,C选项“But it underlines a fact that is ften neglected: public discussin is affected by genetics and what we’re “hard-wired” t d.(但它强调了一个经常被忽视的事实:公众讨论受到基因和我们“天生”的行为的影响)”说明了公众讨论受到基因和我们“天生”的行为的影响,和基因有关,因此引起下文,符合语境,故选C。

      相关学案

      上海高考英语二轮讲义-六选四句子还原之议论文(中)(教师版):

      这是一份上海高考英语二轮讲义-六选四句子还原之议论文(中)(教师版),共30页。

      上海高考英语二轮讲义-六选四句子还原之议论文(中)(原题版):

      这是一份上海高考英语二轮讲义-六选四句子还原之议论文(中)(原题版),共19页。

      上海高考英语二轮讲义-六选四句子还原之说明文(上)(教师版):

      这是一份上海高考英语二轮讲义-六选四句子还原之说明文(上)(教师版),共29页。学案主要包含了50题详解,47题详解,48题详解,49题详解等内容,欢迎下载使用。

      英语朗读宝
      资料下载及使用帮助
      版权申诉
      • 1.电子资料成功下载后不支持退换,如发现资料有内容错误问题请联系客服,如若属实,我们会补偿您的损失
      • 2.压缩包下载后请先用软件解压,再使用对应软件打开;软件版本较低时请及时更新
      • 3.资料下载成功后可在60天以内免费重复下载
      版权申诉
      若您为此资料的原创作者,认为该资料内容侵犯了您的知识产权,请扫码添加我们的相关工作人员,我们尽可能的保护您的合法权益。
      入驻教习网,可获得资源免费推广曝光,还可获得多重现金奖励,申请 精品资源制作, 工作室入驻。
      版权申诉二维码
      欢迎来到教习网
      • 900万优选资源,让备课更轻松
      • 600万优选试题,支持自由组卷
      • 高质量可编辑,日均更新2000+
      • 百万教师选择,专业更值得信赖
      微信扫码注册
      手机号注册
      手机号码

      手机号格式错误

      手机验证码 获取验证码 获取验证码

      手机验证码已经成功发送,5分钟内有效

      设置密码

      6-20个字符,数字、字母或符号

      注册即视为同意教习网「注册协议」「隐私条款」
      QQ注册
      手机号注册
      微信注册

      注册成功

      返回
      顶部
      学业水平 高考一轮 高考二轮 高考真题 精选专题 初中月考 教师福利
      添加客服微信 获取1对1服务
      微信扫描添加客服
      Baidu
      map