


高考英语二轮复习-完形填空(复习讲义)(北京专用)(教师版)
展开 这是一份高考英语二轮复习-完形填空(复习讲义)(北京专用)(教师版),共61页。学案主要包含了利用文章结构解题,利用逻辑关系解题,利用语言知识解题,利用语境与常识解题等内容,欢迎下载使用。
\l "_Tc24968" 01 考情解码·命题预警 PAGEREF _Tc24968 \h 3
\l "_Tc1066" 02 体系构建·思维可视 PAGEREF _Tc1066 \h 4
\l "_Tc4455" 03 核心突破·靶向攻坚 PAGEREF _Tc4455 \h 5
\l "_Tc4415" 考点一 利用文章结构解题(高频考点) PAGEREF _Tc4415 \h 5
\l "_Tc27949" 知识点1 首句主导全文基调 PAGEREF _Tc27949 \h 6
\l "_Tc26673" 知识点2 尾句总结主题与情感 PAGEREF _Tc26673 \h 6
\l "_Tc10030" 知识点3 段落主题句锁定关键词 PAGEREF _Tc10030 \h 6
\l "_Tc1224" 考向1 首句主导全文基调 PAGEREF _Tc1224 \h 6
\l "_Tc1350" 考向2 尾句总结主题与情感 PAGEREF _Tc1350 \h 9
\l "_Tc15198" 思维建模 尾句总结主题与情感 PAGEREF _Tc15198 \h 11
\l "_Tc1832" 思维建模 尾句总结主题与情感2 PAGEREF _Tc1832 \h 13
\l "_Tc5253" 考向3 段落主题句锁定关键词 PAGEREF _Tc5253 \h 14
\l "_Tc10610" 思维建模 利用段落主题句锁定关键词 PAGEREF _Tc10610 \h 15
\l "_Tc17941" 考点二 利用逻辑关系解题(必考核心) PAGEREF _Tc17941 \h 17
\l "_Tc26268" 知识点1 显性逻辑连接词 PAGEREF _Tc26268 \h 17
\l "_Tc18339" 知识点2 隐性逻辑推理 PAGEREF _Tc18339 \h 17
\l "_Tc17293" 考向1 显性逻辑连接词 PAGEREF _Tc17293 \h 18
\l "_Tc29185" 思维建模 显性逻辑词试题的关键和基本思路 PAGEREF _Tc29185 \h 19
\l "_Tc32338" 考向2隐性逻辑推理 PAGEREF _Tc32338 \h 21
\l "_Tc20357" 思维建模 隐性逻辑推理基本思路 PAGEREF _Tc20357 \h 22
\l "_Tc485" 思维建模 逻辑推理的基本思路 PAGEREF _Tc485 \h 27
\l "_Tc8073" 考点三 利用语言知识解题(基础重点) PAGEREF _Tc8073 \h 28
\l "_Tc29766" 知识点1 固定搭配与短语动词 PAGEREF _Tc29766 \h 28
\l "_Tc18754" 知识点2 词汇复现与同义转换 PAGEREF _Tc18754 \h 28
\l "_Tc31780" 考向1 固定搭配与短语动词 PAGEREF _Tc31780 \h 28
\l "_Tc2994" 思维建模 利用固定搭配与短语动词解题 PAGEREF _Tc2994 \h 29
\l "_Tc27480" 考向2 词汇复现与同义转换 PAGEREF _Tc27480 \h 32
\l "_Tc19619" 考点四 利用语境与常识解题(提分关键) PAGEREF _Tc19619 \h 34
\l "_Tc26235" 知识点1 文化背景与价值观渗透 PAGEREF _Tc26235 \h 34
\l "_Tc25721" 知识点2 生活常识与科学知识 PAGEREF _Tc25721 \h 34
\l "_Tc14819" 考向1 文化背景与价值观渗透 PAGEREF _Tc14819 \h 34
\l "_Tc30117" 考向2 生活常识与科学知识 PAGEREF _Tc30117 \h 37
\l "_Tc20426" 04真题溯源·考向感知 PAGEREF _Tc20426 \h 38
\l "_Tc5322" 附:从出题人角度深挖 2025年北京高考英语完形填空 PAGEREF _Tc5322 \h 49
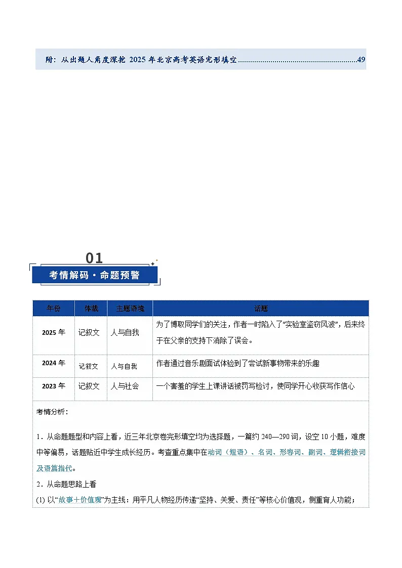
01 考情解码·命题预警
02 体系构建·思维可视
03 核心突破·靶向攻坚
考点一 利用文章结构解题(高频考点)
\l "_Tc25045" 知识点1 首句主导全文基调
完形填空一般无标题,首句一般不设空,往往是全文的关键句,或者称为主导句,通常起着开启、概括或贯穿全文的作用。完形填空的语篇以记叙文、夹叙夹议文为主。记叙文首句往往介绍事件发生的时间、地点、人物或起因等细节信息,说明文和议论文般通过文章首句点明全文的主题。 仔细分析文章的首句,往往维获取许多解题信息,从而节省考生的做题时间。
利用首句可以帮助我们判断文章的体裁,捕捉文章的要素,预测文章的发展。
若首句交代了when, where, wh, what,即四个W,那么就是记叙文,很可能就是一个故事,为了测试语篇的理解能力,出题者特别注意选材的趣味性,其结尾往往出人意料,耐人寻味;若首句是提出或解释说明某事物,一般来说是说明文;若首句提出一个论点,那么就是议论文。
\l "_Tc16775" 知识点2 尾句总结主题与情感
尾句常为作者观点或事件结论,与首句呼应。若选项涉及态度词(如hpeful/regretful),需匹配尾句情感。
注意尾句对前文空格的约束力(例:若尾句否定“盲目竞争”,则前文相关描述应含负面色彩)。
\l "_Tc16775" 知识点3 段落主题句锁定关键词
段落首句或第二句常为主题句,其关键词可能在后文复现,成为填空线索。
\l "_Tc17630" 考向1 首句主导全文基调
例1 (2024·北京西城·二模)Yu may have heard f the famus wrkplace cmmunicatin sftware, Slack. Many cmpanies use Slack t virtually cmmunicate acrss teams. What mst peple dn’t knw is that Slack, despite its 46 , was never meant t exist.
46.A.prblemB.histryC.successD.limitatin
【解析】首句知说明对象。考查名词词义辨析。句意:大多数人不知道的是,尽管Slack取得了成功,但它根本就不应该存在。A. prblem问题;B. histry历史;C. success 成功;D. limitatin 限制。根据上文“Yu may have heard f the famus wrkplace cmmunicatin sftware, Slack. Many cmpanies use Slack t virtually cmmunicate acrss teams.”可知,Slack取得了成功。故选C项。
【答案】C
【变式训练1】
During my secnd year at the city cllege, I was tld that the educatin department was ffering a “free” curse, called Thinking Chess, fr three credits. I (jumped________at) the idea f taking the class because, after all, wh desn't want t ________ a few dllars?
A. waste B.earn C. save D.pay
【答案】
C 利用首句明大意。本篇完形填空第一句话没有设题,是一个完整的句子。交代了故事的背景、地点和主要事件。据此可知,作者是一个大学二年级的学生,听说教育系有一个免费的课程,可以得三个学分。根据这几个信息可知作者自然是立刻抓住机会上这门课程,毕竟课程是免费的,可以省钱。根据首句中的关键信息free curse,可知此处应用C项。save “节省”;waste “浪费”; earn “赚得”; pay “支付”。jump at “欣然抓住机会; 迫不及待地接受”。
【变式训练2】
(24-25高三上·北京丰台·期末)In ur cmmunity, water has been scarce (稀缺的) fr weeks in many hmes. Thankfully, my dad’s fresight blessed ur hme with a(n) 1 well that prvides us with fresh water every day.
One Sunday, we arrived hme frm a wedding. There were ur 2 neighburs, sitting amng a pile f buckets, bttles, and anything they culd fill water in. Cncern immediately filled my heart. Upn enquiry, they replied they had been 3 fr the water truck in the baking heat fr hurs.
...
1.A.ancientB.ppularC.preciusD.abandned
2.A.desperateB.pliteC.kindD.bred
3.A.searchingB.waitingC.planningD.applying
【答案】
C 2.A 3.B
【导语】这是一篇记叙文。主要讲述了在社区很多家庭缺水数周的情况下,作者家因父亲的先见之明拥有一口珍贵的井,每日能提供淡水。一个周日,作者一家参加婚礼归来,看到邻居们顶着酷热等水车许久,心生怜悯。作者一家决定打开家门,让邻居们从自家井里取水,消息传开,社区老少纷纷前来。作者目睹年轻人帮老人提水,场面温馨。
1.考查形容词词义辨析。句意:谢天谢地,我爸爸的远见使我们家有了一口珍贵的井,每天为我们提供淡水。A. ancient古代的;B. ppular流行的;C. precius宝贵的;D. abandned废弃的。根据上文“water has been scarce (稀缺的) fr weeks in many hmes”提到许多家庭已经缺水好几个星期了,以及下文“prvides us with fresh water every day”由此可知,此处应表示爸爸的远见使我们家有了一口珍贵的井,每天为我们提供淡水。故选C项。
2.考查形容词词义辨析。句意:我们绝望的邻居坐在一堆水桶、瓶子和任何可以装水的东西中间。A. desperate绝望的;B. plite礼貌的;C. kind善良的;D. bred无聊的。根据下文“they replied they had been ____3____ fr the water truck in the baking heat fr hurs.”由此可知,此处应表示绝望的邻居坐在一堆水桶、瓶子和任何可以装水的东西中间。故选A项。
3.考查动词词义辨析。句意:经过询问,他们回答说,他们已经在炎热的天气里等了几个小时的水车了。A. searching搜寻;B. waiting等待;C. planning计划;D. applying申请,运用。根据下文“fr the water truck in the baking heat fr hurs.”以及后文“Finally, the water truck arrived.”提到水车来了,由此可知,此处应表示他们已经在炎热的天气里等了几个小时的水车了。故选B项。
【变式训练3】
T be sure, mre than half f teens still engage in these activities, but the 4 have slimmed cnsiderably. Teens have als reprted a steady decline in sexual activity in recent decades, as the prtin f high schl students wh have had sex fell frm 54 percent in 1991 t 41 percent in 2015, accrding t Centers fr Disease Cntrl statistics. u Peple say, 'Oh, it's because teenagers are mre respnsible, r mre lazy, r mre bring, ' but they're 5 the larger trend," said Jean Twenge, lead authr f the study, which drew n seven large time-lag surveys f Americans. Rather, she said, kids may be less 6 in activities such as dating, driving r getting jbs because in tday's sciety, they n lnger need t.
4.A.minritiesB.majritiesC.massesD.amunts
5.A.takingB.avidingC.sendingD.missing
6.A.interestedB.enviedC.relievedD.realized
【答案】
4.B 5.D 6.A
4.考查名词词义辨析。句意:可以肯定的是,超过一半的青少年仍在从事这些活动,但大多数人已大幅减少。A. minrities少数;B. majrities多数;C. masses大量;D. amunts金额。根据空前“T be sure, mre than half f teens still engage in these activities(可以肯定的是,超过一半的青少年仍然从事这些活动)”,在结合“but”可知,前后为转折关系,可以推断,此处应指“大多数”已经大幅减少了。故选B项。
5.考查动词词义辨析。句意:人们说,“哦,这是因为青少年更负责任、更懒惰、更无聊”,但是他们没有看到这个更大的趋势。A. taking采用;B. aviding避免;C. sending发送;D. missing错过。根据后文指明更大趋势是“because in tday's sciety, they n lnger need t(因为在今天的社会,他们不再需要这样做了)”可知,此空前后都是分析原因,故此处为人们“忽略”了更大趋势。故选D项。
6.考查形容词词义辨析。句意:相反,她说,孩子们可能对约会、开车或找工作等活动不太感兴趣,因为在当今社会,他们不再需要这样做。A. interested感兴趣的;B. envied羡慕的;C. relieved解除;D. realized实现。根据前文“the percentage f adlescents in the U. S. wh have a driver's license, wh have tried alchl, wh date, and wh wrk fr pay has plummeted since 1976, with the mst precipitus decreases in the past decade.(自1976年以来,美国青少年中有驾照、试过酒、约会和打工的比例直线下降,在过去十年中降幅最大。)”可以推断,此处应为“青少年可能对约会、开车或找工作等活动不太感兴趣”,且“be interested in”意为“对……感兴趣”,是固定搭配。故选A项。
\l "_Tc16322" 考向2 尾句总结主题与情感
例2 【2020北京卷】 My faith in human nature has never been s great as it was last weekend after ur family get-tgether in the twn f Vail.
...
"See it, Dad?" Pnder shuted. "Dn't get t_____24_____because that may nt be it," I said. But that was it. It had been five r six hurs since we left the funtain, and it was_____25_____there. There was n ID in it, and it lked like smene had lked thrugh it and then set it right ut where all culd_____26_____it.
I literally_____27_____when we reached it and it was his!Everyne in ur party was blwn away by this "miracle(奇迹)". In my wildest_____28_____, I wuld never have imagined that this culd happen nwadays.
What a charmed life, eh? I believe this was a perfect_____29_____fr a child in lsing smething imprtant…t lse it and feel the full_____30_____f that lss, and then t miraculusly get it back.
24. A. excitedB. puzzledC. relaxedD. amused
25. A. alreadyB. evenC. almstD. still
26. A. takeB. seeC. tuchD. prtect
27. A. panickedB. expldedC. cllapsedD. cried
28. A. dreamsB. claimsC. effrtsD. passins
29. A. mdeB. lessnC. ptinD. plt
30. A. rangeB. pressureC. weightD. harvest
【答案】24. A 25. D 26. B 27. D 28. A 29. B 30. C
【解析】
【分析】这是一篇记叙文。文章讲述了作者儿子丢失背包,五六个小时过后,背包在丢失的地方被找到了,这让作者真正意识到了人性信仰的伟大。
【25题详解】
考查副词词义辨析。句意:我们离开喷泉已经有五六个小时了,背包还在那儿。A. already已经;B. even甚至;C. almst几乎;D. still仍然、还。由下文的when we reached it and it was his可知,作者他们找到了背包,说明五六个小时过后,背包还在喷泉那儿。故选D项。
【26题详解】
考查动词词义辨析。句意:里面没有身份证,看上去好像有人看过,然后把它放在所有人都能看到的地方。A. take拿;B. see看;C. tuch摸;D. prtect保护。由上文的There was n ID in it和then set it right ut可知,包里没有身份证,有人把身份证放在外面,是为了让人看到,辨认身份。故选B项。
【27题详解】
考查动词词义辨析。句意:我真的哭了,当我们到达它那里,黑色的东西是他的!A. panicked恐慌;B. explded爆炸;C. cllapsed坍塌;D. cried哭。由上文语境可知,作者从未相信人性信仰的伟大,发现五六个小时过后,背包还在喷泉那儿,没人拿走,这简直是个奇迹,作者感动得哭了。故选D项。
【28题详解】
考查名词词义辨析。句意:在我最疯狂的梦里,我从来没有想到现在会发生这种事。A. dreams梦想;B. claims声明;C. effrts努力;D. passins热情。由上文语境和下文的I wuld never have imagined that this culd happen nwadays可知,五六个小时过后,背包还在喷泉那儿,没人拿走,这简直是个奇迹,作者做梦都未想到这种事会发生。故选A项。
【29题详解】
考查名词词义辨析。句意:我相信这是一个完美的教训,让孩子失去重要的东西……失去它,感受失去的全部重量,然后奇迹般地找回它。A. mde模式;B. lessn教训;C. ptin选择;D. plt情节。由下文语境可知,让孩子失去重要的东西,感受失去的全部重量,然后奇迹般地找回它,这可以给孩子一个教训(让孩子珍视自己拥有的东西)。故选B项。
【30题详解】
考查名词词义辨析。句意:我相信这是一个完美的教训,让孩子失去重要的东西……失去它,感受失去的全部重量,然后奇迹般地找回它。A. range范围;B. pressure压力;C. weight重量;D. harvest收获。由上文语境可知,庞德丢失背包后,难过得哭了,说明这种失去的“重量”让他无法承受,所以他伤心。故选C项。
思维建模 尾句总结主题与情感
尾句结构:
关键词1:"perfect ______ fr a child" → 暗示事件的教育意义(第29题)。
关键词2:"feel the full ______ f that lss" → 强调失去的“沉重感”(第30题)。
主题总结:
尾句通过"miraculusly get it back" 对比 "feel the lss",揭示核心主题:“通过失去与找回的奇迹,让孩子学会珍惜”。
答案推导:
第29题:尾句"fr a child"指向教育场景 → 选lessn(教训)。
第30题:尾句"full ______ f lss"需体现情感重量 → 选weight(分量)。
【变式训练1】
(2024·北京朝阳·二模)A nurse named Aly Hgarth has reunited with a mther and daughter at the same hspital ship 30 years after saving their lives.
In 1993, Ms Hgarth was turing a hspital ship in Sierra Lene when she knew that a patient Catherine Cnteh needed a Caesarean sectin (剖腹产手术), but she culdn’t 1 it. Ms Hgarth cntacted her clleagues and they paid fr the 170 surgery, s that Catherine’s daughter, Regina, culd be 2 . Later, Ms Hgarth vlunteered t take care f her in the hspital, 3 her wund and teaching her hw t feed the baby. In this way Ms Hgarth frmed a 4 with the mther and the baby, but they lst 5 when she returned hme t New Zealand.
Ms Hgarth, nw 52, vlunteered fr charity Mercy Ships. Surprisingly, she 6 Catherine and Regina at the same hspital ship. They bth became nurses, inspired by Ms Hgarth, and Regina nw has a child f her wn.
Ms Hgarth said, “T see Catherine in persn again, it’s very unreal really. It’s nt smething I 7 expected until we made cntact again. Fr me, I felt 8 at the mment when we met and didn’t knw hw t react.” “We just cried and cried,” Catherine said. “Regina and I wuld have died withut Ms Hgarth’s pure lve.”
“It’s really 9 t see Catherine again,” Ms Hgarth shared. “I thught abut her every time I tld that stry fr the last 30 years. I knw it was a significant time — realizing that yu can make a real 10 by ding smething.”
1.A.cancelB.bearC.affrdD.accept
2.A.examinedB.deliveredC.adptedD.attended
3.A.receivingB.remvingC.dressingD.discvering
4.A.habitB.traditinC.planD.bnd
5.A.tuchB.cntrlC.hpeD.directin
6.A.called nB.came acrssC.lked afterD.kept ff
7.A.everB.stillC.evenD.just
8.A.inspiredB.disappintedC.cncernedD.excited
9.A.impssibleB.amazingC.challengingD.simple
10.A.effrtB.cmmitmentC.decisinD.difference
【答案】1.C 2.B 3.C 4.D 5.A 6.B 7.A 8.D 9.B 10.D
【导语】本文属于记叙文,讲述了护士Aly Hgarth在30年前于医院船上救助了一位名叫Catherine Cnteh的母亲,并帮助她顺利生下女儿Regina的故事。多年后,她们在同一艘医院船上重逢。
1.考查动词词义辨析。句意:1993年,Hgarth女士在Sierra Lene参观一艘医疗船时,得知病人凯Catherine Cnteh需要剖腹产,但她负担不起。A. cancel取消;B. bear忍受;C. affrd负担得起;D. accept接受。根据下文的“Ms Hgarth cntacted her clleagues and they paid fr the 170 surgery”可知,Catherine Cnteh无法负担手术费。故选C。
2.考查动词词义辨析。句意:Hgarth女士联系了她的同事,同事们支付了 170 美元的手术费,这样凯瑟琳的女儿Regina就可以顺利降生了。A. examined检查;B. delivered接生;C. adpted采纳,收养;D. attended出席。根据上文的“a patient Catherine Cnteh needed a Caesarean sectin (剖腹产手术)”可知,Catherine需要剖腹产,孩子需要接生。故选B。
3.考查动词词义辨析。句意:后来,Hgarth女士自愿在医院照顾她,帮她包扎伤口,教她如何喂养婴儿。A. receiving接收;B. remving移除;C. dressing给……包扎;D. discvering发现。根据下文的“her wund”可知,此处指为Catherine的伤口进行包扎处理。故选C。
4.考查名词词义辨析。句意:通过这种方式,Hgarth女士与母亲和孩子建立了联系,但当她回到新西兰的家中时,她们失去了联系。A. habit习惯;B. traditin传统;C. plan计划;D. bnd联系,纽带。根据上文的“Ms Hgarth vlunteered t take care f her in the hspital, 3 her wund and teaching her hw t feed the baby.”可知,上文描述了Hgarth女士照顾母女的过程,她们之间形成了情感上的联系。故选D。
5.考查名词词义辨析。句意:通过这种方式,Hgarth女士与母亲和孩子建立了联系,但当她回到新西兰的家中时,她们失去了联系。A. tuch联系;B. cntrl控制;C. hpe希望;D. directin方向。根据下文的“until we made cntact again”可知,她们曾失去过联系。故选A。
6.考查动词短语辨析。句意:令人惊讶的是,她在同一家医院船上偶遇了Catherine和Regina。A. called n拜访;B. came acrss偶然遇见;C. lked after照顾;D. kept ff远离。根据上文的“A nurse named Aly Hgarth has reunited with a mther and daughter at the same hspital ship 30 years after saving their lives.”及下文的“at the same hspital ship”可知,这里是说她们在同一家医院船偶遇。故选B。
7.考查副词词义辨析。句意:这是我完全没有预料到的,直到我们再次取得联系。A. ever曾经;B. still仍然;C. even甚至;D. just刚刚。根据上文的“T see Catherine in persn again, it’s very unreal really.”可知,Hgarth女士对此感到非常意外,曾经从未料想过。故选A。
8.考查形容词词义辨析。句意:在我们见面的那一刻,我感到很激动,不知道该如何反应。A. inspired受到启发的;B. disappinted失望的;C. cncerned关心的;D. excited兴奋的,激动的。根据下文的“at the mment when we met and didn’t knw hw t react”可知,多年后重逢应是让人感到激动的。故选D。
9.考查形容词词义辨析。句意:“再次见到Catherine真是太棒了,”Hgarth女士分享道。A. impssible不可能的;B. amazing惊人的,神奇的;C. challenging有挑战性的;D. simple简单的。根据上文的“I thught abut her every time I tld that stry fr the last 30 years”可知,这种重逢的情景对Hgarth来说是惊人而美好的。故选B。
10.考查名词词义辨析。句意:我知道那是一段重要的时间——意识到你可以通过做一些事情来真正产生影响。A. effrt努力;B. cmmitment承诺;C. decisin决定;D. difference差异,影响。make a difference是固定搭配,表示“有所作为,产生影响”。根据上文的“Ms Hgarth cntacted her clleagues and they paid fr the 170 surgery, s that Catherine’s daughter, Regina, culd be 2 .”可知,Hgarth的行为改变了这对母女的命运,真正产生影响。故选D。
思维建模 尾句总结主题与情感2
尾句核心:
"make a real ______ by ding smething" → 直接指向行动带来的影响。
主题升华:
前文描述30年后重逢的奇迹 → 尾句总结护士行为的深远意义:“微小善举能改变他人命运”。
答案推导:
固定搭配 "make a difference"(产生影响) → 选difference。
【变式训练2】I was sent t the Crnad Natinal Frest fr my first8-day 42 .We had t 43.carry everything we needed and walk three miles t where we wrked.It may nt seem like a 44.lng way but in 35'℃ heat and with a heavy pack, my legs were n fire.
...
Needless t say, I suffered a lt.But I knw whatever I have t face in my life I was there and I 54. survived.I think I am much 55.strnger fr having taken part in the prject.
42. A.tur B. prject C.campaign D.curse
解题依据:完形填空文章或段落存在首尾呼应的关系,通过结合首段(或首句)和尾段(或尾句)信息,考生可以更好地解答部分题目。
分析:本题可以利用首尾呼应关系解题。根据文章末尾的the prject 可知,本篇文章讲述的是作者某次项目的经历,结合文末信息回到开头题目可知,作者被派去 Crnad Natinal Frest 是为了一个为期8天的“项目(工程)”
自主解答:B
解题指导:叙事类的完形填空文章往往通过讲述一个故事来传达中心思想或表达立意,作者多采用首尾相呼应的文章写法,通过文章结尾处来升华主题。因此,考生应学会首尾兼顾,结合文章开头、结尾信息解答题目。
考向3 段落主题句锁定关键词
例1(【2021北京卷】 Recently,I tk a trip hme by train.I gt a seat ppsite a middle-aged man with sharp eyes,wh kept____watching1____a yung wman in a windw seat with a little by n her lap.The wman's eye fell n the man's face,and she immediately lked dwn and____waved2____her scarf.
As the night wre n,peple began t clse their eyes,but the seats were s uncmfrtable that nly a very heavy sleeper culd manage t get any____3____.The wman lked ver at the man.He was still staring at her.She lked back at him with fire in her eyes.I was beginning t get____4____,t.
1. A. guidingB. btheringC. watchingD. mnitring
2. A. adjustedB. changedC. packedD. waved
3. A. airB. jyC. spaceD. rest
4. A. nervusB. embarrassedC. angryD. disappinted
【答案】 3. D 4. C
【3题详解】
考查名词词义辨析。句意:夜渐渐深了,人们开始闭上眼睛,但座位太不舒服了,只有睡得很沉的人才能设法休息。A. air 空气;B. jy 娱乐;C. space 空间;D. rest 休息。根据空格前点明时间是夜晚了和后面睡得很沉的人,可知是为了获得一些休息。故选D。
【4题详解】
考查形容词词义辨析。句意:我也开始生气了。 A. nervus 紧张的;B. embarrassed 尴尬的;C. angry生气的;D. disappinted 失望的。根据with fire in her eyes以及空格后t,可知“我”和女人的情绪是一样愤怒生气的,故选C。
思维建模 利用段落主题句锁定关键词
第3题: 考查名词(rest)
第4题: 考查形容词(angry)
适配知识点解析:
段落主题句:"The wman lked ver at the man. He was still staring at her."
该句明确锁定本段核心矛盾:女子对男子持续注视的反感情绪。
关键词导向答案:
第3题:主题句强调"座位不适"与"无法休息",后文"nly a very heavy sleeper culd..."进一步印证答案需体现休息(rest)。
【变式训练】
(2024·北京东城·二模)Steven tk his 7-year-ld sn Alex and 4-year-ld daughter Mia ut n his bat fr fishing and fun. But in the blink f an eye, things tk a terrifying 1 when a strng current suddenly swept thrugh, causing Mia t 2 her hld n the bat.
While Mia wre a life jacket, Alex did nt. But as the current pulled his sister away, Alex wasn’t ging t leave her alne. He, t, let g f the 3 and swam tward his sister.
Realizing the danger, Steven 4 jumped int the water and tried t help his kids. But the strng current made it difficult even fr him. S he tld Alex t swim t shre while he tried t rescue Mia.
“I tld them bth I lved them because I wasn’t sure what was ging t happen,” Steven recalled. “I tried t 5 Mia as lng as I culd. But finally I wre myself ut, and she drifted away (漂走) frm me.”
Alex fllwed his dad’s 6 and headed fr the shre. But it was n easy task. “The current was ging the ppsite way,” he explained.
1.A.hitB.turnC.pauseD.risk
2.A.releaseB.findC.escapeD.regain
3.A.fishB.jacketC.batD.current
4.A.unusuallyB.suddenlyC.instantlyD.unexpectedly
5.A.relate tB.wait frC.cunt nD.stick with
6.A.explanatinB.ftstepsC.exampleD.instructins
【答案】1.B 2.A 3.C 4.C 5.D 6.D 7.B 8.D 9.C 10.A
【导语】这是一篇记叙文,主要讲述了Steven带儿女出海钓鱼,结果遇到了激流,女儿Mia不慎掉入水中,儿子Alex勇敢地去营救妹妹,最终两人成功获救的故事。
1.考查名词词义辨析。句意:但在眨眼之间,情况发生了可怕的转折,一股强流突然袭来,导致 Mia松开了抓住船的手。A. hit击中;B. turn转折;C. pause暂停;D. risk风险。根据下文“a strng current suddenly swept thrugh”可知,情况发生了突然的变化,糟糕的事发生了,故选B。
2.考查动词词义辨析。句意:同上。A. release放开;B. find找到;C. escape逃脱;D. regain重新获得。根据下文“But as the current pulled his sister away, Alex wasn’t ging t leave her alne.(但当水流把他的妹妹冲走时,亚历克斯不会丢下她不管)”可知,Mia松开了抓住船的手,被水流冲走了,故选A。
3.考查名词词义辨析。句意:他也放开了船,向他的妹妹游去。A. fish鱼;B. jacket夹克;C. bat船;D. current水流。根据上文“While Mia wre a life jacket, Alex did nt. But as the current pulled his sister away, Alex wasn’t ging t leave her alne.(米娅穿着救生衣,亚历克斯没有。但当水流把他的妹妹冲走时,亚历克斯不会丢下她不管)”可知,Alex放开了船,去救他的妹妹,故选C。
4.考查副词词义辨析。句意:意识到危险,Steven立即跳入水中,试图帮助他的孩子。A. unusually不同寻常地;B. suddenly突然地;C. instantly立即地;D. unexpectedly出乎意料地。根据下文“jumped int the water and tried t help his kids”可知,情况紧急,Steven立即跳入水中试图帮助他的孩子,故选C。
5.考查动词短语辨析。句意:我尽可能长时间地和Mia在一起。A. relate t与……有关;B. wait fr等待;C. cunt n依靠;D. stick with坚持。根据下文“as lng as I culd”可知,Steven一直在尽力坚持救Mia,故选D。
6.考查名词词义辨析。句意:Alex听从了他父亲的指示,向岸边游去。A. explanatin解释;B. ftsteps脚步;C. example例子;D. instructins指示。根据上文“S he tld Alex t swim t shre while he tried t rescue Mia.(所以他叫亚历克斯游到岸边,他去救米娅)”可知,Alex听从了父亲的指示,故选D。
考点二 利用逻辑关系解题(必考核心)
知识点1 显性逻辑连接词
完形填空的句子内部、句与句之间以及段落之间往往都存在一定的逻辑关系,有些题目就是考查这些逻辑关系,因此可以借助并列连词和从属连词等表示逻辑关系的标志词,理清上下文逻辑关系,快速解题。
完形填空中考查的逻辑关系词通常是连词、副词、连词或副词短语,所表达的语义关系表现为转折、让步、因果、对比、列举、递进、增补、总结等。通过前后句的意思及其内在关系,判定答案。
一些逻辑关系词:转折:hwever,thugh,in fact,but 让步:even if,althugh,while
因果:because对比:whereas,while递进:indeed,even,abve all举例:fr example,fr instance,such as增补:als目的:s同位:similarly总结:s far条件:when,if
知识点2 隐性逻辑推理
无连接词时,依赖动词/形容词反义关系。
考向1 显性逻辑连接词
例1 (2024·北京东城·二模)Steven tk his 7-year-ld sn Alex and 4-year-ld daughter Mia ut n his bat fr fishing and fun. But in the blink f an eye, things tk a terrifying 1 when a strng current suddenly swept thrugh, causing Mia t 2 her hld n the bat.
While Mia wre a life jacket, Alex did nt. But as the current pulled his sister away, Alex wasn’t ging t leave her alne. He, t, let g f the 3 and swam tward his sister.
Realizing the danger, Steven 4 jumped int the water and tried t help his kids. But the strng current made it difficult even fr him. S he tld Alex t swim t shre while he tried t rescue Mia.
“I tld them bth I lved them because I wasn’t sure what was ging t happen,” Steven recalled. “I tried t 5 Mia as lng as I culd. But finally I wre myself ut, and she drifted away (漂走) frm me.”
1.A.hitB.turnC.pauseD.risk
2.A.releaseB.findC.escapeD.regain
3.A.fishB.jacketC.batD.current
4.A.unusuallyB.suddenlyC.instantlyD.unexpectedly
5.A.relate tB.wait frC.cunt nD.stick with
【答案】1.B 2.A 3.C 4.C 5.D 6.D 7.B 8.D 9.C 10.A
【导语】这是一篇记叙文,主要讲述了Steven带儿女出海钓鱼,结果遇到了激流,女儿Mia不慎掉入水中,儿子Alex勇敢地去营救妹妹,最终两人成功获救的故事。
1.考查名词词义辨析。句意:但在眨眼之间,情况发生了可怕的转折,一股强流突然袭来,导致 Mia松开了抓住船的手。A. hit击中;B. turn转折;C. pause暂停;D. risk风险。根据下文“a strng current suddenly swept thrugh”可知,情况发生了突然的变化,糟糕的事发生了,故选B。
2.考查动词词义辨析。句意:同上。A. release放开;B. find找到;C. escape逃脱;D. regain重新获得。根据下文“But as the current pulled his sister away, Alex wasn’t ging t leave her alne.(但当水流把他的妹妹冲走时,亚历克斯不会丢下她不管)”可知,Mia松开了抓住船的手,被水流冲走了,故选A。
3.考查名词词义辨析。句意:他也放开了船,向他的妹妹游去。A. fish鱼;B. jacket夹克;C. bat船;D. current水流。根据上文“While Mia wre a life jacket, Alex did nt. But as the current pulled his sister away, Alex wasn’t ging t leave her alne.(米娅穿着救生衣,亚历克斯没有。但当水流把他的妹妹冲走时,亚历克斯不会丢下她不管)”可知,Alex放开了船,去救他的妹妹,故选C。
4.考查副词词义辨析。句意:意识到危险,Steven立即跳入水中,试图帮助他的孩子。A. unusually不同寻常地;B. suddenly突然地;C. instantly立即地;D. unexpectedly出乎意料地。根据下文“jumped int the water and tried t help his kids”可知,情况紧急,Steven立即跳入水中试图帮助他的孩子,故选C。
5.考查动词短语辨析。句意:我尽可能长时间地和Mia在一起。A. relate t与……有关;B. wait fr等待;C. cunt n依靠;D. stick with坚持。根据下文“as lng as I culd”可知,Steven一直在尽力坚持救Mia,故选D。
思维建模 显性逻辑词试题的关键和基本思路
显性逻辑词:
because → 解释前文"说爱他们"的原因(情况危急)。
But → 转折"尽力坚持"与"最终筋疲力尽"的对比。
解题关键: But后的"筋疲力尽(wre myself ut)"暗示前文是持续性的努力 → 选stick with(坚持陪伴)。
【变式训练1】I was always timid (羞怯的). Being new t the schl made me even 1 , s it was surprising I’d 2 t anyne arund me. Nw I was paying the price — t write a five-page essay n “Why I Shuld Nt Talk in Class”. That wuld take all night!
After I gt hme, thugh. I tk my time petting the cat-pstpning the pain.
When I finally sat dwn t 3 , I began with the reasns Ms. Black wuld want t hear.
Talking kept me and my neighburs frm 4 . One paragraph dwn; nw what? I chewed n my pencil. Aha! What if talking were the first step twards life as a criminal? Withut the educatin I was thrwing away, I’d turn t theft and g t prisn. When I gt ut, peple wuld say, “She used t talk in class.” The pages began 5 .
But when mum gt hme frm wrk, I was still 6 , “Five pages! That’s impssible!”
“Well, yu’d better get back t wrk,” she said. “and I want t read it when yu’re thrugh.”
Sn after dinner, I handed the essay t mum. I half expected a 7 — at least an “I hpe yu’ve learned yur lessn”. 8 , mum laughed and laughed as she read.
1.A.freerB.shyerC.calmerD.happier
2.A.ndB.pintC.listenD.chat
3.A.weepB.restC.writeD.read
4.A.learningB.playingC.planningD.laughing
5.A.standing utB.flying byC.breaking upD.checking in
6.A.celebratingB.lngingC.cmplainingD.warning
7.A.lectureB.reasnC.rewardD.slutin
8.A.TherefreB.MreverC.MeanwhileD.Instead
【答案】
1.B 2.D 3.C 4.A 5.B 6.C 7.A 8.D 9.C 10.B
【导语】本文是记叙文。文章主要讲述了作者很害羞,刚来到新学校后更加害羞,不爱说话。于是老师让作者写一篇五页的“我为什么不应该在课上讲话”的文章。作者写的文章很搞笑,第二天当老师在课堂上读作者的文章时,同学们都笑了起来。
1.考查形容词比较级词义辨析。句意:初来乍到使我更加害羞,所以我应该和身边的任何人聊天这是很令人惊讶的。A. freer更自由的;B. shyer更害羞的;C. calmer更冷静的;D. happier更高兴的。由上文“I was always timid(羞怯的)”和“even”可知,前后是程度的加深,我很害羞,所以刚到新学校更加害羞了,故选B。
2.考查动词词义辨析。句意:初来乍到使我更加害羞,所以我应该和身边的任何人聊天这是很令人惊讶的。A. nd点头;B. pint指;C. listen听;D. chat闲聊。由下文“Nw I was paying the price﹣t write a five﹣page essay n “Why I Shuld Nt Talk in Class”.(现在我在付出代价——就“我为什么不应该在班里说话”写一篇五页的文章)”和“I began with the reasns Ms Black wuld want t hear.”可知,布莱克老师想知道我为什么不在班里说话的原因,由此可知,当老师想让我和同学们说话时,我认为要我和身边的任何人聊天这是很令人惊讶的,故选D。
3.考查动词词义辨析。句意:当我终于坐下来开始写作时,我首先说出了布莱克老师想听的理由。A. weep哭泣;B. rest休息;C. write写;D. read读。由上文“t write a five﹣page essay n “Why I Shuld Nt Talk in Class””可知,此处write是同词复现,我开始写这篇五页的文章,故选C。
4.考查动词词义辨析。句意:谈话使我和我的邻桌不能学习。A. learning学习;B. playing玩;C. planning计划;D. laughing笑。由上文“Nw I was paying the price﹣t write a five﹣page essay n “Why I Shuld Nt Talk in Class”. That wuld take all night!”和“I began with the reasns Ms Black wuld want t hear.”可知,现在我要写一篇五页的文章,那要花费我一晚上,所以说和邻桌谈话会阻止我和邻居学习,且以谈话会妨碍学习来解释,说明自己爱学习,这也是老师愿意听到的,故选A。
5.考查动词短语词义辨析。句意:书页开始飞逝。A. standing ut突出;B. flying by飞越;飞逝;C. breaking up分手;D. checking in登记。由上文“Withut the educatin I was thrwing away, I’d turn t theft and g t prisn. When I gt ut, peple wuld say, “She used t talk in class.””可知,我开始写出很多内容,所以此处用fly by来说明我很快写出了很多页,故选B。
6.考查动词词义辨析。句意:但是当妈妈下班回家的时候,我仍然在抱怨,“五页!这不可能!”A. celebrating庆祝;B. lnging渴望;C. cmplaining抱怨;D. warning警告。由下文““Five pages! That’s impssible!””可知,我认为我不可能写完这五页的内容,所以在抱怨,故选C。
7.考查名词词义辨析。句意:我有点期待得到一种说教——至少一句“我希望你已经吸取了教训”。A. lecture说教;B. reasn原因;C. reward奖励;D. slutin解决办法。由下文“at least an “I hpe yu’ve learned yur lessn”.”可知,“我希望你已经吸取了教训”这是一种说教,故选A。
8.考查副词词义辨析。句意:相反,妈妈一边读一边笑。A. Therefre因此;B. Mrever此外;C. Meanwhile同时;D. Instead代替;反而。前后句子“I half expected a______7____﹣at least an “I hpe yu’ve learned yur lessn”.”和“mum laughed and laughed as she read.”内容相反,应用instead,我本期待得到妈妈的奖励,然而妈妈非但没有奖励,反而在读我的文章时一边读一边笑,故选D。
考向2隐性逻辑推理
例1 【2021北京卷】 Recently,I tk a trip hme by train.I gt a seat ppsite a middle-aged man with sharp eyes,wh kept____1____a yung wman in a windw seat with a little by n her lap.The wman's eye fell n the man's face,and she immediately lked dwn and____2____her scarf.
As the night wre n,peple began t clse their eyes,but the seats were s uncmfrtable that nly a very heavy sleeper culd manage t get any____3____.The wman lked ver at the man.He was still staring at her.She lked back at him with fire in her eyes.I was beginning t get____4____,t.
1. A. guidingB. btheringC. watchingD. mnitring
2. A. adjustedB. changedC. packedD. waved
3. A. airB. jyC. spaceD. rest
4. A. nervusB. embarrassedC. angryD. disappinted
【答案】1. C 2. A 3. D 4. C
【1题详解】
考查动词词义辨析。句意:我坐在一位中年男子对面的座位上,他目光敏锐,一直在注视着一位坐在靠窗座位上的年轻女子,她的腿上坐着一个小男孩。A. guiding 带领;B. bthering 打扰;C. watching 看着; D. mnitring监控。根据上文“with sharp eyes”(有着敏锐的目光)以及下文第二段“He was still staring at her.”(他仍然盯着她看。)可知,中年男子一直在看着女子,故选C。
【2题详解】
考查动词词义辨析。句意:女人的目光落在了男人的脸上,她立刻低下头,整理了一下围巾。A. adjusted 调整;B. changed改变; C. packed 包装 ;D. waved 挥动,根据空格处and 前的动词低下头和空格后的围巾,可知女人因为感到尴尬而低头故意整理围巾,故选A。
【3题详解】
考查名词词义辨析。句意:夜渐渐深了,人们开始闭上眼睛,但座位太不舒服了,只有睡得很沉的人才能设法休息。A. air 空气;B. jy 娱乐;C. space 空间;D. rest 休息。根据空格前点明时间是夜晚了和后面睡得很沉的人,可知是为了获得一些休息。故选D。
【4题详解】
考查形容词词义辨析。句意:我也开始生气了。 A. nervus 紧张的;B. embarrassed 尴尬的;C. angry生气的;D. disappinted 失望的。根据with fire in her eyes以及空格后t,可知“我”和女人的情绪是一样愤怒生气的,故选C。
思维建模 隐性逻辑推理基本思路
【变式训练1】
(2024·北京海淀·二模)Mvement is ur first language; I believe we’re brn t dance. I’ve always had a special liking fr dance, and my jb.
I gt great 1 wrking in the therapeutic (治疗的) wrld; it felt mre like a calling. I enjyed every mment; my purpse and missin 2 me. My highlights are when I’ve witnessed nce dull and hpeless eyes light up when the persn felt seen, heard, and accepted.
Then, ill health struck. As my health declined prgressively, I had t stp ding what I lved. 3 , all I had was being able t facilitate the ccasinal wrkshp when pprtunity and energy aligned (一致). Chrnic fatigue syndrme (慢性疲劳综合症) is a merciless beast.
In 2020, the unimaginable happened. In additin t sul-destrying feeling f being 4 , I began experiencing frequent vcal challenges f varying degrees. I culd n lnger accept facilitatin invitatins because my 5 was nw unreliable. I grieved, feeling like I was being swallwed by a damp, dark fg.
After an extended perid f being in self-pity, I 6 my thinking. I have internal value. My value r identity is nt 7 by what I can r cannt d. Regarding my health jurney, in time, I 8 this: it is what it is. Fr this seasn, this is my path.
1.A.fameB.surpriseC.pleasureD.inspiratin
2.A.fuelledB.attractedC.instructedD.calmed
3.A.SimplyB.ParticularlyC.EventuallyD.Apparently
4.A.tiredB.annyedC.disappintedD.injured
5.A.mindB.sightC.senseD.vice
6.A.discveredB.adjustedC.abandnedD.cntrlled
7.A.ignredB.selectedC.definedD.assisted
8.A.acceptedB.recalledC.questinedD.expected
【答案】1.C 2.A 3.C 4.A 5.D 6.B 7.C 8.A 9.D 10.B
【导语】本文是一篇记叙文,主要讲的是热爱舞蹈和治疗工作的作者的生活变迁和心路历程。
1.考查名词词义辨析。句意:我很高兴在治疗领域工作;这更像是一种召唤。A. fame名声;B. surprise惊讶;C. pleasure快乐;D. inspiratin灵感。根据下文“I enjyed every mment”可知,作者很高兴能在治疗领域里工作,空格处是“快乐”。故选C。
2.考查动词词义辨析。句意:我的目标和使命激励着我。A. fuelled刺激;B. attracted吸引;C. instructed指示;D. calmed使平静。根据上文“it felt mre like a calling”可知,作者觉得自己在治疗领域工作像是一种召唤,由此可见,作者的目标和使命激励着作者。故选A。
3.考查副词词义辨析。句意:最终,我所能做的就是在机会和精力一致的时候,促成偶尔的研讨会。A. Simply仅仅,只;B. Particularly特别,尤其;C. Eventually最终;D. Apparently显然。根据下文“all I had was being able t facilitate the ccasinal wrkshp when pprtunity and energy aligned”可知,空后内容是作者最终得到的结果,因此空格处是“最终”。故选C。
4.考查形容词词义辨析。句意:除了疲惫的灵魂毁灭感之外,我开始频繁地经历不同程度的声音挑战。A. tired累的;B. annyed生气的;C. disappinted失望的;D. injured受伤的。根据上文“Chrnic fatigue syndrme (慢性疲劳综合症) is a merciless beast”可知,作者得了慢性疲劳综合症,所以会觉得累。故选A。
5.考查名词词义辨析。句意:我不能再接受邀请,因为我的声音现在不可靠了。A. mind头脑,大脑;B. sight视力,视觉;C. sense意义;D. vice嗓音,说话声。根据上文“I began experiencing frequent vcal challenges f varying degrees”可知,作者开始频繁地经历不同程度的声音挑战,所以声音不再可靠。故选D。
6.考查动词词义辨析。句意:在长时间的自怜之后,我调整了自己的想法。A. discvered发现;B. adjusted调整;C. abandned抛弃;D. cntrlled控制。根据下文“I have internal value”可知,作者在自怜之后开始调整自己的想法,认识到了自己有内部价值。故选B。
7.考查动词词义辨析。句意:我的价值或身份不是由我能做什么或不能做什么来定义的。A. ignred忽视;B. selected挑选;C. defined下定义;D. assisted帮助。根据上文“I have internal value”和下文“by what I can r cannt d”可知,作者觉得自己有内部价值,作者的价值或身份不是由作者能做什么或不能做什么来定义的。故选C。
8.考查动词词义辨析。句意:关于我的健康之旅,我最终接受了这个事实:它就是这样。A. accepted接受;B. recalled回想起;C. questined质疑;D. expected期待。根据下文“it is what it is. Fr this seasn, this is my path”可知,作者最终接受了“它就是这样”的这个现实。故选A。
【变式训练3】
(2024·北京东城·二模)Steven tk his 7-year-ld sn Alex and 4-year-ld daughter Mia ut n his bat fr fishing and fun. But in the blink f an eye, things tk a terrifying 1 when a strng current suddenly swept thrugh, causing Mia t 2 her hld n the bat.
While Mia wre a life jacket, Alex did nt. But as the current pulled his sister away, Alex wasn’t ging t leave her alne. He, t, let g f the 3 and swam tward his sister.
Realizing the danger, Steven 4 jumped int the water and tried t help his kids. But the strng current made it difficult even fr him. S he tld Alex t swim t shre while he tried t rescue Mia.
“I tld them bth I lved them because I wasn’t sure what was ging t happen,” Steven recalled. “I tried t 5 Mia as lng as I culd. But finally I wre myself ut, and she drifted away (漂走) frm me.”
Alex fllwed his dad’s 6 and headed fr the shre. But it was n easy task. “The current was ging the ppsite way,” he explained.
This little by spent an hur 7 his way back t land. He swam mre than a mile. Once he finally made it t the shre, the by ran t the first huse he culd find and begged fr 8 . Frm there, Jacksnville authrities 9 and rescued Steven and his daughter.
Alex, the brave and 10 little by saved his sister and dad. If nt fr him, it wuld have been a different stry.
1.A.hitB.turnC.pauseD.risk
2.A.releaseB.findC.escapeD.regain
3.A.fishB.jacketC.batD.current
4.A.unusuallyB.suddenlyC.instantlyD.unexpectedly
5.A.relate tB.wait frC.cunt nD.stick with
6.A.explanatinB.ftstepsC.exampleD.instructins
7.A.clearingB.fightingC.pickingD.changing
8.A.securityB.understandingC.permissinD.help
9.A.cut inB.lked utC.tk verD.came arund
10.A.tughB.humbleC.hard-wrkingD.cnfident
【答案】1.B 2.A 3.C 4.C 5.D 6.D 7.B 8.D 9.C 10.A
【导语】这是一篇记叙文,主要讲述了Steven带儿女出海钓鱼,结果遇到了激流,女儿Mia不慎掉入水中,儿子Alex勇敢地去营救妹妹,最终两人成功获救的故事。
1.考查名词词义辨析。句意:但在眨眼之间,情况发生了可怕的转折,一股强流突然袭来,导致 Mia松开了抓住船的手。A. hit击中;B. turn转折;C. pause暂停;D. risk风险。根据下文“a strng current suddenly swept thrugh”可知,情况发生了突然的变化,糟糕的事发生了,故选B。
2.考查动词词义辨析。句意:同上。A. release放开;B. find找到;C. escape逃脱;D. regain重新获得。根据下文“But as the current pulled his sister away, Alex wasn’t ging t leave her alne.(但当水流把他的妹妹冲走时,亚历克斯不会丢下她不管)”可知,Mia松开了抓住船的手,被水流冲走了,故选A。
3.考查名词词义辨析。句意:他也放开了船,向他的妹妹游去。A. fish鱼;B. jacket夹克;C. bat船;D. current水流。根据上文“While Mia wre a life jacket, Alex did nt. But as the current pulled his sister away, Alex wasn’t ging t leave her alne.(米娅穿着救生衣,亚历克斯没有。但当水流把他的妹妹冲走时,亚历克斯不会丢下她不管)”可知,Alex放开了船,去救他的妹妹,故选C。
4.考查副词词义辨析。句意:意识到危险,Steven立即跳入水中,试图帮助他的孩子。A. unusually不同寻常地;B. suddenly突然地;C. instantly立即地;D. unexpectedly出乎意料地。根据下文“jumped int the water and tried t help his kids”可知,情况紧急,Steven立即跳入水中试图帮助他的孩子,故选C。
5.考查动词短语辨析。句意:我尽可能长时间地和Mia在一起。A. relate t与……有关;B. wait fr等待;C. cunt n依靠;D. stick with坚持。根据下文“as lng as I culd”可知,Steven一直在尽力坚持救Mia,故选D。
6.考查名词词义辨析。句意:Alex听从了他父亲的指示,向岸边游去。A. explanatin解释;B. ftsteps脚步;C. example例子;D. instructins指示。根据上文“S he tld Alex t swim t shre while he tried t rescue Mia.(所以他叫亚历克斯游到岸边,他去救米娅)”可知,Alex听从了父亲的指示,故选D。
7.考查动词词义辨析。句意:这个小男孩花了一个小时才回到岸上。A. clearing清除;B. fighting战斗;C. picking挑选;D. changing改变。根据上文“The current was ging the ppsite way(水流的方向正好相反)”以及下文“He swam mre than a mile.(他游了一英里多)”可知,小男逆流孩游了一英里多才回到岸上,这是一场艰难的斗争,故选B。
8.考查名词词义辨析。句意:一旦他终于上岸,男孩跑到他能找到的第一所房子,请求帮助。A. security安全;B. understanding理解;C. permissin许可;D. help帮助。根据下文“Frm there, Jacksnville authrities”和“rescued Steven and his daughter”可知,小男孩向杰克逊维尔当局请求帮助,去救爸爸和妹妹,故选D。
9.考查动词短语辨析。句意:从那里,杰克逊维尔当局接管并救出了Steven和他的女儿。A. cut in插嘴;B. lked ut注意;C. tk ver接管;D. came arund苏醒。根据下文“and rescued Steven and his daughter”可推理出,杰克逊维尔当局接管了救援工作,故选C。
10.考查形容词词义辨析。句意:Alex,这个勇敢而坚强的小男孩救了他的妹妹和爸爸。A. tugh坚强的;B. humble谦虚的;C. hard-wrking勤奋的;D. cnfident自信的。根据上文“This little by spent an hur… his way back t land. He swam mre than a mile.”可知,小男孩花了一个小时游了一英里终于返回到陆地,可推理出Alex是一个坚强的小男孩,故选A。
题目逻辑类型推理过程
思维建模 逻辑推理的基本思路
第4题隐性动作链前文"一股激流突袭" → 父亲需立即反应 → instantly(瞬间跳入水中)
第6题显性因果链S后"父亲下达指令" → Alex听从的是instructins(指示)
【变式训练3】 During my stay at the University f Michigan, ne f the senir prfessrs asked me t jin a seminar n culture and emtin. In a general __1__ f selfintrductins, I intrduced myself in a(n) __2__ Dutch way as ne f thse wh are “interested in culture and emtin”. The prfessr supplemented my selfintrductin t __3__ American standards, saying I was ne f the wrld's experts n the __4__. In respnse, I lked dwn in __5__, and thught that “expert” was a big wrd.
1.A.analysis B.state
C.letter D.rund
2.A.understated B.interesting
C.dramatic D.prud
3.A.set B.fit
C.evaluate D.recmmend
4.A.apprach B.situatin
C.tpic D.curse
5.A.curisity B.pity
C.disappintment D.embarrassment
【解析】1.答案:D analysis 分析;state 状态;letter 字母;rund (比赛等的)场。根据下文“I intrduced myself”可知,作者做了一场自我介绍。故选D。
2.答案:A understated 轻描淡写的,低调的;interesting 有趣的;dramatic 戏剧性的;prud 自豪的。根据下文“‘expert’ was a big wrd”可知,作者在这里低调地介绍自己。故选A。
3.答案:B set 设置;fit 适合;evaluate 评估;recmmend 推荐。根据下文“American standards”以及语境可知,这位教授以“适合”美国的方式重新介绍了作者。故选B。
4.答案:C apprach 方法;situatin 情况;tpic 主题,话题;curse 课程。根据上文“interested in culture and emtin”可知,这位教授认为作者在culture and emtin这个话题上是专家。故选C。
5.答案:D curisity 好奇;pity 可怜;disappintment 失望;embarrassment 尴尬。根据下文“thught that ‘expert’ was a big wrd”可知,此处与下文构成因果逻辑关系,表示作者认为自己被抬高了,所以感觉尴尬。故选D。
考点三 利用语言知识解题(基础重点)
知识点1 固定搭配与短语动词
完形填空题中对词汇知识的考查,主要体现在习惯用法和同义词、近义词的辨析两方面。习惯用法是英语中某种固定的结构形态,即所谓的“习语”,不能随意改动。所以,考生平时应掌握好习惯用法。对词义辨析题的考查有加大力度的趋势。要做好这类题,需要有较大的词汇量和词语搭配能力、词语辨析能力,特别是在特定的语境中能灵活运用的能力。完形填空中经常会考查一些习惯搭配、固定结构和固定句式,这时考生就需要运用习惯搭配及固定结构来解题。
知识点2 词汇复现与同义转换
原词复现:同一词在上下文重复出现(如首段“challenge”与后文“difficult task”);
同义转换:近义词(achieve/accmplish)、上义词(animal→dg)。
考向1 固定搭配与短语动词
例1 【2020北京卷节选】 ...
I literally_____27_____when we reached it and it was his!Everyne in ur party was blwn away by this "miracle(奇迹)". In my wildest_____28_____, I wuld never have imagined that this culd happen nwadays.
What a charmed life, eh? I believe this was a perfect_____29_____fr a child in lsing smething imprtant…t lse it and feel the full_____30_____f that lss, and then t miraculusly get it back.
27. A. panickedB. expldedC. cllapsedD. cried
28. A. dreamsB. claimsC. effrtsD. passins
29. A. mdeB. lessnC. ptinD. plt
30. A. rangeB. pressureC. weightD. harvest
【答案】 27. D 28. A 29. B 30. C
【27题详解】
考查动词词义辨析。句意:我真的哭了,当我们到达它那里,黑色的东西是他的!A. panicked恐慌;B. explded爆炸;C. cllapsed坍塌;D. cried哭。由上文语境可知,作者从未相信人性信仰的伟大,发现五六个小时过后,背包还在喷泉那儿,没人拿走,这简直是个奇迹,作者感动得哭了。故选D项。
【28题详解】
考查名词词义辨析。句意:在我最疯狂的梦里,我从来没有想到现在会发生这种事。A. dreams梦想;B. claims声明;C. effrts努力;D. passins热情。由上文语境和下文的I wuld never have imagined that this culd happen nwadays可知,五六个小时过后,背包还在喷泉那儿,没人拿走,这简直是个奇迹,作者做梦都未想到这种事会发生。故选A项。
【29题详解】
考查名词词义辨析。句意:我相信这是一个完美的教训,让孩子失去重要的东西……失去它,感受失去的全部重量,然后奇迹般地找回它。A. mde模式;B. lessn教训;C. ptin选择;D. plt情节。由下文语境可知,让孩子失去重要的东西,感受失去的全部重量,然后奇迹般地找回它,这可以给孩子一个教训(让孩子珍视自己拥有的东西)。故选B项。
【30题详解】
考查名词词义辨析。句意:我相信这是一个完美的教训,让孩子失去重要的东西……失去它,感受失去的全部重量,然后奇迹般地找回它。A. range范围;B. pressure压力;C. weight重量;D. harvest收获。由上文语境可知,庞德丢失背包后,难过得哭了,说明这种失去的“重量”让他无法承受,所以他伤心。故选C项。
思维建模 利用固定搭配与短语动词解题
固定搭配:"feel the full weight f"(感受...的全部重量)为抽象情感表达,专指沉重感(如:the weight f respnsibility)。
解题关键:仅weight能与feel构成情感搭配,其他选项无此用法。
【变式训练1】While taking a 20-hur train ride alng the edge f the Taklimakan Desert in nrthwestern China, I had the kind f humbling, educatinal, and abve all else, wnderful ____21____ with a lcal that all travelers lng fr.
A. experimentB. encunterC. cmpetitinD. appintment
【解析】考查名词词义辨析。句意:我在中国西北部的塔克拉玛干沙漠边缘坐了20个小时的火车时,其间我与一个当地人有了一种谦卑、有教育意义的,最重要的是,美妙的邂逅,这是所有旅行者都渴望的。A. experiment实验;B. encunter邂逅;C. cmpetitin比赛;D. appintment任命。根据后文“with a lcal that all travelers lng fr”指作者和当地人有了一次美妙的邂逅。故选B。
【答案】B
【变式训练2】(24-25高三上·北京顺义·期末)One dark spring night, the rain pured heavily as I made my way hme. The rad was slippery and hard t see, making the 1 particularly challenging. Suddenly, I gt a flat tire, just three miles away frm the small twn where I lived. 2 set in as I realized I hadn’t paid attentin during the tire-changing demnstratin in my driver’s educatin class. Feeling 3 , I parked n the shulder f the cunty rad, desperately seeking a slutin.
Just then, headlights apprached frm behind. It was a yung man, accmpanied by his wife. 4 lit in my heart as he gt ut f the car and asked if I needed help. Because f thse wrds, I was beynd 5 fr his ffer.
Despite the puring rain and the muddy radside, the yung man didn’t hesitate t 6 me. He gt dwn and began t change my flat tire, getting muddy and saking wet (湿透的) in the prcess. All I culd d was stand there, feeling a mix f appreciatin and 7 fr my lack f knwledge in this situatin.
In just fifteen minutes, he had replaced the tire with my spare, all the while remaining calm and cmpsed. I thanked him again and again, but he simply smiled and 8 my gratitude. Then he quietly returned t his car with his wife and waited until I drve ff 9 .
Their kindness 10 me n that dark and rainy night. It reminded me f the gdness that exists in peple. Frm then n, I decided t pay it frward, always ready t help thse in need, just as that yung cuple had dne fr me.
1.A.hikeB.driveC.sailD.walk
2.A.SurpriseB.BredmC.PanicD.Indifference
3.A.helplessB.carelessC.fearlessD.prideless
4.A.DreamB.HpeC.WnderD.Lve
5.A.respectfulB.peacefulC.faithfulD.grateful
6.A.assistB.teachC.inviteD.stp
7.A.cncernB.embarrassmentC.curisityD.enthusiasm
8.A.gave upB.passed nC.brushed ffD.paid back
9.A.suddenlyB.sharplyC.safelyD.silently
10.A.amusedB.satisfiedC.relaxedD.brightened
【答案】
1.B 2.C 3.A 4.B 5.D 6.A 7.B 8.C 9.C 10.D
【导语】本文是一篇记叙文。文章讲述了作者在一个下雨的春夜车胎爆了,得到一对年轻夫妇的无私帮助,从而感受到人间温暖,并决定将这种善举传递下去的故事。
1.考查名词词义辨析。句意:路很滑,很难看清楚,这使驾驶变得特别困难。A. hike徒步旅行;B. drive驾驶;C. sail航行;D. walk散步。根据后文“Suddenly, I gt a flat tire”可知,作者爆胎了,所以是在开车。故选B项。
2.考查名词词义辨析。句意:当我意识到我在驾驶教育课上没有专心听换轮胎的演示时,我开始恐慌起来。A. Surprise惊讶;B. Bredm无聊;C. Panic恐慌;D. Indifference冷漠。根据后文“I realized I hadn’t paid attentin during the tire-changing demnstratin in my driver’s educatin class.”可知,作者不会换轮胎,所以应是感到恐慌。故选C项。
3.考查形容词词义辨析。句意:我感到很无助,就把车停在县城的路肩上,拼命地寻找解决办法。A. helpless无助的;B. careless粗心的;C. fearless无畏的;D. prideless不骄傲的。根据前文“I realized I hadn’t paid attentin during the tire-changing demnstratin in my driver’s educatin class.”可知,作者爆胎了,但是不会换轮胎,所以应是感到无助。故选A项。
4.考查名词词义辨析。句意:当他下了车,问我是否需要帮助时,我心中燃起了希望。A. Dream梦想;B. Hpe希望;C. Wnder奇迹;D. Lve爱。根据后文“he gt ut f the car and asked if I needed help”可知,年轻人询问作者是否需要帮助,让作者燃起了希望。故选B项。
5.考查形容词词义辨析。句意:因为这些话,我对他的提议感激不尽。A. respectful尊敬的;B. peaceful和平的;C. faithful忠诚的;D. grateful感激的。根据前文“he gt ut f the car and asked if I needed help”可知,年轻人询问作者是否需要帮助,作者应是感激的。故选D项。
6.考查动词词义辨析。句意:尽管下着大雨,路边泥泞不堪,那个年轻人还是毫不犹豫地帮助了我。A. assist帮助;B. teach教;C. invite邀请;D. stp停止。根据后文“He gt dwn and began t change my flat tire, getting muddy and saking wet (湿透的) in the prcess.”可知,年轻人帮助作者换轮胎。故选A项。
7.考查名词词义辨析。句意:我只能站在那里,心中既感激又尴尬,因为自己在这种情况下一无所知。A. cncern关心;B. embarrassment尴尬;C. curisity好奇心;D. enthusiasm热情。根据后文“my lack f knwledge in this situatin”可知,对于自己不会换轮胎,作者应是感到尴尬。故选B项。
8.考查动词短语辨析。句意:我一次又一次地感谢他,但他只是微笑着,对我的感激置之不理。A. gave up放弃;B. passed n传递;C. brushed ff不理睬;D. paid back偿还。根据后文“Then he quietly returned t his car”可知,年轻人没有说话,所以是没有理睬作者的感激。故选C项。
9.考查副词词义辨析。句意:然后他和他的妻子静静地回到他的车里,一直等到我安全离开。A. suddenly突然地;B. sharply尖锐地;C. safely安全地;D. silently沉默地。根据前文“Then he quietly returned t his car with his wife and waited”和语境可知,作者的车子刚换完轮胎,此处应是“一直等到我安全离开”符合语境。故选C项。
10.考查动词词义辨析。句意:在那个漆黑的雨夜,他们的好意照亮了我。A. amused逗乐;B. satisfied(使)满意;C. relaxed放松;D. brightened(使)更明亮。根据后文“that dark and rainy night”可知,空处应是“brightened”和dark相呼应,符合语境。故选D项。
【变式训练3】But huse sitting als ffers a level f cmfrt they can’t find in a htel. “It’s like ____30____ at a friend’s huse,” Jessica says.
30.A.ckingB.stayingC.waitingD.studying
30.考查动词词义辨析。句意:“这就像住在朋友家一样,”Jessica说。A. cking烹饪;B. staying停留;C. waiting等待;D. studying学习。根据后文“at a friend’s huse”指像呆在朋友家,应用stay at。故选B。
【提醒】这里重点不是考查动词的辨析,而是借助短语、语境判断选择正确的选项。动介短语stay at
考向2 词汇复现与同义转换
例1 (2022北京)
That cld Mnday mrning, he waited a lng, lng while fr adults t 9.shw up. T a child, every minute feels like frever. He didn't attempt t walk back hme; he waited and trusted. This five-year-ld taught me a pwerful lessn in 10 .
10. A. gratitude B. frgiveness
C. faith D. kindness
答案 C
解析 前一句中的trusted与faith(相信;信任)是同义词,故选C。gratitude感激;frgiveness原谅。
【变式训练1】As reprted by a lcal newspaper, Bailey was mre than tw-thirds f the way thrugh her 44. race when a runner in frnt f her began crying in pain. She 45. stpped t help her fellw runner, Danielle Lenue. Bailey tk her arm t see if she culd walk frward with 46. aid. She culdn’t...
wuld have struggled with extreme 50 t make it t that aid checkpint withut Bailey’s help.
50. A. hunger B. pain C. cld D. tiredness
答案 B
解析 根据上文中的began crying in pain以及“Bailey tk her arm t see if she culd walk frward with aid. She culdn’t”可知,Lenue因疼痛而哭泣,即便被Bailey搀着也无法行走。所以,此处表示“要是没有Bailey的帮助,Lenue就得强忍剧痛(pain)走到那个医疗点”。pain是原词复现。
【变式训练2】
On Oct. 11, hundreds f runners cmpeted in a crss-cuntry race in Minnesta...
Althugh the tw yung wmen were strangers befre the 54 , they’ve since be- cme friends. Neither wn the race, but the 55. display f human kindness wn the day.
54. A. ride B. test C. meet D. shw
答案 C
解析 设空处位于最后一段,是对上文的总结。根据文章首句可知,本文讲述了在明尼苏达州的一场越野跑步比赛(race)过程中发生的故事。空前的定冠词the提示,设空处应表示上文提及的某个事物。再结合strangers可知,这两名选手在这次比赛之前并不认识。浏览选项可以发现,meet与race是同义词,表示“比赛”。
【变式训练3】
Our 48. rles in the factry were simple:Place cakes n a mving belt.Attach icing(糖霜)ears. Apply icing eyes and nse. 49. Remve bunny frm the belt. This was 50 than it sunds. 51. Slw dwn a bit and the cakes pile up.
50. A. harder B. better C. lnger D. cheaper
答案 A
解析 前面说作者在烘焙工厂的工作内容很简单(simple)。后面说稍慢一点,蛋糕就会堆到一起,所以这里应该是说实际操作比听起来要难。因此harder符合语境。
考点四 利用语境与常识解题(提分关键)
知识点1 文化背景与价值观渗透
完形填空的语篇中往往渗透着诸如文化科学、历史地理、风俗民情等方面的知识。考生在做题时,若能积极地调动自己掌握的文化背景知识和生活常识,巧妙地加以运用,特别是注意中西文化的差异,将会大大简化复杂的分析与判断过程,节省宝贵的时间,从而轻松地做出正确判断。另外,利用生活常识和文化背景解题也需要考生结合逻辑推断,谨慎选择。
知识点2 生活常识与科学知识
利用常识排除矛盾项(例:下雨后地面“wet”而非“dry”;骨折需“hspital”而非“schl”)。
考向1 文化背景与价值观渗透
例1 【2021北京卷】The train mved n.The little by was ____5____ awake n his mther's lap,but the wman drpped ff t sleep.A mment later,he began t____6____the half-pen windw—ne leg went ver it.The man jumped up and ____7____the child just befre he fell ut.
The____8____ wke up the wman.She seemed t be in____9____,and then reality dawned (显现).“Yur child has been lking fr an pprtunity t climb ut f the windw,”the man said as he gave the child back t her. .“S I have been watching the whle time.”The wman was _____10_____,and s was I.
7. A. grabbedB. rckedC. tuchedD. picked
8. A. alarmB. quarrelC. riskD. nise
9. A. srrwB. reliefC. panicD. pain
【答案】 7. A 8. D 9. C
【7题详解】
考查动词词义辨析。句意:就在孩子掉下去之前,那人跳起来抓住了他。A. grabbed 抓着;B. rcked 摇晃;C. tuched 接触;D. picked挑选。根据befre he fell ut可知,男人跳起来是为了阻止孩子掉下去,所以要抓住他,故选A。
【8题详解】
考查名词词义辨析。句意:噪音把那个女人吵醒了。A. alarm 闹钟;B. quarrel吵架;C. risk 风险;D. nise噪音。根据上文The man jumped up and grabbed the child just befre he fell ut可知,男人和孩子一定是弄出了很大的动静和声音,故选D。
【9题详解】
考查名词词义辨析。句意:她似乎在恐慌,然后明白过来。A. srrw悲伤;B. relief减轻;C. panic恐慌; D. pain痛苦。根据上文可知,女人一醒来看到男人抓着自己的孩子,女人对男人的印象不好,因此作为母亲一定是很恐慌的,故选C。
【变式训练1】(2024·北京朝阳·二模)A nurse named Aly Hgarth has reunited with a mther and daughter at the same hspital ship 30 years after saving their lives.
In 1993, Ms Hgarth was turing a hspital ship in Sierra Lene when she knew that a patient Catherine Cnteh needed a Caesarean sectin (剖腹产手术), but she culdn’t 1 it. Ms Hgarth cntacted her clleagues and they paid fr the 170 surgery, s that Catherine’s daughter, Regina, culd be 2 . Later, Ms Hgarth vlunteered t take care f her in the hspital, 3 her wund and teaching her hw t feed the baby. In this way Ms Hgarth frmed a 4 with the mther and the baby, but they lst 5 when she returned hme t New Zealand.
Ms Hgarth, nw 52, vlunteered fr charity Mercy Ships. Surprisingly, she 6 Catherine and Regina at the same hspital ship. They bth became nurses, inspired by Ms Hgarth, and Regina nw has a child f her wn.
Ms Hgarth said, “T see Catherine in persn again, it’s very unreal really. It’s nt smething I 7 expected until we made cntact again. Fr me, I felt 8 at the mment when we met and didn’t knw hw t react.” “We just cried and cried,” Catherine said. “Regina and I wuld have died withut Ms Hgarth’s pure lve.”
“It’s really 9 t see Catherine again,” Ms Hgarth shared. “I thught abut her every time I tld that stry fr the last 30 years. I knw it was a significant time — realizing that yu can make a real 10 by ding smething.”
1.A.cancelB.bearC.affrdD.accept
2.A.examinedB.deliveredC.adptedD.attended
3.A.receivingB.remvingC.dressingD.discvering
4.A.habitB.traditinC.planD.bnd
5.A.tuchB.cntrlC.hpeD.directin
6.A.called nB.came acrssC.lked afterD.kept ff
7.A.everB.stillC.evenD.just
8.A.inspiredB.disappintedC.cncernedD.excited
9.A.impssibleB.amazingC.challengingD.simple
10.A.effrtB.cmmitmentC.decisinD.difference
【答案】1.C 2.B 3.C 4.D 5.A 6.B 7.A 8.D 9.B 10.D
【导语】本文属于记叙文,讲述了护士Aly Hgarth在30年前于医院船上救助了一位名叫Catherine Cnteh的母亲,并帮助她顺利生下女儿Regina的故事。多年后,她们在同一艘医院船上重逢。
1.考查动词词义辨析。句意:1993年,Hgarth女士在Sierra Lene参观一艘医疗船时,得知病人凯Catherine Cnteh需要剖腹产,但她负担不起。A. cancel取消;B. bear忍受;C. affrd负担得起;D. accept接受。根据下文的“Ms Hgarth cntacted her clleagues and they paid fr the 170 surgery”可知,Catherine Cnteh无法负担手术费。故选C。
2.考查动词词义辨析。句意:Hgarth女士联系了她的同事,同事们支付了 170 美元的手术费,这样凯瑟琳的女儿Regina就可以顺利降生了。A. examined检查;B. delivered接生;C. adpted采纳,收养;D. attended出席。根据上文的“a patient Catherine Cnteh needed a Caesarean sectin (剖腹产手术)”可知,Catherine需要剖腹产,孩子需要接生。故选B。
3.考查动词词义辨析。句意:后来,Hgarth女士自愿在医院照顾她,帮她包扎伤口,教她如何喂养婴儿。A. receiving接收;B. remving移除;C. dressing给……包扎;D. discvering发现。根据下文的“her wund”可知,此处指为Catherine的伤口进行包扎处理。故选C。
4.考查名词词义辨析。句意:通过这种方式,Hgarth女士与母亲和孩子建立了联系,但当她回到新西兰的家中时,她们失去了联系。A. habit习惯;B. traditin传统;C. plan计划;D. bnd联系,纽带。根据上文的“Ms Hgarth vlunteered t take care f her in the hspital, 3 her wund and teaching her hw t feed the baby.”可知,上文描述了Hgarth女士照顾母女的过程,她们之间形成了情感上的联系。故选D。
5.考查名词词义辨析。句意:通过这种方式,Hgarth女士与母亲和孩子建立了联系,但当她回到新西兰的家中时,她们失去了联系。A. tuch联系;B. cntrl控制;C. hpe希望;D. directin方向。根据下文的“until we made cntact again”可知,她们曾失去过联系。故选A。
6.考查动词短语辨析。句意:令人惊讶的是,她在同一家医院船上偶遇了Catherine和Regina。A. called n拜访;B. came acrss偶然遇见;C. lked after照顾;D. kept ff远离。根据上文的“A nurse named Aly Hgarth has reunited with a mther and daughter at the same hspital ship 30 years after saving their lives.”及下文的“at the same hspital ship”可知,这里是说她们在同一家医院船偶遇。故选B。
7.考查副词词义辨析。句意:这是我完全没有预料到的,直到我们再次取得联系。A. ever曾经;B. still仍然;C. even甚至;D. just刚刚。根据上文的“T see Catherine in persn again, it’s very unreal really.”可知,Hgarth女士对此感到非常意外,曾经从未料想过。故选A。
8.考查形容词词义辨析。句意:在我们见面的那一刻,我感到很激动,不知道该如何反应。A. inspired受到启发的;B. disappinted失望的;C. cncerned关心的;D. excited兴奋的,激动的。根据下文的“at the mment when we met and didn’t knw hw t react”可知,多年后重逢应是让人感到激动的。故选D。
9.考查形容词词义辨析。句意:“再次见到Catherine真是太棒了,”Hgarth女士分享道。A. impssible不可能的;B. amazing惊人的,神奇的;C. challenging有挑战性的;D. simple简单的。根据上文的“I thught abut her every time I tld that stry fr the last 30 years”可知,这种重逢的情景对Hgarth来说是惊人而美好的。故选B。
10.考查名词词义辨析。句意:我知道那是一段重要的时间——意识到你可以通过做一些事情来真正产生影响。A. effrt努力;B. cmmitment承诺;C. decisin决定;D. difference差异,影响。make a difference是固定搭配,表示“有所作为,产生影响”。根据上文的“Ms Hgarth cntacted her clleagues and they paid fr the 170 surgery, s that Catherine’s daughter, Regina, culd be 2 .”可知,Hgarth的行为改变了这对母女的命运,真正产生影响。故选D。
考向2 生活常识与科学知识
例1 (2023北京) I was paying the price—t write a five-page essay n “Why I Shuld Nt Talk in Class”. That wuld take all night!
After I gt hme, thugh, I tk my time petting the cat—pstpning the pain.
When I finally sat dwn t 3.write, I began with the reasns Ms Black wuld want t hear.Talking kept me and my neighburs frm 4 .
4. A. learning B. playingC. planning D. laughing
答案 A
解析 由上文可知,“我”要写一篇5页的检讨书,主题是“我为什么不应该在课上说话”。文章中并未提及课上说话的影响,但是学生通过自己的生活经验可知,会影响“学习”,故选learning。
【变式训练1】 Bailey then 47. bent dwn t let Lenue climb nt her back and carried her all the way t the finish line, then anther 300 feet t where Lenue culd get 48 attentin. Once there, Lenue was 49. assessed and later taken t a hspital, where she learned that she had serius injuries in ne f her knees. She wuld have struggled with extreme 50. pain t make it t that aid checkpint withut Bailey’s help.
48. A. medical B. public C. cnstant D. equal
答案 A
解析 根据设空处所在句及下文中的make it t that aid checkpint可知,Bailey背着因受伤而无法行走的Lenue到达终点后,又背着她走了300英尺去赛场的医疗点接受治疗。medical attentin意为“治疗”。
【变式训练2】 As fr Bailey, she is mre 51 abut why her act is cnsidered a big 52. deal. “She was just crying. I culdn’t 53. leave her,” Bailey tld the reprter. “I feel like I was just ding the right thing.”
51. A. wrried B. ashamed C. cnfused D. discuraged
答案 C
解析 根据后面的“I feel like I was just ding the right thing.”可知,Bailey认为自己只是做了应该做的事。但是人们却认为她的行为非常了不起,这让她有些困惑(cnfused)。wrried担心的;ashamed羞愧的;discuraged灰心的。
04真题溯源·考向感知
【2025北京卷】
At 15, I excelled academically yet felt vershadwed and unnticed. The ____1____ t stand ut cnsumed me, pushing me twards a regrettable decisin.
One day, during a class in the IT lab with my classmates, ur teacher mentined missing cmputer parts. ____2____ lks exchanged, everyne wndered hw it culd happen in a(n) ____3____ lab. “It’s pssible t pen that lck with anther key,” I said. Instantly, eyes turned t me with newfund interest and curisity. It was a rush I had never experienced befre. Enjying all the eyes n me, I ____4____ hw t pen the lck.
Little did I realize that single mment wuld ruin everything.
The fllwing day, called t the headmaster’s ffice, I fund myself accused f stealing the missing parts. “I didn’t d it, sir,” I argued, but suspicin ____5____ his eyes. His repeated ____6____ intensified, pushing me t the edge f fear and tears. In a desperate attempt t escape the munting pressure, I ____7____ cnfessed (承认).
The headmaster asked my father t cme t schl, whse shaky faith in me brught a mix f relief and ____8____. My father gently asked me if I understd the gravity f my actins. ____9____, I cnfessed my misguided lnging fr recgnitin. In the headmaster’s ffice, my father listened attentively, and then spke with quiet authrity: “I trust my sn. He is nt a thief.”
With my father’s supprt, I learned a valuable lessn: ____10____ cannt be frced; true recgnitin cmes frm hnurable acts.
1. A. prmiseB. cmpetitinC. desireD. hesitatin
2. A. CuriusB. HpefulC. DistantD. Envius
3. A. expensiveB. lckedC. mdernD. abandned
4. A. discveredB. recmmendedC. demnstratedD. imagined
5. A. caughtB. cludedC. hurtD. brightened
6. A. questiningB. remindingC. cmplainingD. requesting
7. A. warmlyB. readilyC. randmlyD. falsely
8. A. prideB. patienceC. shameD. surprise
9. A. GeneruslyB. TearfullyC. CarelesslyD. Strangely
10. A. tleranceB. gratitudeC. sympathyD. attentin
【答案】1. C 2. A 3. B 4. C 5. B 6. A 7. D 8. C 9. B 10. D
【导语】本文是一篇夹叙夹议文。文章讲述了15岁的作者为了引起关注分享开锁方法,却被怀疑偷电脑零件,在校长逼问下作者被迫承认,最后父亲表示相信作者,作者也明白了真正的认可来自高尚行为的道理。1.【答案】
【解析】考查名词词义辨析。句意:引起注意的欲望吞噬着我,促使我做出了一个令人遗憾的决定。A. prmise承诺;B. cmpetitin竞争;C. desire欲望;D. hesitatin犹豫。根据前文“At 15, I excelled academically yet felt vershadwed and unnticed.”可知,作者学业优秀却感觉不被关注,所以有引起注意的欲望。故选C项。
2.【答案】
【解析】考查形容词词义辨析。句意:大家交换着好奇的眼神,都想知道在一个锁着的实验室里怎么会发生这种事。A. Curius好奇的;B. Hpeful有希望的;C. Distant遥远的;D. Envius嫉妒的。根据后文“everyne wndered hw it culd happen”可知,大家对电脑零件丢失这件事感到好奇。故选A项。
3.【答案】
【解析】考查形容词词义辨析。句意:大家交换着好奇的眼神,都想知道在一个锁着的实验室里怎么会发生这种事。A. expensive昂贵的;B. lcked锁着的;C. mdern现代的;D. abandned废弃的。根据后文“It’s pssible t pen that lck with anther key”可知,实验室是锁着的。故选B项。
4.【答案】C
【解析】考查动词词义辨析。句意:享受着所有人的目光,我演示了如何开锁。A. discvered发现;B. recmmended推荐;C. demnstrated演示;D. imagined想象。根据前文作者的话“It’s pssible t pen that lck with anther key”和“Instantly, eyes turned t me with newfund interest and curisity.”可知,作者知道如何用其它钥匙开锁,为了享受大家的关注,所以演示了开锁方法。故选C项。
5.【答案】
【解析】考查动词词义辨析。句意:“我没做,先生,”我争辩道,但他的眼中充满了怀疑。A. caught抓住;B. cluded使模糊,笼罩,显得阴沉(或恐惧、愤怒等);C. hurt伤害;D. brightened使明亮。根据前文“I fund myself accused f stealing the missing parts.”可知,校长怀疑作者,怀疑的神色笼罩在他眼中,眼中显示出怀疑的神色。故选B项。
6.【答案】
【解析】考查名词词义辨析。句意:他反复的询问加剧了,把我逼到了恐惧和流泪的边缘。A. questining询问;B. reminding提醒;C. cmplaining抱怨;D. requesting请求。根据前文“His repeated”和后文“pushing me t the edge f fear and tears”可知,校长反复询问作者,让作者感到害怕。故选A项。
7.【答案】
【解析】考查副词词义辨析。句意:为了摆脱不断增加的压力,我谎称自己有罪。A. warmly热情地;B. readily乐意地;C. randmly随机地;D. falsely错误地,不实地。根据前文“I didn’t d it, sir”可知,作者没偷东西,结合“In a desperate attempt t escape the munting pressure”可知,作者为了摆脱压力,所以虚假地承认。故选D项。
【8题详解】
考查名词词义辨析。句意:校长请父亲来学校一趟,他对我不太坚定的信任让我既感到一丝宽慰,又觉得羞愧难当。A. pride骄傲;B. patience耐心;C. shame羞愧;D. surprise惊讶。根据前文“In a desperate attempt t escape the munting pressure, I ___7____ cnfessed (承认).”和“The headmaster asked my father t cme t schl”可知,作者被迫承认偷了东西,现在校长请来了父亲。结合常识,父亲的到来会带给处于困境中的作者一丝宽慰,但同时,作者也会因自己为了引起关注而犯下的错误感到羞愧。故选C项。
【9题详解】
考查副词词义辨析。句意:我泪流满面地承认了自己对认可的错误渴望。A. Generusly慷慨地;B. Tearfully含泪地;C. Carelessly粗心地;D. Strangely奇怪地。根据前文“pushing me t the edge f fear and tears”和“In a desperate attempt t escape the munting pressure, I ___7___cnfessed (承认).”可知,作者因为害怕和委屈流泪了,并被迫承认偷了东西。父亲来时,作者是含泪承认自己为了引起关注而犯下的错误。故选B项。
【10题详解】
考查名词词义辨析。句意:有了父亲的支持,我学到了宝贵的一课:关注不能强求;真正的认可来自高尚的行为。A. tlerance容忍;B. gratitude感激;C. sympathy同情;D. attentin关注。根据前文“At 15, I excelled academically yet felt vershadwed and unnticed.”可知,作者一直渴望得到关注,所以这里说关注不能强求。故选D项。
【2024北京卷】
I’d just arrived at schl, ready fr anther schl day. I was reading a bk in the classrm when there was an ___1___. “Tday at 1: 10 there will be auditins (面试) fr a musical.” My friends all jumped up in excitement and asked me, “Will yu be ging, Amy?” “Sure,” I said. I had n ___2___ in drama, but I’d try ut because my friends were ding it.
At 1:10, there was a ___3___ utside the drama rm. Everyne lked energetic. I hadn’t expected I’d be standing there that mrning. But nw that I was ding it, I ___4___ felt nervus. What if I wasn’t any gd?
I entered the rm and the teachers made me say sme lines frm the musical. They then ___5___ my singing skills and asked what rle I wanted t play. The teachers were smiling and praising me. I felt like I had a ___6___, s I said, “A big rle.” They said they’d lk int it. I started getting really nervus. What if I didn’t get a main rle?
Sn, the cast list was ___7___. My friends checked and came back shuting, “Amy, yu gt the main rle! ” Sure enugh, my name was at the tp. I just stared at it and started t ___8___. I was s happy.
After tw mnths we were all prepared and ready t g n stage. It was fun. And when peple started ___9___, that gave me a bst f cnfidence. It stayed with me and made me feel ___10___. I realised that by trying smething new, I can have fun — even if it means stepping ut f my cmfrt zne.
1. A. assignmentB. initiativeC. annuncementD. interview
2. A. hesitancyB. interestC. wrryD. regret
3. A. gameB. shwC. playD. line
4. A. suddenlyB. cntinuuslyC. riginallyD. generally
5. A. advertisedB. testedC. challengedD. plished
6. A. demandB. creditC. dreamD. chance
7. A. tradedB. pstedC. questinedD. claimed
8 A. well upB. rll inC. stand utD. g ff
9. A. whisperingB. arguingC. clappingD. stretching
10. A. funnierB. fairerC. clevererD. braver
【答案】1. C 2. B 3. D 4. A 5. B 6. D 7. B 8. A 9. C 10. D
【解析】
【导语】本文是一篇记叙文。文章主要讲述了作者抱着试一试的心态,参加了音乐剧面试却成功获得了扮演音乐剧主角的机会,作者在这次经历中体验到了尝试新事物带来的乐趣。
【1题详解】
考查名词词义辨析。句意:我正在教室里看书,这时有一则公告。A. assignment任务;B. initiative倡议;C. annuncement公告;D. interview面试。根据下文“Tday at 1:10 there will be auditins fr a musical.”可推知,此处指作者正在教室里看书,这时作者听到有一则公告。故选C。
【2题详解】
考查名词词义辨析。句意:我对戏剧没有兴趣,但是因为朋友们都在做,我也决定尝试一下。A. hesitancy犹豫;B. interest兴趣;C. wrry担心;D. regret懊悔。根据下文“But I’d try ut because my friends were ding it”可推知,此处指作者虽然对戏剧没有兴趣,但因为朋友们都在做,所以作者也决定尝试一下。故选B。
【3题详解】
考查名词词义辨析。句意:在1:10的时候,戏剧室外面排起了队。A. game游戏;B. shw展览;C. play游戏;D. line队伍。根据下文“Everyne lked energetic. I hadn’t expected I’d be standing there that mrning.”可知,此处指戏剧室外面排起了队。故选D。
【4题详解】
考查副词词义辨析。句意:但是现在我正在排队的时候,我突然感到紧张。A. suddenly突然;B. cntinuusly连续不断地;C. riginally起初;D. generally通常。根据上文“But nw that I was ding it,”以及下文“What if I wasn’t any gd?”可推知,此处指作者在排队的过程中突然感到紧张。故选A。
【5题详解】
考查动词词义辨析。句意:然后他们测试了我的唱歌技巧,问我想要演什么角色。A. advertised为……做广告;B. tested测验;C. challenged对……怀疑;D. plished润色。根据上文“I entered the rm and the teachers made me say sme lines frm the musical.”以及下文“The teachers were smiling and praising me.”可推知,此处指作者进入戏剧室后,老师们让作者说几句音乐剧中的台词,测试作者的唱歌技巧,并对作者的表现很满意。故选B。
【6题详解】
考查名词词义辨析。句意:我感觉我有机会,所以我说“一个重要的角色”。A. demand需求;B. credit信用;C. dream梦想;D. chance机会。根据上文“The teachers were smiling and praising me.”可知,作者得到老师的表扬,所以此处指作者觉得自己有机会扮演音乐剧主角。故选D。
【7题详解】
考查动词词义辨析。句意:不久演员表就被张贴了出来。A. traded交易;B. psted张贴;C. questined询问;D. claimed宣称。根据下文“My friends checked and came back shuting, “Amy, yu gt the main rle!””以及下文“my name was at the tp.”可推知,此处指很快演员表就被张贴了出来,作者在名单最上边。故选B。
【8题详解】
考查动词短语辨析。句意:我只是盯着它,然后开始情绪开始迸发。A. well up (情绪)迸发;B. rll in (金钱等)大量涌进;C. stand ut脱颖而出;D. g ff爆炸。根据下文“I was s happy”可推知,此处指作者盯着演员表看,然后情绪开始迸发,感觉很开心。故选A。
【9题详解】
考查动词词义辨析。句意:然后人们开始鼓掌,这给了我信心。A. whispering耳语;B. arguing争吵;C. clapping鼓掌;D. stretching伸展。根据下文“that gave me a bst f cnfidence”以及常识可推知,此处指人们的掌声增强了作者的信心。故选C。
【10题详解】
考查形容词词义辨析。句意:它一直伴随着我,让我感到更勇敢。A. funnier更有趣的;B. fairer更公平的;C. cleverer更聪明的;D. braver更勇敢的。根据上文“that gave me a bst f cnfidence”以及下文“I realised that by trying smething new, I can have fun — even if it means stepping ut f my cmfrt zne.”可推知,人们的掌声给了作者信心,这使得作者感觉更勇敢,可以走出舒适区,通过尝试新事物获得乐趣。故选D。
【2023北京卷】
I was always timid (羞怯的). Being new t the schl made me even 1 , s it was surprising I’d 2 t anyne arund me. Nw I was paying the price — t write a five-page essay n “Why I Shuld Nt Talk in Class”. That wuld take all night!
After I gt hme, thugh. I tk my time petting the cat-pstpning the pain.
When I finally sat dwn t 3 , I began with the reasns Ms. Black wuld want t hear.
Talking kept me and my neighburs frm 4 . One paragraph dwn; nw what? I chewed n my pencil. Aha! What if talking were the first step twards life as a criminal? Withut the educatin I was thrwing away, I’d turn t theft and g t prisn. When I gt ut, peple wuld say, “She used t talk in class.” The pages began 5 .
But when mum gt hme frm wrk, I was still 6 , “Five pages! That’s impssible!”
“Well, yu’d better get back t wrk,” she said. “and I want t read it when yu’re thrugh.”
Sn after dinner, I handed the essay t mum. I half expected a 7 — at least an “I hpe yu’ve learned yur lessn”. 8 , mum laughed and laughed as she read.
The next day, when Ms. Black read the essay t the class, everyne laughed. I culd 9 they weren’t making fun f me: they laughed because I had the pwer t tell a funny stry. My 10 still needed sme nudging (激发), but I did learn I wasn’t shy in print.
1.A.freerB.shyerC.calmerD.happier
2.A.ndB.pintC.listenD.chat
3.A.weepB.restC.writeD.read
4.A.learningB.playingC.planningD.laughing
5.A.standing utB.flying byC.breaking upD.checking in
6.A.celebratingB.lngingC.cmplainingD.warning
7.A.lectureB.reasnC.rewardD.slutin
8.A.TherefreB.MreverC.MeanwhileD.Instead
9.A.hpeB.imagineC.tellD.predict
10.A.patienceB.cnfidenceC.tleranceD.independence
【答案】
1.B 2.D 3.C 4.A 5.B 6.C 7.A 8.D 9.C 10.B
【导语】本文是记叙文。文章主要讲述了作者很害羞,刚来到新学校后更加害羞,不爱说话。于是老师让作者写一篇五页的“我为什么不应该在课上讲话”的文章。作者写的文章很搞笑,第二天当老师在课堂上读作者的文章时,同学们都笑了起来。
1.考查形容词比较级词义辨析。句意:初来乍到使我更加害羞,所以我应该和身边的任何人聊天这是很令人惊讶的。A. freer更自由的;B. shyer更害羞的;C. calmer更冷静的;D. happier更高兴的。由上文“I was always timid(羞怯的)”和“even”可知,前后是程度的加深,我很害羞,所以刚到新学校更加害羞了,故选B。
2.考查动词词义辨析。句意:初来乍到使我更加害羞,所以我应该和身边的任何人聊天这是很令人惊讶的。A. nd点头;B. pint指;C. listen听;D. chat闲聊。由下文“Nw I was paying the price﹣t write a five﹣page essay n “Why I Shuld Nt Talk in Class”.(现在我在付出代价——就“我为什么不应该在班里说话”写一篇五页的文章)”和“I began with the reasns Ms Black wuld want t hear.”可知,布莱克老师想知道我为什么不在班里说话的原因,由此可知,当老师想让我和同学们说话时,我认为要我和身边的任何人聊天这是很令人惊讶的,故选D。
3.考查动词词义辨析。句意:当我终于坐下来开始写作时,我首先说出了布莱克老师想听的理由。A. weep哭泣;B. rest休息;C. write写;D. read读。由上文“t write a five﹣page essay n “Why I Shuld Nt Talk in Class””可知,此处write是同词复现,我开始写这篇五页的文章,故选C。
4.考查动词词义辨析。句意:谈话使我和我的邻桌不能学习。A. learning学习;B. playing玩;C. planning计划;D. laughing笑。由上文“Nw I was paying the price﹣t write a five﹣page essay n “Why I Shuld Nt Talk in Class”. That wuld take all night!”和“I began with the reasns Ms Black wuld want t hear.”可知,现在我要写一篇五页的文章,那要花费我一晚上,所以说和邻桌谈话会阻止我和邻居学习,且以谈话会妨碍学习来解释,说明自己爱学习,这也是老师愿意听到的,故选A。
5.考查动词短语词义辨析。句意:书页开始飞逝。A. standing ut突出;B. flying by飞越;飞逝;C. breaking up分手;D. checking in登记。由上文“Withut the educatin I was thrwing away, I’d turn t theft and g t prisn. When I gt ut, peple wuld say, “She used t talk in class.””可知,我开始写出很多内容,所以此处用fly by来说明我很快写出了很多页,故选B。
6.考查动词词义辨析。句意:但是当妈妈下班回家的时候,我仍然在抱怨,“五页!这不可能!”A. celebrating庆祝;B. lnging渴望;C. cmplaining抱怨;D. warning警告。由下文““Five pages! That’s impssible!””可知,我认为我不可能写完这五页的内容,所以在抱怨,故选C。
7.考查名词词义辨析。句意:我有点期待得到一种说教——至少一句“我希望你已经吸取了教训”。A. lecture说教;B. reasn原因;C. reward奖励;D. slutin解决办法。由下文“at least an “I hpe yu’ve learned yur lessn”.”可知,“我希望你已经吸取了教训”这是一种说教,故选A。
8.考查副词词义辨析。句意:相反,妈妈一边读一边笑。A. Therefre因此;B. Mrever此外;C. Meanwhile同时;D. Instead代替;反而。前后句子“I half expected a______7____﹣at least an “I hpe yu’ve learned yur lessn”.”和“mum laughed and laughed as she read.”内容相反,应用instead,我本期待得到妈妈的奖励,然而妈妈非但没有奖励,反而在读我的文章时一边读一边笑,故选D。
9.考查动词词义辨析。句意:我能判断出他们不是在取笑我:他们笑是因为我有能力讲一个有趣的故事。A. hpe希望;B. imagine想象;C. tell告诉;看出,判断出;区分;D. predict预计。由下文“they weren’t making fun f me: they laughed because I had the pwer t tell a funny stry.”可知,我能判断出来,他们笑是因为我讲的故事搞笑,而不是在取笑我,故选C。
10.考查名词词义辨析。句意:我的自信心仍然需要一些推动,但我确实学到了我在写作的时候并不害羞。A. patience耐心;B. cnfidence自信;C. tlerance忍受;D. independence独立。由下文“still needed sme nudging(激发), but I did learn I wasn’t shy in print.”和第一段提到的我很害羞可知,我的自信心不足,需要一些推动,故选B。
【2022北京卷】
One Mnday mrning, while the children were enjying “free play”, I stepped t the drway f the classrm t take a break. Suddenly, I ____1____ a mvement f the heavy wden dr. This was the very dr I ____2____ guided the children thrugh t ensure their safety frm the bitter cld. I felt a chill (寒意) g thrugh my bdy.
My legs carried me t that dr, and I pushed it pen. It was ne f my kindergarteners wh I thught was ____3____ that day. He had been drpped ff at schl late and was ____4____ t pen the dr.
He must have been waiting there fr quite a while! Withut a wrd, I rushed him t the hspital. He was treated fr frstbite n his hands. He’d need time t ____5____ , and wuldn’t cme fr class the next day, I thught.
The next mrning, ne f the first t ____6____ was my little frstbitten by. Nt nly did he run in with energy, but his ____7____ culd be heard as lud as ever! I gave him a warm hug and tld him hw ____8____ I was t see him. His wrds have stayed with me all these years, “I knew yu wuld pen the dr.”
That cld Mnday mrning, he waited a lng, lng while fr adults t ____9____. T a child, every minute feels like frever. He didn’t attempt t walk back hme; he waited and trusted. This five-year-ld taught me a pwerful lessn in _____10_____ .
1. A. causedB. spttedC. checkedD. imagined
2. A. hesitantlyB. randmlyC. dizzilyD. carefully
3. A. angryB. absentC. specialD. nisy
4. A. curageusB. cntentC. unableD. unwilling
5. A. recverB. playC. changeD. wait
6. A. settleB. gatherC. arriveD. react
7. A. sneezeB. weepC. cmplaintD. laughter
8. A. luckyB. happyC. curiusD. nervus
9. A. shw upB. pull upC. hld upD. line up
10. A. gratitudeB. frgivenessC. faithD. kindness
【答案】1. B 2. D 3. B 4. C 5. A 6. C 7. D 8. B 9. A 10. C
【解题导语】这是一篇记叙文。一个小男孩上学去晚了,被关在了门外,小男孩推不开们,于是大冬天的在门外等了很久,直到老师不经意间发现门有动静,才注意到他被关在门外。小男孩坚定地相信老师会给他开门,这种信念让老师一直铭记于心。
1.【解析】
考查动词词义辨析。句意:突然,我注意到那扇沉重的木门动了一下。A. caused引起、使发生;B. sptted看见、注意到;C. checked检查、核对;D. imagined想象。根据后面的“a mvement f the heavy wden dr.”可知,此处表示看到门动了下,spt符合语境。故选B项。
2.【解析】
考查副词词义辨析。句意:这正是那扇我小心翼翼地领着孩子们穿过,以确保他们不受严寒侵袭的门。A. hesitantly迟疑地、踌躇地;B. randmly随机地;C. dizzily头晕眼花地;D. carefully小心地、谨慎地。根据后面的“t ensure their safety frm the bitter cld.”可知,要确保孩子们不受严寒侵袭,说明是小心翼翼地领着孩子们通过,carefully符合语境。故选D项。
3.【解析】
考查形容词词义辨析。句意:是我幼儿园的一个孩子,我以为他那天没来。A. angry生气的、愤怒的;B. absent缺席的、不在的;C. special特殊的、特别的;D. nisy嘈杂的、聒噪的。根据下文的“He had been drpped ff at schl late and was ____4____ t pen the dr.”可知,是小男孩来晚了,又开不了门,所以老师以为他没来,此处absent符合语境。故选B项
4.【解析】
考查形容词词义辨析。句意:他很晚才被送到学校,打不开门。A. curageus勇敢的;B. cntent满足的、满意的;C. unable无法胜任的、不会的;D. unwilling不愿意的。根据上文的“the heavy wden dr.”和下文的“He must have been waiting there fr quite a while!”可知,门很重,小男孩打不开,所以才在门外等了很久,此处指“打不开门”,unable符合语境。故选C项
5.【解析】
考查动词词义辨析。句意:他需要时间恢复,我想他第二天不会来上课了。A. recver恢复、康复;B. play玩闹、戏弄;C. change改变;D. wait等待。根据前面的“He was treated fr frstbite n his hands.”可知,小男孩手冻伤了,所以需要时间恢复,此处recver符合语境。故选A项。
6.【解析】
考查动词词义辨析。句意:第二天早上,我那冻伤的小男孩是第一批赶到的人之一。A. settle解决、定居;B. gather聚集、召集;C. arrive到达;D. react反应。根据下文“Nt nly did he run in with energy,”可知,小男孩精力充沛地跑了进来,说明是来了学校,故此处指第一批到达学校的人,应用arrive。故选C项
7.【解析】
考查名词词义辨析。句意:他不仅精力充沛地跑了进来,而且他的笑声还像以前一样响亮!A. sneeze打喷嚏;B. weep哭泣;C. cmplaint抱怨;D. laughter笑声。根据前面的“Nt nly did he run in with energy”可知,小男孩精力充沛地跑了进来,说明身体恢复好了,结合后面的“culd be heard as lud as ever”可知,此处应指“笑声和以前一样响亮”,laughter符合语境。故选D项
8.【解析】
考查形容词词义辨析。句意:我给了他一个温暖的拥抱,告诉他我很高兴见到他。A. lucky幸运的;B. happy开心的、幸福的;C. curius好奇的;D. nervus紧张的、担忧的。根据上文“He’d need time t ____5____ , and wuldn’t cme fr class the next day, I thught.”可知,作者以为小男孩不会来学校,所以看到小男孩的时候,应该是开心的,happy符合语境。故选B项
9.【解析】
考查短语辨析。句意:在那个寒冷的周一早晨,他等了很久很久,才等到大人的出现。A. shw up露面,出现;B. pull up拔起、停下来;C. hld up举起、阻挡;D. line up排队。根据上下文语义可知,小男孩在门口等了很久,才等到大人出现给他开门,此处用shw up符合语境。故选A项
10.【解析】
考查名词词义辨析。句意:这个五岁的孩子给我上了一堂关于信念的有力的课。A. gratitude感激;B. frgiveness宽恕;C. faith信任、信念;D. kindness善良、仁慈。根据前面“He didn’t attempt t walk back hme; he waited and trusted.”可知,小男孩在门口等了很久,却没有试图回家,说明小男孩有很强的的信念,故此处指老师从小男孩身上学到了一些关于信念的东西,此处指“关于信念的课”,faith符合语境。故选C项
附:从出题人角度深挖 2025年北京高考英语完形填空
从出题人角度剖析高考完形填空,能够为考生带来多维度的学习助益。首先,精准把握命题逻辑,理解出题人如何基于语篇设置考点,能帮助考生看穿题目表象,识别词汇辨析、语法运用、上下文逻辑关联等核心考察方向,避免盲目刷题;其次,洞察干扰项设计,知晓出题人如何利用易混淆词汇、语法陷阱、惯性思维设置干扰选项,可有效提升考生的警惕性与判断力,快速排除错误答案;最后,强化语篇分析能力,通过研究出题人对文章体裁、话题、难度梯度的选择规律,能培养考生从整体到细节的阅读策略,更高效地捕捉关键信息,在考试中实现精准破题。
2025年完形填空真题分析
完形填空(共10小题,每小题1.5分)
At 15, I excelled academically yet felt vershadwed and unnticed【1】. The ____1____ t stand ut【10】cnsumed me, pushing me twards a regrettable decisin.
One day, during a class in the IT lab with my classmates, ur teacher mentined missing cmputer parts. ____2____ lks exchanged, everyne wndered hw it culd happen【2】 in a (n) ____3____(考查因果逻辑) lab. “It’s pssible t pen that lck【3】with anther key,” I said. Instantly, eyes turned t me with newfund interest and curisity. It was a rush I had never experienced befre. Enjying all the eyes n me【4】, I ____4____ hw t pen the lck.
Little did I realize that single mment wuld ruin everything.
The fllwing day, called t the headmaster’s ffice, I fund myself accused f stealing the missing parts. “I didn’t d it【7】, sir,” I argued, but suspicin ____5____ his eyes. His repeated ____6____ intensified, pushing me t the edge f fear and tears【9】. In a desperate attempt t escape the munting pressure, I ____7____ cnfessed (承认).
The headmaster asked my father t cme t schl whse shaky faith in me brught a mix f relief and ____8____. My father gently asked me if I understd the gravity f my actins. ____9____(体现情绪的递进), I cnfessed my misguided lnging fr recgnitin. In the headmaster’s ffice, my father listened attentively, and then spke with quiet authrity: “I trust my sn. He is nt a thief.”
With my father’s supprt, I learned a valuable lessn: ____10____ (形成首尾呼应) cannt be frced; true recgnitin cmes frm hnurable acts.
1. A. prmise B. cmpetitin (侧重外部对抗)
C. desire D. hesitatin
2. A. Curius B. Hpeful
C. Distant D. Envius
3. A. expensive B. lcked
C. mdern D. abandned
4. A. discvered B. recmmended
C. demnstrated D. imagined
5. A. caught B. cluded(v.笼罩)
C. hurt D. brightened
6. A. questining B. reminding
C. cmplaining D. requesting
7. A. warmly B. readily (乐意地)
C. randmly D. falsely
8. A. pride B. patience
C. shame D. surprise
9. A. Generusly B. Tearfully
C. Carelessly D. Strangely
10. A. tlerance B. gratitude
C. sympathy D. attentin
一、文本特色:故事性与教育性结合
1.主题贴近青少年心理
文章以 “寻求关注” 为核心,讲述少年因渴望被认可而误入歧途的经历,贴近中学生的情感需求与成长困惑,容易引发共鸣。结尾通过父亲的信任点明 “真正的认可源于正直行为”,传递正向价值观,符合完形填空常见的 “成长感悟” 类主题。体现 “立德树人” 的教育目标,符合高考完形填空 “重意义、轻语法” 的命题趋势。
2. 情节起伏与逻辑闭环
文本按 “动机(渴望关注)— 行为(演示开锁)— 冲突(被指控)— 转折(父亲信任)— 感悟(正确认知)” 展开,情节连贯且有戏剧性。
二、考点设置:聚焦语境理解、词义辨析、逻辑推理与情感把握
名词辨析(第 1、8、10 题)
动词 / 动词短语辨析(第4、5、6题)
形容词 / 副词辨析(第 2、3、7、9 题)
三、挖空策略:聚焦核心考点与文本逻辑
1. 按词类功能分层挖空
● 实词优先原则:10 题中名词(4 题)、动词(3 题)、形容词 / 副词(3 题)均为表意核心词,避免对虚词(介词、连词)挖空,确保考点聚焦语义理解。例:第 1 题(名词,表心理动机)、第 4 题(动词,表具体行为)、第9 题(副词,表情绪状态)。
● 情感与动作关键词挖空:在人物心理描写(如“desire”“shame”)、关键行为(如 “demnstrated”“falsely cnfessed”)处设空,考查对情节发展的把握。
2. 基于上下文逻辑挖空
● 复现词挖空:利用前文线索与后文答案的呼应设空,如第 3题 “lcked lab” 与后文 “pen that lck” 形成原词复现,第 10题 “attentin” 与开头 “stand ut” 形成同义复现。
● 因果 /转折逻辑挖空:在需要通过上下文推导因果关系的位置设空,如第 5 题 “suspicin cluded his eyes” 需结合“被指控” 的前因,第 7 题 “falsely cnfessed” 需推导“被迫认罪” 的逻辑。
3. 在场景细节处挖空
● 针对具体场景中的动作、状态描写挖空,如实验室场景中的 “lcked lab”(第 3 题)、校长办公室中的 “questining”(第 6 题),考查学生对场景真实性的还原能力。
四、选项设置策略:干扰性与合理性的平衡
1. 干扰项设计的 “三维迷惑”
● 词性一致性:所有选项词性与空格处一致,避免通过语法排除,强制学生进行词义辨析。例:
第 1 题选项均为名词
(prmise/cmpetitin/desire/hesitatin),
第4 题均为动词过去式
(discvered/recmmended/demnstrated/imagined)
● 词义近义性:干扰项与正确选项词义相关或易混淆,增加辨析难度。例:第 6 题 “questining”(质问)与“cmplaining”(抱怨)均表负面行为,但前者更贴合 “校长反复询问” 的场景;第 4 题 “discvered”(发现)与“demnstrated”(演示)均与 “方法” 相关,但后者强调 “当众展示”。
● 场景关联性:干扰项可能符合常识但脱离文本语境,利用学生惯性思维设陷。例:第 3 题“expensive”(昂贵的)符合 “实验室” 的常识印象,但忽略后文 “lck” 的直接线索;第 8 题“pride”(骄傲)看似与 “父亲信任” 相关,但违背 “犯错后羞愧” 的情感逻辑。
2. 正确选项的 “文本锚定”
● 所有正确答案均能在上下文中找到明确依据,避免主观臆断:
第 2 题“Curius lks” 对应 “everyne wndered”(好奇);
第7题“falsely” 对应前文 “I didn’t d it” 与 “desperate attempt t escape pressure”(被迫虚假认罪)。
3. 选项干扰的 “梯度设计”
● 基础题:通过原词复现或简单因果关系即可锁定答案(如第3 题 “lck”→“lcked”)。
● 进阶级:需结合上下文情感线索(如第 8 题“relief and shame” 的矛盾心理)。
● 高难题:考查主题升华与语义呼应(如第 10 题“attentin” 与开头 “stand ut” 的主题关联),需理解全文核心立意。
一、语义陷阱型干扰:利用 “熟词常规义” 制造误导
1. 近义词 “语境错位” 干扰
选取与正确选项词义相近但语境不符的词汇,利用学生对 “近义词通用” 的惯性认知设陷。
例:第 4 题选项“discvered”(发现)与正确答案 “demnstrated”(演示)均含 “掌握方法”之意,但 “discvered” 隐含 “首次发现”,而文本强调“当众展示已知方法”,干扰项刻意模糊 “发现” 与 “演示” 在动作场景中的差异。
2. 固定搭配 “伪合理” 干扰
设计符合常见搭配但违背文本逻辑的选项,测试学生 “脱离语境依赖搭配” 的思维漏洞。
例:第 5 题选项“caught his eyes”(吸引目光)是常见搭配,但文本需表达 “怀疑笼罩眼神”,正确答案 “cluded”(如乌云般遮蔽)虽搭配特殊,却契合 “怀疑带来的阴郁感”,干扰项利用 “固定搭配优先” 的思维惯性误导。
二、语境矛盾型干扰:用 “常识合理” 对抗 “文本真实
1. 场景常识与文本线索的冲突设计
在细节题中设置符合现实常识但与文本伏笔冲突的选项,考查 “文本证据优先” 的意识。
例:第 3 题干扰项“expensive”(昂贵的)“mdern”(现代的)均符合实验室的常规认知,但文本通过“pen that lck” 直接指向 “lcked”(上锁的)这一关键线索,干扰项利用 “常识合理性”掩盖 “文本唯一性”。
2. 跨段落逻辑的断裂干扰
在主题相关题中设置与前文线索割裂的选项,迫使学生梳理全文脉络而非局部推理。
例:第 1 题干扰项 “cmpetitin”(竞争)看似与 “stand ut” 相关,但全文未提及 “与他人竞争”,正确答案 “desire”(渴望)呼应结尾 “attentin cannt be frced” 的主题闭环,干扰项通过 “局部语义匹配” 破坏对核心动机的整体把握。
三、情感逻辑型干扰:操控 “心理预期” 制造矛盾选择
1. 情感体验的 “表面化” 误导
在人物心理描写处设置符合 “浅层情绪” 却违背 “深层矛盾” 的选项,考查对复杂情感的推导能力。
例:第 8 题干扰项 “pride”(骄傲)迎合“父亲信任带来正面情绪” 的预期,但忽略 “被迫认罪” 的愧疚前提,正确答案 “shame”(羞愧)需结合 “relief”(解脱)与“犯错事实” 的矛盾心理 —— 父亲信任虽缓解压力,但认错行为仍引发羞耻感,干扰项利用 “非黑即白” 的情感认知设陷。
2. 行为动机的 “惯性联想” 干扰
在动作描写题中设置符合 “常规动机” 却偏离 “文本特定动机” 的选项,测试对行为逻辑的精准分析。
例:第 7 题选项 “readily”(欣然)暗示“主动认罪”,但文本通过 “desperate attempt t escape pressure” 表明 “被迫虚假认罪”,正确答案“falsely”(虚假地)强调 “非自愿性”,干扰项利用 “cnfessed = 主动承认” 的惯性联想掩盖 “被迫” 的关键语境。
四、主题偷换型干扰:以 “形似神异” 的概念混淆核心立意
1. 情感概念的 “范畴错位” 干扰
在主题题中设置同属 “情感类” 但与核心诉求无关的选项,考查对文章主旨的提炼能力。
例:第 10 题干扰项 “sympathy”(同情)“gratitude”(感激)均为常见情感词,但全文围绕 “对关注的渴望(attentin)” 展开,而非“同情” 或 “感激”,干扰项通过 “情感词范畴” 模糊 “关注 — 认可” 的主题内核
2. 行为目标的 “表象化” 干扰
在总结题中设置描述 “行为表象” 而非 “本质动机” 的选项,测试对深层主题的把握。
若假设第 10 题增设干扰项 “success”(成功),其虽与 “stand ut” 有表面关联,但文本批判的是 “通过不当手段获取关注”,而非 “追求成功”,正确答案 “attentin” 直指 “被看见”的核心欲望,干扰项用 “结果表象” 掩盖 “动机本质”。
五、干扰项设计的底层逻辑:从 “语言陷阱” 到 “思维评估”
认知路径操控: 通过 “常识>文本”“搭配>语境”“表象>本质”的干扰逻辑,暴露学生 “懒于深度推理” 的解题习惯;
1. 思维品质考查: 要求学生在“语义精准性”“语境连贯性”“情感真实性”“主题一致性” 四个维度交叉验证答案,而非单一维度判断;
2. 反套路设计: 打破 “动词看搭配、名词看复现” 的机械解题法,如第 5 题 “cluded” 需通过“suspicin” 的隐喻义推导,而非依赖 “eye” 的常见搭配。
总结
出题人通过干扰项构建了 “三层思维过滤网”:① 第一层筛选 “仅靠词义 / 搭配解题” 的浅层读者;② 第二层淘汰 “依赖常识忽略文本” 的惯性思维者;③ 第三层考验 “能否贯通情感逻辑与主题脉络” 的深度思考者。这种设计将语言测试转化为 “认知策略评估”,要求学生在辨析选项时始终遵循 “文本线索>常识经验”“深层动机>表面行为”“主题闭环>局部匹配” 的原则,体现了从 “语言知识考查” 向 “思维能力考查” 的命题升级。
策略背后的考查目标:
1. 语言能力层面
考查 “词汇的精准应用”:区分近义词在具体语境中的差异(如 “desire” vs. “cmpetitin”),避免“认词不认义” 的浅层理解。
考查 “长句逻辑拆解”:如第5 题所在句 “suspicin cluded his eyes” 需理解“clud” 作动词的隐喻义(“笼罩”),而非字面义。
2. 思维能力层面
考查 “情感逻辑推理”:通过人物行为推导心理状态(如第 9 题 “Tearfully” 需衔接前文 “fear and tears”)。
考查 “主题归纳能力”:第10 题需从 “渴望关注” 的故事线中提炼核心词 “attentin”,而非被干扰项(如 “sympathy”)误导。
总结
出题人通过 “精准挖空 + 迷惑选项” 的组合策略,将考点渗透在 “词义辨析 — 逻辑推理 — 主题理解” 的层层递进中。挖空聚焦文本核心矛盾(如 “渴望关注” 与 “正直”)和情节转折点(如 “演示开锁”“被迫认罪”),选项则通过 “近义干扰 + 场景误导” 考查学生对语言细节的敏感度。这种设计既符合中学英语 “在语境中考查语言运用” 的命题原则,也引导学生从 “语言形式” 转向 “意义理解”,体现了完形填空 “形义结合” 的本质考查目标。
年份
体裁
主题语境
话题
2025年
记叙文
人与自我
为了博取同学们的关注,作者一时陷入了“实验室盗窃风波”,后来终于在父亲的支持下消除了误会。
2024年
记叙文
人与自我
作者通过音乐剧面试体验到了尝试新事物带来的乐趣
2023年
记叙文
人与社会
一个害羞的学生上课讲话被罚写检讨,使同学开心收获写作信心
考情分析:
1.从命题题型和内容上看,近三年北京卷完形填空均为选择题,一篇约240—290词,设空10小题,难度中等偏易,话题贴近中学生成长经历。考查重点集中在动词(短语)、名词、形容词、副词、逻辑衔接词及语篇指代。
2.从命题思路上看
(1) 以“故事+价值观”为主线:用平凡人物经历传递“坚持、关爱、责任”等核心价值观,侧重育人功能;
(2) 以语篇逻辑为纽带:50%以上空需跨句甚至跨段寻找线索,突出上下文衔接与情感递进;
(3) 以高频实词为考点:动词及短语占35%,名词25%,形容词/副词20%,连词、代词等20%。
预计2025年仍会以“成长故事”或“社会互助”话题为主,延续“立德树人”导向,设空继续强化逻辑衔接与情感词辨析。复习中建议:
① 精做近三年真题,梳理“情感线—动作线”两条脉络;
② 建立高频动词短语库;
③ 训练段落首尾句定位、代词指代和转折词判断能力。
复习目标:
实词掌握:近三年北京卷完形填空重点考查表达故事主干内容的实词,如动词、名词、形容词和副词。复习时要精准理解这些实词含义,不仅记住常见释义,更要掌握其在不同语境中的灵活用法。
主题相关词汇积累:文章围绕特定主题展开,会反复出现相关话题词。复习时遇到不同主题的完形文章,如 “人与自我”“人与社会”“人与自然” 等,需整理出对应主题语域内的高频词汇。如在 “亲近自然” 主题文章中,积累 “wds(树林)”“tranquility(宁静)”“breeze(微风)” 等词,通过词汇联想、话题写作加深对主题词汇的记忆与运用,借助话题词呼应关系提升解题准确率。
体裁
记叙文
话题(人与自我)
故事主人公为了博取同学们的关注,一时陷入了“实验室盗窃风波”,后来终于在父亲的支持下消除了误会,明白真正的认可源自内在的优秀和正直。
文章长度
249
题干的考点分布(以词性分类)
动词3个;名词3个;形容词2个;副词2个
相关学案
这是一份高考英语二轮复习-完形填空(复习讲义)(北京专用)(教师版),共61页。学案主要包含了利用文章结构解题,利用逻辑关系解题,利用语言知识解题,利用语境与常识解题等内容,欢迎下载使用。
这是一份高考英语二轮复习-完形填空(复习讲义)(北京专用)(学生版),共33页。学案主要包含了利用文章结构解题,利用逻辑关系解题,利用语言知识解题,利用语境与常识解题等内容,欢迎下载使用。
这是一份高考英语二轮讲义完形填空(解析版)- (北京专用),共28页。学案主要包含了题型诠释,高考真题,2024北京卷,1题详解,2题详解,3题详解,4题详解,5题详解等内容,欢迎下载使用。

- 1.电子资料成功下载后不支持退换,如发现资料有内容错误问题请联系客服,如若属实,我们会补偿您的损失
- 2.压缩包下载后请先用软件解压,再使用对应软件打开;软件版本较低时请及时更新
- 3.资料下载成功后可在60天以内免费重复下载
免费领取教师福利 




.png)




