所属成套资源:2024人教版新教材七年级下册生物学教材同步学习任务单
初中人教版(2024)血流的管道—血管学案
展开
这是一份初中人教版(2024)血流的管道—血管学案,共5页。学案主要包含了学习目标,检测与反思,教师提示,设计说明等内容,欢迎下载使用。
【学习目标】
生命观念:识别并比较动脉、静脉、毛细血管三种血管在结构特点、血流速度和功能上的主要区别,深刻理解“结构与功能相适应”的生物学观点在循环系统中的体现。
科学思维:通过“观察小鱼尾鳍内血管及血液的流动”实验,能够根据血流方向、速度和血管特点区分三种血管。能够分析血管结构与特定功能(如物质交换、防止血液倒流)之间的关系。
科学探究:能够描述观察小鱼尾鳍血液流动实验的操作要点和安全注意事项。能够根据实际出血状况,初步判断所伤及的血管类型。
态度责任:理解血管健康的重要性,关注静脉曲张等血管疾病。掌握急救时(如输液、止血)涉及血管的基本知识。
【你的学习地图:四步紧扣教材】
第一步:实验观察与核心区分 (教材P111-112)
活动1:实验现象归纳与推理
阅读教材P111-112“观察小鱼尾鳍内血管及血液的流动”实验。
操作要点:用湿纱布包裹小鱼,露出尾部,目的是保持小鱼______,并维持尾鳍______以便观察。实验后应将小鱼______。
观察与区分:在显微镜下,根据血流方向、速度和血管特征,可以区分三种血管:
动脉:血流速度最______,血液从较______的血管流向分支。
毛细血管:血管最细,红细胞______通过,血流速度最______。
静脉:血流速度较______,血液从分支汇流向较______的血管。
活动2:出血状况与血管类型关联
联系教材P111“想一想,议一议”和你的观察:
血液少量渗出:可能伤及______。
缓慢流出暗红色血液:可能伤及______。
喷射出鲜红色血液:可能伤及______。
第二步:三种血管结构与功能深度比较 (教材P112-115)
活动1:动脉、静脉、毛细血管对比表
根据教材P112-115内容,完成下表。
活动2:结构与功能关系阐述
毛细血管适于物质交换的原因:请结合上表,阐述毛细血管的哪些结构特点使其成为物质交换的理想场所。(至少两点)
静脉瓣的作用:请用教材P114图4-34解释静脉瓣如何保证血液向心脏方向流动,并说明其意义。
第三步:教材内整合与健康关注 (教材P114-115)
活动1:静脉曲张与健康
成因:如果静脉瓣膜老化失去功能,血流变慢,血液在静脉中滞留,静脉就会膨胀,这种情形称为______。
易发部位与人群:多出现在______部。______、长期从事重体力劳动或久坐不动的人也可能出现。
活动2:输液与血管选择
分析教材P115拓展应用的问题:
输液或抽血时,针刺入的通常是______血管,因为其分布较______,管壁较______,易于穿刺。
穿刺前,用胶皮管将针刺部位上方(近心端)捆扎起来,是为了暂时______(加速/阻滞)静脉血液回流,使血管______,便于穿刺。
第四步:基于教材的模型构建与解释 (教材P113, 119)
活动1:构建物质交换模型
观察教材P113图4-33“血液与组织细胞之间的物质交换示意图”。
交换路径:血液中的营养物质和氧先进入______,然后再进入______;细胞产生的代谢废物则反方向进入______。
模型角色:如果让你用不同颜色的箭头在图中标出氧气和二氧化碳的扩散方向,氧气箭头应从______指向______;二氧化碳箭头应从______指向______。
活动2:解释生活与医学现象
“青筋”是什么? 手背上看到的“青筋”实际上是分布较浅的______,因为其中流淌的______血颜色较暗,透过皮肤呈现青色。
微循环的意义:遍布全身的毛细血管网构成了“微循环”,保证了每个______都能获得充足的______和______,并及时运走废物。这体现了循环系统______功能的实现。
【检测与反思】
基础检测(请务必回归教材原文寻找答案)
把血液从心脏输送到全身各部分的血管是______。
毛细血管是连通最小的______和______之间的血管。
(选择题)下列哪项不是毛细血管适于物质交换的特点?( )
A. 管壁薄,只由一层上皮细胞构成
B. 管内血流速度最慢
C. 管径较粗,弹性大
D. 数量多,分布广
四肢静脉的内表面通常有______,其功能是防止______。
教材回顾与自我评估
流程图绘制:请绘制一个简单的流程图,表示一滴血从左心室流出后,经过哪些类型的血管,最终回到右心房的主要路径。(提示:动脉→毛细血管→静脉)
实验反思:在观察小鱼尾鳍血液流动的实验中,为什么有时不容易观察到毛细血管中的红细胞单行通过?可能的原因是什么?
我的疑惑与兴趣点:
我想知道动脉和静脉的“压力”具体有什么不同,是如何产生的。
我对______(例如:血压是如何测量的、动脉粥样硬化是怎么回事)想了解更多。
【教师提示】
【设计说明】本任务单严格依据《人教版 生物学 七年级下册》(2025最新版)第四单元第四章第二节“血流的管道——血管”(P111-P115)的全部正文、图表、实验、练习等内容进行设计。所有问题、活动、答案均源自并提供自该节教材原文,旨在引导学生通过实验观察和比较分析,深刻理解三种血管的差异及其在血液循环系统中的分工与协作。
第四单元 人体生理与健康(一) 第四章 人体内物质的运输
第二节 血流的管道——血管 学习任务单 答案
第一步:实验观察与核心区分 (教材P111-112)
活动1:实验现象归纳与推理
操作要点:用湿纱布包裹小鱼,露出尾部,目的是保持小鱼正常呼吸(存活),并维持尾鳍平展以便观察。实验后应将小鱼放回鱼缸或水中。
观察与区分:
动脉:血流速度最快,血液从较粗的血管流向分支。
毛细血管:血管最细,红细胞单行通过,血流速度最慢。
静脉:血流速度较慢,血液从分支汇流向较粗的血管。
活动2:出血状况与血管类型关联
血液少量渗出:可能伤及毛细血管。
缓慢流出暗红色血液:可能伤及静脉。
喷射出鲜红色血液:可能伤及动脉。
第二步:三种血管结构与功能深度比较 (教材P112-115)
活动1:动脉、静脉、毛细血管对比表
活动2:结构与功能关系阐述
毛细血管适于物质交换的原因:① 管壁极薄,仅一层上皮细胞,利于物质透过;② 血流速度最慢,为物质交换提供了充足时间;③ 数量多,分布广,保证了全身各处细胞都能进行物质交换。
静脉瓣的作用:静脉瓣像单向阀门。当血液向心脏方向流动时,瓣膜张开;当血液试图倒流时,瓣膜关闭,阻止血液倒流。这确保了血液克服重力,顺利流回心脏。
第三步:教材内整合与健康关注 (教材P114-115)
活动1:静脉曲张与健康
成因:如果静脉瓣膜老化失去功能,血流变慢,血液在静脉中滞留,静脉就会膨胀,这种情形称为静脉曲张。
易发部位与人群:多出现在腿部。老年人、长期从事重体力劳动或久坐不动的人也可能出现。
活动2:输液与血管选择
输液或抽血时,针刺入的通常是静脉血管,因为其分布较浅,管壁较薄,易于穿刺。
穿刺前,用胶皮管将针刺部位上方(近心端)捆扎起来,是为了暂时阻滞静脉血液回流,使血管膨胀(凸起),便于穿刺。
第四步:基于教材的模型构建与解释 (教材P113, 119)
活动1:构建物质交换模型
交换路径:血液中的营养物质和氧先进入组织液,然后再进入组织细胞;细胞产生的代谢废物则反方向进入血液。
模型角色:氧气箭头应从血液(毛细血管) 指向组织细胞;二氧化碳箭头应从组织细胞指向血液(毛细血管)。
活动2:解释生活与医学现象
“青筋”是什么? 手背上看到的“青筋”实际上是分布较浅的静脉,因为其中流淌的静脉血颜色较暗,透过皮肤呈现青色。
微循环的意义:遍布全身的毛细血管网构成了“微循环”,保证了每个细胞都能获得充足的氧气和营养物质,并及时运走废物。这体现了循环系统运输功能的实现。
【检测与反思】
基础检测
把血液从心脏输送到全身各部分的血管是动脉。
毛细血管是连通最小的动脉和静脉之间的血管。
(选择题)C(解析:管径粗、弹性大是动脉的特点,不利于物质交换)。
四肢静脉的内表面通常有静脉瓣,其功能是防止血液倒流。
教材回顾与自我评估
流程图绘制:(示例)左心室 → 动脉 → 全身各处 → 毛细血管 → 静脉 → 上/下腔静脉 → 右心房。
实验反思:可能原因有:① 小鱼尾鳍未完全平展,血管未充分暴露;② 光线不足或显微镜调焦不清晰;③ 观察部位血管分布较稀疏;④ 毛细血管血流确实很慢,观察时间不足。
我的疑惑与兴趣点:(请根据个人学习情况填写,示例仅供参考)
我想知道动脉和静脉的“压力”具体有什么不同,是如何产生的。
我对血压是如何测量的想了解更多。
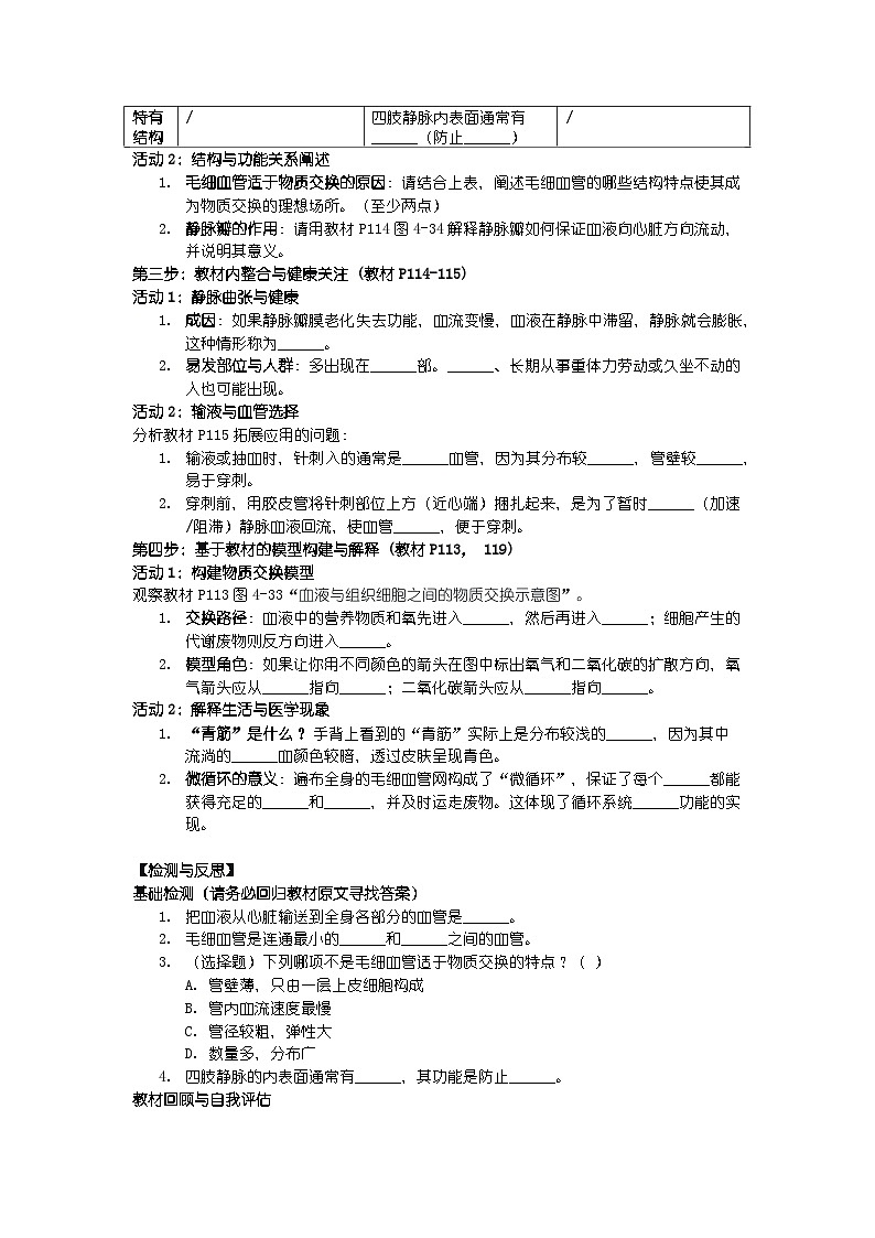
比较项目
动脉
静脉
毛细血管
功能
把血液从______送到身体各部分
把血液从身体各部分送回______
连通最小的______与______,进行______交换
管壁特点
较______,弹性______
较______,弹性______
非常______,只由______层上皮细胞构成
管腔大小
较______
较______
极细,只允许红细胞______通过
血流速度
______
______
______
分布
一般较______(但腕部、颈部可摸到搏动)
有些较______(如手背“青筋”)
数量______,分布______
特有结构
/
四肢静脉内表面通常有______(防止______)
/
比较项目
动脉
静脉
毛细血管
功能
把血液从心脏送到身体各部分
把血液从身体各部分送回心脏
连通最小的动脉与静脉,进行物质交换
管壁特点
较厚,弹性大
较薄,弹性小
非常薄,只由一层上皮细胞构成
管腔大小
较小
较大
极细,只允许红细胞单行通过
血流速度
快
慢
最慢
分布
一般较深(但腕部、颈部可摸到搏动)
有些较浅(如手背“青筋”)
数量多,分布广
特有结构
/
四肢静脉内表面通常有静脉瓣(防止血液倒流)
/
相关学案
这是一份生物七年级下册(2024)输送血液的泵—心脏导学案,共5页。学案主要包含了学习目标,检测与反思,教师提示,设计说明等内容,欢迎下载使用。
这是一份人教版(2024)七年级下册(2024)流动的组织—血液学案及答案,共5页。学案主要包含了学习目标,检测与反思,教师提示,设计说明等内容,欢迎下载使用。
这是一份人教版(2024)七年级下册(2024)血流的管道—血管导学案,共8页。学案主要包含了学习目标,预习案 / 知识链接,探究案 / 学习过程,训练案 / 当堂检测,反思案 / 我的收获等内容,欢迎下载使用。
相关学案 更多
- 1.电子资料成功下载后不支持退换,如发现资料有内容错误问题请联系客服,如若属实,我们会补偿您的损失
- 2.压缩包下载后请先用软件解压,再使用对应软件打开;软件版本较低时请及时更新
- 3.资料下载成功后可在60天以内免费重复下载
免费领取教师福利

