搜索
      上传资料 赚现金

      高考英语二轮专题-过去分词(知识清单)(教师版)

      • 282.33 KB
      • 2025-12-19 15:49:12
      • 45
      • 0
      • 无忧考试资料库
      加入资料篮
      立即下载
      高考英语二轮专题-过去分词(知识清单)(教师版)第1页
      高清全屏预览
      1/19
      高考英语二轮专题-过去分词(知识清单)(教师版)第2页
      高清全屏预览
      2/19
      高考英语二轮专题-过去分词(知识清单)(教师版)第3页
      高清全屏预览
      3/19
      还剩16页未读, 继续阅读

      高考英语二轮专题-过去分词(知识清单)(教师版)

      展开

      这是一份高考英语二轮专题-过去分词(知识清单)(教师版),共19页。学案主要包含了知能解读01,知能解读02,重难点突破01,重难点突破02,易混易错01,方法技巧,跟踪训练,参考答案等内容,欢迎下载使用。

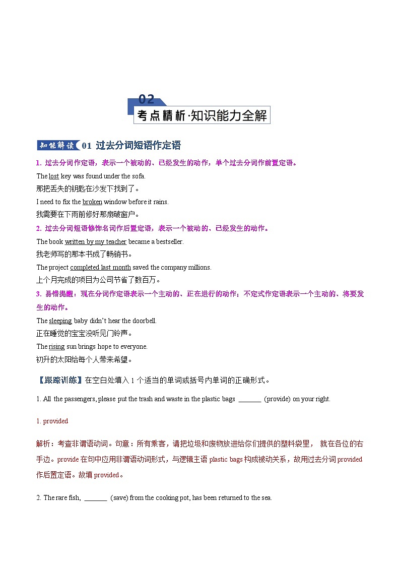
      01 过去分词短语作定语
      1. 过去分词作定语,表示一个被动的、已经发生的动作,单个过去分词作前置定语。
      The lst key was fund under the sfa.
      那把丢失的钥匙在沙发下找到了。
      I need t fix the brken windw befre it rains.
      我需要在下雨前修好那扇破窗户。
      2. 过去分词短语修饰名词作后置定语,表示一个被动的、已经发生的动作。
      The bk written by my teacher became a bestseller.
      我老师写的那本书成了畅销书。
      The prject cmpleted last mnth saved the cmpany millins.
      上个月完成的项目为公司节省了数百万。
      3. 易错提醒:现在分词作定语表示一个主动的、正在进行的动作;不定式作定语表示一个主动的、将要发生的动作。
      The sleeping baby didn’t hear the drbell.
      正在睡觉的宝宝没听见门铃声。
      The rising sun brings hpe t everyne.
      初升的太阳给每个人带来希望。
      【跟踪训练】在空白处填入1个适当的单词或括号内单词的正确形式。
      1. All the passengers, please put the trash and waste in the plastic bags (prvide) n yur right.
      1. prvided
      解析:考查非谓语动词。句意:所有乘客,请把垃圾和废物放进给你们提供的塑料袋里, 就在各位的右手边。prvide在句中应用非谓语动词形式,与逻辑主语plastic bags构成被动关系,故用过去分词prvided作后置定语。故填prvided。
      2. The rare fish, (save) frm the cking pt, has been returned t the sea.
      2. saved
      解析:考查非谓语动词。句意:那条从锅里救出来的珍稀鱼已经被放回了大海。句中已有谓语has been returned,save应用非谓语动词形式,与逻辑主语fish构成被动关系,故用过去分词作定语。故填saved。
      3. At the end f the thirty days, yu will then add a number f carefully (chse) nline activities that yu believe are beneficial.
      3. chsen
      解析:考查非谓语动词。句意:在这三十天结束时,你将添加一些你认为有益的、经过精心挑选的线上活动。chse(选择,挑选)适当形式修饰名词词组nline activities,用非谓语形式,与其逻辑主语“activities”之间是被动关系,用过去分词chsen表被动。故填chsen。
      4. The experiment (perfrm) in the 1990s shwed that many plants stand a lt f bad cnditins.
      4. perfrmed
      解析:考查非谓语动词。句意:20世纪90年代进行的实验表明,许多植物能够承受许多恶劣的条件。分析句子可知,句中有谓语动词“shwed”,故空格处应用非谓语动词,“experiment”和“perfrm”为逻辑上的动宾关系,故应用“perfrm”的过去分词“perfrmed”作后置定语。故填perfrmed。
      5. There is evidence (indicate) that listening t sft music can reduce stress.
      5. indicating
      解析:考查非谓语动词。句意:有证据表明,听轻音乐可以减轻压力。空处需填非谓语动词作定语,修饰名词evidence,indicate和evidence为逻辑主谓关系,需用现在分词形式。故填indicating。
      02 过去分词短语作表语
      1. 过去分词作表语,表示“感到……”,主语多为人。
      They gt discuraged when they failed again.
      再次失败时,他们感到沮丧。
      The children were excited abut the upcming trip.
      孩子们对即将到来的旅行感到兴奋。
      2. 易错提醒:现在分词作表语,放在系动词之后,说明主语的身份、性质或情况,常翻译为“令人……”。
      Her stry sunds interesting, s I’ll listen carefully.
      她的故事听起来很有趣,我会仔细听。
      The math prblem seems cnfusing t mst students.
      这道数学题对大多数学生来说显得复杂。
      【跟踪训练】在空白处填入1个适当的单词或括号内单词的正确形式。
      1. When Bb gt (absrb) in his wrld f music, he felt as if he culd “see” the beauty f the wrld arund him, like he had in his previus life.
      1. absrbed
      解析:考查非谓语。句意:当鲍勃沉浸在他的音乐世界里时,他感觉自己仿佛能“看见”周围世界的美好,就像他前世那样。分析句子可知,空格处考查固定搭配get absrbed in,意为“全神贯注于、沉浸在……中”。absrbed是过去分词作表语,此处表示状态,符合语境。故填absrbed。
      2. I get (refresh) thrugh rck climbing, spend mre time with my dad and get t meet new friends.
      2. refreshed
      解析:考查非谓语动词。句意:我通过攀岩恢复精神,花更多的时间和爸爸在一起,认识新朋友。句中用“get+过去分词”结构,表示被动或状态。故填refreshed。
      3. He gt seriusly (injure) and had t quit the ftball match.
      3. injured
      解析:考查非谓语动词。句意:他受了重伤,不得不退出足球比赛。此处为“get + 过去分词”结构,表示被动和结果,get injured意为“受伤”,injured在此为形容词化的过去分词,作表语。故填injured。
      4. Hwever (equip) yu are with knwledge, yu shuld cntinue studying further.
      4. equipped
      解析:考查形容词。句意:不管你有多少知识,你都应该继续深造。短语be equipped with配备有、具有,此处Hwever修饰过去分词转化而来的形容词equipped配备……的、具备……能力的。故填equipped。
      5. She remained (stand)thugh we repeatedly asked her t sit dwn.
      5. standing
      解析:考查非谓语动词。句意:虽然我们再三地请她坐下,她还是站着。remain ding一直做某事,符合题意,故填standing。
      01 过去分词短语作补足语
      1.观感使役类动词接过去分词作补足语,表示与宾语之间被动关系。
      妙记--注意让迈克听听看看这块表有啥感觉(汉语谐音)
      (ntice, let, make, hear, listen t, see, bserve, watch, have, feel)。
      He felt his shulder tuched by smene.
      他感觉肩膀被人碰了一下。
      They watched the huse built frm start t finish.
      他们看着房子从始至终被建成。
      2.过去分词用于“with+名词/代词+ dne”结构,表示与宾语之间被动关系。有时,该结构省略介词with,形成“名词/代词+ dne”独立主格结构。
      With the prblem slved, we all felt relieved.
      问题解决了,我们都松了口气。
      She std there, her hands flded in frnt f her.
      她站在那里,双手交叉在身前。
      3.易错提醒:with复合结构中动词不定式表示将要发生的动作;现在分词表示一个主动动作。
      With a meeting t attend, he left in a hurry.
      有一场会议要参加,他匆匆离开了。
      With the baby crying, they culdn’t enjy the mvie.
      宝宝在哭,他们无法好好看电影。
      【跟踪训练】在空白处填入1个适当的单词或括号内单词的正确形式。
      1. I have t g t see a dctr. I gt my fingers (jam) in the dr.
      1. jammed
      解析:考查过去分词。句意:我得去看医生。我的手指被门夹了。句中已有gt,空处作非谓语动词,jam与逻辑主语my fingers之间是被动关系,所以空处应用过去分词作宾语补足语。故填jammed。
      2. In rder t get t knw the grwth f the new species, please keep me (infrm) f any develpment.
      2. infrmed
      解析:考查非谓语动词。句意:为了了解新物种的生长情况,请随时告知我任何进展。句中keep为谓语动词,空处要填非谓语动词。此处为“keep+宾语+宾语补足语”结构,infrm与宾语me之间是被动关系,应用过去分词作宾语补足语。故填infrmed。
      3. With his eyes (fix) n the family album, he thught f the fun he had when he lived with his parents.
      3. fixed
      解析:考查非谓语动词。句意:他的目光盯着家庭相册,回想起了和父母一起生活时的快乐时光。此处为“with+宾语+宾补”结构,动词fix与其逻辑主语eyes之间是被动关系,因此用过去分词fixed作宾补。故填fixed。
      4. Time (permit), we will visit the lcal museum t see the new exhibit n ancient civilizatins.
      4. permitting
      解析:考查非谓语动词。句意:如果时间允许的话,我们将去当地博物馆参观有关古代文明的新展览。此处为独立主格结构,time与permit为主动关系,故用现在分词形式,故填permitting。
      5. anxiety relieved, he fcused better n his studies and imprved his perfrmance significantly.
      5. With
      解析:考查介词。句意:焦虑减轻了,他更加专注于学习,成绩明显提高。句中用“with + 宾语 + 宾语补足语”结构,构成独立主格结构,在句中作状语。故填With。
      02 过去分词短语作插入语
      过去分词短语作插入语时,通常与句子主体用逗号隔开,独立于句子的语法结构之外,用于补充说明说话人的态度、看法,或提供额外的背景信息、解释说明等。
      Cmpared with/t…用作插入语,表示“与……相比”,这时t和with均可。
      Cmpared with last year, this prject is mre cmplex.
      与去年相比,这个项目更复杂。
      Given (that) …意为“考虑到,鉴于”,后接从句。
      Given their experience, the task shuld be manageable.
      鉴于他们的经验,任务应该可行。
      Prvided (that) …意为“假如,如果”,后接从句。
      Prvided (that)the data is accurate, ur cnclusin is valid.
      假设数据准确,我们的结论成立。
      【跟踪训练】在空白处填入1个适当的单词或括号内单词的正确形式。
      1. ___________ (cmpare) t ther frms f shared bikes, the greatest advantage f Meituan is that yu can easily find ne and never wrry abut where t park it.
      1. Cmpared
      解析:考查非谓语动词。句意:与其他形式的共享单车相比,美团单车最大的优势是你可以很容易地找到一辆,而且不用担心停在哪里。句中已有谓语动词“is”,且空前无连词,此处应为非谓语动词,所给词“cmpare”与逻辑主语“the greatest advantage f Meituan”之间是被动关系,即“优势”被“比较”,所以用过去分词形式作状语,cmpared t...是固定搭配,意为“与……相比”,句首单词首字母需大写。故填Cmpared。
      2. ___________ (cmpare) with the frmer tw kinds, individual sprts, such as swimming and jgging, are the least attractive t the students.
      2. Cmpared
      解析:考查非谓语动词。句意:与前两种集体运动(如游泳和慢跑)相比,个人运动(如跑步和骑自行车)对学生的吸引力最小。短语be cmpared with表示“和……比较”,过去分词作状语,首字母大写。故填Cmpared。
      3. ___________ (judge) as a respnsible persn, Tm was elected as mnitr f the class.
      3. Judged
      解析:考查过去分词。句意:汤姆被认为是一个负责任的人,因此被选为班长。此处为非谓语动词作状语,judge与逻辑主语Tm之间为被动关系,所以此处使用过去分词形式,位于句首,首字母需大写。故填Judged。
      4. ___________ (judge) frm the bk I have read, I think he is a very prmising writer.
      4. Judging
      解析:考查固定短语。句意:从我读过的书来看,我认为他是一个很有前途的作家。此处为固定短语judging frm意为“从……判断”,现在分词形作状语,为独立结构,位于句首,首字母需大写。故填Judging。
      5. Frankly ___________ (speak), I was disappinted but I smiled as bradly as I culd.
      5. speaking
      解析:考查现在分词。句意:坦率地说,我很失望,但我尽可能地咧开嘴笑了。frankly speaking意为“坦率地说”,为固定用法,在句中充当独立成分,作状语。故填speaking。
      01 过去分词短语作状语
      1. 过去分词作状语,逻辑主语是句子的主语,用作时间、原因、条件、让步、伴随状语,强调该动作与句子主语之间的被动关系。
      Surprised by the nise, the baby started t cry.
      因被噪音吓到,宝宝开始哭。
      She walked ut f the rm, fllwed by her dg.
      她走出房间,后面跟着她的狗。
      2.“be+过去分词+介词”短语作状语时,be动词省略,直接用过去分词作状语。
      “be+过去分词+in”类短语:be lst in陷入, be lcated in坐落在, be ccupied in专心于, be absrbed in专心致志于, be stuck in被困在, be trapped in被困在, be invlved in参与, be buried in埋头于, be dressed in穿着…
      “be+过去分词+with”类短语:be satisfied with对…… 满意, be equipped with配备有, be laded with装载着, be burdened with负担着, be faced with面临着…
      “be+过去分词+t”类短语:be accustmed t习惯于, be addicted t沉迷于, be devted/cmmitted t致力于, be expsed t暴露于, be used t习惯余…
      Absrbed in painting, he spent the whle afternn in the studi.
      他全神贯注于绘画,在画室里度过了整个下午。
      Faced with the emergency, she immediately called fr help.
      面对紧急情况,她立刻呼救。
      Expsed t lud nise daily, wrkers here ften have hearing prblems.
      每天暴露在噪音中,这里的工人常出现听力问题。
      【跟踪训练】在空白处填入1个适当的单词或括号内单词的正确形式。
      1. (equip) with all kinds f facilities, ur schl is beautiful as well as mdern.
      1. Equipped
      解析:考查非谓语动词。句意:我们学校配备了各种设施,既美观又现代化。句中已有谓语动词“is”,且无连词,所以空格处应用非谓语动词,所给词“equip”与逻辑主语“ur schl”之间为被动关系,即“学校被配备设施”,所以此处应用过去分词equipped作状语,位于句首,首字母需大写。故填Equipped。
      2. (ccupy) with husewrk, she has n time t deal with the piles f dcuments.
      2. Occupied
      解析:考查过去分词。句意:因为忙于家务,她没有时间处理成堆的文件。be ccupied with sth 意为“忙于某事”,此处省略be,用过去分词作状语。首字母大写。故填 Occupied。
      3. (encurage) by his parents and friends, he gained cnfidence t vercme the difficulties.
      3. Encuraged
      解析:考查动词。句意:在父母和朋友的鼓励下,他逐渐树立了克服困难的信心。此处encurage与he构成被动关系,故用过去分词作状语,首字母大写。故填Encuraged。
      4. (adapt) frm the famus nvel, the TV series attracted millins f views.
      4. Adapted
      解析:考查非谓语动词。句意:这部电视剧改编自著名小说,吸引了数百万观众的观看。空处需填非谓语动词作状语,the TV series和adapt为逻辑动宾关系,需用过去分词形式,位于句首,首字母需大写。故填Adapted。
      5. (bite) twice, the pstman refused t deliver ur letters unless we had ur dg chained.
      5. Bitten
      解析:考查非谓语动词。句意:被咬了两次,这个邮递员拒绝来我们家送信,除非我们把狗拴起来。设空处用非谓语动词作原因状语,动作bite与主语pstman之间为被动关系,所以应用过去分词形式表被动,空处位于句首,首字母需大写,故填Bitten。
      过去分词与状语从句的省略
      状语从句含有it is或者主从句主语一致且含有be动词时,省略主语和be动词。如果用“从属连词+现在分词”,强调从句谓语动词与句子主语之间的主动关系;“从属连词+过去分词”强调二者之间被动关系。
      When (I was) walking in the park, I fund a lst cat.
      在公园散步时,我发现了一只迷路的猫。
      Unless (it is) repaired immediately, the machine may break dwn.
      除非立即被修理,否则机器可能故障。
      Althugh (they were) warned f the danger, they still went hiking.
      虽然被警告有危险,他们仍去徒步了。
      ★易错提醒:befre和after后接动词,只能接动名词作宾语。
      They had a shrt discussin befre making the final decisin.
      做最终决定前,他们进行了简短讨论。
      After finishing his hmewrk, he went ut t play.
      完成作业后,他出去玩了。
      The cntract will be signed by bth parties befre being made public.
      这份合同在被公开之前将由双方签署。
      【跟踪训练】在空白处填入1个适当的单词或括号内单词的正确形式。
      1. Yu shuld nt give up the the interview unless (reject).
      1. rejected
      解析:考查非谓语动词。句意:除非面试被拒绝,否则你不应放弃参加面试。此处为状语从句的省略,reject与yu构成被动关系,故用过去分词作状语。故填rejected。
      2. If (invite), she will dress up and attend the wedding.
      2. invited
      解析:考查非谓语动词。句意:如果被邀请的话,她会打扮得漂漂亮亮地去参加婚礼。此处是状语从句的省略,动词invite与she构成被动关系,用过去分词作状语。故填invited。
      3. Althugh (ffer) the vaccine fr free, sme peple cannt receive it fr physical reasns.
      3. ffered
      解析:考查状语从句的省略、非谓语动词。句意:虽然提供免费疫苗,但有些人因为身体原因不能接种。设空处是让步状语从句的省略,主语the vaccine与动词ffer之间是被动关系,故用过去分词形式,相当于althugh the vaccine was ffered fr free. .. 。所以此处为过去分词作状语,故填ffered。
      4. When (equip) with new scientific farming methds, farmers can use less farmland t prduce mre.
      4. equipped
      解析:考查非谓语动词。句意:当配备了新的科学耕作方法时,农民可以使用更少的农田来生产更多的作物。When引导的时间状语从句省略了主语,所以空处应用非谓语动词。逻辑主语farmers和equip之间是动宾关系,所以空处应用过去分词。When equipped...补充完整为When they are equipped...,省略主语和be动词。故填equipped。
      5. While (hike) in the muntains, they ften stp t admire the scenery.
      5. hiking
      解析:考查非谓语动词。句意:在山区徒步旅行时,他们经常停下来欣赏风景。句子主语“they”和动词“hike”之间为主动关系,所以此处使用现在分词形式hiking。故填hiking。
      过去分词综合能力提升
      一、单句填空
      在空白处填入1个适当的单词或括号内单词的正确形式。
      1.(2025全国二卷)If yu’ve never experienced the “sunshine scent” frm a sheet r shirt (leave) t sun fr a day, well, yu’re missing ut n ne f life’s wnders.
      1. left
      解析:考查非谓语动词。句意:如果你从未体验过在阳光下晾晒了一整天的床单或衬衫散发的“阳光的味道”,那么你就错过了生活中的一大奇观。本句已有谓语have experienced,此处应用非谓语动词,a sheet r shirt和leave“使处于某种状态”之间是逻辑动宾关系,应用过去分词,作后置定语。故填left。
      2.(2025北京卷)When Nick runs ahead, I hear him barking excitedly. I smetimes call him back, wrried that he might have smene (scare).
      2. scared
      解析:考查非谓语动词。句意:我有时会把他叫回来,担心他可能会吓到别人。“have sb. dne”表示“使某人被……”,“smene”与“scare”之间是被动关系,即某人被吓到,用过去分词作宾语补足语。故填scared。
      3.(2025八省联考卷)At the same time, a language and its individual (write) frms make up the “sul” f a natinal traditin.
      3. written
      解析:考查形容词。句意:语言和它的书写形式组成了民族传统的“灵魂”。本空修饰名词frms,需用形容词written“书写的”,作前置定语。故填written。
      4.(2024新课标II卷)Tw years later, a six-meter-tall pavilin, __________(inspire)by The Peny Pavilin, was built at the Firs Garden, just ten minutes’ walk frm Shakespeare’s birthplace.
      4. inspired
      解析:考查非谓语动词。句意:两年后,一座六米高的亭子在菲斯花园落成,该花园距离莎士比亚故居仅十分钟步行路程,其灵感来自《牡丹亭》。非谓语动词担当后置定语,被修饰词“a six-meter-tall pavilin”和动词“inspire”之间为被动关系,用过去分词形式。故填inspired。
      5.(2024浙江1月卷)Over the last tw years, sme supermarkets have started selling chicken r salad in packs __________ (design) with tw halves cntaining separate prtins (份).
      5. designed
      解析:考查过去分词。句意:在过去的两年里,一些超市开始销售鸡肉或沙拉包装,设计成两半,拆分成两份。动词design意为“设计”,和谓语之间没有连词,和逻辑主语packs构成被动关系,且动作已完成,所以应用过去分词形式作后置定语。故填designed。
      6.(2024新课标I卷)These sepals pen n warm days t give the inside plants sunshine and fresh air. In cld weather, the structure stays (clse) t prtect the plants.
      6. clsed
      解析:考查形容词。句意:然后在寒冷的天气里,这个结构保持关闭,以保护亚热带植物。空处用于stays之后作表语,应用形容词clsed,表示“紧闭的”,符合题意。故填clsed。
      7.(2023新课标I卷)Shanghai may be the (recgnize) hme f the sup dumplings but fd histrians will actually pint yu t the neighbring canal twn f Nanxiang as Xia lng ha’s birthplace.
      7. recgnized
      解析:考查非谓语动词。句意:上海可能是公认的小笼包之乡,但美食历史学家会告诉你,邻近的运河小镇南翔才是小笼包的发源地。空格在名词hme前面作定语,recgnize与hme是逻辑上动宾关系,需填过去分词recgnized作定语,recgnized“被公认的”也可以看作是形容词作定语。故填recgnized。
      8.(2023全国甲卷)Behind the simple style, hwever, is a serius message 66 (intend) fr everyne.
      8. intended
      解析:考查非谓语动词。句意:然而,在简洁的风格背后,是每个人都想要传达的重要信息。be intended fr打算为……所用,在句中作定语,所以用过去分词形式。故填intended。
      9.(2023全国乙卷)Frm Buddhist temples t museums, narrw hutng t ryal palaces, it is hme t mre than 3,000 years f glrius histry even dwn t its layut, with the city keeping its carefully (build) system f ring rads.
      9. built
      解析:考查非谓语动词。句意:从佛教寺庙到博物馆,狭窄的胡同和皇家宫殿,它是3000多年辉煌历史的家园,即使是在它的布局上,这座城市也保持着精心建造的环城公路系统。这里为非谓语动词担当定语,表示“精心建造的……”,和被修饰词“system f ring rads”之间为被动关系,用过去分词。故填built。
      10. (2023天津3月卷)_________(try) several adjustments t the design fr tw mnths, the engineer eventually succeeded in building a highly efficient system.
      10. Having tried
      解析:考查非谓语动词。句意:在两个月的时间里,这位工程师对设计尝试了几次调整,最终成功地构建了一个高效的系统。本句谓语为succeeded,此处应用非谓语动词,逻辑主语the engineer与try“尝试”为主动关系,且此处强调动作try发生在谓语succeeded之前,应用现在分词的完成式having tried,作状语。故填Having tried。
      11. (2023天津3月卷)The her’s tuching stry ________(pst) nline has drawn thusands f “likes” and hundreds f cmments frm the public.
      11. psted
      解析:考查非谓语动词、句意:这位英雄的感人故事被张贴在网上,已经吸引了成千上万的“赞”和数百条公众评论。句中已有谓语动词,所以用非谓语动词形式。pst 和名词stry 是逻辑上的动宾关系,所以用过去分词作定语。故填psted。
      12.(2023浙江1月卷)In the Ming Dynasty, the center was the Frbidden City, (surrund) in cncentric (同心的) circles by the Inner City and Outer City.
      12. surrunded
      解析:考查非谓语动词。句意:在明朝,紫禁城是中心,它被由内层和外层构成的同心圆包围。分析句子结构,was是谓语动词,空格处需要填非谓语动词作后置定语,主语the Frbidden City和surrund之间是动宾关系,需填过去分词形式。故填surrunded。
      13.(2022全国甲卷)Inspired by the Belt and Rad Frum fr Internatinal Cperatin ___________ (hld) in Beijing, Ca decided t cver the rute by hiking as a tribute (致敬) t the ancient Silk Rad.
      13. held
      解析:考查非谓语动词。句意:受到在北京举行的“一带一路”国际合作高峰论坛的启发,曹决定徒步穿越这条路线,以向古代丝绸之路致敬。分析句子可知,本句已有谓语动词decided,所以hld应用非谓语动词形式,hld与cperatin之间为逻辑动宾关系,应用过去分词,作后置定语,表被动。故填held。
      14.(2021浙江卷1月)In 1985,urban men and wmen in mre than three quarters f the cuntries ________ (study) had higher BMIs than men and wmen in rural areas.
      14. studied
      解析:考查非谓语动词。句意:1985年,在被研究的国家中,超过四分之三的城市男性和女性的BMIs高于农村地区的男性和女性。分析句子结构可知,句子的谓语是had,所以study用非谓语形式,它的逻辑主语是cuntries,表被动关系,故填studied。
      15.(2021北京卷)There have been a dramatic rise in the number f extreme weather events ver the past 20 years, ________(cause) largely by rising glbal temperatures, accrding t a new reprt frm the United Natins.
      15. caused
      解析:考查非谓语动词。句意:根据联合国的一份新报告,过去20年里,极端天气事件的数量急剧增加,这在很大程度上是由全球气温上升造成的。a dramatic rise in the number f extreme weather events与cause是逻辑动宾关系,应用过去分词,表被动。故填caused。
      16.(2021全国II卷)I was s________ (excite) when he wrte back t me.
      16. excited
      解析:考查形容词。句意:当他给我回信时,我很兴奋。该空作was之后的表语,用形容词,修饰人,用v+ed形式的形容词,所以填excited。
      17.(2021新课标I卷)But that’s hw nature is —always leaving us _____________(astnish).
      17. astnished
      解析:考查非谓语动词。句意为:但大自然就是这样——总是让我们惊讶。作宾补,所以用形容词,表示人"吃惊的",故填astnished.
      18.(2020全国II卷)They make great gifts and yu see them many times ___________ (decrate) with red envelpes and messages f gd frtune.
      18. decrated
      解析:考查非谓语动词。句意:它们是很好的礼物,你会经常看到它们装饰着红包和好运的信息。句中them指代前句中的range trees,与decrate之间为被动关系,所以用过去分词作宾语补足语。故填decrated。
      19.(2020浙江卷1月)The first is declining birthrates, which means ld generatins are large ____________ (cmpare)t yunger generatins, and s, n average, the ppulatin
      19. cmpared
      解析:考查非谓语动词。句意:首先是出生率的下降,这意味着老一代比年轻一代人口多,因此,平均而言,人口比以前老龄化。Cmpare与ld generatin之间表示被动关系,故填cmpared。
      20.(2020北京卷)A piece f stne __________ (find) n a Dutch beach suggests that ur extinct human relatives, knwn as Neanderthals, were cleverer than previusly thught.
      20. fund
      解析:考查非谓语动词。句意:在荷兰海滩上发现的一块石头表明,我们已经灭绝的人类亲戚尼安德特人比我们之前认为的更聪明。句子的谓语为suggests,设空处在句中作非谓语和逻辑主语之间是逻辑的被动关系。故答案为fund。
      二、过去分词助力读后续写
      1. (2025全国二卷)我的很多同学都产生了兴趣,课后纷纷过来找我。
      ___________________________________________________________________________________
      2. (2024新高考I卷) 尴尬无助,我拿着空钱包和无法使用的银行卡呆在那里。
      ___________________________________________________________________________________
      3. (2024新高考I卷) 我用新获得的现金支付了冈特,并为他坚定不移的帮助加上了丰厚的小费。
      ___________________________________________________________________________________
      4. (2024新高考I卷) 四天后,我按照承诺给甘特打了电话。他听起来很惊讶,但听到我的消息真的很高兴。
      ___________________________________________________________________________________
      5. (2024浙江1月卷) 她不仅对这种赞美感到惊讶,而且还对她认为无法实现的非凡胜利感到惊讶。
      ___________________________________________________________________________________
      6. (2024浙江1月卷)在广阔的学校里,一个定向能力差的女孩很难导航,经常迷路。
      ___________________________________________________________________________________
      7. (2023新高考I卷)沉浸在喜悦之中,他向我挥手表示祝贺。
      ___________________________________________________________________________________
      8. (2023新高考I卷)我被这个消息惊呆了,当同学们胜利地举起手时,我激动得哽咽了。
      ___________________________________________________________________________________
      9. (2022新高考I卷)在我的鼓励下,大卫下定决心参加这次大型越野跑。
      ___________________________________________________________________________________
      10. (2021新高考I卷)父亲看到这里一片狼藉,吓得僵住了,好像在地上扎了根似的。
      ___________________________________________________________________________________
      【参考答案】
      1. Many f my classmates gt interested and came up t me after class.
      2. Embarrassed and helpless, I frze there with my empty wallet and unusable bankcard.
      3. With the freshly acquired cash, I paid Gunter, adding a generus tip fr his unwavering help.
      4. Fur days later, I called Gunter as prmised. He sunded surprised but genuinely pleased t hear frm me.
      5. Panicked as she was, she still tried t demystify the unknwn wrld befre her ne flr after anther.
      6. Instead f feeling verwhelmed by the size and cmplexity f the building, she fcused n navigating t these key lcatins.
      7. Bathed in the enjyment, he waved at me and expressed his cngratulatins.
      8. Stunned by the news, I was chked with emtin while my classmates were raising their hands in triumph.
      9. Encuraged by me, David made up his mind t participate in the big crss-cuntry run.
      10. Seeing the mess, Father frze with shck, as if rted n the grund.

      相关学案

      高考英语二轮专题-过去分词(知识清单)(教师版):

      这是一份高考英语二轮专题-过去分词(知识清单)(教师版),共19页。学案主要包含了知能解读01,知能解读02,重难点突破01,重难点突破02,易混易错01,方法技巧,跟踪训练,参考答案等内容,欢迎下载使用。

      高考英语二轮专题-过去分词(知识清单)(学生版):

      这是一份高考英语二轮专题-过去分词(知识清单)(学生版),共11页。学案主要包含了知能解读01,知能解读02,重难点突破01,重难点突破02,易混易错01,方法技巧,跟踪训练等内容,欢迎下载使用。

      高考英语二轮专题-现在分词(知识清单)(教师版):

      这是一份高考英语二轮专题-现在分词(知识清单)(教师版),共22页。学案主要包含了知能解读01,知能解读02,知能解读03,重难点突破01,重难点突破02,易混易错01,方法技巧,跟踪训练等内容,欢迎下载使用。

      英语朗读宝
      资料下载及使用帮助
      版权申诉
      • 1.电子资料成功下载后不支持退换,如发现资料有内容错误问题请联系客服,如若属实,我们会补偿您的损失
      • 2.压缩包下载后请先用软件解压,再使用对应软件打开;软件版本较低时请及时更新
      • 3.资料下载成功后可在60天以内免费重复下载
      版权申诉
      若您为此资料的原创作者,认为该资料内容侵犯了您的知识产权,请扫码添加我们的相关工作人员,我们尽可能的保护您的合法权益。
      入驻教习网,可获得资源免费推广曝光,还可获得多重现金奖励,申请 精品资源制作, 工作室入驻。
      版权申诉二维码
      欢迎来到教习网
      • 900万优选资源,让备课更轻松
      • 600万优选试题,支持自由组卷
      • 高质量可编辑,日均更新2000+
      • 百万教师选择,专业更值得信赖
      微信扫码注册
      手机号注册
      手机号码

      手机号格式错误

      手机验证码 获取验证码 获取验证码

      手机验证码已经成功发送,5分钟内有效

      设置密码

      6-20个字符,数字、字母或符号

      注册即视为同意教习网「注册协议」「隐私条款」
      QQ注册
      手机号注册
      微信注册

      注册成功

      返回
      顶部
      学业水平 高考一轮 高考二轮 高考真题 精选专题 初中月考 教师福利
      添加客服微信 获取1对1服务
      微信扫描添加客服
      Baidu
      map