搜索
      上传资料 赚现金
      点击图片退出全屏预览

      中考物理一轮复习讲义+练习第5讲 力与运动(强化训练)(2份,原卷版+解析版)

      • 413.04 KB
      • 2025-12-17 22:16:41
      • 39
      • 0
      • 夏天MOSS
      加入资料篮
      立即下载
      查看完整配套(共2份)
      包含资料(2份) 收起列表
      原卷
      中考物理一轮复习讲义+练习第5讲 力与运动(强化训练)(原卷版).docx
      预览
      解析
      中考物理一轮复习讲义+练习第5讲 力与运动(强化训练)(解析版).docx
      预览
      正在预览:中考物理一轮复习讲义+练习第5讲 力与运动(强化训练)(原卷版).docx
      中考物理一轮复习讲义+练习第5讲  力与运动(强化训练)(原卷版)第1页
      点击全屏预览
      1/10
      中考物理一轮复习讲义+练习第5讲  力与运动(强化训练)(原卷版)第2页
      点击全屏预览
      2/10
      中考物理一轮复习讲义+练习第5讲  力与运动(强化训练)(原卷版)第3页
      点击全屏预览
      3/10
      中考物理一轮复习讲义+练习第5讲  力与运动(强化训练)(解析版)第1页
      点击全屏预览
      1/17
      中考物理一轮复习讲义+练习第5讲  力与运动(强化训练)(解析版)第2页
      点击全屏预览
      2/17
      中考物理一轮复习讲义+练习第5讲  力与运动(强化训练)(解析版)第3页
      点击全屏预览
      3/17
      还剩7页未读, 继续阅读

      中考物理一轮复习讲义+练习第5讲 力与运动(强化训练)(2份,原卷版+解析版)

      展开

      这是一份中考物理一轮复习讲义+练习第5讲 力与运动(强化训练)(2份,原卷版+解析版),文件包含中考物理一轮复习讲义+练习第5讲力与运动强化训练原卷版docx、中考物理一轮复习讲义+练习第5讲力与运动强化训练解析版docx等2份试卷配套教学资源,其中试卷共27页, 欢迎下载使用。
      \l "_Tc21016" 考点三 摩擦力的影响因素 PAGEREF _Tc21016 \h 10
      \l "_Tc265" 考点四 受力分析综合 PAGEREF _Tc265 \h 14
      考点一 力学概念辨析

      1.关于力的概念,以下说法正确的是( )
      A.一个物体也能产生力的作用
      B.两个相互不接触的物体之间,一定没有力的作用
      C.力是物体对物体的作用,力不能脱离物体而独立存在
      D.有力的作用就一定有施力物体,但可以没有受力物体
      【解答】解:AD、力发生在两个物体之间,一个物体是施力物体,另一个物体是受力物体,故AD错误;
      B、物体不接触可以产生力的作用,如重力等,接触不一定有力的作用,故B错误;
      C、力是物体对物体的作用,力不能脱离物体而独立存在,故C正确。
      故选:C。
      2.如图所示,一根弹簧,一端固定在竖直墙上,小明用手水平向右拉伸弹簧的另一端使之发生弹性形变、长度伸长。此时,“弹簧力图恢复原来的形状而产生的力”是( )
      ①手对弹簧施加的力
      ②弹簧对手施加的力
      ③墙对弹簧施加的力
      ④弹簧对墙施加的力
      A.①③B.①④C.②③D.②④
      【解答】解:
      弹簧形变产生的力,即弹簧的弹力,施力物体为弹簧,因为手和墙拉弹簧,所以弹簧发生弹性形变,产生的是对手和墙的拉力,故②④正确。
      故选:D。
      3.一只杯子放在水平桌面上,下列说法正确的是( )
      A.杯和桌均不发生形变
      B.杯和桌之间没有弹力作用
      C.杯对桌的压力是因为杯子发生了形变
      D.杯对桌的压力是因为桌面发生了形变
      【解答】解:
      (1)杯子放在桌面上,杯子对桌面产生压力,使桌面发生弹性形变,而产生桌面对杯子的支持力,故AB都错;
      (2)杯子放在桌面上,杯子对桌面产生压力,施力物体是杯子,是由于杯子发生形变产生的,故C正确、D错误。
      故选:C。
      4.每周四下午是师梅八年级学生的兴趣课时间,大家最感兴趣的就是机器人课程.当遥控车形机器人在平直道路上做匀速直线运动时,下列说法中错误的是( )
      A.机器人所受的牵引力和阻力是一对平衡力
      B.机器人所受的重力和地面对机器人的支持力是一对平衡力
      C.机器人对地面的压力和地面对机器人的支持力是一对相互作用力
      D.机人所受重力和机器人对地面的压力是一对相互作用力
      【解答】解:
      A、机器人在水平方向上做匀速直线运动,合力为0,所受的牵引力和阻力是一对平衡力,故A正确;
      B、机器人在竖直方向上受到的合力为0,即所受的竖直向下的重力和地面对机器人竖直向上的支持力是一对平衡力,故B正确;
      C、机器人对地面的压力和地面对机器人的支持力是地面和机器人之间的相互作用力,是一对相互作用力,故C正确;
      D、机器人所受重力和机器人对地面的压力的方向是相同的,所以不是一对相互作用力,故D错误。
      故选:D。
      5.关于惯性,下列说法中正确的是( )
      A.只有不受任何力的物体才有惯性
      B.汽车的速度越大,它的惯性越大
      C.离开枪膛的子弹继续飞行,是由于子弹受到惯性的作用
      D.通过拍打除去衣服上的尘土,是利用了尘土的惯性
      【解答】解:
      AB、由牛顿第一定律可知:一切物体在任何情况下都具有惯性,惯性是物体的一种性质,惯性大小只跟物体的质量大小有关,跟物体是否受力、是否运动、运动速度等都没有关系,故AB错误;
      C、子弹离开枪膛后继续飞行,是因为子弹具有惯性,而不能说受到惯性的作用,故C错误;
      D、拍打衣服灰尘脱落,是由于衣服由静止变为运动,灰尘由于惯性要保持原来的静止状态,在重力的作用下下落,故D正确。
      故选:D。
      6.正月十五是我国传统节日元宵节。这一天人们不仅要食用传统食物元宵,还要打灯笼、猜灯谜,因此这一天也被称为灯节。如图所示,挂在绳子下端的灯笼处于静止状态,下列受力分析正确的是( )
      A.灯笼受到的重力和绳子对灯笼的拉力是一对平衡力
      B.灯笼受到的重力和灯笼对绳子的拉力是一对相互作用力
      C.灯笼对绳子的拉力和绳子对灯笼的拉力是一对平衡力
      D.灯笼对绳子的拉力和绳子对灯笼的拉力作用点相同
      【解答】解:A、灯笼受到的重力和绳子对灯笼的拉力大小相等,方向相反,作用在同一个物体上,且作用在同一直线上,所以是一对平衡力,故A正确。
      B、灯笼受到的重力和灯笼对绳子的拉力方向相同,所以不是一对相互作用力。故B错误。
      C、灯笼对绳子的拉力和绳子对灯笼的拉力是作用在不同物体上的两个力,所以不是一对平衡力,故C错误。
      D、灯笼对绳子的拉力作用点在绳子上,绳子对灯笼的拉力作用点在灯笼上,二力作用点不相同,故D错误。
      故选:A。
      7.关于篮球运动员的一次投球过程,下列说法正确的是( )
      A.篮球离开运动员的手后能继续往前飞行,是因为篮球受到了运动员的推力作用
      B.运动员起跳之后减速上升,是因为他的惯性消失了
      C.运动员投出篮球撞击篮板后反弹,是因为力能改变物体的运动状态
      D.运动员用力蹬地,身体向上跃起,是因为地面对运动员的支持力大于运动员对地面的压力
      【解答】解:
      A、篮球离开手后能继续往前飞行,是因为篮球具有惯性,仍要保持原来的运动状态,惯性不是力,不能说受到惯性的作用,故A错误;
      B、一切物体在任何情况下都有惯性,运动员起跳之后减速上升,是因为运动员在起跳上升时,动能变小,不是因为他的惯性消失了,故B错误;
      C、篮球撞击篮板后反弹,是因为力能改变物体的运动状态,故C正确。
      D、他用力蹬地,地面同时给他一个反作用力,地面对运动员的支持力和运动员对地面的压力力一是相互作用力,故支持力等于运动员对地面的压力,故D错误;
      故选:C。
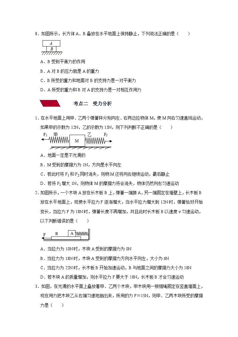
      8.如图所示,长方体A、B叠放在水平地面上保持静止,下列说法正确的是( )
      A.B受到平衡力的作用
      B.A对B的压力就是A的重力
      C.B所受的重力和地面对B的支持力是一对平衡力
      D.A所受的重力和B对A的支持力是一对相互作用力
      【解答】解:A、长方体B在重力、地面给它施加的支持力和A对它的压力下保持静止,处于平衡状态,故受到平衡力的作用,故A正确。
      B、A对B的压力受力物体是B,A的重力受力物体是A本身,所以说A对B的压力不是A的重力,故B错误。
      C、地面对B的支持力等于A和B的重力之和,则B所受的重力和地面对B的支持力大小不等,所以不是一对平衡力,故C错误。
      D、A所受的重力和B对A的支持力是作用在不同物体上的两个力,所以不是一对相互作用力,故D错误。
      故选:A。
      考点二 受力分析
      1.在水平地面上用甲、乙两个弹簧秤分别向左、右两边拉物体M,使M向右匀速直线运动,如果甲的示数为12N,乙的示数为13N,则下列判断不正确的是( )
      A.地面一定是不光滑的
      B.M受到的摩擦力为1N,方向是水平向左
      C.若此时将F1和F2同时消失,则物M还将向右继续运动,最后静止
      D.若将F1增大1N,则物体M的摩擦力将会消失,物体仍然向右匀速运动
      【解答】解:A、因为物体M做匀速直线运动,则处于平衡状态,因此一定是受平衡力的作用,而甲、乙的示数不同,说明一定存在摩擦力,即地面是不光滑的,故A正确;
      B、物体M受到的合力:F=F乙﹣F甲=13N﹣12N=1N,方向水平向右,根据二力平衡的条件可知,物体M受到的摩擦力水平向左,大小也为1N,故B正确;
      C、若此时将F1和F2同时消失,则物M由于惯性还将向右继续运动,最后在摩擦力的作用下停止运动,故C正确;
      D、若将F1增大1N,则两侧拉力相同,物体此时受到向左的摩擦力为1N,则受力不再平衡,它将做减速运动,最后静止,故D错误。
      故选:D。
      2.如图所示,一个木块A放在长木板B上,弹簧一端接A,另一端固定在墙壁上,长木板B放在水平地面上,现使水平拉力F逐渐增大,当水平拉力增大到12N时,弹簧恰好开始变长,当拉力F为18N时,弹簧长度不再增加,并且此时长木板B以速度v匀速运动,以下判断错误的是( )
      A.当拉力为10N时,木块A受到的摩擦力为0N
      B.当拉力为18N时,木块A受到的摩擦力方向水平向左,大小为6N
      C.当拉力为22N时,长木板B开始加速运动,B与地面之间的摩擦力大小为18N
      D.若木块A的质量增加,则水平拉力F要大于18N,长木板B才会匀速运动
      【解答】解:
      A、当水平拉力F为10N时,木板处于静止状态,木板处于静止状态,受到平衡力作用,所以B受到的摩擦力为10N,木块A与木板B没有相对运动的趋势,所以A的摩擦力为0,故A正确;
      B、当水平拉力F为12N时,弹簧恰好开始变长,说明木板开始向左运动,此时木板B受到水平地面的摩擦力为12N;
      当拉力F为18N时,弹簧长度不再增加,并且此时长木板B以速度v匀速运动,说明B受到的地面的向右的摩擦力、木块A向右的摩擦力和向左拉力平衡,所以F=fA+f地,则fA=F﹣f地=18N﹣12N=6N,方向向右,A受到B的摩擦力与B受到A的摩擦力为相互作用的力,所以A受到的摩擦力方向向左,大小为6N,故B正确。
      C、影响摩擦力的因素是压力和接触面的粗糙程度,当拉力F为22牛时,B开始做加速运动,B对地面的压力不变,故地面之间的摩擦力不变,仍为12N,故C错误;
      D、若A的质量增加,压力增加,摩擦力变大,则水平拉力F要大于12N,弹簧才会恰好开始变长,故D正确。
      故选:C。
      3.如图,在光滑的水平面上叠放着甲、乙两个木块,甲木块用一根细绳固定在竖直墙面上,现在用力把木块乙从右端匀速地抽出来,所用的力F=15N,则甲、乙两木块所受的摩擦力是( )
      A.甲为零,乙受向右的15N的力
      B.甲和乙都受向右15N的力
      C.甲和乙都受向左15N的力
      D.甲受向右的力,乙受向左的力,大小均为15N
      【解答】解:
      (1)木块乙向右端匀速运动可以得知,木块乙处于平衡状态,故受平衡力的作用,其中在水平方向受拉力F和甲对其向左的摩擦力f乙作用,根据二力平衡的条件可以判断,f乙=F=15N,方向水平向左;
      (2)木块甲处于静止状态,所以甲也受平衡力的作用,在水平方向受细绳对其向左的拉力与乙对其向右的摩擦力f甲作用,f甲和f乙是一对相互作用力,大小相等,方向相反,所以f甲=f乙=15N,方向水平向右,
      综上所述,D正确。
      故选:D。
      4.用80牛的水平力把重20牛的物体压在竖直墙壁上,如图所示,当物体恰好匀速直线下滑时,物体受到的摩擦力是( )
      A.100牛,方向向上B.20牛,方向向下
      C.20牛,方向向上D.60牛,方向向下
      【解答】解:因为物体匀速下滑,所以物体受力平衡。在竖直方向上,物体受到的重力和墙对物体向上的摩擦力是一对平衡力。所以摩擦力大小等于重力,为20N,方向竖直向上。
      故选:C。
      5.如图甲所示,物体A受到F1=10N的水平拉力的作用,在水平面上做匀速直线运动;如果在物体A上面再放一个物体B,在水平拉力F2作用下A和B一起做匀速直线运动。以下说法中正确的是( )
      A.物体A受到向右的摩擦力,大小为10N
      B.F2等于F1
      C.B对A有向左的摩擦力
      D.物体A遇到障碍物突然停止,则物体B向右倾
      【解答】解:A、在水平面上做匀速直线运动的物体,受到的摩擦力与拉力平衡,因此,物体A受到的摩擦力大小为10N,方向水平向左,故A错误;
      B、如果在物体A上面再放一个物体B,使A、B一起在水平拉力F2作用下做匀速直线运动,由于接触面不变,压力增大,所以摩擦力增大,则F2>F1,故B错误;
      C、由于B与A一起运动,两者之间没有相互运动或相对应的趋势,所以B不受摩擦力,故C错误;
      D、A停止前,A和B一起做匀速直线运动,当A突然停止时,而B由于具有惯性,还要保持原来的运动状态向前运动,所以物体B向右倾,故D正确。
      故选:D。
      6.如图甲所示,放在水平地面上的物体,受到方向不变的水平推力F的作用,F的大小与时间t的关系和物体运动速度v与时间t的关系如图乙所示。以下分析正确的是( )
      A.当t=1s时,物体处于静止状态,物体受到的摩擦力大于1N
      B.当t=3s时,物体受到的摩擦力为2N
      C.当t=5s时,物体受到的摩擦力为3N
      D.t=6s时,将F撤掉,物体立刻静止
      【解答】解:A、由速度﹣时间图像可知,t=1s时,物体静止,受平衡力作用,又由F﹣t图像可知物体受到的拉力为1N,因此物体所受摩擦力是1N.故A错误。
      B、由速度﹣时间图像可知,在4s~6s内,物体做匀速直线运动,拉力与摩擦力平衡,又由F﹣t图像可知物体受到的拉力为2N,则物体所受滑动摩擦力为2N.又因为滑动摩擦力的大小只与压力和接触面的粗糙程度有关,所以当t=3s时,物体做加速运动,但其摩擦力与匀速运动时的摩擦力相同,即此时的摩擦力为2N,故B正确;
      C、由选项B的分析可知,当t=5s时,物体做匀速直线运动,拉力与摩擦力平衡,所以物体受到的摩擦力为2N,故C错误;
      D、由速度﹣时间图像可知,t=6s时,物体做匀速直线运动,将F撤掉,物体由于惯性还要继续运动一段距离;故D错误。
      故选:B。
      7.小明经常与同学进行爬杆比赛,如图甲所示,在某次比赛中,小明向上爬的“速度﹣时间”图象如图乙所示,则他所受“摩擦力﹣时间”的图象应是( )
      A.B.
      C.D.
      【解答】解:
      由题意知,人爬杆时受到了竖直向下的重力和竖直向上的摩擦力这两个力的作用,
      由图乙可知:
      0~t1时间内,人加速向上运动,所以F>G;
      t1~t2时间内,人在做匀速直线运动,所以人受到的摩擦力和重力是一对平衡力,即F=G;
      t2~t3时间内,人减速向上运动,F<G;
      A、由上面分析可知,t1~t2时间内,摩擦力应不变,故A错误;
      BCD、由上面分析可知,0~t1时刻受到的摩擦力最大,t2~t3时间内受到的摩擦力最小,t1~t2时间内受到的摩擦力处于二者之间,故BD错误,C正确。
      故选:C。
      考点三 摩擦力的影响因素
      1.为了探究“滑动摩擦力大小与什么因素有关”,含含设计了如图所示的实验,其中木块A的重力为6N,长木板B重力为14N。
      (1)实验过程中,根据 二力平衡 的知识可知,弹簧测力计必须拉着物块沿水平方向做匀速直线运动,才能用弹簧测力计示数表示滑动摩擦力大小;
      (2)比较甲、乙实验,是为了研究滑动摩擦力大小与 压力 有关;比较 乙、丙 实验,是为了研究滑动摩擦力大小与接触面粗糙程度有关;
      (3)比较甲、丁实验,发现甲实验弹簧测力计的示数大于丁实验弹簧测力计的示数,含含得出结论:滑动摩擦力的大小与接触面积的大小有关,此探究过程中存在的问题是 没有控制压力不变 ;
      (4)实验后小组交流讨论时发现:在实验中弹簧测力计是在运动过程中读数,误差较大。于是含含又设计了如图戊所示的实验方案,该方案 不需要 (选填“需要”或“不需要”)匀速拉动长木板B。
      (5)在物理学中,我们把两个物体间的滑动摩擦力与压力的比值称为这两个接触面间的“动摩擦因数”,用符号μ表示。在如图戊所示实验中,木块A与长木板B间的动摩擦因数μ= 0.3 ,已知长木板B与地面之间的动摩擦因数大小为0.4,若用拉力F将长木块B匀速抽出,则拉力F= 9.8 N。
      【解答】解:(1)实验过程中,弹簧测力计必须沿水平方向拉着物块做匀速直线运动,此时物块处于平衡状态,由二力平衡条件可知,滑动摩擦力的大小等于弹簧测力计的示数,这用到了转换法;
      (2)由图甲、乙所示实验可知,接触面的粗糙程度相同而物体间的压力不同,可以应用甲、乙所示实验探究滑动摩擦力大小与压力的关系;
      研究滑动摩擦力大小与接触面粗糙程度有关时,需要控制压力相同,接触面的粗糙程度不同,故需要对比图乙、丙所示实验;
      (3)由图甲、丁所示实验可知,接触面的粗糙程度相同而物体间的压力不同,由于没有控制物体间的压力相同,他的结论是错误的;
      (4)如图丁所示的实验方案,A相对地面处于静止状态,受到的测力计的拉力与受到摩擦力为一对平衡力,大小相等,故该方案不需要长木板做匀速直线运动;
      (5)物体A的重力:G=mg=0.6kg×10N/kg=6N;
      由甲图知,木块A与B之间的动摩擦因数大小为:μA===0.3;
      已知A、B两个木块之间的动摩擦因数大小为0.4,B对地面的压力等于A、B的总重力,为FB=14N+6N=20N:
      则地面对B的摩擦力为:fB=μBFB=0.4×20N=8N;
      根据力的相互性可知,A对B的摩擦力大小为:fA=1.8N;
      两个摩擦力的方向都是水平向右的,由力的合成可知,拉力F=fB+fA=8N+1.8N=9.8N;
      故答案为:(1)二力平衡;(2)压力;乙、丙;(3)没有控制压力不变;(4)不需要;(5)0.3;9.8。
      2.某同学利用如图所示装置探究“研究影响滑动摩擦力大小的因素”实验。他利用细线、长木板、两个完全相同的木块A、B和一个弹簧测力计,在水平台上进行实验。
      (1)实验中用弹簧测力计水平拉动木块,使它沿长木板做 匀速直线 运动,根据 二力平衡 知识,可知弹簧测力计对木块的拉力与木块受到的滑动摩擦力大小相等。当停止拉动木块后,木块由于 惯性 会继续运动。
      (2)比较甲、乙两图,得出的结论是:当接触面的粗糙程度相同时, 压力 越大,滑动摩擦力越大。
      (3)比较乙、丙两图,得出的结论是:滑动摩擦力大小与接触面积大小 无关 。(选填“有关”或“无关”)
      (4)在利用甲图装置进行实验时,拉动木块由静止到匀速直线运动过程中,弹簧测力计对木块的拉力F随时间t的变化图象如图丁所示。0﹣3s木块处于静止状态,3s后木块开始运动,分析图象可知,当木块所受拉力为0.4N时,木块处于 静止或匀速直线运动 状态。
      【解答】解:(1)实验时,用弹簧测力计水平拉动木块,使它沿长木板做匀速直线运动,物体在水平方向上受到平衡力的作用,根据二力平衡知识,拉力大小才等于滑动摩擦力的大小;当停止拉动木块后,木块由于具有惯性,仍然保持原来的运动状态,继续向右运动;
      (2)比较甲乙两图可知,接触面的粗糙程度相同,压力不同,弹簧测力计示数不同,滑动摩擦力不同,压力越大,滑动摩擦力越大;
      (3)比较乙、丙两图可知,压力大小、接触面的粗糙程度相同,接触面积不同,弹簧测力计示数相同,滑动摩擦力相同,得出的结论是:滑动摩擦力大小与接触面积大小无关;
      (4)由图丁知,要使木块由静止开始运动,至少要用0.5N的力;当木块受到的拉力是0.4N时,木块可能静止(还没拉动),也可能做匀速直线运动。
      故答案为:(1)匀速直线;二力平衡;惯性;(2)压力;(3)无关;(4)静止或匀速直线运动。
      3.如图所示是,探究“影响滑动摩擦力大小的因素”的实验。
      (1)实验过程中,弹簧测力计 必须 (选填“必须”或“不必”)沿水平方向拉着物块做匀速直线运动,此时,滑动摩擦力的大小 等于 (选填“大于”“小于”或“等于”)弹簧测力计示数。
      (2)在三次实验中,滑动摩擦力最大的是 乙 (选填“甲”、“乙”或“丙”)。
      (3)比较甲、乙实验,是为了研究滑动摩擦力大小与 接触面粗糙程度 有关;比较甲、丙实验,是为了研究滑动摩擦力大小与 压力 有关(以上两空选填“压力”或“接触面粗糙程度”)。
      (4)在实验中发现,很难使木块做匀速直线运动。于是将实验装置改进为如图丁所示,该装置的优点是 不需要 (选填“需要”或“不需要”)长木板B做匀速直线运动。实验中发现,当F=3N时,木块A相对于地面静止,此时长木板B刚好做匀速直线运动,则长木板B受到地面的摩擦力大小为 1.8 N。
      【解答】解:(1)实验过程中,弹簧测力计必须沿水平方向拉着物块做匀速直线运动,此时物块处于平衡状态,由力的平衡条件可知,滑动摩擦力的大小等于弹簧测力计的示数;
      (2)由图示三次实验可知,在实验乙中,测力计示数最大,即滑动摩擦力最大;
      (3)由图甲、乙所示实验可知,物体间的压力相等而接触面的粗糙程度不同,乙、丙所示实验可以探究滑动摩擦力大小与接触面粗糙程度的关系;由图甲、丙所示实验可知,接触面的粗糙程度相同而物体间的压力不同,所以是为了研究滑动摩擦力大小与压力的关系;
      (4)如图中丁图所示的实验装置,A相对于地面静止,受到摩擦力和测力计的拉力为一对平衡力,故该装置的优点是不需要长木板做匀速直线运动;
      当F为3N时,木块A相对于地面静止且长木板B刚好做匀速直线运动,根据三力平衡,fAB+f=3N,长木板B受到地面的摩擦力大小为:f=3N﹣1.2N=1.8N。
      故答案为:(1)必须;等于;(2)乙;(3)接触面粗糙程度;压力;(4)不需要;1.8。
      考点四 受力分析综合
      1.如图所示,小王在探究“力和运动的关系”的实验中,他将物体M放在水平桌面上,两边用细线通过滑轮与吊盘相连。若在左盘中放重为2N的砝码,右盘中放重为1N的砝码时,物体M恰能向左做匀速直线运动。如果左、右盘中的砝码不变,要让物体M恰能在水平桌面上向右做匀速直线运动,则应在右盘中再加上砝码,所加砝码的重为(吊盘重、滑轮与细线间和滑轮与轴间摩擦不计)( )
      A.2NB.3NC.4ND.5N
      【解答】解:在左盘中放重为2N的砝码,右盘中放重为1N的砝码时,物体M恰好向左做匀速直线运动,此时物体M受向右的摩擦力,则f+1N=2N,即f=1N,方向向左。
      当物体向右运动时,摩擦力方向向左,大小不变,要让物体匀速运动,根据平衡力的条件可知:2N+1N=1N+G右,则G右=3N﹣1N=2N。
      故选:A。
      2.如图,小明在探究“二力平衡的条件”的实验中,他将物体M放在光滑水平桌面上,两边用细线通过滑轮与吊盘相连(吊盘重、细线重、滑轮与轴间摩擦不计).若在左右两盘中均放重为10N的砝码,此时M处于静止状态,这说明两个力的大小 相等 、方向 相反 是二力平衡应具备的条件,小明还想探究一下两个力不在同一直线时二力是否还能平衡,他应该怎么做?答: 将物体在平面内扭转一定角度后放手,观察物体是否运动 。另一名同学把物体M放在粗糙的水平桌面上,左盘中放10N的砝码,右盘中放20N的砝码时,物体M能以0.3m/s的速度向右做匀速直线运动,此时物体受力 平衡 (填“平衡”或“不平衡”),在水平方向上物体除了受到左右两个拉力外,还受 摩擦 力,当右盘接触地面时,物体由于惯性继续向右运动,此时该力的大小 不变 (选填“变大”、“变小”或“不变”)。
      【解答】解:(1)向两吊盘中加砝码,当两盘中的质量相等时,小车在水平方向受到的拉力大小相等,方向相反,二力平衡,小车静止;
      想探究一下两个力不在同一直线时二力是否还能平衡,可以将物体在平面内扭转一定角度后放手,观察物体是否运动;若物体转动,说明两个力不在同一直线时二力不能平衡;若物体不转动,说明两个力不在同一直线时二力能平衡;
      (2)两吊盘中物体质量不相等时,因为物体向右做匀速直线运动,所以受力平衡;
      在水平方向上物体除了受到左右两个拉力外,还受桌面的摩擦力作用;物体由于惯性继续向右运动时,对桌面的压力不变,接触面的粗糙程度不变,所以摩擦力大小不变。
      故答案为:相等;相反;将物体在平面内扭转一定角度后放手,观察木块是否运动;平衡;摩擦;不变。
      3.如图所示,甲物体重60N,乙物体重100N,弹簧测力计重力及摩擦均不计。则当甲、乙两物体静止时,弹簧秤的读数为 60 N.甲对绳子的拉力为 60 N,地面对乙的支持力为 40 N。
      【解答】解:
      弹簧秤处于静止状态(平衡状态),则弹簧秤受到向左和向右的拉力大小相等,均等于甲物体的重力60N,即弹簧秤的读数为60N;
      又因为甲物体(悬在空中)处于静止状态,所以甲受力平衡,即绳子对甲的拉力与甲的重力相等,均为60N;根据力作用的相互性可知,甲对绳子的拉力也为60N;
      以乙物体为研究对象,乙的重力是100N,弹簧秤对乙物体的拉力是60N;
      因乙物体处于静止状态,且乙受向上的拉力和支持力,还受向下的重力,
      所以力的平衡条件可得,地面对乙的支持力F支=G乙﹣F拉=100N﹣60N=40N。
      故答案为:60;60;40。
      4.在弹簧秤的下端挂一重为200N的物体A及重为100N的吊篮B,一重为500N的人站在吊篮中,人对A用100N的力竖直向下拉,如图所示,弹簧秤的读数为 800 N,A受到的合力为 0N ,此时人对吊篮的压力为 400 N;若现在人对A施加一个竖直向上100N的推力,则弹簧秤的读数为 800 N,A受到的合力为 0N ,此时人对吊篮的压力为 600 N。
      【解答】解:(1)开始时,物体A、吊篮B及人组成的系统受到竖直向下的重力G与竖直向上的弹簧秤的拉力F作用而静止,
      处于平衡状态,由平衡条件知:F=G=200N+100N+500N=800N;
      (2)人对A的拉力是内力,人用100N的力拉A时,物体A、吊篮B及人组成的系统受力情况不变,弹簧测力计的读数仍为800N;
      因为A始终处于静止状态,所以A受到的合力为零,此时人对吊篮的压力为500N﹣100N=400N;
      (3)人对A的拉力是内力,人用100N的力拉推物体A时,物体A、吊篮B及人组成的系统受力情况不变,弹簧测力计的读数仍为800N,物体A处于静止状态,因此A受到的合力为零,此时人对吊篮的压力为500N+100N=600N。
      故答案为:800;0N;400;800;0N;600。
      5.三只完全相同的弹簧测力计,按如图所示方法连接起来,在第三只弹簧测力计下面挂一个物体。已知A、B两只弹簧测力计的示数分别为4N、3N,第三只弹簧测力计C刻度不清楚。根据A、B两只弹簧测力计的示数,求出所挂物体的质量。
      【解答】解:设物体重G1,每只弹簧秤重G2,根据二力平衡条件有:
      第三只弹簧秤的示数:F3=G1①
      第二只弹簧秤的示数:F2=G1+G2②
      第一只弹簧秤的示数:F1=G1+2G2③
      ③减②式可得:F1﹣F2=G2④
      所以:G2=4N﹣3N=1N,
      由②式可得:G1=F2﹣G2=3N﹣1N=2N,
      所挂物体的质量为m===0.2kg。
      答:物体的质量为0.2kg。

      相关试卷

      中考物理一轮复习讲义+练习第5讲 力与运动(强化训练)(2份,原卷版+解析版):

      这是一份中考物理一轮复习讲义+练习第5讲 力与运动(强化训练)(2份,原卷版+解析版),文件包含中考物理一轮复习讲义+练习第5讲力与运动强化训练原卷版docx、中考物理一轮复习讲义+练习第5讲力与运动强化训练解析版docx等2份试卷配套教学资源,其中试卷共27页, 欢迎下载使用。

      中考物理一轮复习讲义+练习第5讲 力与运动(讲义)(2份,原卷版+解析版):

      这是一份中考物理一轮复习讲义+练习第5讲 力与运动(讲义)(2份,原卷版+解析版),文件包含中考物理一轮复习讲义+练习第5讲力与运动讲义原卷版docx、中考物理一轮复习讲义+练习第5讲力与运动讲义解析版docx等2份试卷配套教学资源,其中试卷共26页, 欢迎下载使用。

      中考物理一轮复习第5讲《力与运动》同步精练(含答案):

      这是一份中考物理一轮复习第5讲《力与运动》同步精练(含答案),共5页。试卷主要包含了选择题,填空题,作图题,实验探究题等内容,欢迎下载使用。

      资料下载及使用帮助
      版权申诉
      • 1.电子资料成功下载后不支持退换,如发现资料有内容错误问题请联系客服,如若属实,我们会补偿您的损失
      • 2.压缩包下载后请先用软件解压,再使用对应软件打开;软件版本较低时请及时更新
      • 3.资料下载成功后可在60天以内免费重复下载
      版权申诉
      若您为此资料的原创作者,认为该资料内容侵犯了您的知识产权,请扫码添加我们的相关工作人员,我们尽可能的保护您的合法权益。
      入驻教习网,可获得资源免费推广曝光,还可获得多重现金奖励,申请 精品资源制作, 工作室入驻。
      版权申诉二维码
      欢迎来到教习网
      • 900万优选资源,让备课更轻松
      • 600万优选试题,支持自由组卷
      • 高质量可编辑,日均更新2000+
      • 百万教师选择,专业更值得信赖
      微信扫码注册
      手机号注册
      手机号码

      手机号格式错误

      手机验证码 获取验证码 获取验证码

      手机验证码已经成功发送,5分钟内有效

      设置密码

      6-20个字符,数字、字母或符号

      注册即视为同意教习网「注册协议」「隐私条款」
      QQ注册
      手机号注册
      微信注册

      注册成功

      返回
      顶部
      添加客服微信 获取1对1服务
      微信扫描添加客服
      Baidu
      map