


所属成套资源:高考物理【一轮复习】讲义精品资料合集
高考物理【一轮复习】讲义练习增分微点10 带电粒子在立体空间中的运动
展开 这是一份高考物理【一轮复习】讲义练习增分微点10 带电粒子在立体空间中的运动,共8页。试卷主要包含了带电粒子的螺旋线运动和旋进运动,带电粒子在立体空间中的偏转等内容,欢迎下载使用。
空间中匀强磁场的分布是三维的,带电粒子在磁场中的运动情况可以是三维的。现在主要讨论两种情况:
(1)空间中只存在匀强磁场,当带电粒子的速度方向与磁场的方向不平行也不垂直时,带电粒子在磁场中就做螺旋线运动。这种运动可分解为平行于磁场方向的匀速直线运动和垂直于磁场平面的匀速圆周运动。
(2)空间中的匀强磁场和匀强电场(或重力场)平行时,带电粒子在一定的条件下就可以做旋进运动,这种运动可分解为平行于磁场方向的匀变速直线运动和垂直于磁场平面的匀速圆周运动。
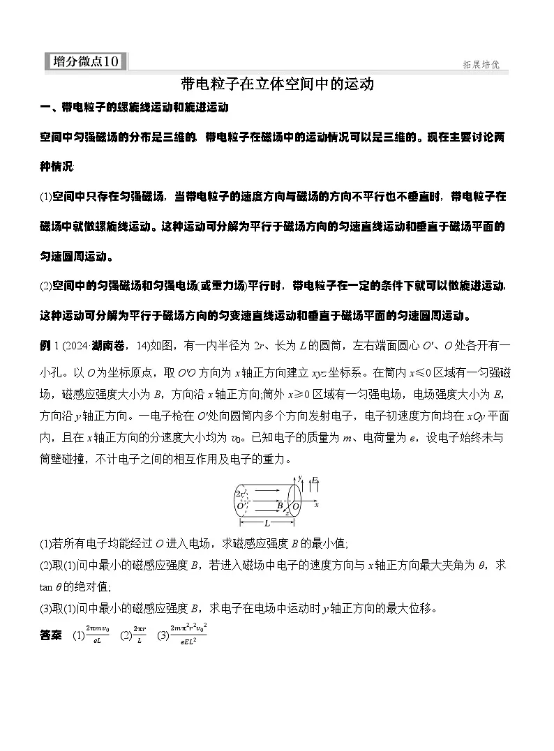
例1 (2024·湖南卷,14)如图,有一内半径为2r、长为L的圆筒,左右端面圆心O'、O处各开有一小孔。以O为坐标原点,取O'O方向为x轴正方向建立xyz坐标系。在筒内x≤0区域有一匀强磁场,磁感应强度大小为B,方向沿x轴正方向;筒外x≥0区域有一匀强电场,电场强度大小为E,方向沿y轴正方向。一电子枪在O'处向圆筒内多个方向发射电子,电子初速度方向均在xOy平面内,且在x轴正方向的分速度大小均为v0。已知电子的质量为m、电荷量为e,设电子始终未与筒壁碰撞,不计电子之间的相互作用及电子的重力。
(1)若所有电子均能经过O进入电场,求磁感应强度B的最小值;
(2)取(1)问中最小的磁感应强度B,若进入磁场中电子的速度方向与x轴正方向最大夹角为θ,求tan θ的绝对值;
(3)取(1)问中最小的磁感应强度B,求电子在电场中运动时y轴正方向的最大位移。
答案 (1)2πmv0eL (2)2πrL (3)2mπ2r2v02eEL2
解析 (1)将电子的初速度分解为沿x轴方向的速度v0和沿y轴方向的速度vy0,则电子做沿x轴正方向的匀速运动和投影到yOz平面内的圆周运动,又电子做匀速圆周运动的周期为T=2πmeB,电子均能经过O进入电场,则
Lv0=nT(n=1,2,3,…)
联立解得B=2nπmv0eL(n=1,2,3,…)
当n=1时,Bmin=2πmv0eL。
(2)由于电子始终未与筒壁碰撞,则电子投影到yOz平面内的圆周运动的最大半径为r,由洛伦兹力提供向心力有evy0maxBmin=mvy0max2r
则|tan θ|=vy0maxv0=2πrL。
(3)电子在电场中做类斜抛运动,当电子运动到O点时沿y轴正方向的分速度大小为vy0max时,电子在电场中运动时y轴正方向的位移最大,由牛顿第二定律有eE=ma
由速度位移公式有2aym=vy0max2
联立解得ym=2mπ2r2v02eEL2。
跟踪训练
1.(多选)(2025·陕西铜川模拟)利用电磁控制带电粒子的运动轨迹在现代实验和设备中得到广泛应用。如图所示,空间内有正立方体abcd-efgh区域,正方体区域内存在着方向沿ae向下的匀强磁场,磁感应强度大小为B,一带电粒子从a点沿ab方向以速度v0进入空间,粒子恰好通过c点;第一次撤去磁场,正方体内加上竖直向下的匀强电场E1,粒子仍从a点以原速度v0进入电场,粒子恰好通过f点;第二次恢复原磁场,同时换上竖直向下的匀强电场E2,粒子仍从a点以原速度v0进入场区,粒子恰好通过g点,不计粒子重力,正方体外无电场和磁场,下列说法正确的是( )
A.电场强度E1大小为v0B
B.粒子从a点到c点时间是从a点到f点时间的π2倍
C.电场强度E2大小为8v0Bπ2
D.到达g点时速度大小为v02+16π2
答案 BC
解析 设立方体棱长为L,只加磁场时,粒子做圆周运动,恰好通过c点,其半径R=L,由qv0B=mv02R,所用时间t1=T4=πL2v0;只加电场E1,粒子做类平抛运动,有L=v0t2,L=12qE1mt22,联立得E1=2v0B,t2=Lv0,可得t1t2=π2,故A错误,B正确;空间同时加磁场和电场E2,粒子做非等距螺旋线运动,粒子恰好通过g点,所用时间t3=t1=πL2v0,沿电场方向有L=12qE2mt32,得E2=8v0Bπ2,故C正确;粒子在g点速度vg=v02+qE2mt32=v01+16π2,故D错误。
二、带电粒子在立体空间中的偏转
分析带电粒子在立体空间中的运动时,要发挥空间想象力,确定粒子在空间的位置关系。带电粒子依次通过不同的空间,运动过程分为不同的阶段,只要分析出每个阶段上的运动规律,再利用两个空间交界处粒子的运动状态和关联条件即可解决问题。一般情况下利用降维法,要将粒子的运动分解为两个互相垂直的分运动来求解。
例2 (2025·山东潍坊模拟)如图所示的O-xyz坐标系中,0
相关试卷
这是一份高考物理【一轮复习】讲义练习增分微点10 带电粒子在立体空间中的运动,共8页。试卷主要包含了带电粒子的螺旋线运动和旋进运动,带电粒子在立体空间中的偏转等内容,欢迎下载使用。
这是一份高考物理一轮复习讲义第11章微点突破7 带电粒子在立体空间中的运动(2份打包,原卷版+教师版),文件包含高考物理一轮复习讲义第11章微点突破7带电粒子在立体空间中的运动教师版doc、高考物理一轮复习讲义第11章微点突破7带电粒子在立体空间中的运动学生版doc等2份试卷配套教学资源,其中试卷共12页, 欢迎下载使用。
这是一份高考物理【一轮复习】讲义练习第十一章 第65课时 专题强化:带电粒子在立体空间中的运动,共10页。试卷主要包含了9v0≤v≤3等内容,欢迎下载使用。
相关试卷 更多
- 1.电子资料成功下载后不支持退换,如发现资料有内容错误问题请联系客服,如若属实,我们会补偿您的损失
- 2.压缩包下载后请先用软件解压,再使用对应软件打开;软件版本较低时请及时更新
- 3.资料下载成功后可在60天以内免费重复下载
免费领取教师福利 





.png)




