若您为此资料的原创作者,认为该资料内容侵犯了您的知识产权,请扫码添加我们的相关工作人员,我们尽可能的保护您的合法权益。

1/4

2/4
还剩2页未读, 继续阅读
所属成套资源:高考物理【一轮复习】讲义精品资料合集
成套系列资料,整套一键下载
高考物理【一轮复习】讲义练习增分微点9 立体空间的电场分布
展开 这是一份高考物理【一轮复习】讲义练习增分微点9 立体空间的电场分布,共4页。
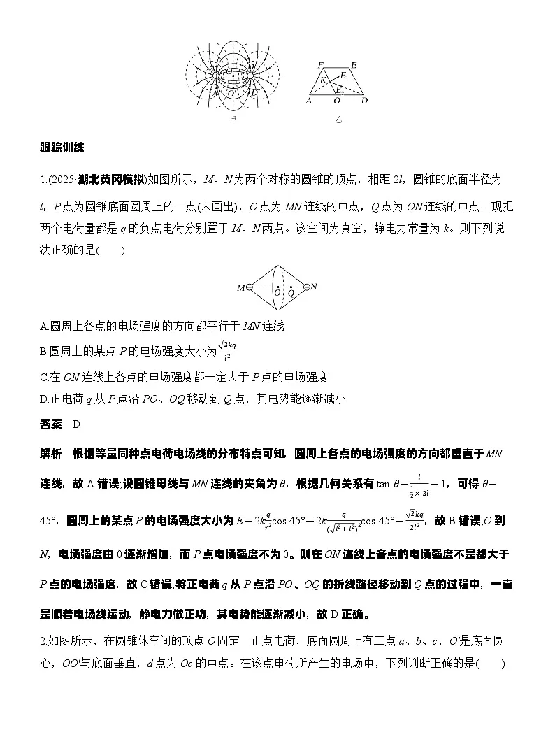
例 (多选)(2023·山东卷,11)如图所示,正六棱柱上下底面的中心为O和O',A、D两点分别固定等量异号的点电荷,下列说法正确的是( )
A.F'点与C'点的电场强度大小相等
B.B'点与E'点的电场强度方向相同
C.A'点与F'点的电势差小于O'点与D'点的电势差
D.将试探电荷+q由F点沿直线移动到O点,其电势能先增大后减小
答案 ACD
解析 等量异号点电荷的电场线(实线)与等势面(虚线)如图甲所示,电场线与等势面关于两电荷连线的中垂面对称,根据电场线与等势面的空间分布知,F'点与C'点分居在中垂面两侧且到中垂面的距离相等,则F'点与C'点的电场强度大小相等,A正确;同理B'点和E'点的电场强度大小相等,但方向不同,B错误;等量异号点电荷连线的中垂面是一个等势面,O、O'点在该等势面上,F'点在中垂面左侧,F'点的电势比O'点的高,则有UA'F'
相关试卷 更多
资料下载及使用帮助
版权申诉
- 1.电子资料成功下载后不支持退换,如发现资料有内容错误问题请联系客服,如若属实,我们会补偿您的损失
- 2.压缩包下载后请先用软件解压,再使用对应软件打开;软件版本较低时请及时更新
- 3.资料下载成功后可在60天以内免费重复下载
版权申诉
免费领取教师福利 

.png)




