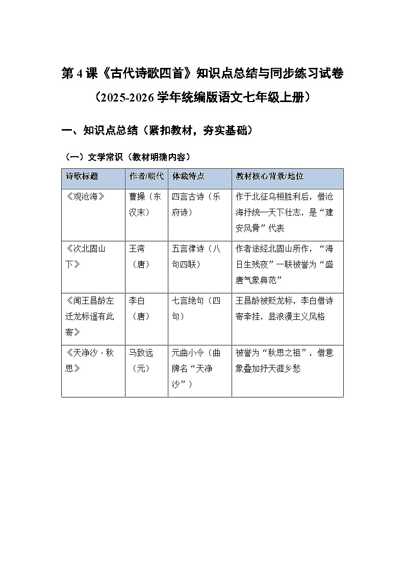
初中语文人教部编版(2024)七年级上册(2024)古代诗歌四首课堂检测
展开
这是一份初中语文人教部编版(2024)七年级上册(2024)古代诗歌四首课堂检测,共10页。试卷主要包含了知识点总结,同步练习试卷,参考答案与解析等内容,欢迎下载使用。
(一)文学常识(教材明确内容)
(二)内容脉络(教材原文梳理)
1. 《观沧海》(登临写景→想象抒怀)
2. 《次北固山下》(羁旅所见→思乡抒情)
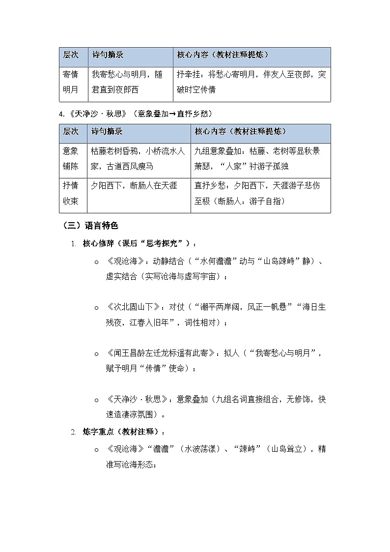
3. 《闻王昌龄左迁龙标遥有此寄》(写景起兴→寄情明月)
4. 《天净沙·秋思》(意象叠加→直抒乡愁)
(三)语言特色
核心修辞(课后“思考探究”):
《观沧海》:动静结合(“水何澹澹”动与“山岛竦峙”静)、虚实结合(实写沧海与虚写宇宙);
《次北固山下》:对仗(“潮平两岸阔,风正一帆悬”“海日生残夜,江春入旧年”,词性相对);
《闻王昌龄左迁龙标遥有此寄》:拟人(“我寄愁心与明月”,赋予明月“传情”使命);
《天净沙·秋思》:意象叠加(九组名词直接组合,无修饰,快速造凄凉氛围)。
炼字重点(教材注释):
《观沧海》“澹澹”(水波荡漾)、“竦峙”(山岛耸立),精准写沧海形态;
《次北固山下》“阔”(潮平后两岸开阔)、“悬”(风正帆直),显江景特点;
《天净沙·秋思》“枯”“老”“昏”“瘦”,叠用形容词,强化萧瑟感。
(四)重点字词(教材注释+课后“读读写写”)
字音字形(易错易考):
词语释义(诗句语境):
次(《次北固山下》):停宿(教材注释);
左迁(《闻王昌龄》):降职(教材注释);
澹澹(《观沧海》):水波荡漾的样子(教材注释);
断肠(《天净沙》):形容悲伤到极致(教材注释)。
二、同步练习试卷(基础为主,梯度清晰)
第一部分 积累与运用(25分)
1. 字音字形辨析(4分)
(1)下列词语/诗句中加点字注音完全正确的一项是( )(2分)
A. 澹澹(zhān) 竦峙(sǒng) 归雁(yàn)
B. 次北固山(cì) 夜郎(láng) 枯藤(téng)
C. 萧瑟(sè) 残夜(cán) 瘦马(sòu)
D. 杨花(yáng) 五溪(xī) 断肠(táng)
(2)根据拼音写汉字(2分)
①《观沧海》中“水何dàn dàn( ),山岛竦峙”写出沧海壮阔
②《天净沙·秋思》中“枯téng( )老树昏鸦”显秋景萧瑟
2. 文学常识与默写(12分)
(1)填空(4分)
①《观沧海》作者是________(朝代)的曹操,他是政治家、军事家、________;《天净沙·秋思》是________(体裁),“天净沙”是________。
②《次北固山下》是唐代诗人________的________(体裁),其中“________,江春入旧年”含“新代旧”的哲理。
(2)默写(8分)
①直接默写(4分):
a. 东临碣石,________。(1分)
b. 潮平两岸阔,________。(1分)
c. 杨花落尽子规啼,________。(1分)
d. 夕阳西下,________。(1分)
②理解性默写(4分):
a. 《观沧海》中写诗人想象宇宙浩瀚的句子:“________,若出其中;________,若出其里。”(2分)
b. 《闻王昌龄左迁龙标遥有此寄》中李白借明月传情的句子:“________,________。”(2分)
3. 词语运用(9分)
(1)下列诗句中加点词解释有误的一项是( )(3分)
A. 次北固山下(次:停宿)
B. 闻道龙标过五溪(闻:听说)
C. 水何澹澹(何:为何)
D. 断肠人在天涯(断肠:悲伤到极致)
(2)下列诗句中,加点意象象征义与教材一致的一项是( )(3分)
A. “归雁洛阳边”中“归雁”象征“春天到来”
B. “杨花落尽子规啼”中“子规”象征“思乡”
C. “枯藤老树昏鸦”中“枯藤”象征“生命力旺盛”
D. “我寄愁心与明月”中“明月”象征“思念”
(3)下列对诗歌体裁判断有误的一项是( )(3分)
A. 《观沧海》是四言古诗
B. 《次北固山下》是五言律诗
C. 《闻王昌龄左迁龙标遥有此寄》是七言律诗
D. 《天净沙·秋思》是元曲小令
第二部分 阅读理解(45分)
(一)课内精读(30分)
阅读《观沧海》《天净沙·秋思》,完成题目:
【甲】观沧海(节选)
水何澹澹,山岛竦峙。树木丛生,百草丰茂。
秋风萧瑟,洪波涌起。日月之行,若出其中;
星汉灿烂,若出其里。
【乙】天净沙·秋思
枯藤老树昏鸦,小桥流水人家,古道西风瘦马。
夕阳西下,断肠人在天涯。
用简洁的语言分别概括甲、乙两文的核心情感(6分)
________________________________________________________________
赏析甲文中“秋风萧瑟,洪波涌起”的表达效果(6分)
________________________________________________________________
乙文中“枯藤老树昏鸦,小桥流水人家”运用了什么手法?有何作用(6分)
________________________________________________________________
下列对两文的理解与分析,不正确的一项是( )(6分)
A. 甲文“水何澹澹”写海水荡漾,显沧海壮阔;乙文“枯藤”等意象写秋景,显萧瑟。
B. 甲文用“日月之行”等虚写,抒壮志;乙文用“夕阳西下”实写,衬乡愁。
C. 甲文语言刚健,乙文语言质朴,均贴合情感表达。
D. 甲文情感是“思乡”,乙文情感是“壮志”,二者矛盾。
乙文中“断肠人在天涯”为何能成为千古名句?(6分)
________________________________________________________________
(二)拓展阅读(15分)
阅读王湾《次北固山下》(节选)与李白《静夜思》,完成题目:
【丙】次北固山下(节选)
乡书何处达?归雁洛阳边。
【丁】静夜思
床前明月光,疑是地上霜。
举头望明月,低头思故乡。
概括丙、丁两诗的核心内容(6分)
________________________________________________________________
两诗均抒“思乡”,请分析其抒情方式的差异(9分)
________________________________________________________________
第三部分 写作迁移(30分)
请以“秋日思乡”为话题,写一段150字左右的片段。要求:①引用《天净沙·秋思》中的至少一个意象(如枯藤、老树);②至少使用一种修辞手法(拟人或比喻);③内容贴合“思乡”主题,不脱离实际。
三、参考答案与解析
第一部分 积累与运用
(1)B(解析:A. 澹澹dàn;C. 瘦马shòu;D. 断肠cháng)
(2)①澹澹 ②藤
(1)①东汉末;诗人;元曲小令;曲牌名 ②王湾;五言律诗;海日生残夜
(2)①a. 以观沧海 b. 风正一帆悬 c. 闻道龙标过五溪 d. 断肠人在天涯 ②a. 日月之行;星汉灿烂 b. 我寄愁心与明月;随君直到夜郎西
(1)C(解析:“何”是“多么”,表赞叹,非“为何”)
(2)D(解析:A. “归雁”象征“传信”;B. “子规”象征“友人被贬的悲伤”;C. “枯藤”象征“生命力衰败”;D. 一致)
(3)C(解析:《闻王昌龄》是七言绝句,非律诗)
第二部分 阅读理解
(一)课内精读
甲文:通过描写沧海壮阔与宇宙浩瀚,抒发曹操统一天下的壮志豪情(3分);乙文:通过叠加萧瑟秋景意象,抒发马致远天涯游子的思乡之苦(3分)。
运用动静结合(2分),“秋风萧瑟”写秋风的声音(动),“洪波涌起”写海浪翻腾(动)(2分),既写出秋景的壮阔,又传递诗人面对自然伟力时的豪迈气魄(2分)。
运用意象叠加与对比(2分):“枯藤、老树、昏鸦”显萧瑟,“小桥、流水、人家”显温馨(2分),以乐景衬哀情,让游子触景生情,更显思乡之苦(2分)。
D(解析:甲文情感是“壮志”,乙文是“思乡”,无矛盾)
“断肠人”直接点明游子身份(2分),“天涯”写出漂泊之远(2分),七个字直抒“漂泊天涯的极度悲伤”,贴合无数游子的心境,易引发共鸣(2分)。
(二)拓展阅读
丙诗:王湾借“归雁传书”,问家书何时到达洛阳,抒羁旅思乡(3分);丁诗:李白借“明月”,由月光疑霜到举头低头,抒深夜思乡(3分)。
丙诗间接抒情:借“归雁”“乡书”等意象,委婉表达思乡(4分);丁诗直接+间接结合:先借“明月”“霜”间接起兴,再用“思故乡”直接抒情(5分)。
第三部分 写作迁移(示例)
秋日的傍晚,村口的老树枝桠光秃秃的,枯藤像老人的皱纹缠绕在枝干上(引用“枯藤”“老树”)。风一吹,叶子打着旋儿落在地上,像在诉说离别(比喻)。我望着远处的炊烟,想起妈妈做的红薯粥——原来乡愁不是远隔千里的想念,是看到老树下的石凳,就想起小时候妈妈坐在这儿给我讲故事的时光。诗歌标题
作者/朝代
体裁特点
教材核心背景/地位
《观沧海》
曹操(东汉末)
四言古诗(乐府诗)
作于北征乌桓胜利后,借沧海抒统一天下壮志,是“建安风骨”代表
《次北固山下》
王湾(唐)
五言律诗(八句四联)
作者途经北固山所作,“海日生残夜”一联被誉为“盛唐气象典范”
《闻王昌龄左迁龙标遥有此寄》
李白(唐)
七言绝句(四句)
王昌龄被贬龙标,李白借诗寄牵挂,显浪漫主义风格
《天净沙·秋思》
马致远(元)
元曲小令(曲牌名“天净沙”)
被誉为“秋思之祖”,借意象叠加抒天涯乡愁
层次
诗句摘录
核心内容(教材注释提炼)
登临所见
东临碣石,以观沧海。水何澹澹,山岛竦峙。树木丛生,百草丰茂。秋风萧瑟,洪波涌起
实写沧海壮阔:海水荡漾、山岛耸立、草木茂盛、洪波翻腾
想象抒怀
日月之行,若出其中;星汉灿烂,若出其里。幸甚至哉,歌以咏志
虚写宇宙浩瀚:日月、银河仿佛源于沧海,抒统一天下壮志(尾句为乐府套语,与正文无关)
层次
诗句摘录
核心内容(教材注释提炼)
旅途之景
客路青山外,行舟绿水前。潮平两岸阔,风正一帆悬
写羁旅所见:客路、行舟、潮平岸阔、风正帆悬,显江景开阔
时序哲理
海日生残夜,江春入旧年
写时序更替:海日从残夜升起,江春进入旧年,含“新代旧”哲理
思乡之情
乡书何处达?归雁洛阳边
抒思乡:借“归雁传书”,问家书何时达洛阳,直抒乡愁
层次
诗句摘录
核心内容(教材注释提炼)
起兴点题
杨花落尽子规啼,闻道龙标过五溪
写暮春之景:杨花飘、子规啼,点明友人被贬(五溪:友人贬谪地)
寄情明月
我寄愁心与明月,随君直到夜郎西
抒牵挂:将愁心寄明月,伴友人至夜郎,突破时空传情
层次
诗句摘录
核心内容(教材注释提炼)
意象铺陈
枯藤老树昏鸦,小桥流水人家,古道西风瘦马
九组意象叠加:枯藤、老树等显秋景萧瑟,“人家”衬游子孤独
抒情收束
夕阳西下,断肠人在天涯
直抒乡愁:夕阳西下,天涯游子悲伤至极(断肠人:游子自指)
词语/诗句
字音
字形提醒
澹澹
dàn dàn
“澹”左“氵”,不写“讠”
竦峙
sǒng zhì
“竦”右“束”,不写“朿”;“峙”右“寺”,不写“土”
归雁
guī yàn
“雁”不写“燕”(雁:传信意象;燕:春鸟)
夜郎
yè láng
“郎”右“阝”,不写“月”
枯藤
kū téng
“藤”下“滕”,不写“滕”简写
相关试卷
这是一份语文七年级上册(2024)往事依依/于漪随堂练习题,共11页。试卷主要包含了知识点总结,同步练习试卷,参考答案与解析等内容,欢迎下载使用。
这是一份语文七年级上册(2024)再塑生命的人/海伦·凯勒同步训练题,共11页。试卷主要包含了知识点总结,同步练习试卷,参考答案与解析等内容,欢迎下载使用。
这是一份【同步练习】部编版语文七年级上册--第4课 古代诗歌四首 同步练习(含答案),共6页。试卷主要包含了 下列说法无误的一项是, 默写等内容,欢迎下载使用。
相关试卷 更多
- 1.电子资料成功下载后不支持退换,如发现资料有内容错误问题请联系客服,如若属实,我们会补偿您的损失
- 2.压缩包下载后请先用软件解压,再使用对应软件打开;软件版本较低时请及时更新
- 3.资料下载成功后可在60天以内免费重复下载
免费领取教师福利

