所属成套资源:2025-2026年 新人教版 七年级数学上册 教案及检测卷
人教版(2024)七年级上册(2024)代数式教学设计及反思
展开
这是一份人教版(2024)七年级上册(2024)代数式教学设计及反思,共4页。教案主要包含了教学目标,教学重点,教学难点,教学过程等内容,欢迎下载使用。
3.1列代数式表示数量关系(3)——列代数式表示反比例关系(教案 新教材)
【教学目标】1.理解反比例关系,能够用代数式表示反比例关系;
经历抽象反比例关系和用代数式表示反比例关系的过程,能进行反比例关系的实际问题中数量关系与代数式之间的转换,建立反比例关系模型观念.
【教学重点】理解反比例关系,能够用代数式表示反比例关系.
【教学难点】理解反比例关系.
【教学过程】
一、情境导入
我们一同来回忆本章引言中的问题(1).机器人s能识别的范围是5m²,也就是说,机器人能识别的范围与所用时间的比值总是一定的(等于5).因此机器人能识别的范围与所用时间是成正比例的量,它们成正比例关系.
一般地,对于工程问题,当工作效率保持不变,工作量与工作时间是成正比例的量,它们成正比例关系,下面我们来讨论,如果工作量保持不变,工作时间与工作效率之间的关系.先看一个实际问题
问题1.北京是全球首个既举办过夏季奥运会又举办过冬季奥运会的城市在冬季奥运会前,某赛场计划造雪260000.解答下列问题
(1)根据每天造雪量,计算所需的造雪天数,填写下表
(2)每天造雪量和造雪天数这两个量是怎样变化的?它们之间有什么关系?
学生活动:探讨问题包含几个量,它们之间有什么关系.
问题包含三个量:造雪总量、每天造雪量和造雪天数,根据它们之间的关系
计算每天造雪量为5000、5200、6500时,造雪天数,通过计算表中依次填52,50,40.
教师活动:参与学生讨论,引导学生观察每天造雪量和造雪天数这两个量的变化规律.
可以发现,造雪天数随着每天造雪量的变大而变小,而且造雪天数与每天造雪量的乘积一定,总是260000.例如,5000×52=5200×50=6500×40=260000.
像这样,两个相关联的量,一个量变化,另一个量也随着变化,且这两个量的乘积一定,这两个量就叫作成反比例的量,它们之间的关系叫作反比例关系. 本节课学习3.1列代数式表示数量关系(3)——列代数式表示反比例关系(板书课题)
二、合作探究
活动一:认识反比例关系
问题2.什么样的两个量之间的关系叫反比例关系?如何用字母表示问题1中的两个之间的关系?
学生活动:观察、猜想,用自己的语言表达?如何用字母表示问题1中两个相关联的量之间的关系?
教师活动:参与学生讨论,并适时点拨引导.问题1中每天造雪量和造雪天数两个量分别用字母、表示,它们关系表示为:.
问题3. 如何将两个成反比例关系的量用字母表示?
学生活动:学生从问题2得到启发,进行推广,考虑如何将两个成反比例关系的量用字母表示,并用自己语言表达.
教师活动:引导学生类比问题2,评价学生的讨论,并规范表达.如果用字母x和y表示两个相关联的量,用k表示它们的积(k是一个确定的值,且k≠0),反比例关系可以用或来表示,其中k叫作比例系数.
活动二:列代数式表示反比例关系
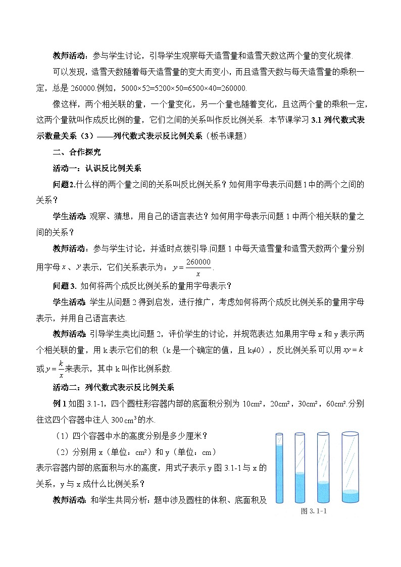
例1如图3.1-1,四个圆柱形容器内部的底面积分别为10cm²,20cm²,30cm²,60cm².分别往这四个容器中注人300的水.
(1)四个容器中水的高度分别是多少厘米?
(2)分别用x(单位:cm²)和y(单位:cm)
表示容器内部的底面积与水的高度,用式子表示y图3.1-1与x的关系,y与x成什么比例关系?
教师活动:和学生共同分析:题中涉及圆柱的体积、底面积及高三个量,它们之间具有关系:圆柱体积的体积=底面积×高,.
学生活动:学生尝试解答.
教师活动:示范写出解题过程.
问题4.思考:生活中,成反比例关系的例子是很常见的,例如,在购买某种物品时,总价一定,购物的数量与商品的单价成反比例关系,你还能举出一些例子吗?
学生活动:列举生活中成反比例关系的例子.
教师活动:对学生列举的例子加以点评,并注意和正比例关系进行类比.
再来看一个实例:
例2由科学知识知道,在力F的作用下,物体会在力F的方向上发生位移s,力所做的功.当F=1时,s=7.5,试用列式表示F与s之间的关系.
学生活动:小组讨论,先要求出功,,.
教师活动:教师对学生的活动过程加以评价,规范写出解答:
∵,
∴,
∴,
∴F、s之间的关系为;
类比正比例关系的式子.
三、强化巩固
1.练习1、2、3.
抽学生板演,其余学生独立完成,教师评价订正.
2.拓展训练:某打印店要完成一批电脑打字任务,如果每天完成100页,需8天完成任务.
(1)则每天完成的页数y与所需天数x之间的关系列式表示出来?
(2)要求4天完成,每天应完成几页?
师生共同活动:(1)运用每天完成的页数所需天数总页数进行求解;
(2)将代入(1)所得关系式进行求解.
【答案】(1)解:由题意得,
,
所以,得,
每天完成的页数与所需天数之间关系式是;
(2)由(1)题所得,,
由题意得,
解得,每天应完成200页.
四、总结拓展
学生小组合作对知识总结:1.什么样的两个量是反比例关系;2.怎样列代数式表示两个量之间的反比例关系.
学生小组合作对思想方法总结:经历抽象反比例关系和用代数式表示反比例关系的过程,能进行反比例关系的实际问题中数量关系与代数式之间的转换,建立反比例关系模型观念.
五、作业布置
必做作业:课本习题3.1第4、5、9题
选做作业:习题3.1第11题,阅读与思考
附:板书设计例1.
例2.
例3.
学生练习板演(拓展训练)
课题:3.1列代数式表示数量关系(3)——列代数式表示反比例关系
活动一:认识反比例关系
活动二:列代数式表示反比例关系
每天造雪量/
5000
5200
6500
……
造雪天数
相关教案
这是一份初中数学人教版(2024)七年级上册(2024)代数式第3课时教案设计,共4页。教案主要包含了例(教材P74例5)等内容,欢迎下载使用。
这是一份初中数学人教版(2024)七年级上册(2024)代数式教学设计,共4页。
这是一份人教七年级数学上册教案 第三章 3.1 列代数式表示数量关系,共9页。教案主要包含了教学与建议等内容,欢迎下载使用。
相关教案 更多
- 1.电子资料成功下载后不支持退换,如发现资料有内容错误问题请联系客服,如若属实,我们会补偿您的损失
- 2.压缩包下载后请先用软件解压,再使用对应软件打开;软件版本较低时请及时更新
- 3.资料下载成功后可在60天以内免费重复下载
免费领取教师福利

