搜索
      上传资料 赚现金

      2021-2025年高考数学真题分类汇编专题13 空间向量与立体几何(选填题)8种常见考法归类

      • 3.38 MB
      • 2025-09-11 14:12:42
      • 106
      • 0
      • 教习网4922643
      加入资料篮
      立即下载
      专题13 空间向量与立体几何(选填题)8种常见考法归类(解析版)第1页
      高清全屏预览
      1/45
      专题13 空间向量与立体几何(选填题)8种常见考法归类(解析版)第2页
      高清全屏预览
      2/45
      专题13 空间向量与立体几何(选填题)8种常见考法归类(解析版)第3页
      高清全屏预览
      3/45
      还剩42页未读, 继续阅读

      2021-2025年高考数学真题分类汇编专题13 空间向量与立体几何(选填题)8种常见考法归类

      展开

      这是一份2021-2025年高考数学真题分类汇编专题13 空间向量与立体几何(选填题)8种常见考法归类,共45页。

      考点01空间几何体的表面积
      1.(2022·上海·高考真题)已知某圆锥的高为4,底面积为,则该圆锥的侧面积为 .
      【答案】
      【分析】先求得圆锥的底面半径和母线长,进而求得该圆锥的侧面积.
      【详解】圆锥底面积为,则底面半径为3,又圆锥的高为4,
      则圆锥的母线长为5,则该圆锥的侧面积为
      故答案为:
      2.(2023·全国乙卷·高考真题)如图,网格纸上绘制的一个零件的三视图,网格小正方形的边长为1,则该零件的表面积为( )

      A.24B.26C.28D.30
      【答案】D
      【分析】由题意首先由三视图还原空间几何体,然后由所得的空间几何体的结构特征求解其表面积即可.
      【详解】如图所示,在长方体中,,,
      点为所在棱上靠近点的三等分点,为所在棱的中点,
      则三视图所对应的几何体为长方体去掉长方体之后所得的几何体,

      该几何体的表面积和原来的长方体的表面积相比少2个边长为1的正方形,
      其表面积为:.
      故选:D.
      3.(2021·新高考全国Ⅱ卷·高考真题)北斗三号全球卫星导航系统是我国航天事业的重要成果.在卫星导航系统中,地球静止同步卫星的轨道位于地球赤道所在平面,轨道高度为(轨道高度是指卫星到地球表面的距离).将地球看作是一个球心为O,半径r为的球,其上点A的纬度是指与赤道平面所成角的度数.地球表面上能直接观测到一颗地球静止同步轨道卫星点的纬度最大值为,记卫星信号覆盖地球表面的表面积为(单位:),则S占地球表面积的百分比约为( )
      A.26%B.34%C.42%D.50%
      【答案】C
      【分析】由题意结合所给的表面积公式和球的表面积公式整理计算即可求得最终结果.
      【详解】由题意可得,S占地球表面积的百分比约为:
      .
      故选:C.
      4.(2021·北京·高考真题)某四面体的三视图如图所示,该四面体的表面积为( )
      A.B.C.D.
      【答案】A
      【分析】根据三视图可得如图所示的几何体(三棱锥),根据三视图中的数据可计算该几何体的表面积.
      【详解】根据三视图可得如图所示的几何体-正三棱锥,
      其侧面为等腰直角三角形,底面等边三角形,
      由三视图可得该正三棱锥的侧棱长为1,
      故其表面积为,
      故选:A.
      考点02空间几何体的体积问题
      5.(2025·上海·高考真题)如图,在正四棱柱中,,则该正四棱柱的体积为 .

      【答案】
      【分析】求出侧棱长和底面边长后可求体积.
      【详解】因为且四边形为正方形,故,
      而,故,故,
      故所求体积为,
      故答案为:.
      6.(2021·新高考全国Ⅱ卷·高考真题)正四棱台的上、下底面的边长分别为2,4,侧棱长为2,则其体积为( )
      A.B.C.D.
      【答案】D
      【分析】由四棱台的几何特征算出该几何体的高及上下底面面积,再由棱台的体积公式即可得解.
      【详解】作出图形,连接该正四棱台上下底面的中心,如图,
      因为该四棱台上下底面边长分别为2,4,侧棱长为2,
      所以该棱台的高,
      下底面面积,上底面面积,
      所以该棱台的体积.
      故选:D.
      7.(2024·新课标Ⅰ卷·高考真题)已知圆柱和圆锥的底面半径相等,侧面积相等,且它们的高均为,则圆锥的体积为( )
      A.B.C.D.
      【答案】B
      【分析】设圆柱的底面半径为,根据圆锥和圆柱的侧面积相等可得半径的方程,求出解后可求圆锥的体积.
      【详解】设圆柱的底面半径为,则圆锥的母线长为,
      而它们的侧面积相等,所以即,
      故,故圆锥的体积为.
      故选:B.
      8.(2023·全国甲卷·高考真题)在三棱锥中,是边长为2的等边三角形,,则该棱锥的体积为( )
      A.1B.C.2D.3
      【答案】A
      【分析】证明平面,分割三棱锥为共底面两个小三棱锥,其高之和为AB得解.
      【详解】取中点,连接,如图,
      是边长为2的等边三角形,,
      ,又平面,,
      平面,
      又,,
      故,即,
      所以,
      故选:A
      9.(2023·全国乙卷·高考真题)已知圆锥PO的底面半径为,O为底面圆心,PA,PB为圆锥的母线,,若的面积等于,则该圆锥的体积为( )
      A.B.C.D.
      【答案】B
      【分析】根据给定条件,利用三角形面积公式求出圆锥的母线长,进而求出圆锥的高,求出体积作答.
      【详解】在中,,而,取中点,连接,有,如图,
      ,,由的面积为,得,
      解得,于是,
      所以圆锥的体积.
      故选:B
      10.(2023·天津·高考真题)在三棱锥中,点M,N分别在棱PC,PB上,且,,则三棱锥和三棱锥的体积之比为( )
      A.B.C.D.
      【答案】B
      【分析】分别过作,垂足分别为.过作平面,垂足为,连接,过作,垂足为.先证平面,则可得到,再证.由三角形相似得到,,再由即可求出体积比.
      【详解】如图,分别过作,垂足分别为.过作平面,垂足为,连接,过作,垂足为.

      因为平面,平面,所以平面平面.
      又因为平面平面,,平面,所以平面,且.
      在中,因为,所以,所以,
      在中,因为,所以,
      所以.
      故选:B
      11.(2022·天津·高考真题) 十字歇山顶是中国古代建筑屋顶的经典样式之一,左图中的故宫角楼的顶部即为十字歇山顶.其上部可视为由两个相同的直三棱柱重叠而成的几何体(如右图).这两个直三棱柱有一个公共侧面ABCD.在底面BCE中,若,,则该几何体的体积为( )
      A.B.C.27D.
      【答案】C
      【分析】根据几何体直观图,由题意结合几何体体积公式即可得组合体的体积.
      【详解】如图所示,该几何体可视为直三柱与两个三棱锥,拼接而成.
      记直三棱柱的底面的面积为,高为,所求几何体的体积为,
      则,
      .
      所以
      .
      故选:C.
      12.(2022·全国甲卷·高考真题)甲、乙两个圆锥的母线长相等,侧面展开图的圆心角之和为,侧面积分别为和,体积分别为和.若,则( )
      A.B.C.D.
      【答案】C
      【分析】设母线长为,甲圆锥底面半径为,乙圆锥底面圆半径为,根据圆锥的侧面积公式可得,再结合圆心角之和可将分别用表示,再利用勾股定理分别求出两圆锥的高,再根据圆锥的体积公式即可得解.
      【详解】解:设母线长为,甲圆锥底面半径为,乙圆锥底面圆半径为,
      则,
      所以,
      又,
      则,
      所以,
      所以甲圆锥的高,
      乙圆锥的高,
      所以.
      故选:C.
      13.(2021·天津·高考真题)两个圆锥的底面是一个球的同一截面,顶点均在球面上,若球的体积为,两个圆锥的高之比为,则这两个圆锥的体积之和为( )
      A.B.C.D.
      【答案】B
      【分析】作出图形,计算球体的半径,可计算得出两圆锥的高,利用三角形相似计算出圆锥的底面圆半径,再利用锥体体积公式可求得结果.
      【详解】如下图所示,设两个圆锥的底面圆圆心为点,
      设圆锥和圆锥的高之比为,即,
      设球的半径为,则,可得,所以,,
      所以,,,
      ,则,所以,,
      又因为,所以,,
      所以,,,
      因此,这两个圆锥的体积之和为.
      故选:B.
      14.(2021·北京·高考真题)某一时间段内,从天空降落到地面上的雨水,未经蒸发、渗漏、流失而在水平面上积聚的深度,称为这个时段的降雨量(单位:).24h降雨量的等级划分如下:

      在综合实践活动中,某小组自制了一个底面直径为200 mm,高为300 mm的圆锥形雨量器.若一次降雨过程中,该雨量器收集的24h的雨水高度是150 mm(如图所示),则这24h降雨量的等级是
      A.小雨B.中雨C.大雨D.暴雨
      【答案】B
      【分析】计算出圆锥体积,除以圆面的面积即可得降雨量,即可得解.
      【详解】由题意,一个半径为的圆面内的降雨充满一个底面半径为,高为的圆锥,
      所以积水厚度,属于中雨.
      故选:B.
      15.(2022·浙江·高考真题)某几何体的三视图如图所示(单位:),则该几何体的体积(单位:)是( )
      A.B.C.D.
      【答案】C
      【分析】根据三视图还原几何体可知,原几何体是一个半球,一个圆柱,一个圆台组合成的几何体,即可根据球,圆柱,圆台的体积公式求出.
      【详解】由三视图可知,该几何体是一个半球,一个圆柱,一个圆台组合成的几何体,球的半径,圆柱的底面半径,圆台的上底面半径都为,圆台的下底面半径为,所以该几何体的体积.
      故选:C.
      16.(2022·全国甲卷·高考真题)如图,网格纸上绘制的是一个多面体的三视图,网格小正方形的边长为1,则该多面体的体积为( )
      A.8B.12C.16D.20
      【答案】B
      【分析】由三视图还原几何体,再由棱柱的体积公式即可得解.
      【详解】由三视图还原几何体,如图,
      则该直四棱柱的体积.
      故选:B.
      17.【多选】(2022·新高考全国Ⅱ卷·高考真题)如图,四边形为正方形,平面,,记三棱锥,,的体积分别为,则( )
      A.B.
      C.D.
      【答案】CD
      【分析】直接由体积公式计算,连接交于点,连接,由计算出,依次判断选项即可.
      【详解】
      设,因为平面,,则,
      ,连接交于点,连接,易得,
      又平面,平面,则,又,平面,则平面,
      又,过作于,易得四边形为矩形,则,
      则,,
      ,则,,,
      则,则,,,故A、B错误;C、D正确.
      故选:CD.
      18.(2025·北京·高考真题)某科技兴趣小组用3D打印机制作的一个零件可以抽象为如图所示的多面体,其中ABCDEF是一个平面多边形,平面平面ABC,平面平面ABC,,.若,则该多面体的体积为 .
      【答案】
      【分析】如图,将一半的几何体分割成直三棱柱和四棱锥后结合体积公式可求几何体的体积.
      【详解】先证明一个结论:如果平面平面,平面平面,平面,则.
      证明:设,, 在平面取一点,,
      在平面内过作直线,使得,作直线,使得,
      因为平面平面,,故,而,故,
      同理,而,故 .
      下面回归问题.
      连接,因为且,故,同理,,
      而,故直角梯形与直角梯形全等,
      故,
      在直角梯形中,过作,垂足为,
      则四边形为矩形,且为以为直角的等腰直角三角形,
      故,
      平面平面,平面平面,,
      平面,故平面,
      取的中点为,的中点为,的中点为,连接,
      则,同理可证平面,而平面,
      故平面平面,同理平面平面,
      而平面平面,故平面,
      故,故四边形为平行四边形,故.
      在平面中过作,交于,连接.
      则四边形为平行四边形,且,故,
      故四边形为平行四边形,
      而平面,
      故平面,故平面平面,
      而,故,
      故几何体为直棱柱,
      而,故,
      因为,故平面,
      而平面,故平面平面,
      在平面中过作,垂足为,同理可证平面,
      而,故,故,
      由对称性可得几何体的体积为,
      故答案为:.
      19.(2024·全国甲卷·高考真题)已知圆台甲、乙的上底面半径均为,下底面半径均为,圆台的母线长分别为,,则圆台甲与乙的体积之比为 .
      【答案】
      【分析】先根据已知条件和圆台结构特征分别求出两圆台的高,再根据圆台的体积公式直接代入计算即可得解.
      【详解】由题可得两个圆台的高分别为,

      所以.
      故答案为:.
      20.(2023·新课标Ⅰ卷·高考真题)在正四棱台中,,则该棱台的体积为 .
      【答案】/
      【分析】结合图像,依次求得,从而利用棱台的体积公式即可得解.
      【详解】如图,过作,垂足为,易知为四棱台的高,

      因为,
      则,
      故,则,
      所以所求体积为.
      故答案为:.
      21.(2024·北京·高考真题)汉代刘歆设计的“铜嘉量”是龠、合、升、斗、斛五量合一的标准量器,其中升量器、斗量器、斛量器的形状均可视为圆柱.若升、斗、斛量器的容积成公比为10的等比数列,底面直径依次为 ,且斛量器的高为,则斗量器的高为 ,升量器的高为 .
      【答案】 23 57.5/
      【分析】根据体积为公比为10的等比数列可得关于高度的方程组,求出其解后可得前两个圆柱的高度.
      【详解】设升量器的高为,斗量器的高为(单位都是),则,
      故,.
      故答案为:.
      22.(2023·新课标Ⅱ卷·高考真题)底面边长为4的正四棱锥被平行于其底面的平面所截,截去一个底面边长为2,高为3的正四棱锥,所得棱台的体积为 .
      【答案】
      【分析】方法一:割补法,根据正四棱锥的几何性质以及棱锥体积公式求得正确答案;方法二:根据台体的体积公式直接运算求解.
      【详解】方法一:由于,而截去的正四棱锥的高为,所以原正四棱锥的高为,
      所以正四棱锥的体积为,
      截去的正四棱锥的体积为,
      所以棱台的体积为.
      方法二:棱台的体积为.
      故答案为:.

      23.(2022·新高考全国Ⅰ卷·高考真题)南水北调工程缓解了北方一些地区水资源短缺问题,其中一部分水蓄入某水库.已知该水库水位为海拔时,相应水面的面积为;水位为海拔时,相应水面的面积为,将该水库在这两个水位间的形状看作一个棱台,则该水库水位从海拔上升到时,增加的水量约为()( )
      A.B.C.D.
      【答案】C
      【分析】根据题意只要求出棱台的高,即可利用棱台的体积公式求出.
      【详解】依题意可知棱台的高为(m),所以增加的水量即为棱台的体积.
      棱台上底面积,下底面积,


      故选:C.
      24.【多选】(2023·新课标Ⅱ卷·高考真题)已知圆锥的顶点为P,底面圆心为O,AB为底面直径,,,点C在底面圆周上,且二面角为45°,则( ).
      A.该圆锥的体积为B.该圆锥的侧面积为
      C.D.的面积为
      【答案】AC
      【分析】根据圆锥的体积、侧面积判断A、B选项的正确性,利用二面角的知识判断C、D选项的正确性.
      【详解】依题意,,,所以,
      A选项,圆锥的体积为,A选项正确;
      B选项,圆锥的侧面积为,B选项错误;
      C选项,设是的中点,连接,
      则,所以是二面角的平面角,
      则,所以,
      故,则,C选项正确;
      D选项,,所以,D选项错误.
      故选:AC.

      考点03空间几何体其他量的计算
      25.(2024·北京·高考真题)如图,在四棱锥中,底面是边长为4的正方形,,,该棱锥的高为( ).
      A.1B.2C.D.
      【答案】D
      【分析】取点作辅助线,根据题意分析可知平面平面,可知平面,利用等体积法求点到面的距离.
      【详解】如图,底面为正方形,
      当相邻的棱长相等时,不妨设,
      分别取的中点,连接,
      则,且,平面,
      可知平面,且平面,
      所以平面平面,
      过作的垂线,垂足为,即,
      由平面平面,平面,
      所以平面,
      由题意可得:,则,即,
      则,可得,
      所以四棱锥的高为.
      故选:D.
      26.(2023·北京·高考真题)坡屋顶是我国传统建筑造型之一,蕴含着丰富的数学元素.安装灯带可以勾勒出建筑轮廓,展现造型之美.如图,某坡屋顶可视为一个五面体,其中两个面是全等的等腰梯形,两个面是全等的等腰三角形.若,且等腰梯形所在的平面、等腰三角形所在的平面与平面的夹角的正切值均为,则该五面体的所有棱长之和为( )

      A.B.
      C.D.
      【答案】C
      【分析】先根据线面角的定义求得,从而依次求,,,,再把所有棱长相加即可得解.
      【详解】如图,过做平面,垂足为,过分别做,,垂足分别为,,连接,

      由题意得等腰梯形所在的面、等腰三角形所在的面与底面夹角分别为和,
      所以.
      因为平面,平面,所以,
      因为,平面,,
      所以平面,因为平面,所以,.
      同理:,又,故四边形是矩形,
      所以由得,所以,所以,
      所以在直角三角形中,
      在直角三角形中,,,
      又因为,
      所有棱长之和为.
      故选:C
      27.(2023·全国甲卷·高考真题)已知四棱锥的底面是边长为4的正方形,,则的面积为( )
      A.B.C.D.
      【答案】C
      【分析】法一:利用全等三角形的证明方法依次证得,,从而得到,再在中利用余弦定理求得,从而求得,由此在中利用余弦定理与三角形面积公式即可得解;
      法二:先在中利用余弦定理求得,,从而求得,再利用空间向量的数量积运算与余弦定理得到关于的方程组,从而求得,由此在中利用余弦定理与三角形面积公式即可得解.
      【详解】法一:
      连结交于,连结,则为的中点,如图,
      因为底面为正方形,,所以,则,
      又,,所以,则,
      又,,所以,则,
      在中,,
      则由余弦定理可得,
      故,则,
      故在中,,
      所以,
      又,所以,
      所以的面积为.
      法二:
      连结交于,连结,则为的中点,如图,
      因为底面为正方形,,所以,
      在中,,
      则由余弦定理可得,故,
      所以,则,
      不妨记,
      因为,所以,
      即,
      则,整理得①,
      又在中,,即,则②,
      两式相加得,故,
      故在中,,
      所以,
      又,所以,
      所以的面积为.
      故选:C.
      考点04与球有关的切、接问题
      28.(2022·新高考全国Ⅱ卷·高考真题)已知正三棱台的高为1,上、下底面边长分别为和,其顶点都在同一球面上,则该球的表面积为( )
      A.B.C.D.
      【答案】A
      【分析】根据题意可求出正三棱台上下底面所在圆面的半径,再根据球心距,圆面半径,以及球的半径之间的关系,即可解出球的半径,从而得出球的表面积.
      【详解】设正三棱台上下底面所在圆面的半径,所以,即,设球心到上下底面的距离分别为,球的半径为,所以,,故或,即或,解得符合题意,所以球的表面积为.
      故选:A.

      29.(2022·新高考全国Ⅰ卷·高考真题)已知正四棱锥的侧棱长为l,其各顶点都在同一球面上.若该球的体积为,且,则该正四棱锥体积的取值范围是( )
      A.B.C.D.
      【答案】C
      【分析】设正四棱锥的高为,由球的截面性质列方程求出正四棱锥的底面边长与高的关系,由此确定正四棱锥体积的取值范围.
      【详解】∵球的体积为,所以球的半径,
      [方法一]:导数法
      设正四棱锥的底面边长为,高为,
      则,,
      所以,
      所以正四棱锥的体积,
      所以,
      当时,,当时,,
      所以当时,正四棱锥的体积取最大值,最大值为,
      又时,,时,,
      所以正四棱锥的体积的最小值为,
      所以该正四棱锥体积的取值范围是.
      故选:C.
      [方法二]:基本不等式法
      由方法一故所以当且仅当取到,
      当时,得,则
      当时,球心在正四棱锥高线上,此时,
      ,正四棱锥体积,故该正四棱锥体积的取值范围是
      30.(2025·全国二卷·高考真题)一个底面半径为,高为的封闭圆柱形容器(容器壁厚度忽略不计)内有两个半径相等的铁球,则铁球半径的最大值为 .
      【答案】
      【分析】根据圆柱与球的性质以及球的体积公式可求出球的半径;
      【详解】
      圆柱的底面半径为,设铁球的半径为r,且,
      由圆柱与球的性质知,
      即,,
      故答案为:.
      31.(2023·全国甲卷·高考真题)在正方体中,为的中点,若该正方体的棱与球的球面有公共点,则球的半径的取值范围是 .
      【答案】
      【分析】当球是正方体的外接球时半径最大,当边长为的正方形是球的大圆的内接正方形时半径达到最小.
      【详解】设球的半径为.
      当球是正方体的外接球时,恰好经过正方体的每个顶点,所求的球的半径最大,若半径变得更大,球会包含正方体,导致球面和棱没有交点,
      正方体的外接球直径为体对角线长,即,故;

      分别取侧棱的中点,显然四边形是边长为的正方形,且为正方形的对角线交点,
      连接,则,当球的一个大圆恰好是四边形的外接圆,球的半径达到最小,即的最小值为.
      综上,.
      故答案为:
      32.(2023·全国乙卷·高考真题)已知点均在半径为2的球面上,是边长为3的等边三角形,平面,则 .
      【答案】2
      【分析】先用正弦定理求底面外接圆半径,再结合直棱柱的外接球以及求的性质运算求解.
      【详解】如图,将三棱锥转化为正三棱柱,
      设的外接圆圆心为,半径为,
      则,可得,
      设三棱锥的外接球球心为,连接,则,
      因为,即,解得.
      故答案为:2.
      【点睛】方法点睛:多面体与球切、接问题的求解方法
      (1)涉及球与棱柱、棱锥的切、接问题时,一般过球心及多面体的特殊点(一般为接、切点)或线作截面,把空间问题转化为平面问题求解;
      (2)若球面上四点P、A、B、C构成的三条线段PA、PB、PC两两垂直,且PA=a,PB=b,PC=c,一般把有关元素“补形”成为一个球内接长方体,根据4R2=a2+b2+c2求解;
      (3)正方体的内切球的直径为正方体的棱长;
      (4)球和正方体的棱相切时,球的直径为正方体的面对角线长;
      (5)利用平面几何知识寻找几何体中元素间的关系,或只画内切、外接的几何体的直观图,确定球心的位置,弄清球的半径(直径)与该几何体已知量的关系,列方程(组)求解.
      33.(2023·全国甲卷·高考真题)在正方体中,E,F分别为AB,的中点,以EF为直径的球的球面与该正方体的棱共有 个公共点.
      【答案】12
      【分析】根据正方体的对称性,可知球心到各棱距离相等,故可得解.
      【详解】不妨设正方体棱长为2,中点为,取,中点,侧面的中心为,连接,如图,

      由题意可知,为球心,在正方体中,,
      即,
      则球心到的距离为,
      所以球与棱相切,球面与棱只有1个交点,
      同理,根据正方体的对称性知,其余各棱和球面也只有1个交点,
      所以以EF为直径的球面与正方体棱的交点总数为12.
      故答案为:12
      34.(2022·全国乙卷·高考真题)已知球O的半径为1,四棱锥的顶点为O,底面的四个顶点均在球O的球面上,则当该四棱锥的体积最大时,其高为( )
      A.B.C.D.
      【答案】C
      【分析】方法一:先证明当四棱锥的顶点O到底面ABCD所在小圆距离一定时,底面ABCD面积最大值为,进而得到四棱锥体积表达式,再利用均值定理去求四棱锥体积的最大值,从而得到当该四棱锥的体积最大时其高的值.
      【详解】[方法一]:【最优解】基本不等式
      设该四棱锥底面为四边形ABCD,四边形ABCD所在小圆半径为r,
      设四边形ABCD对角线夹角为,

      (当且仅当四边形ABCD为正方形时等号成立)
      即当四棱锥的顶点O到底面ABCD所在小圆距离一定时,底面ABCD面积最大值为
      又设四棱锥的高为,则,
      当且仅当即时等号成立.
      故选:C
      [方法二]:统一变量+基本不等式
      由题意可知,当四棱锥为正四棱锥时,其体积最大,设底面边长为,底面所在圆的半径为,则,所以该四棱锥的高,

      (当且仅当,即时,等号成立)
      所以该四棱锥的体积最大时,其高.
      故选:C.[方法三]:利用导数求最值
      由题意可知,当四棱锥为正四棱锥时,其体积最大,设底面边长为,底面所在圆的半径为,则,所以该四棱锥的高,,令,,设,则,
      ,,单调递增, ,,单调递减,
      所以当时,最大,此时.
      故选:C.
      【点评】方法一:思维严谨,利用基本不等式求最值,模型熟悉,是该题的最优解;
      方法二:消元,实现变量统一,再利用基本不等式求最值;
      方法三:消元,实现变量统一,利用导数求最值,是最值问题的常用解法,操作简便,是通性通法.
      35.【多选】(2023·新课标Ⅰ卷·高考真题)下列物体中,能够被整体放入棱长为1(单位:m)的正方体容器(容器壁厚度忽略不计)内的有( )
      A.直径为的球体
      B.所有棱长均为的四面体
      C.底面直径为,高为的圆柱体
      D.底面直径为,高为的圆柱体
      【答案】ABD
      【分析】根据题意结合正方体的性质逐项分析判断.
      【详解】对于选项A:因为,即球体的直径小于正方体的棱长,
      所以能够被整体放入正方体内,故A正确;
      对于选项B:因为正方体的面对角线长为,且,
      所以能够被整体放入正方体内,故B正确;
      对于选项C:因为正方体的体对角线长为,且,
      所以不能够被整体放入正方体内,故C不正确;
      对于选项D:因为,可知底面正方形不能包含圆柱的底面圆,
      如图,过的中点作,设,
      可知,则,
      即,解得,
      且,即,
      故以为轴可能对称放置底面直径为圆柱,
      若底面直径为的圆柱与正方体的上下底面均相切,设圆柱的底面圆心,与正方体的下底面的切点为,
      可知:,则,
      即,解得,
      根据对称性可知圆柱的高为,
      所以能够被整体放入正方体内,故D正确;
      故选:ABD.
      考点05点线面位置关系的判断
      36.(2022·上海·高考真题)如图,正方体中,分别为棱的中点,连接,对空间任意两点,若线段与线段都不相交,则称两点可视,下列选项中与点可视的为( )
      A.点B.点C.点D.点
      【答案】B
      【分析】根据异面直线的定义判断即可.
      【详解】A选项:四边形是平行四边形,与相交,故A错;
      C选项:四边形是平行四边形,与相交,故C错;
      D选项:四边形是平行四边形,与相交,故D错;
      利用排除法可得选项B正确.
      故选:B.
      37.(2025·天津·高考真题)若m为直线,为两个平面,则下列结论中正确的是( )
      A.若,则B.若,则
      C.若,则D.若,则
      【答案】C
      【分析】根据线面平行的定义可判断A的正误,根据空间中垂直关系的转化可判断BCD的正误.
      【详解】对于A,若,则可平行或异面,故A错误;
      对于B,若,则,故B错误;
      对于C,两条平行线有一条垂直于一个平面,则另一个必定垂直这个平面,
      现,故,故C正确;
      对于D,,则与可平行或相交或,故D错误;
      故选:C.
      38.(2024·全国甲卷·高考真题)设为两个平面,为两条直线,且.下述四个命题:
      ①若,则或 ②若,则或
      ③若且,则 ④若与,所成的角相等,则
      其中所有真命题的编号是( )
      A.①③B.②④C.①②③D.①③④
      【答案】A
      【分析】根据线面平行的判定定理即可判断①;举反例即可判断②④;根据线面平行的性质即可判断③.
      【详解】对①,当,因为,,则,
      当,因为,,则,
      当既不在也不在内,因为,,则且,故①正确;
      对②,若,则与不一定垂直,故②错误;
      对③,过直线分别作两平面与分别相交于直线和直线,
      因为,过直线的平面与平面的交线为直线,则根据线面平行的性质定理知,
      同理可得,则,因为平面,平面,则平面,
      因为平面,,则,又因为,则,故③正确;
      对④,若与和所成的角相等,如果,则,故④错误;
      综上只有①③正确,
      故选:A.
      39.(2024·天津·高考真题)已知是两条直线,是一个平面,下列命题正确的是( )
      A.若,,则B.若,则
      C.若,则D.若,则
      【答案】C
      【分析】根据线面位置关系的判定与性质,逐项判断即可求解.
      【详解】对于A,若,,则平行或相交,不一定垂直,故A错误.
      对于B,若,则或,故B错误.
      对于C,,过作平面,使得,
      因为,故,而,故,故,故C正确.
      对于D,若,则,故D错误.
      故选:C.
      40.(2022·全国乙卷·高考真题)在正方体中,E,F分别为的中点,则( )
      A.平面平面B.平面平面
      C.平面平面D.平面平面
      【答案】A
      【分析】证明平面,即可判断A;如图,以点为原点,建立空间直角坐标系,设,分别求出平面,,的法向量,根据法向量的位置关系,即可判断BCD.
      【详解】解:在正方体中,
      且平面,
      又平面,所以,
      因为分别为的中点,
      所以,所以,
      又,
      所以平面,
      又平面,
      所以平面平面,故A正确;
      选项BCD解法一:
      如图,以点为原点,建立空间直角坐标系,设,
      则,

      则,,
      设平面的法向量为,
      则有,可取,
      同理可得平面的法向量为,
      平面的法向量为,
      平面的法向量为,
      则,
      所以平面与平面不垂直,故B错误;
      因为与不平行,
      所以平面与平面不平行,故C错误;
      因为与不平行,
      所以平面与平面不平行,故D错误,
      故选:A.
      选项BCD解法二:
      解:对于选项B,如图所示,设,,则为平面与平面的交线,
      在内,作于点,在内,作,交于点,连结,
      则或其补角为平面与平面所成二面角的平面角,
      由勾股定理可知:,,
      底面正方形中,为中点,则,
      由勾股定理可得,
      从而有:,
      据此可得,即,
      据此可得平面平面不成立,选项B错误;
      对于选项C,取的中点,则,
      由于与平面相交,故平面平面不成立,选项C错误;
      对于选项D,取的中点,很明显四边形为平行四边形,则,
      由于与平面相交,故平面平面不成立,选项D错误;
      故选:A.
      41.【多选】(2025·全国一卷·高考真题)在正三棱柱中,D为BC中点,则( )
      A.B.平面
      C.D.平面
      【答案】BD
      【分析】法一:对于A,利用空间向量的线性运算与数量积运算即可判断;对于B,利用线面垂直的判定与性质定理即可判断;对于D,利用线面平行的判定定理即可判断;对于C,利用反证法即可判断;法二:根据题意建立空间直角坐标系,利用空间向量法逐一分析判断各选项即可得解.
      【详解】法一:对于A,在正三棱柱中,平面,
      又平面,则,则,
      因为是正三角形,为中点,则,则
      又,
      所以,
      则不成立,故A错误;
      对于B,因为在正三棱柱中,平面,
      又平面,则,
      因为是正三角形,为中点,则,
      又平面,
      所以平面,故B正确;
      对于D,因为在正三棱柱中,
      又平面平面,所以平面,故D正确;
      对于C,因为在正三棱柱中,,
      假设,则,这与矛盾,
      所以不成立,故C错误;
      故选:BD.
      法二:如图,建立空间直角坐标系,设该正三棱柱的底边为,高为,
      则,
      对于A,,
      则,
      则不成立,故A错误;
      对于BD,,
      设平面的法向量为,
      则,得,令,则,
      所以,,
      则平面,平面,故BD正确;
      对于C,,
      则,显然不成立,故C错误;
      故选:BD.
      42.【多选】(2021·新高考全国Ⅱ卷·高考真题)如图,在正方体中,O为底面的中心,P为所在棱的中点,M,N为正方体的顶点.则满足的是( )
      A.B.
      C.D.
      【答案】BC
      【分析】根据线面垂直的判定定理可得BC的正误,平移直线构造所考虑的线线角后可判断AD的正误.
      【详解】设正方体的棱长为,
      对于A,如图(1)所示,连接,则,
      故(或其补角)为异面直线所成的角,
      在直角三角形,,,故,
      故不成立,故A错误.
      对于B,如图(2)所示,取的中点为,连接,,则,,
      由正方体可得平面,而平面,
      故,而,故平面,
      又平面,,而,
      所以平面,而平面,故,故B正确.
      对于C,如图(3),连接,则,由B的判断可得,
      故,故C正确.
      对于D,如图(4),取的中点,的中点,连接,
      则,
      因为,故,故,
      所以或其补角为异面直线所成的角,
      因为正方体的棱长为2,故,,
      ,,故不是直角,
      故不垂直,故D错误.
      故选:BC.
      考点06求空间角
      43.(2024·新课标Ⅱ卷·高考真题)已知正三棱台的体积为,,,则与平面ABC所成角的正切值为( )
      A.B.1C.2D.3
      【答案】B
      【分析】解法一:根据台体的体积公式可得三棱台的高,做辅助线,结合正三棱台的结构特征求得,进而根据线面夹角的定义分析求解;解法二:将正三棱台补成正三棱锥,与平面ABC所成角即为与平面ABC所成角,根据比例关系可得,进而可求正三棱锥的高,即可得结果.
      【详解】解法一:分别取的中点,则,
      可知,
      设正三棱台的为,
      则,解得,
      如图,分别过作底面垂线,垂足为,设,
      则,,
      可得,
      结合等腰梯形可得,
      即,解得,
      所以与平面ABC所成角的正切值为;
      解法二:将正三棱台补成正三棱锥,
      则与平面ABC所成角即为与平面ABC所成角,
      因为,则,
      可知,则,
      设正三棱锥的高为,则,解得,
      取底面ABC的中心为,则底面ABC,且,
      所以与平面ABC所成角的正切值.
      故选:B.
      44.(2023·全国乙卷·高考真题)已知为等腰直角三角形,AB为斜边,为等边三角形,若二面角为,则直线CD与平面ABC所成角的正切值为( )
      A.B.C.D.
      【答案】C
      【分析】根据给定条件,推导确定线面角,再利用余弦定理、正弦定理求解作答.
      【详解】取的中点,连接,因为是等腰直角三角形,且为斜边,则有,
      又是等边三角形,则,从而为二面角的平面角,即,

      显然平面,于是平面,又平面,
      因此平面平面,显然平面平面,
      直线平面,则直线在平面内的射影为直线,
      从而为直线与平面所成的角,令,则,在中,由余弦定理得:

      由正弦定理得,即,
      显然是锐角,,
      所以直线与平面所成的角的正切为.
      故选:C
      45.(2022·全国甲卷·高考真题)在长方体中,已知与平面和平面所成的角均为,则( )
      A.B.AB与平面所成的角为
      C.D.与平面所成的角为
      【答案】D
      【分析】根据线面角的定义以及长方体的结构特征即可求出.
      【详解】如图所示:
      不妨设,依题以及长方体的结构特征可知,与平面所成角为,与平面所成角为,所以,即,,解得.
      对于A,,,,A错误;
      对于B,过作于,易知平面,所以与平面所成角为,因为,所以,B错误;
      对于C,,,,C错误;
      对于D,与平面所成角为,,而,所以.D正确.
      故选:D.
      46.【多选】(2022·新高考全国Ⅰ卷·高考真题)已知正方体,则( )
      A.直线与所成的角为B.直线与所成的角为
      C.直线与平面所成的角为D.直线与平面ABCD所成的角为
      【答案】ABD
      【分析】数形结合,依次对所给选项进行判断即可.
      【详解】如图,连接、,因为,所以直线与所成的角即为直线与所成的角,
      因为四边形为正方形,则,故直线与所成的角为,A正确;
      连接,因为平面,平面,则,
      因为,,所以平面,
      又平面,所以,故B正确;
      连接,设,连接,
      因为平面,平面,则,
      因为,,所以平面,
      所以为直线与平面所成的角,
      设正方体棱长为,则,,,
      所以,直线与平面所成的角为,故C错误;
      因为平面,所以为直线与平面所成的角,易得,故D正确.
      故选:ABD
      47.(2022·浙江·高考真题)如图,已知正三棱柱,E,F分别是棱上的点.记与所成的角为,与平面所成的角为,二面角的平面角为,则( )
      A.B.C.D.
      【答案】A
      【分析】先用几何法表示出,再根据边长关系即可比较大小.
      【详解】如图所示,过点作于,过作于,连接,
      则,,,
      ,,,
      所以,
      故选:A.
      考点07立体几何与其他知识的综合
      48.(2022·北京·高考真题)已知正三棱锥的六条棱长均为6,S是及其内部的点构成的集合.设集合,则T表示的区域的面积为( )
      A.B.C.D.
      【答案】B
      【分析】求出以为球心,5为半径的球与底面的截面圆的半径后可求区域的面积.
      【详解】
      设顶点在底面上的投影为,连接,则为三角形的中心,
      且,故.
      因为,故,
      故的轨迹为以为圆心,1为半径的圆,
      而三角形内切圆的圆心为,半径为,
      故的轨迹圆在三角形内部,故其面积为
      故选:B
      49.(2023·上海·高考真题)空间内存在三点A、B、C,满足,在空间内取不同两点(不计顺序),使得这两点与A、B、C可以组成正四棱锥,求方案数为 .
      【答案】9
      【分析】根据题意,先考虑正四棱锥中三个点构成等边三角形的情况,分类讨论为正四棱锥的侧面或对角面两种情况,再结合三边的轮换对称性即可得解.
      【详解】因为空间中有三个点,且,
      不妨先考虑在一个正四棱锥中,哪三个点可以构成等边三角形,同时考虑三边的轮换对称性,可先分为两种大情况,即以下两种:
      第一种:为正四棱锥的侧面,如图1,
      此时分别充当为底面正方形的一边时,对应的情况数显然是相同的;
      不妨以为例,此时符合要求的另两个点如图1所示,显然有两种情况,
      考虑到三边的轮换对称性,故而总情况有6种;

      第二种:为正四棱锥的对角面,如图2,
      此时分别充当底面正方形的一对角线时,对应的情况数显然也是相同的;
      不好以为例,此时符合要求的另两个点图2所示,显然只有一种情况,
      考虑到三边的轮换对称性,故而总情况有3种;
      综上所述:总共有9种情况.
      故答案为:9.
      【点睛】关键点睛:本题解决的关键是注意到为正三角形,从而考虑正四棱锥中三个点构成等边三角形的情况,结合三边的轮换对称性即可得解.
      考点08立体几何新定义问题
      50.(2024·上海·高考真题)定义一个集合,集合中的元素是空间内的点集,任取,存在不全为0的实数,使得.已知,则的充分条件是( )
      A.B.
      C.D.
      【答案】C
      【分析】首先分析出三个向量共面,显然当时,三个向量构成空间的一个基底,则即可分析出正确答案.
      【详解】由题意知这三个向量共面,即这三个向量不能构成空间的一个基底,
      对A,由空间直角坐标系易知三个向量共面,则当无法推出,故A错误;
      对B,由空间直角坐标系易知三个向量共面,则当无法推出,故B错误;
      对C, 由空间直角坐标系易知三个向量不共面,可构成空间的一个基底,
      则由能推出,
      对D,由空间直角坐标系易知三个向量共面,
      则当无法推出,故D错误.
      故选:C.
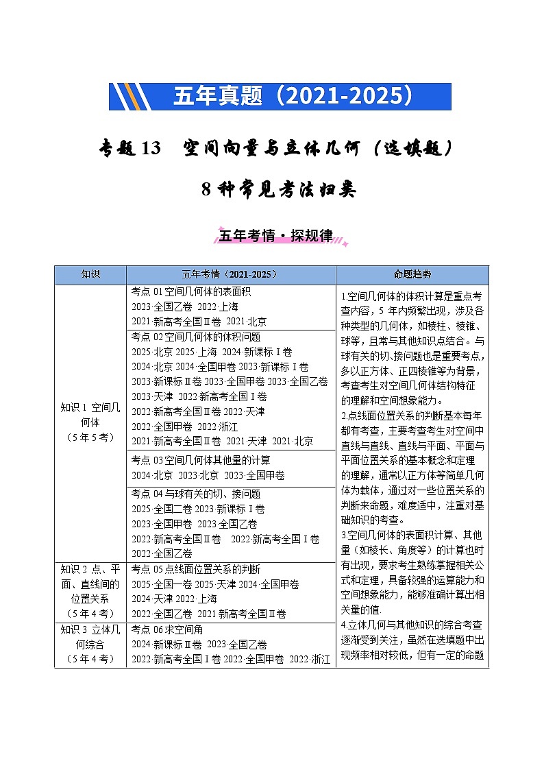
      知识
      五年考情(2021-2025)
      命题趋势
      知识1 空间几何体
      (5年5考)
      考点01空间几何体的表面积
      2023·全国乙卷 2022·上海
      2021·新高考全国Ⅱ卷 2021·北京
      1.空间几何体的体积计算是重点考查内容,5 年内频繁出现,涉及各种类型的几何体,如棱柱、棱锥、球等,且常与其他知识点结合。与球有关的切、接问题也是重要考点,多以正方体、正四棱锥等为背景,考查考生对空间几何体结构特征的理解和空间想象能力。
      2.点线面位置关系的判断基本每年都有考查,主要考查考生对空间中直线与直线、直线与平面、平面与平面位置关系的基本概念和定理的理解,通常以正方体等简单几何体为载体,通过对一些位置关系的判断来命题,难度适中,注重对基础知识的考查。
      3.空间几何体的表面积计算、其他量(如棱长、角度等)的计算也时有出现,要求考生熟练掌握相关公式和定理,具备较强的运算能力和空间想象能力,能够准确计算出相关量的值.
      4.立体几何与其他知识的综合考查逐渐受到关注,虽然在选填题中出现频率相对较低,但有一定的命题趋势,可能会与函数、不等式等知识结合,考查考生综合运用知识解决问题的能力.
      考点02空间几何体的体积问题
      2025·北京2025·上海 2024·新课标Ⅰ卷
      2024·北京2024·全国甲卷2023·新课标Ⅰ卷2023·新课标Ⅱ卷2023·全国甲卷2023·全国乙卷 2023·天津 2022·新高考全国Ⅰ卷
      2022·新高考全国Ⅱ卷2022·天津
      2022·全国甲卷 2022·浙江
      2021·新高考全国Ⅱ卷 2021·天津 2021·北京
      考点03空间几何体其他量的计算
      2024·北京 2023·北京 2023·全国甲卷
      考点04与球有关的切、接问题
      2025·全国二卷2023·新课标Ⅰ卷
      2023·全国甲卷 2023·全国乙卷
      2022·新高考全国Ⅱ卷 2022·新高考全国Ⅰ卷
      2022·全国乙卷
      知识2 点、平面、直线间的位置关系
      (5年4考)
      考点05点线面位置关系的判断
      2025·全国一卷2025·天津2024·全国甲卷 2024·天津2022·上海
      2022·全国乙卷 2021·新高考全国Ⅱ卷
      知识3 立体几何综合
      (5年4考)
      考点06求空间角
      2024·新课标Ⅱ卷 2023·全国乙卷
      2022·新高考全国Ⅰ卷2022·全国甲卷 2022·浙江
      考点07立体几何与其他知识的综合
      2022·北京 2023·上海
      考点08立体几何新定义问题
      2024·上海
      等级
      24h降雨量(精确到0.1)
      ……
      ……
      小雨
      0.1~9.9
      中雨
      10.0~24.9
      大雨
      25.0~49.9
      暴雨
      50.0~99.9
      ……
      ……

      相关试卷

      2021-2025年高考数学真题分类汇编专题13 空间向量与立体几何(选填题)8种常见考法归类:

      这是一份2021-2025年高考数学真题分类汇编专题13 空间向量与立体几何(选填题)8种常见考法归类,共45页。

      2021-2025年高考数学真题分类汇编专题14 空间向量与立体几何(解答题)6种常见考法归类:

      这是一份2021-2025年高考数学真题分类汇编专题14 空间向量与立体几何(解答题)6种常见考法归类,文件包含专题14空间向量与立体几何解答题6种常见考法归类原卷版docx、专题14空间向量与立体几何解答题6种常见考法归类解析版docx等2份试卷配套教学资源,其中试卷共94页, 欢迎下载使用。

      2021-2025全国高考数学真题汇编 专题13 空间向量与立体几何(选填题)8种常见考法归类:

      这是一份2021-2025全国高考数学真题汇编 专题13 空间向量与立体几何(选填题)8种常见考法归类,共50页。

      资料下载及使用帮助
      版权申诉
      • 1.电子资料成功下载后不支持退换,如发现资料有内容错误问题请联系客服,如若属实,我们会补偿您的损失
      • 2.压缩包下载后请先用软件解压,再使用对应软件打开;软件版本较低时请及时更新
      • 3.资料下载成功后可在60天以内免费重复下载
      版权申诉
      若您为此资料的原创作者,认为该资料内容侵犯了您的知识产权,请扫码添加我们的相关工作人员,我们尽可能的保护您的合法权益。
      入驻教习网,可获得资源免费推广曝光,还可获得多重现金奖励,申请 精品资源制作, 工作室入驻。
      版权申诉二维码
      高考专区
      • 精品推荐
      • 所属专辑4份
      欢迎来到教习网
      • 900万优选资源,让备课更轻松
      • 600万优选试题,支持自由组卷
      • 高质量可编辑,日均更新2000+
      • 百万教师选择,专业更值得信赖
      微信扫码注册
      手机号注册
      手机号码

      手机号格式错误

      手机验证码 获取验证码 获取验证码

      手机验证码已经成功发送,5分钟内有效

      设置密码

      6-20个字符,数字、字母或符号

      注册即视为同意教习网「注册协议」「隐私条款」
      QQ注册
      手机号注册
      微信注册

      注册成功

      返回
      顶部
      学业水平 高考一轮 高考二轮 高考真题 精选专题 初中月考 教师福利
      添加客服微信 获取1对1服务
      微信扫描添加客服
      Baidu
      map