





所属成套资源:2021-2025年高考数学真题分类汇编合辑
2021-2025年高考数学真题分类汇编专题20 概率与随机变量及分布列7种常见考法归类
展开 这是一份2021-2025年高考数学真题分类汇编专题20 概率与随机变量及分布列7种常见考法归类,文件包含专题20概率与随机变量及分布列7种常见考法归类原卷版docx、专题20概率与随机变量及分布列7种常见考法归类解析版docx等2份试卷配套教学资源,其中试卷共40页, 欢迎下载使用。
考点01古典概型
1.(2023·全国甲卷·高考真题)某校文艺部有4名学生,其中高一、高二年级各2名.从这4名学生中随机选2名组织校文艺汇演,则这2名学生来自不同年级的概率为( )
A.B.C.D.
【答案】D
【分析】利用古典概率的概率公式,结合组合的知识即可得解.
【详解】依题意,从这4名学生中随机选2名组织校文艺汇演,总的基本事件有件,
其中这2名学生来自不同年级的基本事件有,
所以这2名学生来自不同年级的概率为.
故选:D.
2.(2023·全国乙卷·高考真题)某学校举办作文比赛,共6个主题,每位参赛同学从中随机抽取一个主题准备作文,则甲、乙两位参赛同学抽到不同主题概率为( )
A.B.C.D.
【答案】A
【分析】对6个主题编号,利用列举列出甲、乙抽取的所有结果,并求出抽到不同主题的结果,再利用古典概率求解作答.
【详解】用1,2,3,4,5,6表示6个主题,甲、乙二人每人抽取1个主题的所有结果如下表:
共有36个不同结果,它们等可能,
其中甲乙抽到相同结果有,共6个,
因此甲、乙两位参赛同学抽到不同主题的结果有30个,概率.
故选:A
3.(2024·全国甲卷·高考真题)某独唱比赛的决赛阶段共有甲、乙、丙、丁四人参加,每人出场一次,出场次序由随机抽签确定,则丙不是第一个出场,且甲或乙最后出场的概率是( )
A.B.C.D.
【答案】C
【分析】解法一:画出树状图,结合古典概型概率公式即可求解.
解法二:分类讨论甲乙的位置,结合得到符合条件的情况,然后根据古典概型计算公式进行求解.
【详解】解法一:画出树状图,如图,
由树状图可得,出场次序共有24种,
其中符合题意的出场次序共有8种,
故所求概率;
解法二:当甲最后出场,乙第一个出场,丙有种排法,丁就种,共种;
当甲最后出场,乙排第二位或第三位出场,丙有种排法,丁就种,共种;
于是甲最后出场共种方法,同理乙最后出场共种方法,于是共种出场顺序符合题意;
基本事件总数显然是,
根据古典概型的计算公式,所求概率为.
故选:C
4.(2022·全国甲卷·高考真题)从分别写有1,2,3,4,5,6的6张卡片中无放回随机抽取2张,则抽到的2张卡片上的数字之积是4的倍数的概率为( )
A.B.C.D.
【答案】C
【分析】方法一:先列举出所有情况,再从中挑出数字之积是4的倍数的情况,由古典概型求概率即可.
【详解】[方法一]:【最优解】无序
从6张卡片中无放回抽取2张,共有15种情况,其中数字之积为4的倍数的有6种情况,故概率为.
[方法二]:有序
从6张卡片中无放回抽取2张,共有,(2,1),(3,1),(4,1),(5,1),(6,1),(3,2),(4,2),(5,2),(6,2),(4,3),(5,3),(6,3),(5,4),(6,4),(6,5)30种情况,
其中数字之积为4的倍数有(1,4),(2,4),(2,6),(3,4),(4,1),(4,2),(4,3),(4,5),(4,6),(5,4),(6,2),(6,4)12种情况,故概率为.
故选:C.
【整体点评】方法一:将抽出的卡片看成一个组合,再利用古典概型的概率公式解出,是该题的最优解;
方法二:将抽出的卡片看成一个排列,再利用古典概型的概率公式解出;
5.(2022·新高考全国Ⅰ卷·高考真题)从2至8的7个整数中随机取2个不同的数,则这2个数互质的概率为( )
A.B.C.D.
【答案】D
【分析】由古典概型概率公式结合组合、列举法即可得解.
【详解】从2至8的7个整数中随机取2个不同的数,共有种不同的取法,
若两数不互质,不同的取法有:,共7种,
故所求概率.
故选:D.
6.(2021·全国甲卷·高考真题)将3个1和2个0随机排成一行,则2个0不相邻的概率为( )
A.0.3B.0.5C.0.6D.0.8
【答案】C
【分析】利用古典概型的概率公式可求概率.
【详解】解:将3个1和2个0随机排成一行,可以是:
,
共10种排法,
其中2个0不相邻的排列方法为:
,
共6种方法,
故2个0不相邻的概率为,
故选:C.
7.(2021·全国甲卷·高考真题)将4个1和2个0随机排成一行,则2个0不相邻的概率为( )
A.B.C.D.
【答案】C
【详解】将4个1和2个0随机排成一行,可利用插空法,4个1产生5个空,
若2个0相邻,则有种排法,若2个0不相邻,则有种排法,
所以2个0不相邻的概率为.
故选:C.
8.(2024·全国甲卷·高考真题)有6个相同的球,分别标有数字1、2、3、4、5、6,从中无放回地随机取3次,每次取1个球.记为前两次取出的球上数字的平均值,为取出的三个球上数字的平均值,则与之差的绝对值不大于的概率为 .
【答案】
【分析】根据排列可求基本事件的总数,设前两个球的号码为,第三个球的号码为,则,就的不同取值分类讨论后可求随机事件的概率.
【详解】从6个不同的球中不放回地抽取3次,共有种,
设前两个球的号码为,第三个球的号码为,则,
故,故,
故,
若,则,则为:,故有2种,
若,则,则为:,
,故有10种,
当,则,则为:
,
,
故有16种,
当,则,同理有16种,
当,则,同理有10种,
当,则,同理有2种,
共与的差的绝对值不超过时不同的抽取方法总数为,
故所求概率为.
故答案为:
9.(2022·上海·高考真题)为了检测学生的身体素质指标,从游泳类1项,球类3项,田径类4项共8项项目中随机抽取4项进行检则,则每一类都被抽到的概率为 ;
【答案】
【分析】
由题意,利用古典概型的计算公式,计算求得结果.
【详解】
解:从游泳类1项,球类3项,田径类4项共8项项目中随机抽取4项进行检测,则每一类都被抽到的方法共有种,
而所有的抽取方法共有种,
故每一类都被抽到的概率为==,
故答案为:.
10.(2022·全国甲卷·高考真题)从正方体的8个顶点中任选4个,则这4个点在同一个平面的概率为 .
【答案】.
【分析】根据古典概型的概率公式即可求出.
【详解】从正方体的个顶点中任取个,有个结果,这个点在同一个平面的有个,故所求概率.
故答案为:.
11.(2022·全国乙卷·高考真题)从甲、乙等5名同学中随机选3名参加社区服务工作,则甲、乙都入选的概率为 .
【答案】/0.3
【分析】根据古典概型计算即可
【详解】解法一:设这5名同学分别为甲,乙,1,2,3,从5名同学中随机选3名,
有:(甲,乙,1),(甲,乙,2),(甲,乙,3),(甲,1,2),(甲,1,3),(甲,2,3),(乙,1,2),(乙,1,3),(乙,2,3),(1,2,3),共10种选法;
其中,甲、乙都入选的选法有3种,故所求概率.
故答案为:.
解法二:从5名同学中随机选3名的方法数为
甲、乙都入选的方法数为,所以甲、乙都入选的概率
故答案为:
12.(2023·北京·高考真题)为研究某种农产品价格变化的规律,收集得到了该农产品连续40天的价格变化数据,如下表所示.在描述价格变化时,用“+”表示“上涨”,即当天价格比前一天价格高;用“-”表示“下跌”,即当天价格比前一天价格低;用“0”表示“不变”,即当天价格与前一天价格相同.
用频率估计概率.
(1)试估计该农产品价格“上涨”的概率;
(2)假设该农产品每天的价格变化是相互独立的.在未来的日子里任取4天,试估计该农产品价格在这4天中2天“上涨”、1天“下跌”、1天“不变”的概率;
(3)假设该农产品每天的价格变化只受前一天价格变化的影响.判断第41天该农产品价格“上涨”“下跌”和“不变”的概率估计值哪个最大.(结论不要求证明)
【答案】(1)
(2)
(3)不变
【分析】(1)计算表格中的的次数,然后根据古典概型进行计算;
(2)分别计算出表格中上涨,不变,下跌的概率后进行计算;
(3)通过统计表格中前一次上涨,后一次发生的各种情况进行推断第天的情况.
【详解】(1)根据表格数据可以看出,天里,有个,也就是有天是上涨的,
根据古典概型的计算公式,农产品价格上涨的概率为:
(2)在这天里,有天上涨,天下跌,天不变,也就是上涨,下跌,不变的概率分别是,,,
于是未来任取天,天上涨,天下跌,天不变的概率是
(3)由于第天处于上涨状态,从前次的次上涨进行分析,上涨后下一次仍上涨的有次,不变的有次,下跌的有次,
因此估计第次不变的概率最大.
考点02相互独立事件
13.(2021·新高考全国Ⅰ卷·高考真题)有6个相同的球,分别标有数字1,2,3,4,5,6,从中有放回的随机取两次,每次取1个球,甲表示事件“第一次取出的球的数字是1”,乙表示事件“第二次取出的球的数字是2”,丙表示事件“两次取出的球的数字之和是8”,丁表示事件“两次取出的球的数字之和是7”,则( )
A.甲与丙相互独立B.甲与丁相互独立
C.乙与丙相互独立D.丙与丁相互独立
【答案】B
【分析】根据独立事件概率关系逐一判断
【详解】 ,
故选:B
【点睛】判断事件是否独立,先计算对应概率,再判断是否成立
14.(2025·上海·高考真题)己知事件A、B相互独立,事件A发生的概率为,事件B发生的概率为,则事件发生的概率为( )
A.B.C.D.0
【答案】B
【分析】根据独立事件的概率公式可求.
【详解】因为相互独立,故,
故选:B.
15.(2023·天津·高考真题)把若干个黑球和白球(这些球除颜色外无其它差异)放进三个空箱子中,三个箱子中的球数之比为.且其中的黑球比例依次为.若从每个箱子中各随机摸出一球,则三个球都是黑球的概率为 ;若把所有球放在一起,随机摸出一球,则该球是白球的概率为 .
【答案】 /
【分析】先根据题意求出各盒中白球,黑球的数量,再根据概率的乘法公式可求出第一空;
根据古典概型的概率公式可求出第二个空.
【详解】设甲、乙、丙三个盒子中的球的个数分别为,所以总数为,
所以甲盒中黑球个数为,白球个数为;
乙盒中黑球个数为,白球个数为;
丙盒中黑球个数为,白球个数为;
记“从三个盒子中各取一个球,取到的球都是黑球”为事件,所以,
;
记“将三个盒子混合后取出一个球,是白球”为事件,
黑球总共有个,白球共有个,
所以,.
故答案为:;.
16.【多选】(2023·新课标Ⅱ卷·高考真题)在信道内传输0,1信号,信号的传输相互独立.发送0时,收到1的概率为,收到0的概率为;发送1时,收到0的概率为,收到1的概率为. 考虑两种传输方案:单次传输和三次传输.单次传输是指每个信号只发送1次,三次传输 是指每个信号重复发送3次.收到的信号需要译码,译码规则如下:单次传输时,收到的信号即为译码;三次传输时,收到的信号中出现次数多的即为译码(例如,若依次收到1,0,1,则译码为1).
A.采用单次传输方案,若依次发送1,0,1,则依次收到l,0,1的概率为
B.采用三次传输方案,若发送1,则依次收到1,0,1的概率为
C.采用三次传输方案,若发送1,则译码为1的概率为
D.当时,若发送0,则采用三次传输方案译码为0的概率大于采用单次传输方案译码为0的概率
【答案】ABD
【分析】利用相互独立事件的概率公式计算判断AB;利用相互独立事件及互斥事件的概率计算判断C;求出两种传输方案的概率并作差比较判断D作答.
【详解】对于A,依次发送1,0,1,则依次收到l,0,1的事件是发送1接收1、发送0接收0、发送1接收1的3个事件的积,
它们相互独立,所以所求概率为,A正确;
对于B,三次传输,发送1,相当于依次发送1,1,1,则依次收到l,0,1的事件,
是发送1接收1、发送1接收0、发送1接收1的3个事件的积,
它们相互独立,所以所求概率为,B正确;
对于C,三次传输,发送1,则译码为1的事件是依次收到1,1,0、1,0,1、0,1,1和1,1,1的事件和,
它们互斥,由选项B知,所以所求的概率为,C错误;
对于D,由选项C知,三次传输,发送0,则译码为0的概率,
单次传输发送0,则译码为0的概率,而,
因此,即,D正确.
故选:ABD
【点睛】关键点睛:利用概率加法公式及乘法公式求概率,把要求概率的事件分拆成两两互斥事件的和,相互独立事件的积是解题的关键.
17.(2022·全国乙卷·高考真题)某棋手与甲、乙、丙三位棋手各比赛一盘,各盘比赛结果相互独立.已知该棋手与甲、乙、丙比赛获胜的概率分别为,且.记该棋手连胜两盘的概率为p,则( )
A.p与该棋手和甲、乙、丙的比赛次序无关B.该棋手在第二盘与甲比赛,p最大
C.该棋手在第二盘与乙比赛,p最大D.该棋手在第二盘与丙比赛,p最大
【答案】D
【详解】解法一:要求连胜两局,故只能第一局和第二局连胜,或第二局和第三局连胜,则第二局和谁比赛很重要,第二局的对手实力越强,连胜两局的概率越小,第二局的对手实力越弱,连胜两局的概率越大,所以根据条件估算得到丙实力最弱,所以D选项正确.
解法二:该棋手连胜两盘,则第二盘为必胜盘,
记该棋手在第二盘与甲比赛,比赛顺序为乙甲丙及丙甲乙的概率均为,
则此时连胜两盘的概率为
则
;
记该棋手在第二盘与乙比赛,且连胜两盘的概率为,
则
记该棋手在第二盘与丙比赛,且连胜两盘的概率为
则
则
即,,
则该棋手在第二盘与丙比赛,最大.选项D判断正确;选项BC判断错误;
与该棋手与甲、乙、丙的比赛次序有关.选项A判断错误.
故选:D
18.(2024·新课标Ⅱ卷·高考真题)某投篮比赛分为两个阶段,每个参赛队由两名队员组成,比赛具体规则如下:第一阶段由参赛队中一名队员投篮3次,若3次都未投中,则该队被淘汰,比赛成绩为0分;若至少投中一次,则该队进入第二阶段.第二阶段由该队的另一名队员投篮3次,每次投篮投中得5分,未投中得0分.该队的比赛成绩为第二阶段的得分总和.某参赛队由甲、乙两名队员组成,设甲每次投中的概率为p,乙每次投中的概率为q,各次投中与否相互独立.
(1)若,,甲参加第一阶段比赛,求甲、乙所在队的比赛成绩不少于5分的概率.
(2)假设,
(i)为使得甲、乙所在队的比赛成绩为15分的概率最大,应该由谁参加第一阶段比赛?
(ii)为使得甲、乙所在队的比赛成绩的数学期望最大,应该由谁参加第一阶段比赛?
【答案】(1)
(2)(i)由甲参加第一阶段比赛;(i)由甲参加第一阶段比赛;
【分析】(1)根据对立事件的求法和独立事件的乘法公式即可得到答案;
(2)(i)首先各自计算出,,再作差因式分解即可判断;(ii)首先得到和的所有可能取值,再按步骤列出分布列,计算出各自期望,再次作差比较大小即可.
【详解】(1)甲、乙所在队的比赛成绩不少于5分,则甲第一阶段至少投中1次,乙第二阶段也至少投中1次,
比赛成绩不少于5分的概率.
(2)(i)若甲先参加第一阶段比赛,则甲、乙所在队的比赛成绩为15分的概率为,
若乙先参加第一阶段比赛,则甲、乙所在队的比赛成绩为15分的概率为,
,
,
,应该由甲参加第一阶段比赛.
(ii)若甲先参加第一阶段比赛,比赛成绩的所有可能取值为0,5,10,15,
,
,
,
,
记乙先参加第一阶段比赛,比赛成绩的所有可能取值为0,5,10,15,
同理
,
因为,则,,
则,
应该由甲参加第一阶段比赛.
【点睛】关键点点睛:本题第二问的关键是计算出相关概率和期望,采用作差法并因式分解从而比较出大小关系,最后得到结论.
考点03条件概率与全概率公式
19.(2023·全国甲卷·高考真题)某地的中学生中有的同学爱好滑冰,的同学爱好滑雪,的同学爱好滑冰或爱好滑雪.在该地的中学生中随机调查一位同学,若该同学爱好滑雪,则该同学也爱好滑冰的概率为( )
A.0.8B.0.6C.0.5D.0.4
【答案】A
【分析】先算出同时爱好两项的概率,利用条件概率的知识求解.
【详解】同时爱好两项的概率为,
记“该同学爱好滑雪”为事件,记“该同学爱好滑冰”为事件,
则,
所以.
故选:.
20.(2024·天津·高考真题)某校组织学生参加农业实践活动,期间安排了劳动技能比赛,比赛共5个项目,分别为整地做畦、旱田播种、作物移栽、田间灌溉、藤架搭建,规定每人参加其中3个项目.假设每人参加每个项目的可能性相同,则甲同学参加“整地做畦”项目的概率为 ;已知乙同学参加的3个项目中有“整地做畦”,则他还参加“田间灌溉”项目的概率为 .
【答案】
【分析】结合列举法或组合公式和概率公式可求解第一空;采用列举法或者条件概率公式可求第二空.
【详解】解法一:列举法
给这5个项目分别编号为,从五个活动中选三个的情况有:
,共10种情况,
其中甲选到有6种可能性:,
则甲参加“整地做畦”的概率为:;
乙选活动有6种可能性:,
其中再选择有3种可能性:,
故乙参加的3个项目中有“整地做畦”,则他还参加“田间灌溉”项目的概率为.
解法二:
设甲、乙选到为事件,乙选到为事件,
则甲选到的概率为;
乙选了活动,他再选择活动的概率为
故答案为:;
21.(2022·天津·高考真题)52张扑克牌,没有大小王,无放回地抽取两次,则两次都抽到A的概率为 ;已知第一次抽到的是A,则第二次抽取A的概率为
【答案】
【分析】由题意结合概率的乘法公式可得两次都抽到A的概率,再由条件概率的公式即可求得在第一次抽到A的条件下,第二次抽到A的概率.
【详解】由题意,设第一次抽到A的事件为B,第二次抽到A的事件为C,
则.
故答案为:;.
22.(2024·上海·高考真题)某校举办科学竞技比赛,有3种题库,题库有5000道题,题库有4000道题,题库有3000道题.小申已完成所有题,已知小申完成题库的正确率是0.92,题库的正确率是0.86,题库的正确率是0.72.现他从所有的题中随机选一题,正确率是 .
【答案】0.85
【分析】求出各题库所占比,根据全概率公式即可得到答案.
【详解】由题意知,题库的比例为:,
各占比分别为,
则根据全概率公式知所求正确率.
故答案为:0.85.
23.(2025·北京·高考真题)某次考试中,只有一道单项选择题考查了某个知识点,甲、乙两校的高一年级学生都参加了这次考试.为了解学生对该知识点的掌握情况,随机抽查了甲、乙两校高一年级各100名学生该题的答题数据,其中甲校学生选择正确的人数为80,乙校学生选择正确的人数为75.假设学生之间答题相互独立,用频率估计概率.
(1)估计甲校高一年级学生该题选择正确的概率
(2)从甲、乙两校高一年级学生中各随机抽取1名,设X为这2名学生中该题选择正确的人数,估计的概率及X的数学期望;
(3)假设:如果没有掌握该知识点,学生就从题目给出的四个选项中随机选择一个作为答案;如果掌握该知识点,甲校学生选择正确的概率为,乙校学生选择正确的概率为.设甲、乙两校高一年级学生掌握该知识点的概率估计值分别为,,判断与的大小(结论不要求证明).
【答案】(1)
(2),
(3)
【分析】(1)用频率估计概率即可求解;
(2)利用独立事件乘法公式以及互斥事件的加法公式可求恰有1人做对的概率及的分布列,从而可求其期望;
(3)根据题设可得关于的方程,求出其解后可得它们的大小关系.
【详解】(1)估计甲校高一年级学生该题选择正确的概率.
(2)设为“从甲校抽取1人做对”,则,,
设为“从乙校抽取1人做对”,则,,
设为“恰有1人做对”,故
依题可知,可取,
,,,
故的分布列如下表:
故.
(3)设为 “甲校掌握这个知识点的学生做该题”,
因为甲校掌握这个知识点则有的概率做对该题目,
未掌握该知识点的同学都是从四个选项里面随机选择一个,
故,即,故,
同理有,,故,
故.
24.(2025·天津·高考真题)小桐操场跑圈,一周2次,一次5圈或6圈.第一次跑5圈或6圈的概率均为0.5,若第一次跑5圈,则第二次跑5圈的概率为0.4,6圈的概率为0.6;若第一次跑6圈,则第二次跑5圈的概率为0.6,6圈的概率为0.4.小桐一周跑11圈的概率为 ;若一周至少跑11圈为动量达标,则连续跑4周,记合格周数为X,则期望
【答案】
【分析】先根据全概率公式计算求解空一,再求出概率根据二项分布数学期望公式计算求解.
【详解】设小桐一周跑11圈为事件A,设第一次跑5圈为事件,设第二次跑5圈为事件,
则;
若至少跑11圈为运动量达标为事件,,
所以,;
故答案为:;
25.(2022·新高考全国Ⅱ卷·高考真题)在某地区进行流行病学调查,随机调查了100位某种疾病患者的年龄,得到如下的样本数据的频率分布直方图:
(1)估计该地区这种疾病患者的平均年龄(同一组中的数据用该组区间的中点值为代表);
(2)估计该地区一位这种疾病患者的年龄位于区间的概率;
(3)已知该地区这种疾病的患病率为,该地区年龄位于区间的人口占该地区总人口的.从该地区中任选一人,若此人的年龄位于区间,求此人患这种疾病的概率.(以样本数据中患者的年龄位于各区间的频率作为患者的年龄位于该区间的概率,精确到0.0001).
【答案】(1)岁;
(2);
(3).
【分析】(1)根据平均值等于各矩形的面积乘以对应区间的中点值的和即可求出;
(2)设{一人患这种疾病的年龄在区间},根据对立事件的概率公式即可解出;
(3)根据条件概率公式即可求出.
【详解】(1)平均年龄
(岁).
(2)设“一人患这种疾病的年龄在区间”,所以
.
(3)设“任选一人年龄位于区间[40,50)”,“从该地区中任选一人患这种疾病”,
则由已知得:
,
则由条件概率公式可得
从该地区中任选一人,若此人的年龄位于区间,此人患这种疾病的概率为.
考点04求离散型随机变量的均值
26.(2025·上海·高考真题)已知随机变量X的分布为,则期望 .
【答案】
【分析】根据分布列结合期望公式可求期望.
【详解】由题设有.
故答案为:.
27.(2024·新课标Ⅰ卷·高考真题)甲、乙两人各有四张卡片,每张卡片上标有一个数字,甲的卡片上分别标有数字1,3,5,7,乙的卡片上分别标有数字2,4,6,8,两人进行四轮比赛,在每轮比赛中,两人各自从自己持有的卡片中随机选一张,并比较所选卡片上数字的大小,数字大的人得1分,数字小的人得0分,然后各自弃置此轮所选的卡片(弃置的卡片在此后的轮次中不能使用).则四轮比赛后,甲的总得分不小于2的概率为 .
【答案】/0.5
【分析】将每局的得分分别作为随机变量,然后分析其和随机变量即可.
【详解】设甲在四轮游戏中的得分分别为,四轮的总得分为.
对于任意一轮,甲乙两人在该轮出示每张牌的概率都均等,其中使得甲得分的出牌组合有六种,从而甲在该轮得分的概率,所以.
从而.
记.
如果甲得0分,则组合方式是唯一的:必定是甲出1,3,5,7分别对应乙出2,4,6,8,所以;
如果甲得3分,则组合方式也是唯一的:必定是甲出1,3,5,7分别对应乙出8,2,4,6,所以.
而的所有可能取值是0,1,2,3,故,.
所以,,两式相减即得,故.
所以甲的总得分不小于2的概率为.
故答案为:.
【点睛】关键点点睛:本题的关键在于将问题转化为随机变量问题,利用期望的可加性得到等量关系,从而避免繁琐的列举.
28.(2022·浙江·高考真题)现有7张卡片,分别写上数字1,2,2,3,4,5,6.从这7张卡片中随机抽取3张,记所抽取卡片上数字的最小值为,则 , .
【答案】 , /
【分析】利用古典概型概率公式求,由条件求分布列,再由期望公式求其期望.
【详解】从写有数字1,2,2,3,4,5,6的7张卡片中任取3张共有种取法,其中所抽取的卡片上的数字的最小值为2的取法有种,所以,
由已知可得的取值有1,2,3,4,
,,
,
所以,
故答案为:,.
29.(2021·浙江·高考真题)袋中有4个红球m个黄球,n个绿球.现从中任取两个球,记取出的红球数为,若取出的两个球都是红球的概率为,一红一黄的概率为,则 , .
【答案】 1
【分析】根据古典概型的概率公式即可列式求得的值,再根据随机变量的分布列即可求出.
【详解】,所以,
, 所以, 则.
由于
.
故答案为:1;.
30.(2025·全国一卷·高考真题)一个箱子里有5个相同的球,分别以1~5标号,若每次取一颗,有放回地取三次,记至少取出一次的球的个数X,则数学期望 .
【答案】/
【分析】法一:根据题意得到的可能取值,再利用分步乘法原理与古典概型的概率公式求得的分布列,从而求得;法二,根据题意假设随机变量,利用对立事件与独立事件的概率公式求得,进而利用数学期望的性质求得.
【详解】法一:依题意,的可能取值为1、2、3,
总的选取可能数为,
其中:三次抽取同一球,选择球的编号有5种方式,
故,
:恰好两种不同球被取出(即一球出现两次,另一球出现一次),
选取出现两次的球有5种方式,选取出现一次的球有4种方式,
其中选取出现一次球的位置有3种可能,故事件的可能情况有种,
故,
:三种不同球被取出,
由排列数可知事件的可能情有况种,
故,
所以
.
故答案为:.
法二:依题意,假设随机变量,其中:
其中,则,
由于球的对称性,易知所有相等,
则由期望的线性性质,得,
由题意可知,球在单次抽取中未被取出的概率为,
由于抽取独立,三次均未取出球的概率为,
因此球至少被取出一次的概率为:,
故,
所以.
故答案为:.
31.(2021·新高考全国Ⅰ卷·高考真题)某学校组织“一带一路”知识竞赛,有A,B两类问题,每位参加比赛的同学先在两类问题中选择一类并从中随机抽取一个问题回答,若回答错误则该同学比赛结束;若回答正确则从另一类问题中再随机抽取一个问题回答,无论回答正确与否,该同学比赛结束.A类问题中的每个问题回答正确得20分,否则得0分;B类问题中的每个问题回答正确得80分,否则得0分,已知小明能正确回答A类问题的概率为0.8,能正确回答B类问题的概率为0.6,且能正确回答问题的概率与回答次序无关.
(1)若小明先回答A类问题,记为小明的累计得分,求的分布列;
(2)为使累计得分的期望最大,小明应选择先回答哪类问题?并说明理由.
【答案】(1)见解析;(2)类.
【分析】(1)通过题意分析出小明累计得分的所有可能取值,逐一求概率列分布列即可.(2)与(1)类似,找出先回答类问题的数学期望,比较两个期望的大小即可.
【详解】(1)由题可知,的所有可能取值为,,.
;
;
.
所以的分布列为
(2)由(1)知,.
若小明先回答问题,记为小明的累计得分,则的所有可能取值为,,.
;
;
.
所以.
因为,所以小明应选择先回答类问题.
32.(2024·北京·高考真题)某保险公司为了了解该公司某种保险产品的索赔情况,从合同险期限届满的保单中随机抽取1000份,记录并整理这些保单的索赔情况,获得数据如下表:
假设:一份保单的保费为0.4万元;前3次索赔时,保险公司每次赔偿0.8万元;第四次索赔时,保险公司赔偿0.6万元.假设不同保单的索赔次数相互独立.用频率估计概率.
(1)估计一份保单索赔次数不少于2的概率;
(2)一份保单的毛利润定义为这份保单的保费与赔偿总金额之差.
(i)记为一份保单的毛利润,估计的数学期望;
(ⅱ)如果无索赔的保单的保费减少,有索赔的保单的保费增加,试比较这种情况下一份保单毛利润的数学期望估计值与(i)中估计值的大小.(结论不要求证明)
【答案】(1)
(2)(i)0.122万元;(ii) 这种情况下一份保单毛利润的数学期望估计值大于(i)中估计值
【分析】(1)根据题设中的数据可求赔偿次数不少2的概率;
(2)(ⅰ)设为赔付金额,则可取,用频率估计概率后可求的分布列及数学期望,从而可求.
(ⅱ)先算出下一期保费的变化情况,结合(1)的结果可求,从而即可比较大小得解.
【详解】(1)设为“随机抽取一单,赔偿不少于2次”,
由题设中的统计数据可得.
(2)(ⅰ)设为赔付金额,则可取,
由题设中的统计数据可得,
,,
,
故
故(万元).
(ⅱ)由题设保费的变化为,
故(万元),
从而.
33.(2023·上海·高考真题)21世纪汽车博览会在上海2023年6月7日在上海举行,下表为某汽车模型公司共有25个汽车模型,其外观和内饰的颜色分布如下表所示:
(1)若小明从这些模型中随机拿一个模型,记事件A为小明取到的模型为红色外观,事件B取到模型有棕色内饰,求,并据此判断事件A和事件B是否独立;
(2)为回馈客户,该公司举行了一个抽奖活动,并规定,在一次抽奖中,每人可以一次性抽取两个汽车模型。为了得到奖品类型,现作出如下假设:
假设1:每人抽取的两个模型会出现三种结果:①两个模型的外观和内饰均为同色;②两个模型的外观和内饰均为不同色;③两个模型的外观同色但内饰不同色,或内饰同色但外观不同色。
假设2:该抽奖设置三类奖,奖金金额分别为:一等奖600元,二等奖300元,三等奖150元。
假设3:每种抽取的结果都对应一类奖。出现某种结果的概率越小,奖金金额越高。
请判断以上三种结果分别对应几等奖。设中奖的奖金数是,写出的分布,并求的数学期望。
【答案】(1),事件相互独立;
(2)分布列见解析,271元.
【分析】(1)根据给定数表,利用古典概率求出,再利用相互独立事件的定义判断作答.
(2)求出三种结果的概率,按给定的假设2,3确定奖金额与对应的概率列出分布列,求出期望作答.
【详解】(1)由给定的数表知,,,,
而,因此事件相互独立,
所以,事件相互独立.
(2)设事件:外观和内饰均为同色,事件:外观内饰都异色,事件:仅外观或仅内饰同色,
依题意,;;
,则,
因此抽取的两个模型的外观和内饰均为不同色是一等奖;外观和内饰均为同色是二等奖;
外观同色但内饰不同色,或内饰同色但外观不同色是三等奖,
奖金额的可能值为:,
奖金额的分布列:
奖金额的期望(元).
34.(2022·北京·高考真题)在校运动会上,只有甲、乙、丙三名同学参加铅球比赛,比赛成绩达到以上(含)的同学将获得优秀奖.为预测获得优秀奖的人数及冠军得主,收集了甲、乙、丙以往的比赛成绩,并整理得到如下数据(单位:m):
甲:9.80,9.70,9.55,9.54,9.48,9.42,9.40,9.35,9.30,9.25;
乙:9.78,9.56,9.51,9.36,9.32,9.23;
丙:9.85,9.65,9.20,9.16.
假设用频率估计概率,且甲、乙、丙的比赛成绩相互独立.
(1)估计甲在校运动会铅球比赛中获得优秀奖的概率;
(2)设X是甲、乙、丙在校运动会铅球比赛中获得优秀奖的总人数,估计X的数学期望E(X);
(3)在校运动会铅球比赛中,甲、乙、丙谁获得冠军的概率估计值最大?(结论不要求证明)
【答案】(1)0.4
(2)
(3)丙
【分析】(1) 由频率估计概率即可
(2) 求解得X的分布列,即可计算出X的数学期望.
(3) 计算出各自获得最高成绩的概率,再根据其各自的最高成绩可判断丙夺冠的概率估计值最大.
【详解】(1)由频率估计概率可得
甲获得优秀的概率为0.4,乙获得优秀的概率为0.5,丙获得优秀的概率为0.5,
故答案为0.4
(2)设甲获得优秀为事件A1,乙获得优秀为事件A2,丙获得优秀为事件A3
,
,
,
.
∴X的分布列为
∴
(3)丙夺冠概率估计值最大.
因为铅球比赛无论比赛几次就取最高成绩.比赛一次,丙获得9.85的概率为,甲获得9.80的概率为,乙获得9.78的概率为.并且丙的最高成绩是所有成绩中最高的,比赛次数越多,对丙越有利.
35.(2022·全国甲卷·高考真题)甲、乙两个学校进行体育比赛,比赛共设三个项目,每个项目胜方得10分,负方得0分,没有平局.三个项目比赛结束后,总得分高的学校获得冠军.已知甲学校在三个项目中获胜的概率分别为0.5,0.4,0.8,各项目的比赛结果相互独立.
(1)求甲学校获得冠军的概率;
(2)用X表示乙学校的总得分,求X的分布列与期望.
【答案】(1);
(2)分布列见解析,.
【分析】(1)设甲在三个项目中获胜的事件依次记为,再根据甲获得冠军则至少获胜两个项目,利用互斥事件的概率加法公式以及相互独立事件的乘法公式即可求出;
(2)依题可知,的可能取值为,再分别计算出对应的概率,列出分布列,即可求出期望.
【详解】(1)设甲在三个项目中获胜的事件依次记为,所以甲学校获得冠军的概率为
.
(2)依题可知,的可能取值为,所以,
,
,
,
.
即的分布列为
期望.
36.(2021·北京·高考真题)在核酸检测中, “k合1” 混采核酸检测是指:先将k个人的样本混合在一起进行1次检测,如果这k个人都没有感染新冠病毒,则检测结果为阴性,得到每人的检测结果都为阴性,检测结束:如果这k个人中有人感染新冠病毒,则检测结果为阳性,此时需对每人再进行1次检测,得到每人的检测结果,检测结束.
现对100人进行核酸检测,假设其中只有2人感染新冠病毒,并假设每次检测结果准确.
(I)将这100人随机分成10组,每组10人,且对每组都采用“10合1”混采核酸检测.
(i)如果感染新冠病毒的2人在同一组,求检测的总次数;
(ii)已知感染新冠病毒的2人分在同一组的概率为.设X是检测的总次数,求X的
分布列与数学期望E(X).
(II)将这100人随机分成20组,每组5人,且对每组都采用“5合1”混采核酸检测.设Y是检测的总次数,试判断数学期望E(Y)与(I)中E(X)的大小.(结论不要求证明)
【答案】(1)①次;②分布列见解析;期望为;(2).
【分析】(1)①由题设条件还原情境,即可得解;
②求出X的取值情况,求出各情况下的概率,进而可得分布列,再由期望的公式即可得解;
(2)求出两名感染者在一组的概率,进而求出,即可得解.
【详解】(1)①对每组进行检测,需要10次;再对结果为阳性的组每个人进行检测,需要10次;
所以总检测次数为20次;
②由题意,可以取20,30,
,,
则的分布列:
所以;
(2)由题意,可以取25,30,
两名感染者在同一组的概率为,不在同一组的概率为,
则.
考点05二项分布
37.(2025·全国二卷·高考真题)甲、乙两人进行乒乓球练习,每个球胜者得1分,负者得0分.设每个球甲胜的概率为,乙胜的概率为q,,且各球的胜负相互独立,对正整数,记为打完k个球后甲比乙至少多得2分的概率,为打完k个球后乙比甲至少多得2分的概率.
(1)求(用p表示).
(2)若,求p.
(3)证明:对任意正整数m,.
【答案】(1),
(2)
(3)证明过程见解析
【分析】(1)直接由二项分布概率计算公式即可求解;
(2)由题意,联立,即可求解;
(3)首先,,同理有,,作差有,另一方面,且同理有,作差能得到,由此即可得证.
【详解】(1)为打完3个球后甲比乙至少多得两分的概率,故只能甲胜三场,
故所求为,
为打完4个球后甲比乙至少多得两分的概率,故甲胜三场或四场,
故所求为;
(2)由(1)得,,同理,
若,,
则,
由于,所以,解得;
(3)我们有
.
以及
.
至此我们得到,,同理有,.
故,即.
另一方面,由于
且同理有.
故结合,
就能得到,即,证毕.
考点06正态分布
38.(2022·新高考全国Ⅱ卷·高考真题)已知随机变量X服从正态分布,且,则 .
【答案】/.
【分析】根据正态分布曲线的性质即可解出.
【详解】因为,所以,因此.
故答案为:.
39.(2025·天津·高考真题)下列说法中错误的是( )
A.若,则
B.若,,则
C.越接近1,相关性越强
D.越接近0,相关性越弱
【答案】B
【分析】根据正态分布以及相关系数的概念直接判断即可.
【详解】对于A,根据正态分布对称性可知,,A说法正确;
对于B,根据正态分布对称性可知,,B说法错误;
对于C和D,相关系数越接近0,相关性越弱,越接近1,相关性越强,故C和D说法正确.
故选:B
40.(2021·新高考全国Ⅱ卷·高考真题)某物理量的测量结果服从正态分布,下列结论中不正确的是( )
A.越小,该物理量在一次测量中在的概率越大
B.该物理量在一次测量中大于10的概率为0.5
C.该物理量在一次测量中小于9.99与大于10.01的概率相等
D.该物理量在一次测量中落在与落在的概率相等
【答案】D
【分析】由正态分布密度曲线的特征逐项判断即可得解.
【详解】对于A,为数据的方差,所以越小,数据在附近越集中,所以测量结果落在内的概率越大,故A正确;
对于B,由正态分布密度曲线的对称性可知该物理量一次测量大于10的概率为,故B正确;
对于C,由正态分布密度曲线的对称性可知该物理量一次测量结果大于的概率与小于的概率相等,故C正确;
对于D,因为该物理量一次测量结果落在的概率与落在的概率不同,所以一次测量结果落在的概率与落在的概率不同,故D错误.
故选:D.
41.【多选】(2024·新课标Ⅰ卷·高考真题)随着“一带一路”国际合作的深入,某茶叶种植区多措并举推动茶叶出口.为了解推动出口后的亩收入(单位:万元)情况,从该种植区抽取样本,得到推动出口后亩收入的样本均值,样本方差,已知该种植区以往的亩收入服从正态分布,假设推动出口后的亩收入服从正态分布,则( )(若随机变量Z服从正态分布,)
A.B.
C.D.
【答案】BC
【分析】根据正态分布的原则以及正态分布的对称性即可解出.
【详解】依题可知,,所以,
故,C正确,D错误;
因为,所以,
因为,所以,
而,B正确,A错误,
故选:BC.
考点07概率与其他知识的综合
42.(2023·新课标Ⅰ卷·高考真题)甲、乙两人投篮,每次由其中一人投篮,规则如下:若命中则此人继续投篮,若未命中则换为对方投篮.无论之前投篮情况如何,甲每次投篮的命中率均为0.6,乙每次投篮的命中率均为0.8.由抽签确定第1次投篮的人选,第1次投篮的人是甲、乙的概率各为0.5.
(1)求第2次投篮的人是乙的概率;
(2)求第次投篮的人是甲的概率;
(3)已知:若随机变量服从两点分布,且,则.记前次(即从第1次到第次投篮)中甲投篮的次数为,求.
【答案】(1)
(2)
(3)
【分析】(1)根据全概率公式即可求出;
(2)设,由题意可得,根据数列知识,构造等比数列即可解出;
(3)先求出两点分布的期望,再根据题中的结论以及等比数列的求和公式即可求出.
【详解】(1)记“第次投篮的人是甲”为事件,“第次投篮的人是乙”为事件,
所以,
.
(2)设,依题可知,,则
,
即,
构造等比数列,
设,解得,则,
又,所以是首项为,公比为的等比数列,
即.
(3)因为,,
所以当时,,
故.
【点睛】本题第一问直接考查全概率公式的应用,后两问的解题关键是根据题意找到递推式,然后根据数列的基本知识求解.
43.(2021·新高考全国Ⅱ卷·高考真题)一种微生物群体可以经过自身繁殖不断生存下来,设一个这种微生物为第0代,经过一次繁殖后为第1代,再经过一次繁殖后为第2代……,该微生物每代繁殖的个数是相互独立的且有相同的分布列,设X表示1个微生物个体繁殖下一代的个数,.
(1)已知,求;
(2)设p表示该种微生物经过多代繁殖后临近灭绝的概率,p是关于x的方程:的一个最小正实根,求证:当时,,当时,;
(3)根据你的理解说明(2)问结论的实际含义.
【答案】(1)1;(2)见解析;(3)见解析.
【分析】(1)利用公式计算可得.
(2)利用导数讨论函数的单调性,结合及极值点的范围可得的最小正零点.
(3)利用期望的意义及根的范围可得相应的理解说明.
【详解】(1).
(2)设,
因为,故,
若,则,故.
,
因为,,
故有两个不同零点,且,
且时,;时,;
故在,上为增函数,在上为减函数,
若,因为在为增函数且,
而当时,因为在上为减函数,故,
故为的一个最小正实根,
若,因为且在上为减函数,故1为的一个最小正实根,
综上,若,则.
若,则,故.
此时,,
故有两个不同零点,且,
且时,;时,;
故在,上为增函数,在上为减函数,
而,故,
又,故在存在一个零点,且.
所以为的一个最小正实根,此时,
故当时,.
(3)意义:每一个该种微生物繁殖后代的平均数不超过1,则若干代必然灭绝,若繁殖后代的平均数超过1,则若干代后被灭绝的概率小于1.
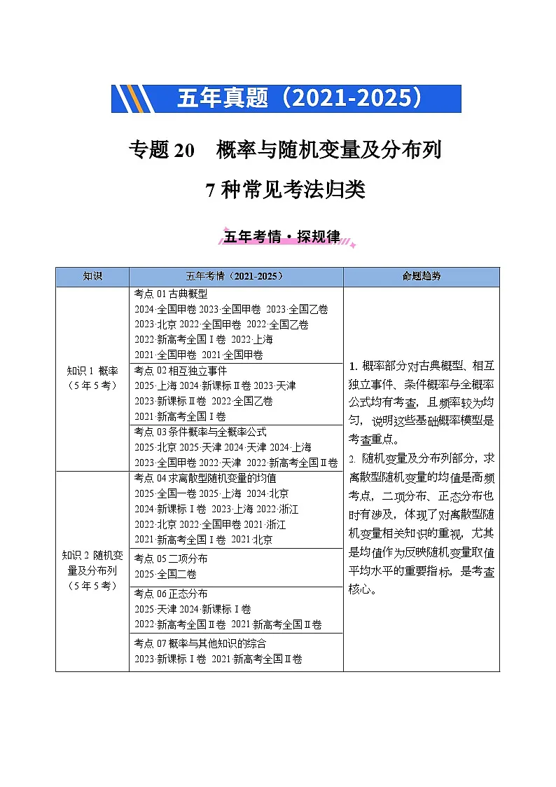
知识
五年考情(2021-2025)
命题趋势
知识1 概率
(5年5考)
考点01古典概型
2024·全国甲卷2023·全国甲卷 2023·全国乙卷
2023·北京2022·全国甲卷 2022·全国乙卷
2022·新高考全国Ⅰ卷 2022·上海
2021·全国甲卷 2021·全国甲卷
概率部分对古典概型、相互独立事件、条件概率与全概率公式均有考查,且频率较为均匀,说明这些基础概率模型是考查重点。
随机变量及分布列部分,求离散型随机变量的均值是高频考点,二项分布、正态分布也时有涉及,体现了对离散型随机变量相关知识的重视,尤其是均值作为反映随机变量取值平均水平的重要指标,是考查核心。
考点02相互独立事件
2025·上海2024·新课标Ⅱ卷2023·天津
2023·新课标Ⅱ卷 2022·全国乙卷
2021·新高考全国Ⅰ卷
考点03条件概率与全概率公式
2025·北京2025·天津2024·天津2024·上海2023·全国甲卷2022·天津 2022·新高考全国Ⅱ卷
知识2 随机变量及分布列
(5年5考)
考点04求离散型随机变量的均值
2025·全国一卷2025·上海 2024·北京
2024·新课标Ⅰ卷 2023·上海2022·浙江
2022·北京2022·全国甲卷2021·浙江
2021·新高考全国Ⅰ卷 2021·北京
考点05二项分布
2025·全国二卷
考点06正态分布
2025·天津2024·新课标Ⅰ卷
2022·新高考全国Ⅱ卷 2021·新高考全国Ⅱ卷
考点07概率与其他知识的综合
2023·新课标Ⅰ卷 2021·新高考全国Ⅱ卷
乙甲
1
2
3
4
5
6
1
2
3
4
5
6
时段
价格变化
第1天到第20天
-
+
+
0
-
-
-
+
+
0
+
0
-
-
+
-
+
0
0
+
第21天到第40天
0
+
+
0
-
-
-
+
+
0
+
0
+
-
-
-
+
0
-
+
赔偿次数
0
1
2
3
4
单数
红色外观
蓝色外观
米色内饰
8
12
棕色内饰
2
3
600
300
150
X
0
1
2
3
P
0
10
20
30
0.16
0.44
0.34
0.06
相关试卷
这是一份2021-2025年高考数学真题分类汇编专题20 概率与随机变量及分布列7种常见考法归类,文件包含专题20概率与随机变量及分布列7种常见考法归类原卷版docx、专题20概率与随机变量及分布列7种常见考法归类解析版docx等2份试卷配套教学资源,其中试卷共40页, 欢迎下载使用。
这是一份五年(2021-2025)高考数学真题分类汇编:专题20 概率与随机变量及分布列7种常见考法归类(全国通用)(原卷版),共9页。
这是一份专题20 概率与随机变量及分布列7种常见考法归类练习含答案--2021-2025年《5年高考数学真题》分类汇编(2026年必刷题),文件包含专题20概率与随机变量及分布列7种常见考法归类原卷版docx、专题20概率与随机变量及分布列7种常见考法归类解析版docx等2份试卷配套教学资源,其中试卷共40页, 欢迎下载使用。
相关试卷 更多
- 1.电子资料成功下载后不支持退换,如发现资料有内容错误问题请联系客服,如若属实,我们会补偿您的损失
- 2.压缩包下载后请先用软件解压,再使用对应软件打开;软件版本较低时请及时更新
- 3.资料下载成功后可在60天以内免费重复下载
免费领取教师福利 





.png)




