搜索
      上传资料 赚现金

      2021-2025年高考数学真题分类汇编专题10 复数7种常见考法归类

      • 626.2 KB
      • 2025-09-11 14:12:37
      • 69
      • 0
      • 教习网4922643
      加入资料篮
      立即下载
      查看完整配套(共2份)
      包含资料(2份) 收起列表
      原卷
      专题10 复数7种常见考法归类(原卷版).docx
      预览
      解析
      专题10 复数7种常见考法归类(解析版).docx
      预览
      正在预览:专题10 复数7种常见考法归类(原卷版).docx
      专题10 复数7种常见考法归类(原卷版)第1页
      1/4
      专题10 复数7种常见考法归类(原卷版)第2页
      2/4
      专题10 复数7种常见考法归类(解析版)第1页
      1/11
      专题10 复数7种常见考法归类(解析版)第2页
      2/11
      专题10 复数7种常见考法归类(解析版)第3页
      3/11
      还剩2页未读, 继续阅读

      2021-2025年高考数学真题分类汇编专题10 复数7种常见考法归类

      展开

      这是一份2021-2025年高考数学真题分类汇编专题10 复数7种常见考法归类,文件包含专题10复数7种常见考法归类原卷版docx、专题10复数7种常见考法归类解析版docx等2份试卷配套教学资源,其中试卷共15页, 欢迎下载使用。

      考点01复数的概念
      1.(2025·全国一卷·高考真题)的虚部为( )
      A.B.0C.1D.6
      2.(2024·上海·高考真题)已知虚数,其实部为1,且,则实数为 .
      考点02复数相等
      3.(2022·浙江·高考真题)已知(为虚数单位),则( )
      A.B.C.D.
      4.(2022·全国乙卷·高考真题)设,其中为实数,则( )
      A.B.C.D.
      5.(2022·全国乙卷·高考真题)已知,且,其中a,b为实数,则( )
      A.B.C.D.
      6.(2021·浙江·高考真题)已知,,(i为虚数单位),则( )
      A.B.1C.D.3
      考点03复数的模
      7.(2025·北京·高考真题)已知复数z满足,则( )
      A.B.C.4D.8
      8.(2024·新课标Ⅱ卷·高考真题)已知,则( )
      A.0B.1C.D.2
      9.(2023·全国乙卷·高考真题)( )
      A.1B.2C.D.5
      10.(2022·全国甲卷·高考真题)若.则( )
      A.B.C.D.
      11.(2022·北京·高考真题)若复数z满足,则( )
      A.1B.5C.7D.25
      12.(2025·天津·高考真题)已知i是虚数单位,则 .
      13.(2023·上海·高考真题)已知当,则 ;
      考点04复数模的最值
      14.(2025·上海·高考真题)已知复数z满足,则的最小值是 .
      考点05复数的几何意义
      15.(2023·新课标Ⅱ卷·高考真题)在复平面内,对应的点位于( ).
      A.第一象限B.第二象限C.第三象限D.第四象限
      16.(2023·北京·高考真题)在复平面内,复数对应的点的坐标是,则的共轭复数( )
      A.B.
      C.D.
      17.(2021·新高考全国Ⅱ卷·高考真题)复数在复平面内对应的点所在的象限为( )
      A.第一象限B.第二象限C.第三象限D.第四象限
      考点06共轭复数
      18.(2024·全国甲卷·高考真题)设,则( )
      A.B.C.D.2
      19.(2024·全国甲卷·高考真题)若,则( )
      A.B.C.10D.
      20.(2022·新高考全国Ⅰ卷·高考真题)若,则( )
      A.B.C.1D.2
      21.(2023·新课标Ⅰ卷·高考真题)已知,则( )
      A.B.C.0D.1
      22.(2022·全国甲卷·高考真题)若,则( )
      A.B.C.D.
      23.(2023·全国乙卷·高考真题)设,则( )
      A.B.C.D.
      24.(2021·新高考全国Ⅰ卷·高考真题)已知,则( )
      A.B.C.D.
      25.(2022·上海·高考真题)已知(其中i为虚数单位),则 ;
      26.(2021·全国乙卷·高考真题)设,则( )
      A.B.C.D.
      考点07复数的四则运算
      27.(2021·天津·高考真题)是虚数单位,复数 .
      28.(2022·天津·高考真题)已知是虚数单位,化简的结果为 .
      29.(2023·天津·高考真题)已知是虚数单位,化简的结果为 .
      30.(2024·天津·高考真题)是虚数单位,复数 .
      31.(2021·全国乙卷·高考真题)设,则( )
      A.B.C.D.
      32.(2022·新高考全国Ⅱ卷·高考真题)( )
      A.B.C.D.
      33.(2025·全国二卷·高考真题)已知,则( )
      A.B.C.D.1
      34.(2024·新课标Ⅰ卷·高考真题)若,则( )
      A.B.C.D.
      35.(2024·北京·高考真题)已知,则( ).
      A.B.C.D.
      36.(2023·全国甲卷·高考真题)( )
      A.B.1C.D.
      37.(2023·全国甲卷·高考真题)设,则( )
      A.-1B.0 C.1D.2
      38.(2021·北京·高考真题)在复平面内,复数满足,则( )
      A.B.C.D.
      39.(2021·全国甲卷·高考真题)已知,则( )
      A.B.C.D.
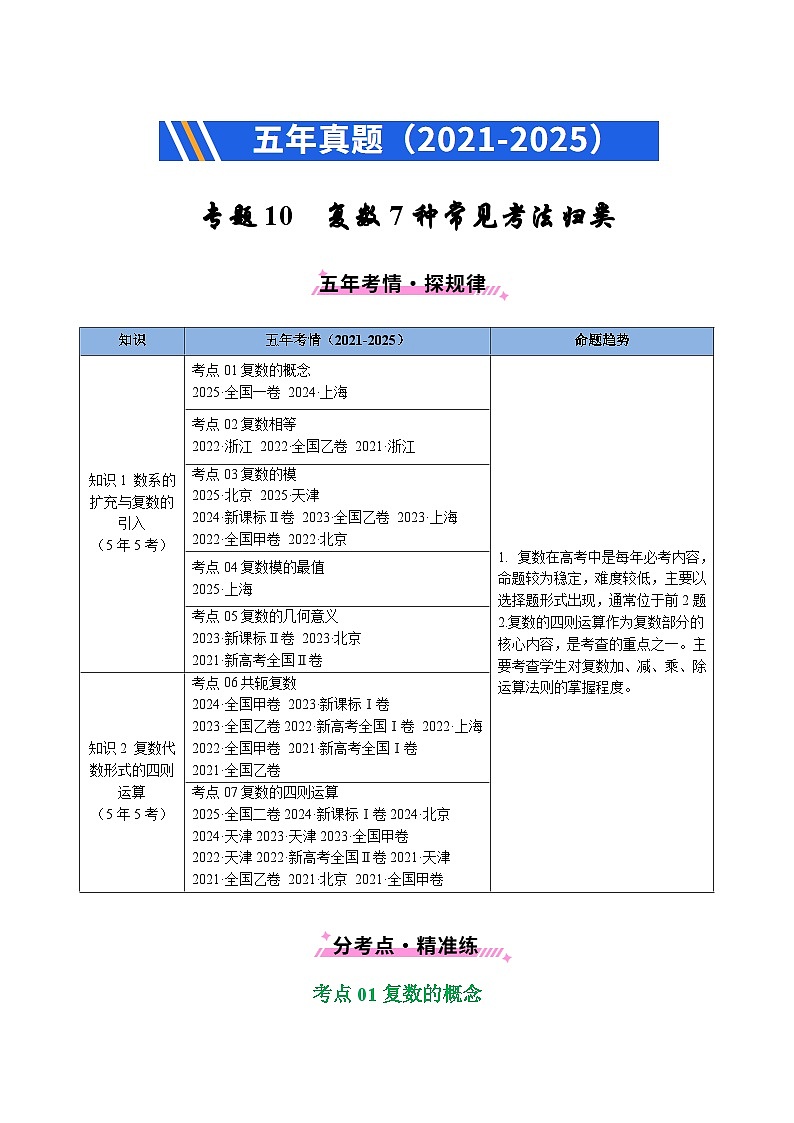
      知识
      五年考情(2021-2025)
      命题趋势
      知识1 数系的扩充与复数的引入
      (5年5考)
      考点01复数的概念
      2025·全国一卷 2024·上海
      复数在高考中是每年必考内容,命题较为稳定,难度较低,主要以选择题形式出现,通常位于前2题
      2.复数的四则运算作为复数部分的核心内容,是考查的重点之一。主要考查学生对复数加、减、乘、除运算法则的掌握程度。
      考点02复数相等
      2022·浙江 2022·全国乙卷 2021·浙江
      考点03复数的模
      2025·北京 2025·天津
      2024·新课标Ⅱ卷 2023·全国乙卷 2023·上海
      2022·全国甲卷 2022·北京
      考点04复数模的最值
      2025·上海
      考点05复数的几何意义
      2023·新课标Ⅱ卷 2023·北京
      2021·新高考全国Ⅱ卷
      知识2 复数代数形式的四则运算
      (5年5考)
      考点06共轭复数
      2024·全国甲卷 2023·新课标Ⅰ卷
      2023·全国乙卷2022·新高考全国Ⅰ卷 2022·上海
      2022·全国甲卷 2021·新高考全国Ⅰ卷
      2021·全国乙卷
      考点07复数的四则运算
      2025·全国二卷2024·新课标Ⅰ卷2024·北京2024·天津2023·天津2023·全国甲卷
      2022·天津2022·新高考全国Ⅱ卷2021·天津
      2021·全国乙卷 2021·北京 2021·全国甲卷

      相关试卷 更多

      资料下载及使用帮助
      版权申诉
      • 1.电子资料成功下载后不支持退换,如发现资料有内容错误问题请联系客服,如若属实,我们会补偿您的损失
      • 2.压缩包下载后请先用软件解压,再使用对应软件打开;软件版本较低时请及时更新
      • 3.资料下载成功后可在60天以内免费重复下载
      版权申诉
      若您为此资料的原创作者,认为该资料内容侵犯了您的知识产权,请扫码添加我们的相关工作人员,我们尽可能的保护您的合法权益。
      入驻教习网,可获得资源免费推广曝光,还可获得多重现金奖励,申请 精品资源制作, 工作室入驻。
      版权申诉二维码
      欢迎来到教习网
      • 900万优选资源,让备课更轻松
      • 600万优选试题,支持自由组卷
      • 高质量可编辑,日均更新2000+
      • 百万教师选择,专业更值得信赖
      微信扫码注册
      手机号注册
      手机号码

      手机号格式错误

      手机验证码 获取验证码 获取验证码

      手机验证码已经成功发送,5分钟内有效

      设置密码

      6-20个字符,数字、字母或符号

      注册即视为同意教习网「注册协议」「隐私条款」
      QQ注册
      手机号注册
      微信注册

      注册成功

      返回
      顶部
      学业水平 高考一轮 高考二轮 高考真题 精选专题 初中月考 教师福利
      添加客服微信 获取1对1服务
      微信扫描添加客服
      Baidu
      map