若您为此资料的原创作者,认为该资料内容侵犯了您的知识产权,请扫码添加我们的相关工作人员,我们尽可能的保护您的合法权益。
还剩7页未读,
继续阅读
所属成套资源:2026年七年级上册数学同步试题(北师大版)(含答案)
成套系列资料,整套一键下载
初中数学北师大版(2024)七年级上册(2024)有理数的加减运算随堂练习题
展开
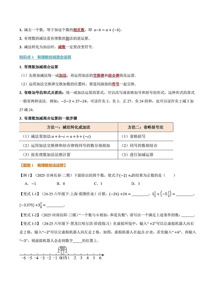
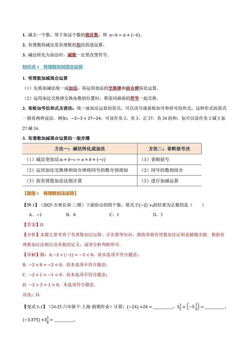
这是一份初中数学北师大版(2024)七年级上册(2024)有理数的加减运算随堂练习题,文件包含专题24有理数的加减运算讲义原卷版pdf、专题24有理数的加减运算讲义解析版pdf等2份试卷配套教学资源,其中试卷共32页, 欢迎下载使用。
相关试卷
北师大版(2024)七年级上册(2024)有理数的加减运算同步练习题:
这是一份北师大版(2024)七年级上册(2024)有理数的加减运算同步练习题,共14页。试卷主要包含了单选题,填空题,解答题等内容,欢迎下载使用。
初中2 有理数的加减运算优秀课时训练:
这是一份初中2 有理数的加减运算优秀课时训练,文件包含专题有理数的加减运算计算题50题4大题型提分练原卷版docx、专题有理数的加减运算计算题50题4大题型提分练解析版docx等2份试卷配套教学资源,其中试卷共39页, 欢迎下载使用。
北师大版(2024)七年级上册(2024)2 有理数的加减运算课后作业题:
这是一份北师大版(2024)七年级上册(2024)2 有理数的加减运算课后作业题,共7页。试卷主要包含了单选题,填空题,解答题等内容,欢迎下载使用。
相关试卷 更多
资料下载及使用帮助
版权申诉
- 1.电子资料成功下载后不支持退换,如发现资料有内容错误问题请联系客服,如若属实,我们会补偿您的损失
- 2.压缩包下载后请先用软件解压,再使用对应软件打开;软件版本较低时请及时更新
- 3.资料下载成功后可在60天以内免费重复下载
版权申诉
免费领取教师福利

