搜索
      上传资料 赚现金

      2026届高考化学一轮基础复习训练11 钠及其化合物

      • 244.15 KB
      • 2025-08-19 21:53:44
      • 46
      • 0
      • 沐春
      加入资料篮
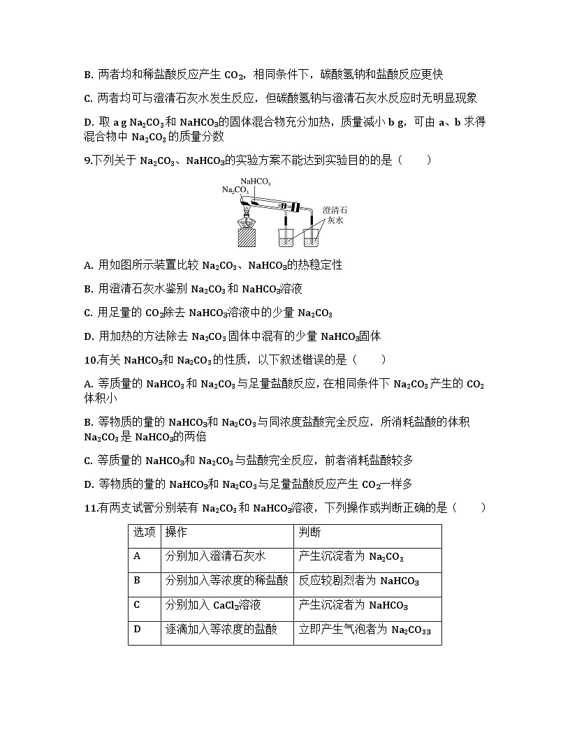
      立即下载
      2026届高考化学一轮基础复习训练11 钠及其化合物第1页
      高清全屏预览
      1/9
      2026届高考化学一轮基础复习训练11 钠及其化合物第2页
      高清全屏预览
      2/9
      2026届高考化学一轮基础复习训练11 钠及其化合物第3页
      高清全屏预览
      3/9
      还剩6页未读, 继续阅读

      2026届高考化学一轮基础复习训练11 钠及其化合物

      展开

      这是一份2026届高考化学一轮基础复习训练11 钠及其化合物,共9页。试卷主要包含了单选题,非选择题等内容,欢迎下载使用。

      一、单选题
      1.把一小块金属钠放入下列溶液中,说法正确的是( )
      A. 放入饱和NaOH溶液中:有氢气放出,恢复至原温度后溶液的pH增大
      B. 放入稀CuSO4溶液中:有氢气放出,有紫红色铜析出
      C. 放入MgCl2溶液中:有氢气放出,有白色沉淀生成
      D. 放入NH4NO3溶液中:只有无色无味气体放出
      2.下列关于钠的叙述不正确的是( )
      A. 取用金属钠时,所需用品一般有小刀、镊子、滤纸、玻璃片
      B. 金属钠与Ca(HCO3)2溶液反应时,既有白色沉淀生成又有气体逸出
      C. 金属钠可保存在煤油中,也可保存在CCl4中
      D. 钠投入水中立即熔化成小球,说明其熔点低,且钠与水的反应是放热反应
      3.下列关于钠的实验现象的叙述不正确的是( )
      4.下列有关钠的氧化物的说法不正确的是( )
      A. Na2O、Na2O2溶于水,所得溶液溶质相同
      B. Na2O2与CO2反应时有单质O2生成,该反应属于置换反应
      C. Na2O、Na2O2粉末分别加入Ca(HCO3)₂溶液中,溶液都会变浑浊
      D. Na2O2在空气中久置变白,涉及的氧化还原反应中,Na2O2既是氧化剂,又是还原剂
      5.为证明过氧化钠可在呼吸面具或潜艇中作供氧剂,进行如下实验。下列有关说法正确的是( )
      A. 装置D起缓冲作用,并防止E中的水倒吸
      B. 装置C中发生反应的化学方程式仅有2Na2O2+2CO₂===2Na2CO3+O₂
      C. 装置B中盛放的液体为浓硫酸
      D. 装置A为实验室制取CO2的装置,分液漏斗中盛放稀盐酸
      6.下列关于钠的氧化物的说法正确的是( )
      A. Na2O2是白色固体,与冷水作用放出氧气,生成氢氧化钠
      B. 在Na2O2与CO2的反应中,氧化剂是Na2O2₂,还原剂是CO₂
      C. Na2O2和H2O反应时,生成0.1 ml O₂转移的电子数为0.2Nₐ
      D. Na2O2能与水反应,生成NaOH,所以Na2O2是碱性氧化物
      7.过氧化钠具有强氧化性,遇木炭、铝粉等还原性物质时可燃烧。下列有关说法不正确的是( )
      A. Na2O2与CO₂反应时,Na2O2是氧化剂,CO₂是还原剂
      B. 熔融过氧化钠时不可使用石英坩埚
      C. 过氧化钠与木炭、铝粉反应时,过氧化钠均表现出强氧化性
      D. 过氧化钠与二氧化硫反应时可生成硫酸钠
      8.列有关碳酸钠和碳酸氢钠的说法错误的是( )
      A. 两者均可溶于水,但碳酸钠的溶解性大于碳酸氢钠
      B. 两者均和稀盐酸反应产生CO₂,相同条件下,碳酸氢钠和盐酸反应更快
      C. 两者均可与澄清石灰水发生反应,但碳酸氢钠与澄清石灰水反应时无明显现象
      D. 取a g Na2CO3和NaHCO₃的固体混合物充分加热,质量减小b g,可由a、b求得混合物中Na2CO3的质量分数
      9.下列关于Na2CO3、NaHCO₃的实验方案不能达到实验目的的是( )
      A. 用如图所示装置比较Na2CO3、NaHCO₃的热稳定性
      B. 用澄清石灰水鉴别Na2CO3和NaHCO₃溶液
      C. 用足量的CO₂除去NaHCO₃溶液中的少量Na2CO3
      D. 用加热的方法除去Na2CO3固体中混有的少量NaHCO₃固体
      10.有关NaHCO₃和Na2CO3的性质,以下叙述错误的是( )
      A. 等质量的NaHCO3和Na2CO3与足量盐酸反应,在相同条件下Na2CO3产生的CO2体积小
      B. 等物质的量的NaHCO₃和Na2CO3与同浓度盐酸完全反应,所消耗盐酸的体积Na2CO3是NaHCO₃的两倍
      C. 等质量的NaHCO₃和Na2CO3与盐酸完全反应,前者消耗盐酸较多
      D. 等物质的量的NaHCO₃和Na2CO3与足量盐酸反应产生CO₂一样多
      11.有两支试管分别装有Na2CO3和NaHCO₃溶液,下列操作或判断正确的是( )
      12.Na2CO3和NaHCO₃是厨房中常见的两种钠盐。对于两种钠盐的叙述正确的是( )
      A. 常温下溶解度:Na2CO3<NaHCO₃
      B. 等质量的Na2CO3、NaHCO₃分别与相同浓度的盐酸反应,NaHCO₃消耗的盐酸体积少
      C. 向NaHCO₃溶液中滴入Ba(OH)₂无沉淀,而向Na2CO3溶液中加入Ba(OH)₂出现白色沉淀
      D. 物质的量相同的Na2CO3、NaHCO3分别与足量稀硫酸反应,NaHCO3产生的CO2多
      13.下列关于碱金属元素的叙述正确的是( )
      A. 碱金属的密度随着原子序数的递增逐渐减小
      B. 从上到下,碱金属元素的最高价氧化物对应水化物的碱性依次减弱
      C. 碱金属元素阳离子的氧化性随着原子序数的递增依次增强
      D. 钾与氧气或水反应比钠的反应剧烈,铷、铯的相应反应更剧烈
      14.下列有关铯及其化合物的说法不正确的是( )
      A. CsOH的碱性比KOH的强
      B. 铯与水或稀盐酸反应剧烈,都生成H₂
      C. Cs的还原性比Na的强,故Na⁺的氧化性强于Cs⁺
      D. Li的金属性比Cs的强
      15.五彩缤纷的焰火与元素的焰色试验有关。下列说法不正确的是( )
      A. 焰色试验一定发生化学变化
      B. Na与NaCl在灼烧时火焰颜色相同
      C. 可以用焰色试验来区别NaCl和KCl
      D. 观察K2SO₄的焰色应透过蓝色钴玻璃
      16.焰色试验过程中铂丝的清洗和灼烧与钾焰色试验的观察两项操作如图所示。下列叙述不正确的是( )
      A. 每次实验时都要先将铂丝灼烧至与原来火焰颜色相同为止,再蘸取被检验的物质
      B. 钾的焰色试验要透过蓝色钴玻璃观察
      C. 实验时最好选择本身颜色较深的火焰
      D. 没有铂丝可用光洁无锈的铁丝代替
      17.利用焰色试验,人们在烟花中有意识地加入特定金属元素,使焰火更加绚丽多彩。下列说法中正确的是( )
      A. 非金属单质燃烧时火焰均为无色
      B. NaCl与Na2CO₃灼烧时火焰颜色相同
      C. 焰色试验均应透过蓝色钴玻璃观察
      D. 只有金属单质灼烧时火焰才有颜色
      18.下列物质的俗称、化学式、主要用途都正确的是( )
      A. 苏打(NaHCO₃):发酵粉
      B. 纯碱(NaHCO₃):用于制玻璃、肥皂、造纸、纺织
      C. 过氧化钠(Na2O₂):可用作深海潜艇的供氧剂
      D. 氢氧化钠(NaOH):可用于治疗胃酸过多
      二、非选择题
      19.现有一定量含有Na2O杂质的Na2O2试样,用如图所示的实验装置测定Na2O2试样的纯度(通过CO₂与样品反应后生成O₂的量测定Na2O2的含量,可供选用的反应物:CaCO₃固体、盐酸、稀硫酸和蒸馏水)。
      回答下列问题:
      (1) 装置A中盛装液体的仪器名称为________。
      (2) A中发生反应的离子方程式为________。
      (3) 装置B的作用是除去CO₂中混有的HCl气体,不能用Na2CO₃溶液的原因是________(用化学方程式解释)。
      (4) 装置E中碱石灰的作用是________。
      (5) 15.6 g Na2O₂与CO₂完全反应转移的电子数目为________(设Nₐ为阿伏加德罗常数的值)。
      (6) 若开始时测得试样的质量为3.0 g,反应结束后测得收集气体的体积为336 mL(折算为标准状况下),则试样中Na2O₂的质量分数为________。
      20.Na2CO₃和NaHCO₃是厨房中常见的两种盐,可用化学性质的差异进行鉴别。回答下列问题:
      (1) 与酸反应的差异。甲组进行了如下4组实验。
      其中实验________(填实验序号)和________可以鉴别Na2CO₃和NaHCO₃,实验现象分别是________。
      (2) 热稳定性差异。乙组设计如下装置进行实验(加热及夹持装置省略)。
      ① 将分别装有Na2CO₃固体和NaHCO₃固体的试管同时放入甘油浴加热(甘油沸点为290 ℃),目的是________。
      ② 该实验用饱和碳酸钠溶液检验反应的产物,a、b试管中的实验现象分别为________、________。
      ③ b试管中发生反应的化学方程式为________。
      (3) 与盐溶液反应的差异。丙组设计如下实验,探究Na2CO₃和NaHCO₃溶液与CaCl₂溶液反应的差异。
      ① 丙组由此得出“能用CaCl₂鉴别同浓度的Na2CO₃和NaHCO₃溶液”的结论,理由是________。
      ② 请写出C组中60 ℃时,NaHCO₃与CaCl₂溶液反应的离子方程式:________。
      21.(1)写出下列物质的电子式:
      过氧化钙: ,过氧化氢: ;
      从结构上看上述两种物质的共同特点是________。
      (2)纯净的过氧化钙(CaO₂)是一种新型水产养殖增氧剂,常用于鲜活水产品的运输。可以起到杀菌、解酸(吸收二氧化碳)、防腐、供氧的作用。分别写出供氧、解酸(吸收二氧化碳)的化学方程式: 、 。
      (3)① 五氧化铬又称过氧化铬,其中Cr元素的化合价为+6价,则每个CrO₅分子中存在过氧键的数目为________个。
      ② 过氧化尿素[CO(NH₂)₂·H₂O₂]是一种白色晶体,可用于漂白、消毒和作增氧剂,在酸性溶液中过氧化尿素中的过氧化氢与重铬酸钾反应生成较稳定的蓝色过氧化铬(CrO₅),重铬酸钾与H2O₂反应的离子方程式为________,上述反应________(填“是”或“不是”)氧化还原反应。
      22.Na2O₂是一种常见的过氧化物,具有强氧化性和漂白性。
      (1)请写出Na2O₂的电子式: ,其中化学键的类型为,氧元素的化合价为________。
      (2)用化学方程式解释使酚酞溶液变红的原因: ,依据实验现象推测红色褪去的原因是 。
      (3)用离子方程式解释加入酸性高锰酸钾溶液后溶液褪色的原因:________。
      (4)根据实验分析,过氧化钠与水反应除了生成氢氧化钠和氧气外,还存在另一反应,则另一反应的化学方程式为________,其反应类型为________。
      一、单选题
      1.C
      2.C
      3.A
      4.B
      5.A
      6.C
      7.A
      8.C
      9.B
      10.C
      11.B
      12.B
      13.D
      14.D
      15.A
      16.C
      17.B
      18.C
      二、非选择题
      19.(1) 分液漏斗
      (2) CaCO3+2H+=Ca2++CO2↑+H2O
      (3) Na2CO3+CO2+H2O=2NaHCO3
      (4) 吸收未反应的COA2,防止其干扰OA2体积的测定
      (5) 0.1NA
      (6) 78%
      20.(1) ①;②;①中开始无明显现象,一段时间后产生气泡,②中立即产生气泡(或③;④,现象合理即可)
      (2) ① 提供较高且稳定的温度,使NaHCOA3充分分解
      ② a中无明显现象;b中溶液变浑浊
      ③ Na2CO3+CO2+H2O=2NaHCO3↓
      (3) ① 同浓度下,NaA2COA3溶液与CaClA2溶液反应产生白色沉淀,NaHCOA3溶液与CaClA2溶液不反应(或低温下不反应)
      ② Ca2++2HCO3−=60∘CCaCO3↓+CO2↑+H2O
      21.(1) CaA2+[:O ⋅ ⋅ :O ⋅ ⋅ :]A2−;H:O ⋅ ⋅ :O ⋅ ⋅ :H;都含有过氧键(−O−OA−)
      (2) 2CaO2+2H2O=2Ca(OH)2+O2↑;2CaO2+2CO2=2CaCO3+O2
      (3) ① 2
      ② Cr2O72−+4H2O2+2H+=2CrO5+5H2O;不是
      22.(1) NaA+[:O ⋅ ⋅ :O ⋅ ⋅ :]A2−NaA+;离子键和非极性共价键;−1价
      (2) 2Na2O2+2H2O=4NaOH+O2↑;过氧化钠具有强氧化性,将变红的酚酞漂白
      (3) 2MnO4−+5H2O2+6H+=2Mn2++5O2↑+8H2O
      (4) Na2O2+2H2O=2NaOH+H2O2;复分解反应
      选项
      实验操作
      实验现象
      A
      切开一小块钠,观察切面颜色的变化
      钠切面颜色变暗,最后呈淡黄色
      B
      把一小块钠投入CuSO4溶液中
      钠熔化成闪亮的小球,在液面上四处游动,发出“嘶嘶”的响声,产生蓝色沉淀
      C
      把一小块钠投入滴有紫色石蕊溶液的冷水中
      钠熔化成闪亮的小球,在液面上四处游动,发出“嘶嘶”的响声,反应后溶液变蓝
      D
      把一小块钠迅速投入热坩埚中,继续加热坩埚片刻
      钠熔成小球,然后剧烈燃烧,发出黄色火焰,生成淡黄色固体
      选项
      操作
      判断
      A
      分别加入澄清石灰水
      产生沉淀者为Na2CO3
      B
      分别加入等浓度的稀盐酸
      反应较剧烈者为NaHCO₃
      C
      分别加入CaCl₂溶液
      产生沉淀者为NaHCO₃
      D
      逐滴加入等浓度的盐酸
      立即产生气泡者为Na2CO3₃

      相关试卷

      2026届高考一轮化学复习《钠及其重要化合物、铁及其重要化合物》同步练:

      这是一份2026届高考一轮化学复习《钠及其重要化合物、铁及其重要化合物》同步练,共7页。试卷主要包含了下列关于金属钠的叙述正确的是,少量的钠应该保存在,下列有关化学方程式书写正确的是,下列离子方程式书写正确的是,能实现下列物质间直接转化的是,下列对于的比较不正确的是等内容,欢迎下载使用。

      第11讲 钠及其化合物 课时跟踪检测练习(含答案)2026届高中化学一轮总复习:

      这是一份第11讲 钠及其化合物 课时跟踪检测练习(含答案)2026届高中化学一轮总复习,共7页。试卷主要包含了选择题,非选择题等内容,欢迎下载使用。

      2026届高考化学一轮总复习提能训练练案9钠及其氧化物:

      这是一份2026届高考化学一轮总复习提能训练练案9钠及其氧化物,共11页。

      资料下载及使用帮助
      版权申诉
      • 1.电子资料成功下载后不支持退换,如发现资料有内容错误问题请联系客服,如若属实,我们会补偿您的损失
      • 2.压缩包下载后请先用软件解压,再使用对应软件打开;软件版本较低时请及时更新
      • 3.资料下载成功后可在60天以内免费重复下载
      版权申诉
      若您为此资料的原创作者,认为该资料内容侵犯了您的知识产权,请扫码添加我们的相关工作人员,我们尽可能的保护您的合法权益。
      入驻教习网,可获得资源免费推广曝光,还可获得多重现金奖励,申请 精品资源制作, 工作室入驻。
      版权申诉二维码
      欢迎来到教习网
      • 900万优选资源,让备课更轻松
      • 600万优选试题,支持自由组卷
      • 高质量可编辑,日均更新2000+
      • 百万教师选择,专业更值得信赖
      微信扫码注册
      手机号注册
      手机号码

      手机号格式错误

      手机验证码 获取验证码 获取验证码

      手机验证码已经成功发送,5分钟内有效

      设置密码

      6-20个字符,数字、字母或符号

      注册即视为同意教习网「注册协议」「隐私条款」
      QQ注册
      手机号注册
      微信注册

      注册成功

      返回
      顶部
      学业水平 高考一轮 高考二轮 高考真题 精选专题 初中月考 教师福利
      添加客服微信 获取1对1服务
      微信扫描添加客服
      Baidu
      map