所属成套资源:苏教版生物八年级上册(2024)课件+教案(表格式)
苏教版(2024)第1节 肺与外界的气体交换获奖表格教学设计
展开
这是一份苏教版(2024)第1节 肺与外界的气体交换获奖表格教学设计,共6页。教案主要包含了 呼吸系统组成, 肺的结构特点,呼吸运动等内容,欢迎下载使用。
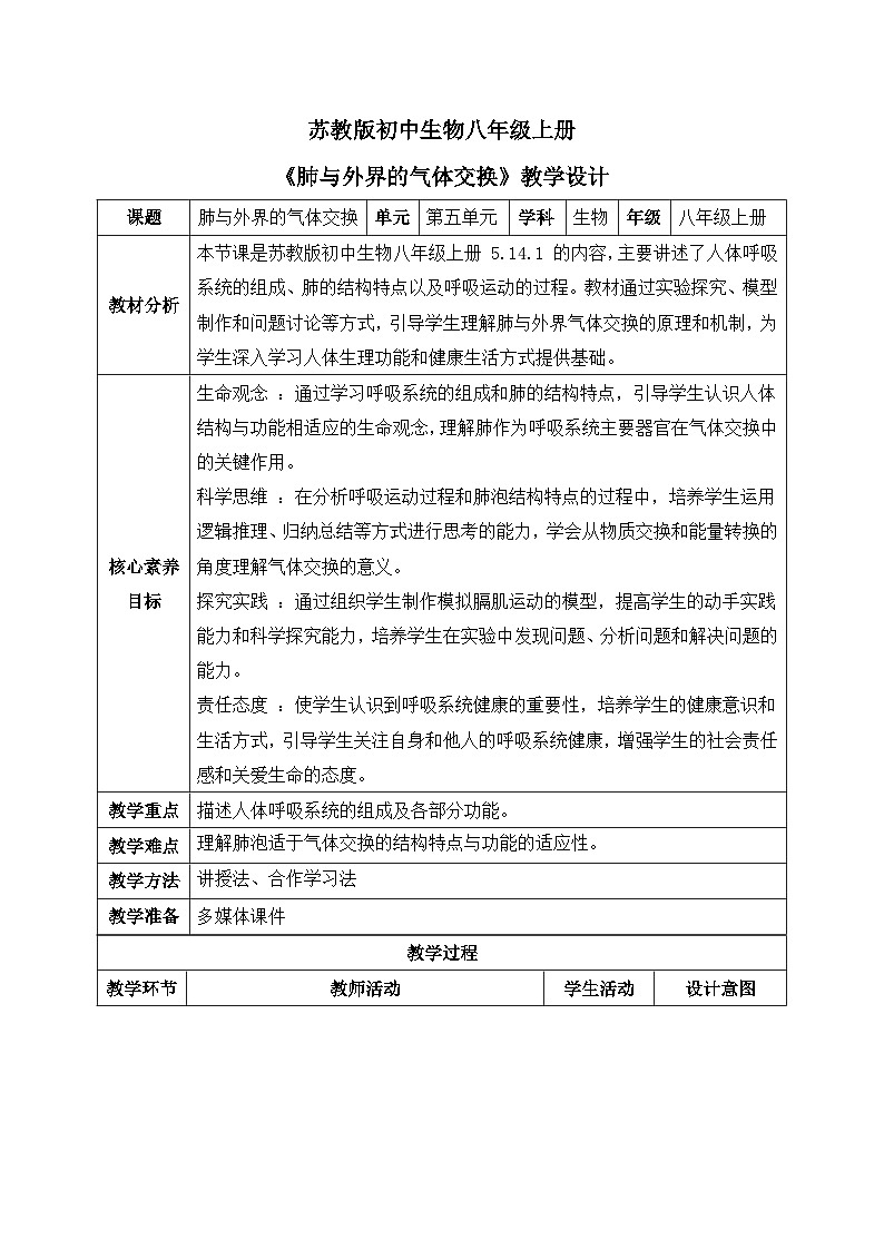
课题
肺与外界的气体交换
单元
第五单元
学科
生物
年级
八年级上册
教材分析
本节课是苏教版初中生物八年级上册 5.14.1 的内容,主要讲述了人体呼吸系统的组成、肺的结构特点以及呼吸运动的过程。教材通过实验探究、模型制作和问题讨论等方式,引导学生理解肺与外界气体交换的原理和机制,为学生深入学习人体生理功能和健康生活方式提供基础。
核心素养目标
生命观念 :通过学习呼吸系统的组成和肺的结构特点,引导学生认识人体结构与功能相适应的生命观念,理解肺作为呼吸系统主要器官在气体交换中的关键作用。
科学思维 :在分析呼吸运动过程和肺泡结构特点的过程中,培养学生运用逻辑推理、归纳总结等方式进行思考的能力,学会从物质交换和能量转换的角度理解气体交换的意义。
探究实践 :通过组织学生制作模拟膈肌运动的模型,提高学生的动手实践能力和科学探究能力,培养学生在实验中发现问题、分析问题和解决问题的能力。
责任态度 :使学生认识到呼吸系统健康的重要性,培养学生的健康意识和生活方式,引导学生关注自身和他人的呼吸系统健康,增强学生的社会责任感和关爱生命的态度。
教学重点
描述人体呼吸系统的组成及各部分功能。
教学难点
理解肺泡适于气体交换的结构特点与功能的适应性。
教学方法
讲授法、合作学习法
教学准备
多媒体课件
教学过程
教学环节
教师活动
学生活动
设计意图
导入新课
展示表格中的数据,
提问学生:“分析呼出的气体成分发生了什么变化?这些气体是怎样进行交换的呢?” 引导学生思考并回答。
观察表格数据,结合自己的生活经验,积极思考并回答问题,发表自己对气体交换的初步认识和疑问。
通过数据展示和问题引导,激发学生的学习兴趣,引出本节课的主题,同时了解学生对气体交换的已有认知水平,为后续教学做铺垫。
讲授新课
一、 呼吸系统组成(10 分钟)
教师活动 :展示人体呼吸系统结构图,介绍呼吸系统由呼吸道(鼻、咽、喉、气管、支气管)和肺组成,肺是气体交换的主要场所。布置自学讨论任务,要求学生结合教材内容小组讨论思考以下问题:
为什么用鼻呼吸比用口呼吸好?
痰是怎样形成的?为什么不能乱吐痰?
北欧人和赤道人鼻子形状可能有什么特点?为什么?
限时 5 分钟后进行小组交流。
二、 肺的结构特点(15 分钟)
展示肺的结构图片,介绍肺位于胸腔内,左右各一个,呈半圆锥形,柔软而富有弹性。
1.展示肺的内部结构示意图:肺由大量肺泡组成,肺泡外缠绕着丰富的毛细血管,强调肺泡数量多、壁薄等特点使其适于气体交换。
肺适于气体交换的结构特点:
(1)肺泡数量多,表面积大。
(2)肺泡壁极薄,只有一层上皮细胞。
(3)肺泡外面缠绕丰富的毛细血管网。
2.结合肺泡内的气体交换示意图,讲解肺泡内氧气含量高,经过气体扩散作用,氧气进入血液,二氧化碳从血液进入肺泡,完成气体交换。
三、呼吸运动(20 分钟)
引导学生将双手轻轻放在胸部下侧,深吸气再缓缓呼气,体验吸气和呼气时胸部的变化。
肺容积的变化导致了―――吸气和呼气
肺容积扩大――――外界气体入肺 吸气
肺容积缩小――――肺内气体排出 呼气
总结呼吸肌(肋间肌和膈肌)与胸廓的关系,介绍呼吸运动的过程。
指导学生制作模拟膈肌运动的模型(雪碧瓶去底,套上橡皮膜代表膈肌,瓶口处套彩色小气球代表肺),演示模型操作方法,让学生观察膈肌上升下降、胸廓容积变化与气体进出肺的关系。在学生操作模型过程中,巡视指导,纠正操作错误。
2.结合模型演示和动画展示,详细讲解吸气和呼气时膈肌、肋骨、胸廓容积的变化以及肺内气压与大气压的关系,强调呼吸运动是由呼吸肌的收缩和舒张引起的。
认真观看结构图,聆听教师讲解,初步了解呼吸系统的组成。分组讨论问题,结合教材内容积极思考,分享自己的见解,小组内交流后,派代表发言。
仔细观看图片,聆听教师讲解,理解肺的结构特点和气体交换原理,做好笔记。观察肺泡内的气体交换示意图,加深对气体交换过程的理解。
亲身体验呼吸时胸部的变化,动手制作模拟膈肌运动的模型,仔细观察模型操作过程中的现象,积极参与小组讨论,总结吸气和呼气时各结构的变化。观看动画演示,认真听讲,梳理所学知识,做好笔记。
通过直观的结构图讲解和自学讨论活动,让学生掌握呼吸系统的组成及各部分功能,培养学生的自主学习能力和团队协作精神,同时引导学生关注生活中的呼吸健康问题。
通过直观的图片展示和详细讲解,让学生对肺的结构特点有清晰的认识,理解肺泡适于气体交换的结构基础,培养学生的观察能力和归纳总结能力。
通过亲身体验、模型制作和动画演示等多种教学手段,让学生直观地理解呼吸运动的过程和原理,培养学生的动手实践能力和科学探究精神,同时加深学生对抽象生理过程的理解,提高学生的学习兴趣和参与度。
课堂小结
引导学生回顾本节课所学内容,包括呼吸系统的组成、肺的结构特点、呼吸运动的过程等,强调肺与外界气体交换的机制,鼓励学生在生活中关注呼吸系统健康,保持良好的呼吸卫生习惯。
板书设计
肺与外界的气体交换
1.呼吸系统组成
呼吸道 :鼻、咽、喉、气管、支气管(对空气有清洁、温暖、湿润作用)
肺 :气体交换的主要场所
2.肺的结构特点
肺泡数量多
肺泡壁薄(一层上皮细胞)
肺泡外缠绕毛细血管
3.呼吸运动
吸气 :肋间肌和膈肌收缩 → 胸廓容积扩大 → 肺内气压小于大气压 → 气体入肺
呼气 :肋间肌和膈肌舒张 → 胸廓容积缩小 → 肺内气压大于大气压 → 气体出肺
课后作业
布置课后作业,要求学生绘制一张呼吸系统结构图,并标注各部分名称和主要功能;同时,撰写一篇关于如何保护呼吸系统健康的小短文,包括日常生活中应注意的事项和良好习惯等。
课后反思
在本节课的教学中,多种教学方法的综合运用使教学过程较为生动有趣,学生参与度较高,较好地完成了教学目标。在导入环节,通过数据展示和问题引导,成功激发了学生的学习兴趣,为后续教学营造了良好的氛围。
在呼吸系统组成部分,通过结构图讲解和自学讨论活动,让学生较好地掌握了呼吸系统的组成及各部分功能。学生在讨论过程中积极思考、各抒己见,培养了学生的自主学习能力和团队协作精神。但在讨论北欧人和赤道人鼻子形状特点的问题时,部分学生对这种与地理环境相适应的生物学知识理解还不够深入,需要在今后的教学中通过更多的实例分析,帮助学生建立生物与环境相适应的生命观念。
肺的结构特点部分,通过图片展示和详细讲解,让学生对肺泡的结构有了清晰的认识,理解了肺泡适于气体交换的结构基础。但在讲解肺泡内气体交换过程时,部分学生对气体扩散作用的理解还不够透彻,需要在今后的教学中进一步强化讲解,结合更多的图示和动画演示,让学生更加直观地理解气体交换的微观机制。
呼吸运动部分是本节课的难点,通过亲身体验、模型制作和动画演示等多种教学手段,让学生较好地理解了呼吸运动的过程和原理。学生在制作模型过程中积极参与、动手实践,观察到模型操作中的现象后表现出浓厚的兴趣。但在模型制作过程中,部分学生在材料使用和操作步骤上仍存在一些困难,需要教师进一步加强指导。此外,在讲解呼吸运动过程中胸廓容积变化与肺内气压变化的关系时,发现部分学生对物理原理的理解存在困难,需要在今后的教学中通过更通俗易懂的类比和解释,帮助学生更好地掌握这一难点知识。
总体而言,本节课教学效果良好,但在教学过程中仍存在一些需要改进的地方,如模型制作的指导细化、难点知识的讲解策略、学生个体差异的关注等,以便在今后的教学中不断提高教学质量,更好地促进学生生物核心素养的发展,培养学生的科学探究精神和健康生活意识。
相关教案
这是一份初中生物济南版(2024)八年级上册(2024)第五节 人体通过感觉器官获取外界信息一等奖表格教案,共7页。教案主要包含了视觉,听觉,其他感觉等内容,欢迎下载使用。
这是一份初中生物济南版(2024)八年级上册(2024)第一节 人体通过呼吸系统进行气体交换获奖表格教学设计,共7页。教案主要包含了呼吸系统的结构和功能,呼吸运动,人体内的气体交换,气体交换的意义等内容,欢迎下载使用。
这是一份初中生物苏教版(2024)八年级上册(2024)第2节 人体排泄的途径优秀表格教学设计,共5页。
相关教案 更多
- 1.电子资料成功下载后不支持退换,如发现资料有内容错误问题请联系客服,如若属实,我们会补偿您的损失
- 2.压缩包下载后请先用软件解压,再使用对应软件打开;软件版本较低时请及时更新
- 3.资料下载成功后可在60天以内免费重复下载
免费领取教师福利

