所属成套资源:苏科版生物八年级上册(2024)课件+教案表格式
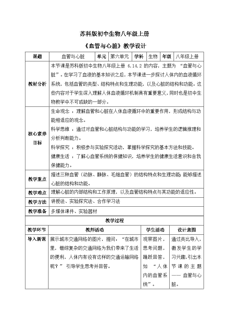
初中生物苏科版(2024)八年级上册(2024)第 2 节 血管与心脏公开课表格教案设计
展开
这是一份初中生物苏科版(2024)八年级上册(2024)第 2 节 血管与心脏公开课表格教案设计,共6页。
课题
血管与心脏
单元
第六单元
学科
生物
年级
八年级上册
教材分析
本节课是苏科版初中生物八年级上册 6.14.2 的内容,主题为 “血管与心脏”。在学习了血液的基本知识之后,本节课进一步探讨人体内的血液循环系统,包括血管的类型、结构特点和生理功能,以及心脏的结构和功能。这些内容对于学生深入理解人体血液循环机制具有重要意义,同时也是初中生物教学中不可或缺的一部分。
核心素养目标
生命观念 :理解血管和心脏在人体血液循环中的重要作用,形成结构与功能相适应的观念。
科学思维 :通过对血管和心脏结构与功能的学习,培养学生的逻辑推理和分析判断能力。
科学探究 :积极参与实验探究活动,掌握科学探究的基本方法和技能。
健康生活 :了解心血管系统的保健知识,培养学生的健康生活意识和自我保健能力。
教学重点
描述三种血管(动脉、静脉、毛细血管)的结构特点和生理功能;能够描述心脏的结构和功能。
教学难点
理解心脏的内部结构和工作原理,以及血管结构特点与其功能的适应性。
教学方法
讲授法、实验探究法、合作学习法
教学准备
多媒体课件、实验器材
教学过程
教学环节
教师活动
学生活动
设计意图
导入新课
展示城市交通网络的图片,提问:“在城市里,错综复杂的交通网络为我们带来了生活的便利,人体内有没有这样的交通运输网络呢?” 引导学生思考并回答。
观察图片,思考问题,踊跃回答,如 “人体内的血管系统”。
通过类比导入,激发学生的学习兴趣,引出本节课的主题 —— 血管与心脏。
讲授新课
1.血管(15 分钟)
动脉(5 分钟)
在 PPT 上展示动脉的定义、分布、特点和血流方向,结合图片进行讲解。提问:“中医在看病时,讲究‘望、闻、问、切’,其中切脉时感受搏动的血管是?” 引导学生回答并解释原因。
静脉(5 分钟)
展示静脉的定义、分布、特点和血流方向,介绍静脉瓣的作用。提问:“在输血或输液时,针刺入的是什么血管?为什么要将针刺入部位的上方先用胶皮管捆扎起来呢?” 引导学生思考并回答。
毛细血管(3 分钟)
讲解毛细血管的定义、分布、特点和血流方向,强调毛细血管在物质交换中的重要作用。
血管结构特点与功能的适应性(2 分钟)
引导学生总结三种血管的结构特点和功能,展示对比表格,让学生填写。
2.心脏(15 分钟)
感受心脏的跳动(3 分钟)
指导学生两人一组,用自制听诊器和医用听诊器分别感受心脏的跳动。
心脏的结构(10 分钟)
在 PPT 上展示心脏的位置、形状和大小,然后展示心脏的外形图和内部结构图,详细讲解心脏的四个腔(左心房、右心房、左心室、右心室)及其相连的血管,强调心房与心室相通、心脏左右不相通的特点。介绍心脏瓣膜的类型(房室瓣和动脉瓣)及其作用,讲解血液在心脏中的流动方向。
心脏的工作原理(2 分钟)
通过动画或示意图展示心脏的工作原理,包括心房和心室的舒张与收缩过程,以及血液在心脏中的流动情况。
认真听讲,观察图片,理解动脉的特点。积极回答教师提问,如 “切的是分布较浅的动脉,一般是桡动脉”。
观察静脉图片,理解静脉的特点和静脉瓣的作用。分组讨论并回答问题,如 “针刺入的是静脉,因为多数静脉分布浅,管壁较薄,弹性小,有利于针的刺入。捆扎起来的目的是减缓或暂时阻止血液的向心脏流动,使血管鼓胀起来,便于针刺入”。
理解毛细血管的特点和功能,与动脉、静脉进行对比。
填写表格,加深对血管结构与功能适应性的理解。
分组进行实验,感受心脏的跳动,并描述自己的感受。
观察图片,理解心脏的结构和各部分的连接关系。积极参与教师的提问,如 “心脏共有几个腔?分别是什么?哪些腔是相通的?” 等。
观察动画或示意图,理解心脏的工作原理。
让学生了解动脉的基本知识,通过实际问题加深对动脉分布和特点的理解。
通过对静脉特点和实际医疗问题的讨论,让学生理解静脉在血液循环中的特殊作用以及相关医疗操作的原理。
让学生认识毛细血管在血液循环中的特殊地位和功能,为后续学习物质交换奠定基础。
通过对比总结,培养学生的归纳能力,强化学生对血管结构与功能相适应的认识。
通过亲身体验,让学生初步感知心脏的活动,激发学生对心脏知识的学习兴趣。
让学生系统地了解心脏的结构和功能,理解心脏瓣膜在维持血液单向流动中的重要作用。
帮助学生直观地理解心脏的泵血过程,深化学生对心脏功能的认识。
课堂小结
引导学生回顾本节课所学内容,包括三种血管的结构特点和生理功能,心脏的结构和功能等,强调重点知识。鼓励学生在生活中关注心血管健康。
板书设计
《血管与心脏》
血管
动脉:定义、分布、特点(管壁厚、管腔小、弹性大)、血流方向(心脏→全身)、实例(桡动脉)
静脉:定义、分布、特点(管壁薄、管腔大、弹性小)、血流方向(全身→心脏)、静脉瓣的作用、实例(输血输液时针刺入的血管)
毛细血管:定义、分布(数量多、分布广)、特点(管壁由一层上皮细胞构成、弹性小、血流速度慢)、功能(实现血液和细胞间的物质交换)
心脏
位置、形状和大小
内部结构:四个腔(左心房、右心房、左心室、右心室)及其连接的血管、瓣膜(房室瓣、动脉瓣)及其作用
工作原理
课后作业
必做题:完成教材课后练习题,整理一份关于三种血管和心脏结构与功能的思维导图。
选做题:查阅资料,了解心血管疾病的预防措施,撰写一篇小短文,在班级内进行交流分享。
课后反思
在本节课的教学过程中,通过多种教学方法的运用,激发了学生的学习兴趣,培养了学生的科学探究能力和合作学习精神。小组讨论和实验探究环节让学生积极参与到问题的思考和实践中,提高了学生的思维能力和动手能力。然而,在教学过程中也发现了一些不足之处,如部分学生对心脏内部结构的理解不够深入,在讲解时应更加注重引导学生对比分析左右心房、左右心室的结构差异及其功能联系。在今后的教学中,应进一步优化教学方法,加强对学生思维的引导,注重知识的前后联系和对比分析,帮助学生更好地理解和掌握知识。同时,在讲解血管和心脏知识时,可以结合更多的实际生活案例和医学现象,让学生更加深刻地认识到心血管系统的重要性以及相关疾病的影响。通过不断地反思和改进教学方法,提高教学质量,帮助学生更好地成长和发展。
相关教案
这是一份初中生物济南版(2024)八年级上册(2024)第二节 血管和心脏是物质运输的器官一等奖表格教案,共6页。教案主要包含了血管,心脏等内容,欢迎下载使用。
这是一份初中生物苏教版(2024)八年级上册(2024)第1节 血液、血管和心脏优质课表格教学设计,共6页。教案主要包含了血液,血管,心脏等内容,欢迎下载使用。
相关教案 更多
- 1.电子资料成功下载后不支持退换,如发现资料有内容错误问题请联系客服,如若属实,我们会补偿您的损失
- 2.压缩包下载后请先用软件解压,再使用对应软件打开;软件版本较低时请及时更新
- 3.资料下载成功后可在60天以内免费重复下载
免费领取教师福利

