
所属成套资源:(2025-2026学年)新人教版七年级英语上册全套名师教案
- 25秋新人教版七年级英语上册Starter Unit 1 Hello Section B How do you start a conversation 1a-2b教案教案0 次下载
- 25秋新人教版七年级英语上册Starter Unit 3 Welcome Project教案教案0 次下载
- 25秋新人教版七年级英语上册Starter Unit 3 Welcome Section A What is fun in a yard Prounciation教案教案0 次下载
- 25秋新人教版七年级英语上册Starter Unit 3 Welcome Section B What is fun on a farm 1a-2c教案教案0 次下载
- 25秋新人教版七年级英语上册-Unit 1 You and Me(大单元教学设计)教案0 次下载
25秋新人教版七年级英语上册Starter Unit 1 Hello Project教案
展开 这是一份25秋新人教版七年级英语上册Starter Unit 1 Hello Project教案,共3页。
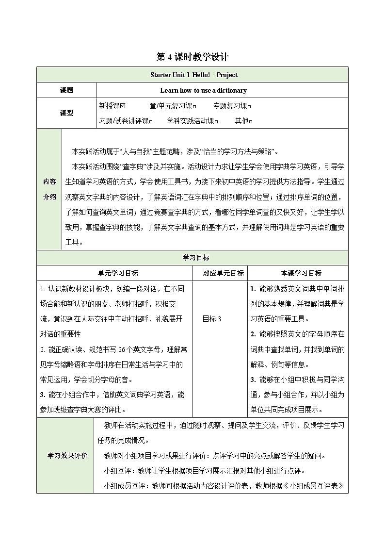
第4课时教学设计 Starter Unit 1 Hello! Project课题Learn how to use a dictionary课型新授课 章/单元复习课□ 专题复习课□ 习题/试卷讲评课□ 学科实践活动课□ 其他□内容介绍 本实践活动属于“人与自我”主题范畴,涉及“恰当的学习方法与策略”。 本实践活动围绕“查字典”涉及并实施。活动设计力求让学生学会使用字典学习英语,引导学生知道学习英语的方式,学会使用工具书,为接下来初中英语的学习提供方法指导。学生通过观察英文字典的内容设计,了解英语词汇在字典中的排列顺序和位置;通过排序单词的位置,了解如何查询英文单词;通过竞赛查字典的方式,看哪位同学单词查的又快又好,让学生学以致用,掌握查字典的技能,了解英文字典查询的基本方式,并理解使用词典是学习英语的重要工具。学习目标单元学习目标对应单元目标本课学习目标认识新教材设计板块,创编一段对话,在不同场合能和新认识的朋友、老师打招呼,积极交流,意识到在人际交往中主动打招呼、礼貌展开对话的重要性能正确认读、规范书写26个英文字母,理解常见字母缩略语和字母排序在日常生活与学习中的常见运用,学会切分字母的音。能在小组合作中,借助英文词典学习英语,能参加班级查字典大赛的评比。目标3能够熟悉英文词典中单词排列的基本规律,并理解词典是学习英语的重要工具。能够按照英文的字母顺序在词典中查找单词,并找到单词的解释、例句等信息。能够在小组中积极与同学沟通,参与小组合作,并以小组为单位共同完成项目展示。学习效果评价 教师在活动实施过程中,通过随时观察、提问及学生交流,评价、反馈学生学习任务的完成情况。 教师对小组项目学习成果进行评价:点评学习中的亮点或解答学生的疑问。 小组互评:教师让学生根据项目学习展示汇报对其他小组进行点评。 小组成员互评:教师可根据活动内容设计评价表,教师根据《小组成员互评表》中的评价内容对小组成员互评,在每个成员符合的内容处打钩。评价内容成员1成员2成员3成员4我能知道如何按照字母顺序查单词我能积极地与同伴沟通我们按时完成所负责的工作我能主动地为同伴提供帮助实施过程实施阶段实施内容准备及介绍Step 1 教师按照学生程度及兴趣爱好混合分组,每组4人,并由学生推选一名组长。每组或没人准备一本双语英文词典。教师设计并按照班级人数打印《项目学习工作表》和《组内成员互评表》。Step 2 教师向学生介绍项目学习的目的、方法和预期的学习成果。第一阶段Step 1 学生小组内分享他们使用词典的经历。Step 2 教师通过多媒体或实物展示介绍英语词典的种类,如英英词典、英汉词典、汉英词典等。Step 3 学生观察活动1中的图片,并完成以下任务:圈出图片中蓝色的单词。讨论单词以什么顺序排列。思考以字母a开头的九个单词是以什么顺序排列。讨论图片中单词的解释、例句、图例分别是什么。Step 4 教师邀请三名同学分享小组讨论的结果。Step 5 完成单词排序的小游戏。Step 6 教师组织学生小组合作完成活动3,最先在单词后正确写出词典页码的小组则获得胜利。Step 7 学生小组讨论在哪些情况下需要使用词典完成任务或解决问题。Step 8 各小组进行分享展示。第二阶段 小组根据合作完成任务,以某组选择的任务为例:在外国旅游去饭店吃饭时,发现饭店的菜单都是英文的菜谱,这让一些看不懂英文的中国游客在点餐时有困难,我们想要让菜单升级为图文并茂或中英文对照的新菜单。学生需要使用词典查出菜单中不认识的单词,弄清楚菜单上菜品名称的意思,为菜单绘制或运用电脑设计合适的图片,并加上中文的翻译,菜单升级后将会使不会英语的中国游客更加方便地挑选到自己想吃的食物。 小组活动过程中可以通过绘画、图文排版、图片色彩搭配、中文表述得体、准确等思考过程进行初步的跨学科学习。 注意:在活动过程中,教师需要提前准备工作表,小组需要在《项目学习工作表》中记录成员分工、工作流程。遇到的问题及解决方法,项目学习收获等信息。第三阶段 每小组推选一名学生进行汇报,汇报内容包含:角色扮演或海报介绍;成员分工简介;工作流程简介;遇到的问题及解决方法;自己学习的收获。本课总结:Learn how to use a dictionary.Find the words in a dictionary as fast as you can.板书设计:作业设计:Basic:Design a poster on how to use a dictionary effectively
- 1.电子资料成功下载后不支持退换,如发现资料有内容错误问题请联系客服,如若属实,我们会补偿您的损失
- 2.压缩包下载后请先用软件解压,再使用对应软件打开;软件版本较低时请及时更新
- 3.资料下载成功后可在60天以内免费重复下载
免费领取教师福利 


.png)





