搜索
      上传资料 赚现金
      点击图片退出全屏预览

      2025年秋苏教版科学二年级上册 1.3 四季的天气(教学设计)

      • 59.88 KB
      • 2025-08-10 15:10:00
      • 54
      • 0
      • 中小学教育
      加入资料篮
      立即下载
      2025年秋苏教版科学二年级上册 1.3 四季的天气(教学设计)第1页
      点击全屏预览
      1/4
      2025年秋苏教版科学二年级上册 1.3 四季的天气(教学设计)第2页
      点击全屏预览
      2/4
      还剩2页未读, 继续阅读

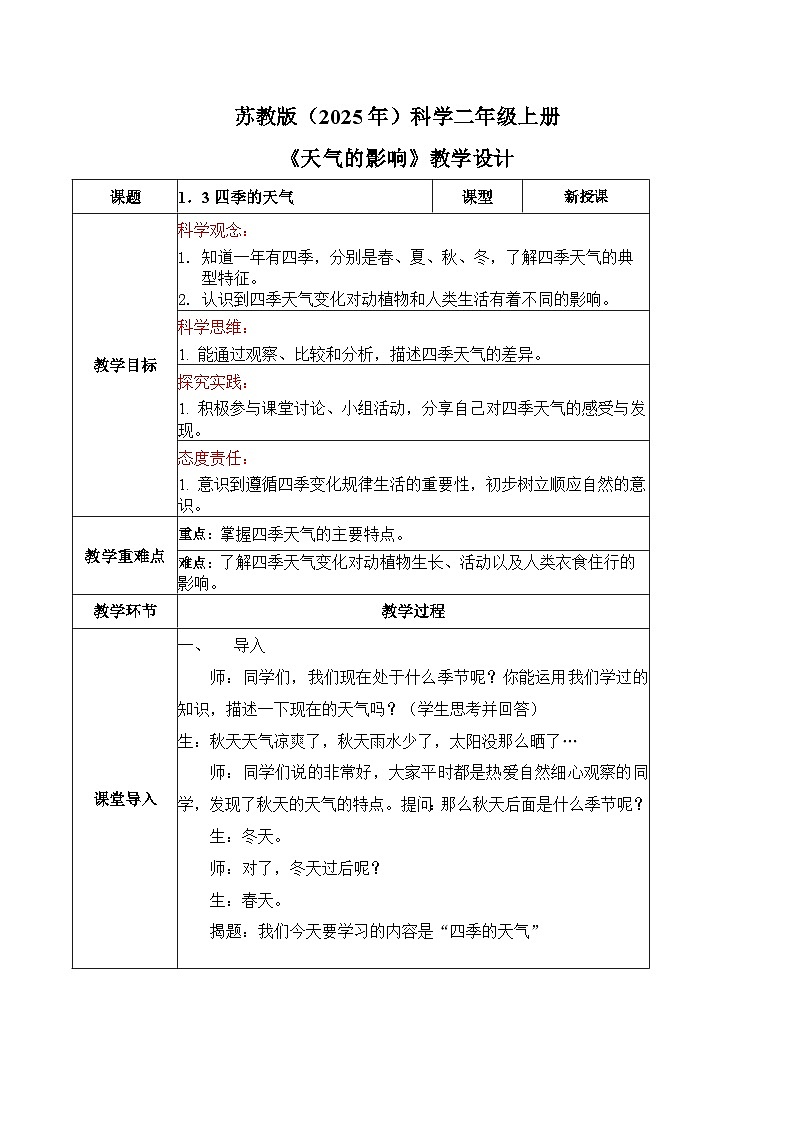
      苏教版(2024)二年级上册(2024)3 四季的天气教学设计

      展开

      这是一份苏教版(2024)二年级上册(2024)3 四季的天气教学设计,共4页。教案主要包含了探索不同季节人们的活动,探索天气对动植物的影响等内容,欢迎下载使用。
      课题
      1.3四季的天气
      课型
      新授课
      教学目标
      科学观念:
      知道一年有四季,分别是春、夏、秋、冬,了解四季天气的典型特征。
      认识到四季天气变化对动植物和人类生活有着不同的影响。
      科学思维:
      1. 能通过观察、比较和分析,描述四季天气的差异。
      探究实践:
      1. 积极参与课堂讨论、小组活动,分享自己对四季天气的感受与发现。
      态度责任:
      1. 意识到遵循四季变化规律生活的重要性,初步树立顺应自然的意识。
      教学重难点
      重点:掌握四季天气的主要特点。
      难点:了解四季天气变化对动植物生长、活动以及人类衣食住行的影响。
      教学环节
      教学过程
      课堂导入
      导入
      师:同学们,我们现在处于什么季节呢?你能运用我们学过的知识,描述一下现在的天气吗?(学生思考并回答)
      生:秋天天气凉爽了,秋天雨水少了,太阳没那么晒了…
      师:同学们说的非常好,大家平时都是热爱自然细心观察的同学,发现了秋天的天气的特点。提问:那么秋天后面是什么季节呢?
      生:冬天。
      师:对了,冬天过后呢?
      生:春天。
      揭题:我们今天要学习的内容是“四季的天气”





      探索新知
      播放一段包含四季景色的视频,视频中展示春天的花朵盛开、夏天的雷雨、秋天的落叶、冬天的雪景等画面。
      视频播放结束后,提问学生:“小朋友们,刚才我们看到的视频里有哪些不同的画面呀?谁能说一说自己最喜欢视频里的哪个季节,为什么呢?” 鼓励学生积极举手发言,分享自己对四季的初步印象。
      师:你能用的像上面描述秋天的方法描述其他季节吗?我们从秋天的下一个季节冬天开始。(出示冬天的相关图片作为提示);学生思考并回答。
      师:春天是个温暖的季节,万物复苏,春回大地,大家说得非常好。提问:那么夏天呢?(出示夏天的相关图片作为提示)。大家对四季的描述非常准确。谁能分别用一个词描述四个季节的气候特点呢?(出示四季气候特点的图片提示)
      教师总结学生的发言,顺势引出本节课主题:“小朋友们都有自己喜欢的季节,每个季节都有它独特的魅力。这是因为不同的季节有着不一样的天气。
      三、探索不同季节人们的活动
      师:同学们在不同季节里,喜欢做一些什么事情呢?下面,请同学们四人一组,每人选择一个季节,写出你在该季节喜欢做的事情,可以写下来,也可以画下来。(要求:每个组有一个组长负责统计,小声讨论。)
      请每个小组展示自己的实验记录单。我们一起来看看不同季节里大家都会做什么呢?
      生:春天踏春,赏花;夏天游泳,吃西瓜;秋天登高,添衣服;冬天玩雪,过年等。
      四、探索天气对动植物的影响
      给每个小组发放一些不同季节的动植物图片以及人类活动的图片(如春天桃花盛开、夏天青蛙鸣叫、秋天大雁南飞、冬天腊梅花开,青蛙冬眠等图片)。​
      组织学生讨论:“这些图片里的动植物的活动分别发生在哪个季节呀?为什么这个季节会出现这样的现象呢?”让学生将图片贴在对应的季节栏里(可以在黑板上提前画好四个季节的区域),并简单说明理由。​
      引导学生思考并讨论四季天气变化对动植物和人类生活还有哪些其他影响,教师可以从旁提示,如夏天天气热,食物容易变质;冬天天气冷,要注意给植物保暖等。​
      每个小组推选一名代表,总结小组讨论的结果,向全班汇报四季天气对动植物和人类生活的影响。教师对各小组的汇报进行点评和总结,强调四季变化与生活息息相关。
      四、课后拓展:二十四节气歌
      师:通过我们上面的活动,相信大家对四季都有了十分清晰地理解,下面我们来看一张图。(出示二十四节气图)提问:同学们,谁知道这张图上画的是什么?你都知道哪些关于二十四节气的含义呢?(根据自己的以往知识来作答)
      师:下面是一位同学记录的每个节气的白昼和黑夜的时间长短。请同学们根据这个记录表,思考一下几个问题黑板上的问题,可以小组讨论,组长做好记录。(小组讨论后作答)
      小结:春分和秋分是春秋两季的中分点,这两天白昼和黑夜几乎等长。夏至和冬至是夏天和冬天的中分点,夏至这一日为一年中白昼最多的一天,冬至为一年中白昼最短的一天
      课堂
      小结
      通过本节课的学习,我们学会了从气温、降水、阳光等各个方面来进行季节天气的描述,通过不同季节带来的不同感受,了解了春夏秋冬四个季节的天气特点和人类的活动,同时也了解了动植物不同季节的活动。最后我们还深刻地理解二十四节气,体会到中国古代劳动人民的智慧。
      板书设计
      1.3四季的天气
      春 温暖 播种
      夏 炎热 除草
      秋 凉爽 收获
      冬 寒冷 储藏
      教学反思
      本节课在教学过程中,通过丰富的图片、视频等直观素材,学生对四季天气特征有了较为清晰的认识,课堂参与度较高。但在讲解四季天气变化原因时,虽已简化内容,部分学生理解仍有困难,后续可考虑用更形象的比喻或实例帮助理解。
      小组活动环节学生积极性很高,通过合作分类和讨论,锻炼了学生的团队协作和表达能力。但在小组讨论时,个别小组讨论方向偏离主题,教师应加强巡视引导,确保讨论有序进行。大部分学生能较好地观察并记录四季天气对生活的影响,但仍有少数学生表述不够清晰完整,在今后教学中需加强对学生书面表达能力的培养。

      相关教案

      苏教版(2024)二年级上册(2024)3 四季的天气教学设计:

      这是一份苏教版(2024)二年级上册(2024)3 四季的天气教学设计,共4页。教案主要包含了探索不同季节人们的活动,探索天气对动植物的影响等内容,欢迎下载使用。

      科学二年级上册第一单元 关心天气3 四季的天气教案:

      这是一份科学二年级上册第一单元 关心天气3 四季的天气教案,共4页。教案主要包含了描述四季的天气,描述不同季节里人们的活动,了解二十四节气,总结与拓展等内容,欢迎下载使用。

      小学苏教版 (2017)第一单元 关心天气3 四季的天气教学设计:

      这是一份小学苏教版 (2017)第一单元 关心天气3 四季的天气教学设计,共3页。教案主要包含了教学目标,教学重点,教学难点,教学准备,教学过程等内容,欢迎下载使用。

      资料下载及使用帮助
      版权申诉
      • 1.电子资料成功下载后不支持退换,如发现资料有内容错误问题请联系客服,如若属实,我们会补偿您的损失
      • 2.压缩包下载后请先用软件解压,再使用对应软件打开;软件版本较低时请及时更新
      • 3.资料下载成功后可在60天以内免费重复下载
      版权申诉
      若您为此资料的原创作者,认为该资料内容侵犯了您的知识产权,请扫码添加我们的相关工作人员,我们尽可能的保护您的合法权益。
      入驻教习网,可获得资源免费推广曝光,还可获得多重现金奖励,申请 精品资源制作, 工作室入驻。
      版权申诉二维码
      小学科学苏教版(2024)二年级上册(2024)电子课本 新教材

      3 金属

      版本: 苏教版(2024)

      年级: 二年级上册(2024)

      切换课文
      欢迎来到教习网
      • 900万优选资源,让备课更轻松
      • 600万优选试题,支持自由组卷
      • 高质量可编辑,日均更新2000+
      • 百万教师选择,专业更值得信赖
      微信扫码注册
      手机号注册
      手机号码

      手机号格式错误

      手机验证码 获取验证码 获取验证码

      手机验证码已经成功发送,5分钟内有效

      设置密码

      6-20个字符,数字、字母或符号

      注册即视为同意教习网「注册协议」「隐私条款」
      QQ注册
      手机号注册
      微信注册

      注册成功

      返回
      顶部
      添加客服微信 获取1对1服务
      微信扫描添加客服
      Baidu
      map