所属成套资源:华师大版数学七年级上册(2024)课件+教案+大单元教学设计
初中数学华东师大版(2024)七年级上册(2024)有理数的加法法则精品ppt课件
展开
这是一份初中数学华东师大版(2024)七年级上册(2024)有理数的加法法则精品ppt课件,文件包含华师大版数学七上2024161《有理数的加法法则》pptx、华师大版数学七上2024161《有理数的加法法则》教案docx等2份课件配套教学资源,其中PPT共36页, 欢迎下载使用。
1.经历探索有理数加法法则的过程,增强观察、比较和归纳的能力;2.掌握有理数加法法则,并能熟练运用该法则准确进行有理数的加法运算;3.会利用有理数的加法运算解决简单的实际问题,并且意识到数学与现实生活的紧密联系;4.体会数形结合、转化、由特殊到一般的数学思想,渗透分类的思想和提高运算能力。
在足球比赛中,如果把进球数记为正数,失球数记为负数,它们的和叫做净胜球数.若红队进4个球,失2个球,则红队的净胜球数可以怎样表示?蓝队的净胜球数呢?如何进行类似的有理数的加法运算呢?
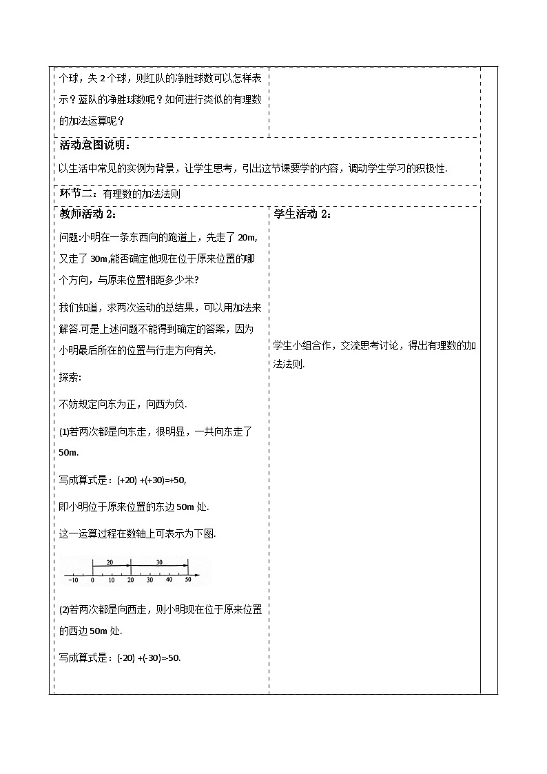
问题:小明在一条东西向的跑道上,先走了20m,又走了30m,能否确定他现在位于原来位置的哪个方向,与原来位置相距多少米?
任务一:有理数的加法法则
我们知道,求两次运动的总结果,可以用加法来解答.可是上述问题不能得到确定的答案,因为小明最后所在的位置与行走方向有关.
探索:不妨规定向东为正,向西为负. (1)若两次都是向东走,很明显,一共向东走了50m.写成算式是:(+20) +(+30)=+50, 即小明位于原来位置的东边50m处.这一运算过程在数轴上可表示为下图.
探索:不妨规定向东为正,向西为负. (2)若两次都是向西走,则小明现在位于原来位置的西边50m处.写成算式是:(-20) +(-30)=-50.
观察上面两个式子,你发现了什么?
同号两数相加,取与加数相同的正负号,并把绝对值相加;
探索:不妨规定向东为正,向西为负. (3)若第一次向东起20m,第二次向西走30m.在数轴上.我们可以看到,小明位于原来位置的西边10m处.
写成算式是:(+20) +(-30)=-10.
探索:不妨规定向东为正,向西为负. (4)若第一次向西走20m,第二次向东走30m,则小明位于原来位置的( )边( )m处.写成算式是:(-20) +(+30)=( ).
后两种情形中两个加数的正负号不同(通常可称为异号),让我们再试几次(下列算式中,各个加数的正负号和绝对值仍分别表示运动的方向和路程) :
(+4) +(-3)=( ),(+3) +(- 10)=( ),(-5) +(+7)=( ),(-6) +2=( ).
绝对值不相等的异号两数相加,取绝对值较大的加数的正负号,并用较大的绝对值减去较小的绝对值.
探索:不妨规定向东为正,向西为负. 还有两种特殊情形:第一次向西走了30m,第二次向东走了30m.写成算式是:(-30) +(+30)=( );第一次向西走了30m,第二次没走,写成算式是:(-30) +0=( ).
(-30) +(+30)=0
(-30) +0=-30
一个数与0相加,仍得这个数 .
互为相反数的两个数相加得0;
1.同号两数相加,取与加数相同的正负号,并把绝对值相加;2.绝对值不相等的异号两数相加,取绝对值较大的加数的正负号,并用较大的绝对值减去较小的绝对值;3.互为相反数的两个数相加得0;4.一个数与0相加,仍得这个数 .
这里从运算角度反映了相反数的一个特性.
注意:一个有理数由正负号和绝对值两部分组成,进行加法运算时,应注意先确定和的正负号,再确定绝对值.
任务二:应用有理数的加法法则进行计算
有理数的加法法则,还可以帮助我们进一步理解相反数的意义,它告诉我们:两个数互为相反数的特征是这两个数的和为0.
一方面,由法则3,如果两个数a、b互为相反数,那么a+b=0; 另一方面,如果a+b=0,那么a、b互为相反数.这是因为,如果a、6不互为相反数,那么无论它们是同号、异号(绝对值不相等)还是只有一个数为0,由法则1、2、4知,它们的和都不可能为0.
有理数加法的运算步骤:(1)判断两个加数的符号(同号还是异号,确定用哪条法则);(2)确定和的符号(是“+”还是“-”号);(3)求各加数的绝对值,并确定绝对值是相加还是相减,得出运算结果.
【知识技能类作业】必做题:
1.计算2+(-3)的结果是( )A. -5 B.5 C.-1 D.1
2.一个数比-10的绝对值大1,另一个数比4的相反数大1,则这两个数的和是( ) A. 7 B. 8 C. 9 D. 10
3.绝对值大于3.5而小于9的所有整数的和等于________.
4.计算:(1)(-5)+(-9);(2)(+11)+(-12.5); (3)(-180)+20;(4)(-2.4)+(+2.4).
解:(1)-14;(2)-1.5;(3)-160;(4)0.
【知识技能类作业】选做题:
5.若知有理数a,b,c在数轴上的位置如图所示,则下列结论中错误的是( )A. a+b<0 B. b+c<0 C. a+b+c<0 D. |a+b|=a+b
6.若两个数的和为正数,则这两个数是( )A.正数 B.负数C.一正一负 D.至少一个为正数
(2)通过(1)中的结果,猜想并归纳出|a|+|b|与|a+b|的大小关系,并说明当a,b满足什么关系时,|a|+|b|=|a+b|成立.
(2)|a|+|b|与|a+b|的大小关系是|a|+|b|≥|a+b|.当a,b同号或至少有一个为0时,|a|+|b|=|a+b|.
有理数的加法法则:1.同号两数相加,取与加数相同的正负号,并把绝对值相加;2.绝对值不相等的异号两数相加,取绝对值较大的加数的正负号,并用较大的绝对值减去较小的绝对值;3.互为相反数的两个数相加得0;4.一个数与0相加,仍得这个数 .
课题:1.6.1有理数的加法法则
1.气温由-5°C上升了4°C时的气温是( )A.-1°C B.1°C C.-9°C D.9°C
3.某水库昨天的水位下降了15厘米,今天的水位又上升了8厘米.如果将水位上升记为“正”,水位下降记为“负”,请利用有理数的加法运算表示出这两天水位的变化结果.
解:(-15)+(+8)=-7,即这两天水位下降了7厘米.
6.已知|x|=3,|y|=4,求x+y的值.
解:∵|x|=3,|y|=4,∴x=±3,y=±4 ∴当x=3,y=4时,x+y=3+4=7当x=3,y=-4时, x+y =3+(-4)=-1当x=-3,y=4时, x+y=-3+4=1当x=-3,y=-4时,x+y=-3+(-4)=-7
相关课件
这是一份初中数学华东师大版(2024)七年级上册(2024)有理数的加法法则课文内容课件ppt,共20页。PPT课件主要包含了情境导入,探究新知,有理数的加法法则,b互为相反数,a+b0,巩固练习,﹣14,不一定,课堂小结等内容,欢迎下载使用。
这是一份七年级上册(2024)有理数的加法法则授课课件ppt,共1页。
这是一份华东师大版(2024)七年级上册(2024)有理数的加法法则背景图ppt课件,共26页。PPT课件主要包含了若两次都向东走,若两次都向西走,例1填表,12-3,﹣14,-32,-11,+110,-23,-30等内容,欢迎下载使用。
相关课件 更多
- 1.电子资料成功下载后不支持退换,如发现资料有内容错误问题请联系客服,如若属实,我们会补偿您的损失
- 2.压缩包下载后请先用软件解压,再使用对应软件打开;软件版本较低时请及时更新
- 3.资料下载成功后可在60天以内免费重复下载
免费领取教师福利

