搜索
      上传资料 赚现金
      点击图片退出全屏预览

      [精] 人教版(2024)化学九上 第四单元2.1《水的组成》课件+教案+导学案+分层练习+素材

      • 53.1 MB
      • 2025-07-15 17:04:53
      • 108
      • 13
      加入资料篮
      立即下载
      查看完整配套(共8份)
      包含资料(8份) 收起列表
      课件
      人教版(2024)化学九上 第四单元2.1《水的组成》课件.pptx
      预览
      教案
      人教版(2024)化学九上 第四单元2.1《水的组成》教学设计.docx
      预览
      原卷
      人教版(2024)化学九上 第四单元2.1《水的组成》分层练习(原卷).docx
      预览
      原卷
      人教版(2024)化学九上 第四单元2.1《水的组成》导学案(原卷).docx
      预览
      解析
      人教版(2024)化学九上 第四单元2.1《水的组成》分层练习(解析卷).docx
      预览
      解析
      人教版(2024)化学九上 第四单元2.1《水的组成》导学案(解析卷).docx
      预览
      视频
      实验4-5:氢气在空气里燃烧.mp4
      预览
      视频
      电解水探究水的组成实验[超清版].mp4
      预览
      正在预览:人教版(2024)化学九上 第四单元2.1《水的组成》课件.pptx
      人教版(2024)化学九上 第四单元2.1《水的组成》课件第1页
      点击全屏预览
      1/24
      人教版(2024)化学九上 第四单元2.1《水的组成》课件第2页
      点击全屏预览
      2/24
      人教版(2024)化学九上 第四单元2.1《水的组成》课件第3页
      点击全屏预览
      3/24
      人教版(2024)化学九上 第四单元2.1《水的组成》课件第4页
      点击全屏预览
      4/24
      人教版(2024)化学九上 第四单元2.1《水的组成》课件第5页
      点击全屏预览
      5/24
      人教版(2024)化学九上 第四单元2.1《水的组成》课件第6页
      点击全屏预览
      6/24
      人教版(2024)化学九上 第四单元2.1《水的组成》课件第7页
      点击全屏预览
      7/24
      人教版(2024)化学九上 第四单元2.1《水的组成》课件第8页
      点击全屏预览
      8/24
      人教版(2024)化学九上 第四单元2.1《水的组成》教学设计第1页
      点击全屏预览
      1/8
      人教版(2024)化学九上 第四单元2.1《水的组成》教学设计第2页
      点击全屏预览
      2/8
      人教版(2024)化学九上 第四单元2.1《水的组成》教学设计第3页
      点击全屏预览
      3/8
      人教版(2024)化学九上 第四单元2.1《水的组成》分层练习(原卷)第1页
      点击全屏预览
      1/6
      人教版(2024)化学九上 第四单元2.1《水的组成》分层练习(原卷)第2页
      点击全屏预览
      2/6
      人教版(2024)化学九上 第四单元2.1《水的组成》分层练习(原卷)第3页
      点击全屏预览
      3/6
      人教版(2024)化学九上 第四单元2.1《水的组成》导学案(原卷)第1页
      点击全屏预览
      1/4
      人教版(2024)化学九上 第四单元2.1《水的组成》导学案(原卷)第2页
      点击全屏预览
      2/4
      人教版(2024)化学九上 第四单元2.1《水的组成》分层练习(解析卷)第1页
      点击全屏预览
      1/12
      人教版(2024)化学九上 第四单元2.1《水的组成》分层练习(解析卷)第2页
      点击全屏预览
      2/12
      人教版(2024)化学九上 第四单元2.1《水的组成》分层练习(解析卷)第3页
      点击全屏预览
      3/12
      人教版(2024)化学九上 第四单元2.1《水的组成》导学案(解析卷)第1页
      点击全屏预览
      1/7
      人教版(2024)化学九上 第四单元2.1《水的组成》导学案(解析卷)第2页
      点击全屏预览
      2/7
      人教版(2024)化学九上 第四单元2.1《水的组成》导学案(解析卷)第3页
      点击全屏预览
      3/7
      还剩16页未读, 继续阅读

      人教版(2024)水的组成精品课件ppt

      展开

      这是一份人教版(2024)水的组成精品课件ppt,文件包含人教版2024化学九上第四单元21《水的组成》课件pptx、人教版2024化学九上第四单元21《水的组成》教学设计docx、人教版2024化学九上第四单元21《水的组成》分层练习原卷docx、人教版2024化学九上第四单元21《水的组成》导学案原卷docx、人教版2024化学九上第四单元21《水的组成》分层练习解析卷docx、人教版2024化学九上第四单元21《水的组成》导学案解析卷docx、实验4-5氢气在空气里燃烧mp4、电解水探究水的组成实验超清版mp4等8份课件配套教学资源,其中PPT共24页, 欢迎下载使用。
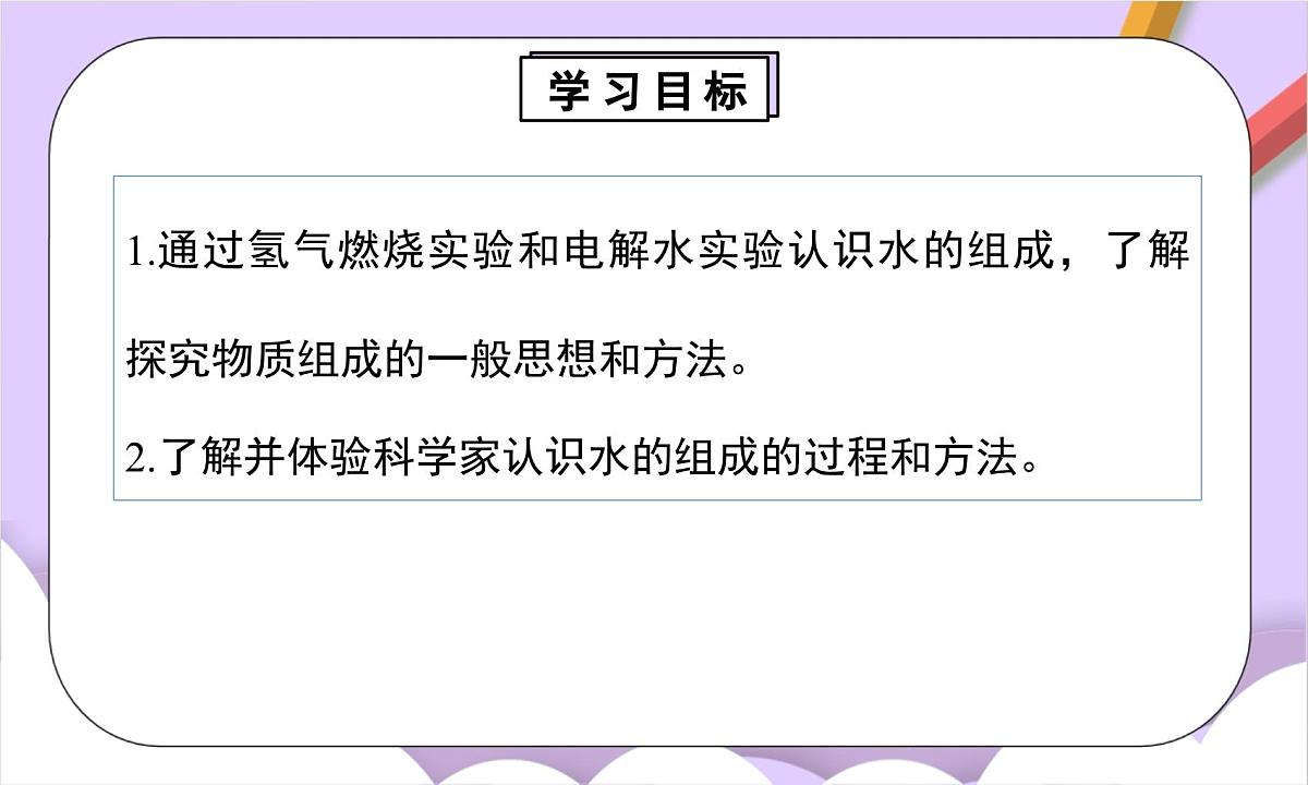
      1.通过氢气燃烧实验和电解水实验认识水的组成,了解探究物质组成的一般思想和方法。2.了解并体验科学家认识水的组成的过程和方法。
      水曾被看作是一种“元素”
      活动:阅读教材P93科学史话,了解水组成的发现史。
      “可燃空气”——氢气(H2)
      氢气燃烧的现象:产生淡蓝色火焰,放出大量热,烧杯内壁凝结有水雾。
      依据:化学反应前后,元素种类不变。
      两位科学家虽然有了新发现,但未能打破传统观念的束缚,仍认为水是一种“元素”,对此你有何感想?
      拉瓦锡重复了他们的实验,并做了一个相反的实验:将水蒸气通过1050℃的高温金属管,重新获得“易燃空气”,拉瓦锡将这种气体叫做“生成水的气体”。
      活动:观看实验视频,观察并记录实验现象。
      现象2:正极产生的气体可以使燃着的木条燃烧更旺。
      现象3:负极产生的气体可以燃烧。
      现象1:电源两极玻璃管内均有气体产生。
      现象4:负极与正极产生的气体体积比约为2:1。
      水电解产生氢气和氧气的体积比约为2:1
      查阅资料:二百多年前,拉瓦锡做了著名的水的化合和分解实验:将一定质量的氢气和氧气在一起燃烧,化合后生成了同质量的水;再将这些水分解,仍然得到原来的同质量的氢气和氧气。
      得出结论:电解水只生成氢气和氧气。
      结论:水由氢元素和氧元素组成。
      1个水分子由2个氢原子和1个氧原子构成
      2个氢原子结合成1个氢分子
      2个氧原子结合成1个氧分子
      水分子分解为氢原子和氧原子
      1.电解水实验如图。下列说法不正确的是( )A.试管2中得到氧气B.产生氢气与氧气的体积比约为2:1C.该实验说明水由氢气和氧气组成D.该化学反应的条件是通直流电
      2.下列有关电解水实验的说法错误的是(  )A.a和b体积比约为2:1B.氢气(H2)具有可燃性C.水是由氢元素和氧元素组成的D.水的电解是物理变化
      3.如图是电解水的简易装置和电解水的微观示意图。(1)图1中,通电一段时间后,写出A、B试管内产生气体的体积比:________。(2)电解水的微观示意图(图2)中正确的排列顺序为_______。

      相关课件 更多

      资料下载及使用帮助
      版权申诉
      • 1.电子资料成功下载后不支持退换,如发现资料有内容错误问题请联系客服,如若属实,我们会补偿您的损失
      • 2.压缩包下载后请先用软件解压,再使用对应软件打开;软件版本较低时请及时更新
      • 3.资料下载成功后可在60天以内免费重复下载
      版权申诉
      若您为此资料的原创作者,认为该资料内容侵犯了您的知识产权,请扫码添加我们的相关工作人员,我们尽可能的保护您的合法权益。
      入驻教习网,可获得资源免费推广曝光,还可获得多重现金奖励,申请 精品资源制作, 工作室入驻。
      版权申诉二维码
      初中化学人教版(2024)九年级上册(2024)电子课本 新教材

      课题2 水的组成

      版本: 人教版(2024)

      年级: 九年级上册(2024)

      切换课文
      • 同课精品
      • 所属专辑52份
      • 课件
      • 教案
      • 试卷
      • 学案
      • 更多
      欢迎来到教习网
      • 900万优选资源,让备课更轻松
      • 600万优选试题,支持自由组卷
      • 高质量可编辑,日均更新2000+
      • 百万教师选择,专业更值得信赖
      微信扫码注册
      手机号注册
      手机号码

      手机号格式错误

      手机验证码 获取验证码 获取验证码

      手机验证码已经成功发送,5分钟内有效

      设置密码

      6-20个字符,数字、字母或符号

      注册即视为同意教习网「注册协议」「隐私条款」
      QQ注册
      手机号注册
      微信注册

      注册成功

      返回
      顶部
      添加客服微信 获取1对1服务
      微信扫描添加客服
      Baidu
      map