


安徽省2024_2025学年高一化学上学期11月期中试题含解析
展开 这是一份安徽省2024_2025学年高一化学上学期11月期中试题含解析,共15页。试卷主要包含了 下列说法错误的是, 从单质到盐存在物质转化关系等内容,欢迎下载使用。
2.回答选择题时,选出每小题答案后,用铅笔把答题卡对应题目的答案标号涂黑。如需改动,用橡皮擦干净后,再选涂其他答案标号。回答非选择题时,将答案写在答题卡上。写在本试卷上无效。
3.考试结束后,将本试卷和答题卡一并交回。
可能用到的相对原子质量:H 1 C 12 O 16
一、选择题:本题共14小题,每小题3分,共42分。每小题只有一个选项符合题目要求。
1. 下图是黄山日出图,云雾被染成了金色或红色,这是云雾与阳光共同创造的一幅绝美的风景。下列有关说法错误的是
A. 云和雾属于分散系中气溶胶B. 图中光现象与丁达尔效应原理相同
C. 图中光现象是云雾对光的散射所致D. 丁达尔效应是胶体和溶液的本质区别
【答案】D
【解析】
【详解】A.云雾是大气中的水蒸气遇冷液化成的小水滴或凝华成的小冰晶漂浮在空中的可见聚合物,它们都形成气溶胶,A正确;
B.图中现象是云雾对光产生的散射作用,与丁达尔效应原理相同,B正确;
C.图中光现象是云雾产生的丁达尔现象,是云雾对光的散射所致,C正确;
D.丁达尔效应是区分胶体和溶液的方法,本质区别是分散质粒子直径不同,D错误;
故选D。
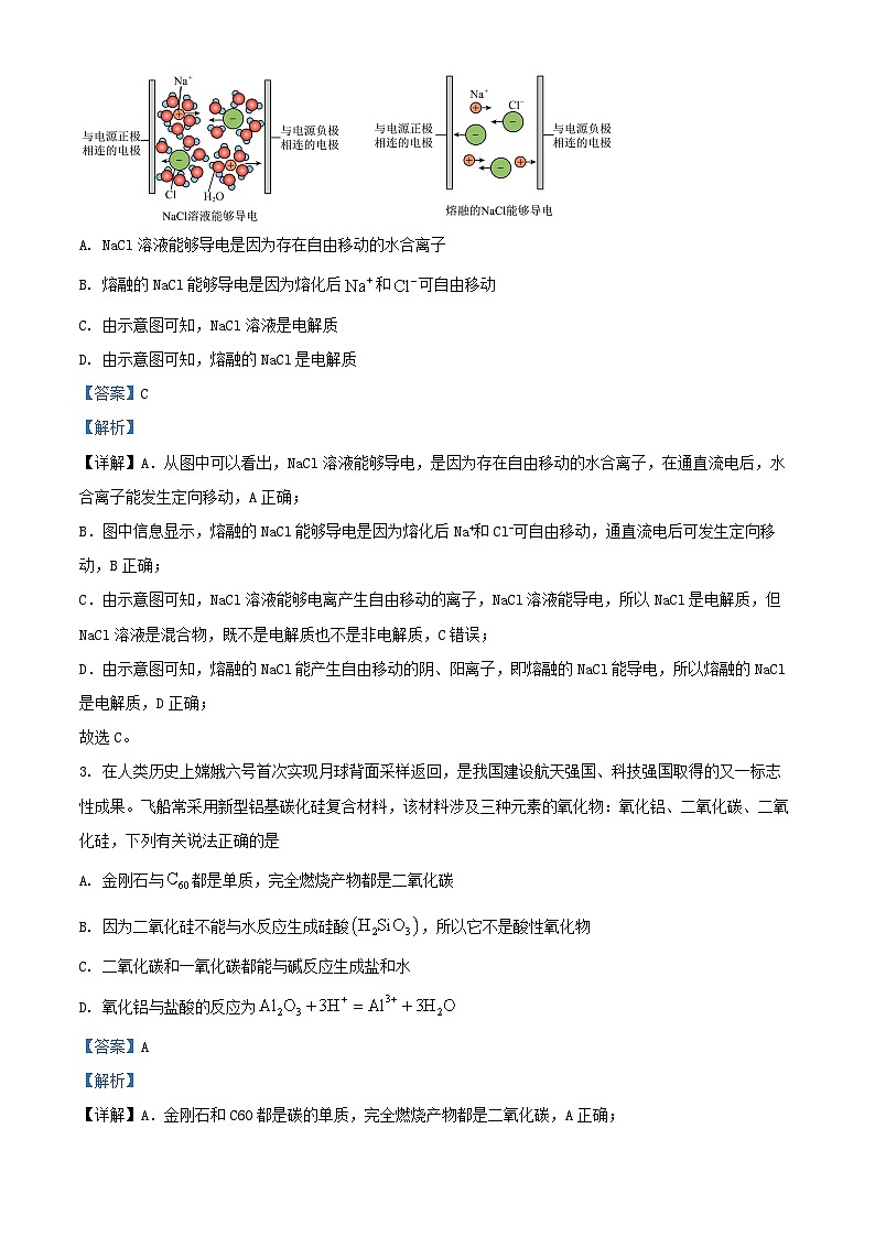
2. NaCl溶液和熔融NaCl的导电示意图如图所示,下列有关说法错误的是
A. NaCl溶液能够导电是因为存在自由移动的水合离子
B. 熔融的NaCl能够导电是因为熔化后和可自由移动
C. 由示意图可知,NaCl溶液是电解质
D. 由示意图可知,熔融的NaCl是电解质
【答案】C
【解析】
【详解】A.从图中可以看出,NaCl溶液能够导电,是因为存在自由移动的水合离子,在通直流电后,水合离子能发生定向移动,A正确;
B.图中信息显示,熔融的NaCl能够导电是因为熔化后Na+和Cl-可自由移动,通直流电后可发生定向移动,B正确;
C.由示意图可知,NaCl溶液能够电离产生自由移动的离子,NaCl溶液能导电,所以NaCl是电解质,但NaCl溶液是混合物,既不是电解质也不是非电解质,C错误;
D.由示意图可知,熔融的NaCl能产生自由移动的阴、阳离子,即熔融的NaCl能导电,所以熔融的NaCl是电解质,D正确;
故选C。
3. 在人类历史上嫦娥六号首次实现月球背面采样返回,是我国建设航天强国、科技强国取得的又一标志性成果。飞船常采用新型铝基碳化硅复合材料,该材料涉及三种元素的氧化物:氧化铝、二氧化碳、二氧化硅,下列有关说法正确的是
A. 金刚石与都是单质,完全燃烧产物都是二氧化碳
B. 因为二氧化硅不能与水反应生成硅酸,所以它不是酸性氧化物
C. 二氧化碳和一氧化碳都能与碱反应生成盐和水
D. 氧化铝与盐酸的反应为
【答案】A
【解析】
【详解】A.金刚石和C60都是碳的单质,完全燃烧产物都是二氧化碳,A正确;
B.二氧化硅是酸性氧化物,能与强碱反应生成硅酸盐,虽然不直接与水反应生成硅酸,B错误;
C.二氧化碳能与碱反应生成碳酸盐和水,而一氧化碳不能,C错误;
D.氧化铝与盐酸反应生成氯化铝和水,离子方程式为:,D错误;
故选A。
4. 某无色溶液中,下列离子能大量共存的是
A. B.
C. D.
【答案】C
【解析】
【详解】A.在水溶液中,Fe3+使溶液呈黄色,A不符合题意;
B.在水溶液中,会反应生成CaCO3沉淀,不能大量共存,B不符合题意;
C.在水溶液中,之间都不发生反应,能大量共存,C符合题意;
D.硝酸根在酸性条件下具有较强氧化性,能氧化碘离子,即会发生氧化还原反应,三者不能大量共存,D不符合题意;
故选C。
5. 下列过程对应的离子方程式书写错误的是
A. 溶液和NaOH溶液反应:
B. 将稀盐酸滴在铁片上:
C. 向溶液中加入足量氨水:
D. 向漂白粉溶液中通入少量SO2气体:
【答案】D
【解析】
【详解】A.为强酸强碱的酸式盐,在水溶液中发生完全电离,则其与NaOH溶液反应的离子方程式为:,A正确;
B.稀盐酸具有弱氧化性,能将Fe氧化为Fe2+,将稀盐酸滴在铁片上:,B正确;
C.一水合氨为弱碱,则向溶液中加入足量氨水:,C正确;
D.向漂白粉溶液中通入少量SO2气体,SO2被氧化为H2SO4:,D错误;
故选D。
6. 下列说法错误的是
A. 过氧化钠可作为潜水艇中的供氧剂
B. Na2CO3可用于焙制糕点和治疗胃酸过多
C. 漂白粉可用于游泳池的杀菌消毒和衣物漂白
D. 火灾现场有大量钠存在时,需用干燥的沙土来灭火
【答案】B
【解析】
【详解】A.过氧化钠能吸收二氧化碳和水蒸气并生成氧气,所以可作为潜水艇中的供氧剂,A正确;
B.Na2CO3的热稳定性强,受热后不易分解,不可用于焙制糕点,由于Na2CO3溶液碱性较强,不能治疗胃酸过多,B错误;
C.漂白粉的有效成分为次氯酸钙,具有强氧化性,并能杀菌消毒,所以可用于游泳池的杀菌消毒和衣物漂白,C正确;
D.钠的金属活动性强,易与氧气、水、二氧化碳等发生反应,所以当火灾现场有大量钠存在时,需用干燥的沙土来灭火,D正确;
故选B。
7. 从单质到盐存在物质转化关系:,如在氧气中加热钠生成过氧化钠,过氧化钠能与水反应生成氢氧化钠和氧气,且物质X为二氧化碳。下列有关说法正确的是
A. 中阴阳离子数目相等
B. NaOH和都是强碱
C. 若单质为Na,且CO2过量,则盐为
D. 若单质是Cu,上述转化关系也能成立
【答案】C
【解析】
【详解】A.Na2O2是由Na+和构成的,阴、阳离子数目比为1:2,A不正确;
B.NaOH是强碱,是弱碱,B不正确;
C.若单质为Na,则氧化物为Na2O2,与水反应生成的碱为NaOH,通入过量CO2,生成的盐为NaHCO3,C正确;
D.若单质是Cu,氧化物为CuO,CuO与水不反应,不能生成Cu(OH)2,则上述转化关系不成立,D不正确;
故选C。
8. 下列装置能达到相应实验目的的是
A. 甲用于比较NaHCO3和Na2CO3的热稳定性
B. 乙用于验证Na2O2与水的反应是一个放热过程
C. 丙用于检测新制氯水的pH
D. 丁用于除去CO2中少量的HCl
【答案】B
【解析】
【详解】A.套管实验中,外管温度比内管高,应把热稳定性差的固体放在内管中,甲中把NaHCO3放在外管中,虽然澄清石灰水变浑浊的现象表现NaHCO3分解了,但并不能说明NaHCO3比Na2CO3易分解,也就是不能用于比较NaHCO3和Na2CO3的热稳定性,A不能达到实验目的;
B.乙实验中,看到U形管内液面左低右高,说明试管内温度升高,可用于验证Na2O2与水的反应是一个放热过程,B能达到实验目的;
C.氯水具有漂白性,能漂白pH试纸,不能用于测定新制氯水的pH,C不能达到实验目的;
D.CO2和HCl都能与Na2CO3反应,则丁不能用于除去CO2中少量的HCl,D不能达到实验目的;
故选B。
9. 由下列实验操作、现象得到的结论正确的是
A. AB. BC. CD. D
【答案】C
【解析】
【详解】A.将少量钠加入CuSO4溶液中,Na先与水发生置换反应生成NaOH和H2,NaOH再与CuSO4发生复分解反应,并未发生钠置换出铜的反应,A不正确;
B.将一片鲜花花瓣放入盛有干燥氯气的集气瓶,鲜花花瓣变色,由于鲜花中含有水分,所以并不能说明干燥的氯气有漂白性,B不正确;
C.向Ca(OH)2溶液中通入少量CO2,产生白色沉淀,则白色沉淀是CaCO3,C正确;
D.将Na2O2加入酚酞溶液中,溶液先变红后褪色,表明生成物中除了NaOH外,还有其它具有漂白性的物质,因为NaOH没有漂白性,D不正确;
故选C。
10. 科研人员发现CO2的捕获和转化可以通过如下途径实现,其原理如图所示。下列说法正确的是
A. 反应①是分解反应
B. 反应②中氧化剂只有
C. 反应②中CO仅是氧化产物
D. 该过程总反应为
【答案】D
【解析】
【分析】反应①为CaO+CO2=CaCO3,②为CaCO3+CH4CaO+2CO+2H2。
【详解】A.按图中箭头,反应①为CaO+CO2=CaCO3,是化合反应,A不正确;
B.反应②中,CaCO3中C元素化合价降低,CH4中C元素化合价升高、H元素化合价降低,则氧化剂为CaCO3、CH4,B不正确;
C.反应②中CO来自CaCO3和CH4,既是氧化产物又是还原产物,C不正确;
D.将反应①②加和,可得出该过程总反应为,D正确;
故选D。
11. 下列有关物质除杂所用的试剂或方法正确的是
A. AB. BC. CD. D
【答案】A
【解析】
【详解】A.NaCl溶液(MgCl2),加入适量的NaOH溶液,与MgCl2反应生成Mg(OH)2沉淀和NaCl,过滤出沉淀,所得溶液为NaCl溶液,A正确;
B.稀盐酸(稀硫酸),加入适量的Ba(NO3)2溶液,生成BaSO4沉淀和HNO3,过滤后所得稀盐酸中混入稀硝酸,B不正确;
C.淀粉溶液(NaCl),淀粉溶液属于胶体,过滤时,淀粉溶液中的胶体粒子和NaCl溶液中的离子都能通过滤纸孔隙,不能达到除杂质的目的,C不正确;
D.NaHCO3固体(Na2CO3),在坩埚中加热,NaHCO3转化为Na2CO3,D不正确;
故选A。
12. 下列有关物质的保存方法错误的是
A. 少量的钠通常保存在装有煤油的试剂瓶中
B. 新制氯水应保存在玻璃塞的棕色试剂瓶中
C. 碳酸钙固体应放在玻璃塞的细口瓶中
D. 漂白粉应存放在干燥、避光处
【答案】C
【解析】
【详解】A.钠是一种活泼金属,极易与空气中的氧气和水反应,因此少量的钠通常保存在装有煤油的试剂瓶中,A正确;
B.新制氯水具有强氧化性,且成分中HClO见光分解成HCl和O2,因此需要保存在带玻璃塞的棕色瓶中,B正确;
C.碳酸钙固体应保存在广口瓶中更方便取用,而不是细口瓶中,C错误;
D.漂白粉的主要成分是Ca(ClO)2和CaCl2,Ca(ClO)2水解生成HClO,HClO见光分解成HCl和O2,从而漂白粉失效,因此漂白粉要密封存放于干燥阴凉处,D正确;
故选C。
13. 下图是在芜湖方特梦幻王国拍摄到的绝美烟花图,下列有关说法错误的是
A. 烟花中五彩缤纷的颜色实际上是一些金属的焰色
B. 烟花中的黄色可能由钠元素所致,绿色可能由铜元素所致
C. 焰色试验是伴随发光现象的化学变化
D. 焰色试验时常用盐酸洗涤铂丝而不用硫酸
【答案】C
【解析】
【详解】A.烟花是在火药中按一定配比加入镁、铝、锑等金属粉末和锶、钡、钠等金属化合物制成,火药产生的能量使某些金属发生焰色反应,从而产生五彩缤纷的颜色,A正确;
B.钠的焰色为黄色,铜的焰色为绿色,则烟花中的黄色可能由钠元素所致,绿色可能由铜元素所致,B正确;
C.焰色试验是伴随发光现象的物理变化,C错误;
D.硫酸是难挥发性酸,硫酸盐在灼烧时难以挥发,所以焰色试验时,常用盐酸洗涤铂丝而不用硫酸,以便去除杂质,D正确;
故选C。
14. 已知:(未配平),下列有关该反应的说法错误的是
A. 氧化产物与还原产物的化学计量数之比为3:2
B. 该反应中K2Cr2O7发生氧化反应
C. 每生成1个Cl2分子转移2个电子
D. 由反应可知氧化性:K2Cr2O7>Cl2
【答案】B
【解析】
【分析】在反应中,K2Cr2O7为氧化剂,HCl表现出酸性和还原性,CrCl3是还原产物,Cl2是氧化产物。
【详解】A.由分析可知,CrCl3是还原产物,Cl2是氧化产物,依据得失电子守恒可建立关系式:3Cl2——2CrCl3,则氧化产物与还原产物的化学计量数之比为3:2,A正确;
B.该反应中,K2Cr2O7氧化剂,发生还原反应,B错误;
C.在反应中,Cl元素由-1价升高到0价,则每生成1个Cl2分子转移2个电子,C正确;
D.由反应可知,K2Cr2O7是氧化剂,Cl2是氧化产物,则氧化性:K2Cr2O7>Cl2,D正确;
故选B。
二、非选择题:本题共4小题,共58分。
15. 侯氏制碱法是由中国化学工程师侯德榜先生所发明的一种高效、低成本的制碱方法,打破了当时欧美对制碱业的垄断。侯氏制碱法的工艺流程如图所示。
请回答下列问题:
(1)步骤①和②能否调换顺序:___________(填“能”或“否”),并说明原因:___________。
(2)向饱和食盐水中通入和发生总反应的离子方程式为___________。
(3)步骤③的操作名称是___________;在实验室进行该操作需要用到的玻璃仪器为___________。
(4)步骤④发生反应的化学方程式为___________。
(5)该工艺中可以循环利用的两种物质是___________。
【答案】(1) ①. 否 ②. 氨气水溶性更好,先通入可使溶液呈碱性,有助于溶解更多的二氧化碳
(2)
(3) ①. 过滤 ②. 漏斗、烧杯和玻璃棒
(4)
(5)可循环利用,分离出副产品后的可循环利用
【解析】
【分析】氨气先通入饱和食盐水,再通入二氧化碳,生成碳酸氢钠固体和氯化铵,经过过滤,得到碳酸氢钠固体和母液,对碳酸氢钠进行煅烧分解生成碳酸钠;母液中加入食盐晶体,通过降温结晶,得到氯化铵晶体和食盐水,由此分析回答下面问题。
【小问1详解】
二氧化碳在饱和食盐水中溶解度较小,而氨气在饱和食盐水中溶解度大,更有利于吸收二氧化碳,在制备流程中先通入氨气的原因是氨气水溶性更好,先通入可使溶液呈碱性,有助于溶解更多的二氧化碳,故步骤①和②不能调换顺序;
【小问2详解】
向饱和食盐水中通入 NH3和 CO2发生总反应的离子方程式为;
【小问3详解】
步骤③的操作为过滤,在实验室进行该操作需要用到的玻璃仪器包括:漏斗、烧杯和玻璃棒;
【小问4详解】
碳酸氢钠在加热的条件下会分解生成碳酸钠、水和二氧化碳,化学方程式为;
【小问5详解】
从流程中可知,可循环利用,分离出副产品后的可循环利用。
16. 某无色溶液中含有大量中的若干种。取少量原溶液进行如下实验:
①加入过量的盐酸,有气泡逸出;
②取实验①所得溶液,向其中滴加足量的BaCl2溶液,过滤得到白色沉淀;
③取实验②所得滤液,向其中加入AgNO3溶液,有白色沉淀生成。
请回答下列问题:
(1)实验①中发生反应的离子方程式为___________。
(2)实验②中发生反应离子方程式为___________。
(3)原溶液中一定不存在的离子是___________(填离子符号,下同);原溶液中一定含有的离子是___________;原溶液中可能含有的离子是___________。
(4)取适量原溶液,向其中加入少量NaHSO4溶液,发生反应的离子方程式为___________。
【答案】(1)2H++=H2O+CO2↑
(2)Ba2++=BaSO4↓
(3) ①. Cu2+、H+、Ca2+ ②. Na+、、 ③. Cl-
(4)+H+=
【解析】
【分析】某无色溶液中含有大量中的若干种。取少量原溶液进行如下实验:
①加入过量的盐酸,有气泡逸出,则原溶液中含有,不含有Cu2+、H+、Ca2+;
②取实验①所得溶液,向其中滴加足量的BaCl2溶液,过滤得到白色沉淀,则溶液中含有;
③取实验②所得滤液,向其中加入AgNO3溶液,有白色沉淀生成,则滤液中含有Cl-,但由于实验①中引入了Cl-,所以原溶液中不一定含有Cl-。
【小问1详解】
实验①中,加入的盐酸能与发生反应,生成CO2气体和水,离子方程式为2H++=H2O+CO2↑。
【小问2详解】
实验②中,加入BaCl2,与溶液中的发生反应,生成BaSO4白色沉淀,离子方程式为Ba2++=BaSO4↓。
【小问3详解】
由分析可知,原溶液中一定不存在的离子是Cu2+、H+、Ca2+;由分析可得出,原溶液中一定含有、,考虑溶液呈电中性,溶液中一定含有Na+,所以原溶液中一定含有的离子是Na+、、;原溶液中可能含有的离子是Cl-。
【小问4详解】
取适量原溶液,向其中加入少量NaHSO4溶液,则与NaHSO4电离产生的H+发生反应,生成,离子方程式为+H+=。
【点睛】进行离子推断时,常需使用离子共存和溶液呈电中性两个隐含信息。
17. 84消毒液是一种以次氯酸钠为有效成分的含氯消毒剂,主要用于物体表面和环境的消毒。某同学设计模拟工业生产制备84消毒液的实验装置如图所示。
已知:。
请回答下列问题:
(1)该实验制备氯气采用的药品是和浓盐酸,写出生成氯气的化学方程式:___________。
(2)装置B中的试剂名称为___________,其作用是___________。
(3)装置C烧杯中冰水的作用是___________。
(4)装置C试管中发生反应的离子方程式为___________。
(5)84消毒液不能与洁厕灵(主要成分为盐酸)一起使用,二者混合后会产生有毒的黄绿色气体,该反应的离子方程式为___________。
(6)老师反复强调:“制备氯气时,一定要向烧瓶中缓慢滴加浓盐酸”。请你写出缓慢滴加浓盐酸的原因:___________(填一条)。
(7)二氧化氯的漂白能力和消毒能力比氯气强,使用起来比较安全,现在越来越多地取代以次氯酸盐为有效成分的漂白剂和消毒剂。工业制备可以在硫酸酸性环境下,向溶液中通入,得到和一种酸式盐,写出该反应的化学方程式:___________。
【答案】(1)
(2) ①. 饱和氯化钠溶液 ②. 除去氯气中的氯化氢
(3)起到了降温的作用,从而避免了较高温度下氯气与碱液反应生成氯酸钠
(4)
(5)
(6)防止反应过于剧烈,使盐酸挥发加快
(7)
【解析】
【分析】装置A中浓盐酸和二氧化锰在加热条件下生成氯气,装置B中用饱和食盐水除去氯气中的HCl,装置C中氢氧化钠溶液用于制取漂白液,冰水起到了降温的作用,从而避免了高温条件下氯气与碱液反应生成氯酸钠,装置D用来吸收尾气,据此分析回答下面问题。
【小问1详解】
浓盐酸和二氧化锰在加热条件下发生反应生成氯化锰、氯气和水,发生反应的化学方程式为;
【小问2详解】
装置B中的试剂名称为饱和氯化钠溶液,用于除去氯气中的氯化氢;
【小问3详解】
温度较高时,氯气和氢氧化钠反应会生成氯酸钠,因此装置C中的冰水起到了降温的作用,从而避免了较高温度下氯气与碱液反应生成氯酸钠;
【小问4详解】
氯气通入氢氧化钠溶液中发生反应生成氯化钠、次氯酸钠和水,反应的离子方程式为;
【小问5详解】
产生有毒的黄绿色气体为氯气,则反应的离子方程式为;
【小问6详解】
制备氯气时,一定要向烧瓶中缓慢滴加浓盐酸,其原因是防止反应过于剧烈,使盐酸挥发加快;
【小问7详解】
在硫酸酸性环境下,向NaClO3溶液中通入SO2,得到ClO2和NaHSO4,该反应的化学方程式为。
18. 氧化还原反应是中学化学的重要理论,请回答下列相关问题:
(1)已知,该反应中失去电子的物质是___________(填化学式,下同),得到电子的物质是___________。
(2)已知:、、
①Cl2、Br2、I2的氧化性由强到弱的顺序为___________。
②还原性:Fe2+___________Br-(填“>”或“<”),向FeBr2溶液中通入少量氯气的离子方程式为___________,向FeBr2溶液中通入过量氯气的离子方程式为___________。
(3)向FeCl3溶液中通入SO2至饱和,溶液逐渐由黄色变为浅绿色,向反应后的溶液中滴入BaCl2溶液,有白色沉淀生成,写出通入SO2时发生反应的离子方程式:___________;若在碱性环境下FeCl3与NaClO反应可以生成Na2FeO4和NaCl,则该反应中氧化剂与还原剂的化学计量数之比为___________。
【答案】(1) ①. CaH2 ②. H2O
(2) ①. Cl2>Br2>I2 ②. > ③. 2Fe2++Cl2=2Fe3++2Cl- ④. 2Fe2++4Br-+3Cl2=2Fe3++2Br2+6Cl-
(3) ①. 2Fe3++SO2+2H2O=2Fe2+++4H+ ②. 3:2
【解析】
【小问1详解】
在反应中,CaH2中的H元素由-1价升高到0价。H2O中的H元素由+1价部分降低到0价,则该反应中失去电子的物质是CaH2,得到电子的物质是H2O。
【小问2详解】
由反应可得出:氧化性Br2>I2,还原性I->Br-;
由反应可得出,氧化性Cl2>Br2,还原性Br->Cl-;
由反应可得出,氧化性Br2>Fe3+,还原性Fe2+>Br-。
①由分析可得出,Cl2、Br2、I2的氧化性由强到弱的顺序为Cl2>Br2>I2。
②还原性:Fe2+>Br-,向FeBr2溶液中通入少量氯气,由于还原性Fe2+>Br-,所以离子方程式为2Fe2++Cl2=2Fe3++2Cl-,向FeBr2溶液中通入过量氯气,Fe2+、Br-都会被Cl2氧化,则离子方程式为2Fe2++4Br-+3Cl2=2Fe3++2Br2+6Cl-。
【小问3详解】
向FeCl3溶液中通入SO2至饱和,溶液逐渐由黄色变为浅绿色,则Fe3+被SO2还原为Fe2+,SO2被氧化为硫酸,向反应后的溶液中滴入BaCl2溶液,有BaSO4白色沉淀生成,则通入SO2时发生反应的离子方程式:2Fe3++SO2+2H2O=2Fe2+++4H+;若在碱性环境下FeCl3与NaClO反应可以生成Na2FeO4和NaCl,则该反应的化学方程式为2Fe(NO3)3+3KClO+10KOH=2K2FeO4+3KCl+6KNO3+5H2O,其中氧化剂是KClO,还原剂是Fe(NO3)3,则氧化剂与还原剂的化学计量数之比为3:2。
【点睛】在一个反应中,氧化性:氧化剂>氧化产物,还原性:还原剂>还原产物。
选项
实验操作
现象
结论
A
将少量钠加入CuSO4溶液中
产生蓝色沉淀
钠置换出了铜
B
将一片鲜花花瓣放入盛有干燥氯气的集气瓶中
鲜花花瓣变色
干燥的氯气有漂白性
C
向Ca(OH)2溶液中通入少量CO2
产生白色沉淀
白色沉淀是CaCO3
D
将Na2O2加入酚酞溶液中
溶液先变红后褪色
生成物有NaOH,且NaOH有漂白性
选项
目标物质(括号内为杂质)
试剂或方法
A
NaCl溶液(MgCl2)
加入适量的NaOH溶液、过滤
B
稀盐酸(稀硫酸)
加入适量的Ba(NO3)2溶液、过滤
C
淀粉溶液(NaCl)
过滤
D
NaHCO3固体(Na2CO3)
在坩埚中加热
相关试卷
这是一份安徽省2024_2025学年高一化学上学期11月期中试题含解析,共15页。试卷主要包含了 下列说法错误的是, 从单质到盐存在物质转化关系等内容,欢迎下载使用。
这是一份安徽省2024_2025学年高一化学上学期11月期中试题含解析,共17页。试卷主要包含了5 K-39 Fe-56等内容,欢迎下载使用。
这是一份安徽省2025_2026学年高一化学上学期11月期中测试试题含解析,共18页。
相关试卷 更多
- 1.电子资料成功下载后不支持退换,如发现资料有内容错误问题请联系客服,如若属实,我们会补偿您的损失
- 2.压缩包下载后请先用软件解压,再使用对应软件打开;软件版本较低时请及时更新
- 3.资料下载成功后可在60天以内免费重复下载
免费领取教师福利 




.png)




