


所属成套资源:人教版高中生物选修3 课件+教案+试题
高中生物人教版 (2019)选择性必修3动物细胞培养课后练习题
展开 这是一份高中生物人教版 (2019)选择性必修3动物细胞培养课后练习题,共38页。试卷主要包含了动物细胞培养的条件,动物细胞培养的过程,干细胞培养及其应用等内容,欢迎下载使用。
自主梳理
动物细胞工程常用的技术包括 、 和 等,其中 是动物细胞工程的基础。动物细胞培养是指从动物机体中取出相关的组织,将它分散成 ,然后放在适宜的培养条件下,让这些细胞 和 的技术。
一、动物细胞培养的条件
(1)营养:所用培养从物理性质划分类型为 ,从成分上划分类型为 。通常需加入 等天然成分。
(2)无菌、无毒的环境
①对培养液和所有培养用具进行 处理以及在 环境下进行操作。
②定期更换 ,以便清除 ,防止细菌代谢物积累对细胞自身造成伤害。
(3)温度、pH和渗透压
①温度:多以 ℃为宜。
②pH: 。
③渗透压:适宜
(4)气体环境
①氧气是细胞新陈代谢 的,二氧化碳的主要作用是 。
②在进行细胞培养时,通常采用培养皿或松盖培养瓶,并将他们置于含有 空气和 CO2的混合气体的CO2培养箱中进行培养。
二、动物细胞培养的过程
取动物组织块(动物胚胎或幼龄动物的器官或组织)→剪碎→用 的方法或用 、 处理一段时间,将组织分散成 →制成 →转入培养皿或培养瓶中进行培养→贴满瓶壁的细胞重新用 或 处理分散成单个细胞继续 培养。
(1)体外培养动物细胞可以分为两大类:一类细胞能够 在培养液中生长增殖。另一类则需要 于某些基质表面才能生长增殖,大多数细胞属于这种类型。
(2)细胞贴壁:将细胞悬液放入培养瓶内,置于适宜环境中培养,悬液中分散的细胞很快就 ,称为细胞贴壁。
(3)接触抑制:当贴壁细胞分裂生长到表面 时,细胞停止 的现象称为细胞的接触抑制。
(4)原代培养:指动物组织经处理后的 。(分瓶之前的培养)
(5)传代培养:指 的细胞培养。
(6)在进行传代培养时,悬浮培养的细胞直接用 收集;贴壁细胞需要重新用 等处理,使之分散成 ,然后再用 法收集。
三、干细胞培养及其应用
1.干细胞的概念:动物和人体内仍保留的少数具有 和 能力的细胞。
在一定条件下,干细胞可以分化成其他类型的细胞。
2.干细胞的分布:存在于 、 和 等多种组织和器官中。
3.干细胞的分类:包括胚胎干细胞和成体干细胞等。
(1)胚胎干细胞(简称 细胞)
①分布:存在于 中。
②特点:具有分化为成年动物体内的 一种类型的细胞,并进一步形成机体的所有组织和器官甚至 的潜能。
③局限性:胚胎干细胞必须从胚胎中获取 ,涉及伦理问题,因而限制了在医学上的应用。
④应用实例:ES细胞在体外分化成心肌细胞、神经元细胞和造血干细胞等。
(2)成体干细胞
①分布:存在于成体组织或器官内中。
②举例:骨髓中的造血干细胞、神经系统中的神经干细胞、睾丸中的精原干细胞等。
③特点:一般认为,成体干细胞具有组织 ,只能分化成特定的细胞或组织,
发育成完整个体的能力。
④发现最早、研究最多的、应用最成熟的实例:造血干细胞,主要存在于成体的 中。
(3)诱导多能干细胞(iPS细胞)
①概念:通过体外诱导小鼠成纤维细胞,获得了类似 的一种细胞。
②优点:诱导过程无须破坏胚胎。
iPS细胞可来源于病人自身的体细胞,将它移植回病人体内后,理论上可以避免 。
4.干细胞的应用
(1)应用原理:有着自我更新能力及分化潜能的干细胞,与组织、器官的发育、
再生和修复等密切相关。
(2)应用实例:
造血干细胞:治疗白血病及一些恶性肿瘤放疗或化疗后引起的造血系统、免疫系统功能障碍等疾病。
神经干细胞:治疗神经组织损伤和神经系统退行性疾病(如帕金森病、阿尔茨海默病等)。
(3)面临的问题:存在导致肿瘤发生的风险。
(4)应用展望:干细胞将在再生医学、药物安全性与有效性检测等领域发挥大作用。
预习检测(限时10分钟)
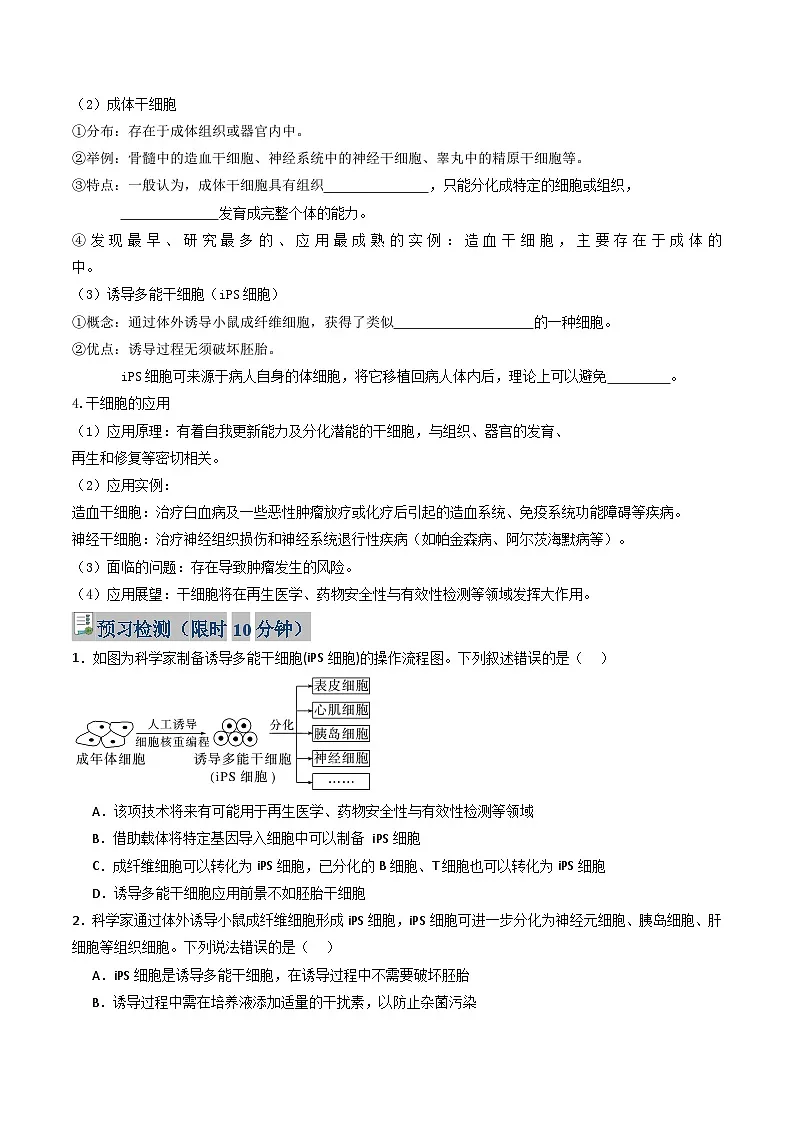
1.如图为科学家制备诱导多能干细胞(iPS细胞)的操作流程图。下列叙述错误的是( )
A.该项技术将来有可能用于再生医学、药物安全性与有效性检测等领域
B.借助载体将特定基因导入细胞中可以制备 iPS细胞
C.成纤维细胞可以转化为iPS细胞,已分化的B细胞、T细胞也可以转化为iPS细胞
D.诱导多能干细胞应用前景不如胚胎干细胞
2.科学家通过体外诱导小鼠成纤维细胞形成iPS细胞,iPS细胞可进一步分化为神经元细胞、胰岛细胞、肝细胞等组织细胞。下列说法错误的是( )
A.iPS细胞是诱导多能干细胞,在诱导过程中不需要破坏胚胎
B.诱导过程中需在培养液添加适量的干扰素,以防止杂菌污染
C.iPS细胞分化为神经元细胞的过程并未体现出细胞的全能性
D.对iPS细胞进行定向诱导获得的胰岛细胞可用于治疗某些疾病
3.下列关于动物细胞培养的叙述,正确的是( )
A.动物细胞培养一般使用固体培养基
B.培养液和所有培养用具要进行消毒处理
C.定期更换培养液可以防止代谢产物的积累对细胞造成的危害
D.细胞培养液中通常含有维生素、激素、糖等多种能源物质
4.科学家将4个关键基因移植入已分化的肌肉细胞中并表达,使这个细胞成为多能干细胞(iPS细胞)。下图为该实验示意图。下列有关叙述正确的是( )
A.应用该技术可大大降低免疫排斥反应,提高器官移植的成功率
B.iPS细胞所携带的遗传信息与肌肉细胞相同
C.关键基因表达使细胞功能趋向专门化,降低了细胞的分化程度
D.图示过程体现了iPS细胞的全能性
5.下列有关动物细胞培养和植物组织培养的叙述,错误的是( )
A.动物细胞培养和植物组织培养都需要无菌条件
B.动物细胞培养和植物组织培养过程中都要用到胰蛋白酶
C.动物细胞培养可获得大量细胞,茎尖组织培养可获得脱毒植株
D.动物细胞培养和植物组织培养的理论基础不同
6.对某种动物的肝肿瘤细胞进行细胞培养,下列叙述错误的是( )
A.在利用肝组织块制备细胞悬液时,可用胰蛋白酶或胶原蛋白酶处理
B.动物细胞培养应在含5%CO2的恒温培养箱中进行,CO2的作用是刺激细胞呼吸
C.动物细胞培养过程中必须保证培养环境是无菌、无毒的
D.在合成培养基中,通常需加入血清等天然成分
7.治疗大面积烧伤时,可通过细胞培养构建“人造皮肤”进行移植。下列叙述错误的是( )
A.使用烧伤病人健康皮肤细胞可培养出不产生免疫排斥反应的“皮肤”
B.用胰蛋白酶处理皮肤组织,目的是使它分散成单个细胞
C.贴壁生长的皮肤细胞会发生接触抑制现象
D.传代培养时,贴壁细胞直接用离心法收集,然后再分瓶培养
8.现在有一个婴儿在出生后医院为他保留了脐血,在他以后生长发育过程中如果出现了某种难治疗的疾病,就可以通过血液中的干细胞来为他治病,关于这个实例说法正确的是( )
A.用干细胞培育出人体需要的器官用来移植治病,需要激发细胞的全能性
B.用脐血中的干细胞能够治疗这个孩子所有的疾病
C.如果要移植用他的干细胞培育出的器官,需要用到细胞培养技术
D.如果要移植用他的干细胞培育出的器官,应该长期给他使用免疫抑制药物
9.某科研团队利用7个小分子化合物的组合处理小鼠体细胞。使其重编程为多潜能干细胞(称为CiPS细胞),使得转入外源基因的方法不再是细胞编程所必需的。下列相关叙述错误的是( )
A.这一过程类似于植物细胞的脱分化过程
B.小鼠的体细胞诱导成CiPS细胞后,细胞周期会变短
C.与小鼠的体细胞相比,诱导形成的CiPS细胞全能性较低
D.小鼠体细胞诱导成CiPS细胞是形态、结构和功能发生稳定性差异的过程
10.干眼症是由于泪液分泌减少导致的眼睛干涩病症。将有关基因导入已分化的体细胞获得诱导多能干细胞(iPS细胞),培养iPS细胞得到的眼结膜组织可分泌泪液成分“粘液素”,有望治疗干眼症。下列说法不正确的是( )
A.导入的基因具有促使体细胞恢复分裂能力的作用
B.利用iPS细胞获得眼结膜组织时,应加入分化抑制因子
C.利用iPS细胞治疗人类疾病理论上可避免免疫排斥反应
D.iPS细胞可在一定程度上避免胚胎干细胞涉及的伦理问题
►环节 iPS细胞的培养和利用
【情景材料】
在治疗大面积烧伤时,通常采用的方法是取烧伤病人的健康皮肤进行自体移植。但对这样的病人来说,自体健康皮肤非常有限,使用他人皮肤来源又不足,而且还会产生免疫排斥反应。那么,怎样才能获得大量的自体健康皮肤?能不能用自体皮肤的单个细胞培养出可供移植的皮肤?
下图为iPS细胞的培养和利用过程示意图,请据图回答下列问题。
【问题探究】
1.由iPS细胞分化为各种组织细胞过程的实质是什么?
2.从病人体内提取成纤维细胞,将其转化成iPS细胞,经诱导后产生所需细胞,将所需细胞植入病人体内,这种技术的优点有哪些?
3.iPS细胞是多能干细胞,还是专能干细胞?在分裂过程中会发生哪些变异?
4.诱导多能干细胞用于治疗人类的某些顽症的原理是什么?
诱导多能干细胞为什么可以解决器官移植时供体器官不足和器官移植后免疫排斥的问题?
典例精讲
【例1】动物细胞培养是动物细胞工程的基础。下列有关叙述正确的是( )
A.一般选择幼龄动物的细胞培养,原因是其细胞分化程度低
B.进行细胞传代培养时,细胞每传一代,细胞数目增加一倍
C.传代培养前需用胰蛋白酶处理贴壁细胞,制成细胞悬液
D.为保证无菌的环境,需要定期更换培养液,清除代谢物
【例2】目前肺类器官主要有两种培养方式:其一是诱导多能干细胞(iPS细胞)生成;其二是将肺上皮干细胞与筛选后的体细胞进行共培养(过程如图所示)。下列叙述错误的是( )
A.iPS细胞具有组织特异性,只能分化成特定的细胞或组织
B.肺类装配体的培养需要适宜的营养、温度、pH等基本条件
C.培养肺类装配体时需定期更换培养液以便清除代谢废物等
D.肺类器官A和B细胞中的DNA相同,RNA和蛋白质存在差异
【例3】下列关于动物细胞培养的叙述,不正确的是( )
A.动物细胞培养可用于检测有毒物质和获得大量自身健康细胞
B.从细胞株中分离出特殊性质的细胞经过培养获得细胞系
C.培养保留接触抑制的细胞在培养瓶壁上可形成单层细胞
D.能连续传代的细胞系是发生转化的细胞系,但不一定有异倍体核型、接触抑制
【例4】如图为动物细胞培养的基本过程,以下叙述错误的是( )
A.a中放置的一般是幼龄动物的器官或组织,原因是其细胞分裂能力强
B.c过程属于原代培养,d过程属于传代培养
C.c、d瓶中的培养液需要加入血清等天然成分
D.将培养的细胞置于95%O2和5%CO2混合气体的CO2培养箱中进行培养
【例5】研究人员利用逆转录病毒将Oct-3/4等四个关键基因导入皮肤纤维母细胞并表达,获得了与胚胎干细胞(ES细胞)极为相似的诱导多能干细胞(iPS细胞),其在体外可分化成神经细胞、心血管细胞等组织细胞。相关叙述错误的是( )
A.携带关键基因的逆转录病毒以胞吞的方式进入皮肤纤维母细胞
B.iPS细胞与ES细胞一样具有细胞周期和组织特异性
C.利用iPS细胞对自身受损器官进行修复,可以避免免疫排斥反应
D.获得iPS细胞过程无须破坏胚胎,可以避免获取ES细胞涉及的伦理问题
【例6】为探究H基因对肿瘤细胞M增殖能力的影响,分别将H基因和突变h基因过量表达的细胞M在含琼脂的半固体培养基中培养,检测细胞克隆(由单个细胞分裂形成的肉眼可见的细胞群)数量如下表,作为判断肿瘤细胞恶性程度的指标之一。下列叙述错误的是( )
注:“+”表示加入或过量表达;“-”表示未加入或无表达
A.血清为细胞M的生长增殖提供了营养物质等天然成分
B.克隆间相互离散,能有效避免克隆内细胞的接触抑制
C.H基因的过量表达导致克隆数增加,说明其不是抑癌基因
D.突变h基因过量表达,容易引起细胞M在体内分散和转移
【例7】再生医学领域在2019年首次利用异源诱导多能干细胞(iPS细胞)培养出的眼角膜组织,移植到病人体内,成功治疗一名失明患者,且未发生免疫排斥反应。下列有关叙述正确的是( )
A.造血干细胞和诱导多能干细胞(iPS细胞)的分化程度相同
B.体外培养iPS细胞时培养液中通常需要加入血清等物质
C.干细胞分化成特定组织细胞后可再受刺激变回原来的干细胞
D.患者未发生免疫排斥反应是因为移植细胞与其自身细胞的基因相同
【例8】我国科研人员利用人的成纤维细胞培养出可增殖、具有功能的肝样细胞(hihep细胞),成功构建了新型的生物人工肝。下列叙述不正确的是( )
A.培养过程中需要在培养液中添加动物血清
B.成纤维细胞与hihep细胞的遗传物质不相同
C.成纤维细胞培养成hihep细胞并未体现细胞的全能性
D.成纤维细胞培养成hihep细胞的实质是基因的选择性表达
要点归纳
1.动物细胞培养过程
(1)原理:细胞增殖。
(2)选材:一般取自幼龄动物的器官或组织,因为这些组织或器官的生命力旺盛,分裂能力强。
(3)酶处理
①用酶两次处理的目的:第一次使用的目的是使组织细胞分散开;第二次使用的目的是使细胞从瓶壁上脱离下来,便于分散后继续培养。
②使细胞分散开的原因:一是能保证细胞所需要的营养供应;二是能保证细胞内有害代谢产物的及时排出。
③不能用胃蛋白酶处理:由于大多数动物细胞培养的适宜pH为7.2~7.4,而胃蛋白酶发挥作用的最适pH为2.0左右,因此不能用胃蛋白酶使细胞分散开。
(4)原代培养和传代培养
区分两种“培养”的关键是看用胰蛋白酶处理的对象。
①第一次:用胰蛋白酶对剪碎的动物组织进行处理,使其分散成单个细胞后进行培养,为原代培养。
②第二次:细胞培养过程中出现接触抑制,用胰蛋白酶使其从瓶壁上脱离下来,然后,将其分散到多个培养瓶中继续培养,为传代培养。
2.干细胞的种类和比较
【特别提醒】
1.关于细胞培养的提醒
(1)细胞培养过程中的接触抑制说明了细胞膜能进行细胞间的信息交流。细胞膜接受信息后,细胞停止分裂,说明了细胞膜接受的信息能够传递到细胞核。
(2)动物细胞培养中有贴壁生长的特性是因为动物细胞膜上的糖蛋白使细胞具有黏着性。
(3)癌细胞细胞膜上糖蛋白的减少,细胞的黏着性降低,在适宜的条件下可以无限增殖,因此培养的癌细胞无接触抑制的现象,在培养瓶中能生长成多层。
2.关于iPS细胞的提醒
(1)由iPS细胞分化为各种组织细胞过程的实质是基因的选择性表达。
(2)从病人体内提取成纤维细胞,将其转化成iPS细胞,经诱导后产生所需细胞,将所需细胞植入病人体内,该过程无须破坏胚胎,不会产生伦理问题,且因iPS细胞来自病人身上,将诱导产生所需细胞移植回病人体内后,理论上可以避免免疫排斥反应。
(3)iPS细胞是多功能干细胞,由于iPS细胞的增殖方式为有丝分裂,故能发货发生基因突变,染色体变异。
3.培养动物细胞时没有脱分化的过程,因为高度分化的动物细胞发育潜能变低,失去了发育成完整个体的能力。
4.不是所有的细胞在增殖过程中都存在接触抑制。例如:癌细胞增殖时不存在接触抑制,所以在培养瓶中可以形成多层细胞
1.2013年8月,世界上第一个“试管汉堡”问世,其中的“牛肉饼”是科学家通过体外培养牛的细胞而得到的,其基本流程如图所示。有关说法正确的是( )
A.甲处还需要胰蛋白酶的处理
B.乙处利用液体悬浮培养获得单细胞
C.丙处需添加高压蒸汽灭菌后的动物血清
D.丙处采用开放式培养以减少培养基pH的波动
2.下列与动物细胞培养有关的叙述,不正确的是( )
A.动物细胞培养的原理是细胞的全能性
B.CO₂的作用是维持细胞培养液pH的相对稳定
C.动物细胞培养需要添加一定量的动物血清
D.可以用体外培养的人体细胞培养病毒
3.牙齿再生术的难点在于牙髓再生和牙周组织再生。空军军医大学口腔医院金岩教授率领团队经历多年潜心努力,从患者脱落的乳牙中获取牙髓干细胞,经过体外培养,将形成的干细胞聚合体植入患者牙髓腔里,使得牙齿神经、血管再生,完全恢复牙齿原有功能。针对以上技术,下列叙述正确的是( )
A.此技术的原理与植物组织培养的原理相同
B.此技术需要适宜的温度(36.5℃)和pH(6.8—7.8)
C.牙髓干细胞与胚胎干细胞一样都可以分化为成年动物体内任何一种类型的细胞,甚至产生个体
D.对于牙髓干细胞的培养过程需要经历原代培养,用胰蛋白酶处理后再用离心法收集悬液中的细胞进行传代
4.如图表示科学家利用牛的体细胞诱导出多能干细胞(iPS),进而再分化成多种体细胞的过程。下列相关叙述错误的是( )
A.过程①所取的组织可用胰蛋白酶处理成单个细胞
B.过程②转入的相关因子影响体细胞内基因的表达
C.过程③所用培养液和所有培养用具需进行灭菌处理
D.过程④获得的神经细胞和肌细胞含有的基因种类不同
5.从1907年哈里森首创动物组织体外培养法,到2017年我国科学家首次培育出体细胞克隆猴,动物细胞工程获得了突破性的进展。其中,动物细胞培养是动物细胞工程的基础。下列有关叙述错误的是( )
A.用培养基培养动物细胞时,通常需要加入血清等一些天然成分
B.体外培养动物细胞时,所需的气体主要有O2和CO2
C.体外培养动物细胞时,大多数细胞会出现细胞贴壁现象
D.体外培养的癌细胞常发生接触抑制现象,此时应用胰蛋白酶处理
6.如图是某动物细胞培养液中活细胞和死亡细胞密度统计结果,叙述错误的是( )
A.实验中要控制胰蛋白酶溶液浓度和处理时间,以免损伤细胞
B.培养液中应适当加入青霉素、链霉素等抗生素,以避免杂菌污染
C.曲线bc段变化的主要原因是培养液中营养物质不足及有害代谢产物积累
D.培养至第6天时,新产生的细胞数等于死亡细胞数
7.研究人员从动物体内取出正常结肠组织和结肠瘤,经酶处理后制成单细胞悬浮液,然后分瓶并在适宜的相同条件下进行培养。在上述培养过程中均会发生的现象是( )
A.细胞因接触抑制而失去分裂能力
B.细胞出现贴壁生长现象
C.部分细胞核型发生改变并逐渐凋亡
D.细胞增殖并只能形成一层细胞
8.无菌操作在微生物培养、植物组织培养和动物细胞培养中都至关重要。下列叙述正确的是( )
A.生物技术实验中所有器皿、培养基及生物材料均需进行灭菌处理
B.酒精能使细胞中的蛋白质变性失活,95%的酒精用来消毒效果最好
C.动物细胞培养基配置时,加入抗生素即可达到无菌培养的目的
D.易分解的活性物质过滤除菌后,在无菌条件下加入灭菌的培养基中
9.为了检测药物X、Y和Z的抗癌效果,采用细胞培养板添加溶于DMSO溶剂的三种药物培养肺癌细胞,培养过程及结果如图所示。下列说法正确的是( )
A.细胞培养液中通常需要加入一定量的血清和抗生素,防止病毒污染
B.对照组中应加入等体积的生理盐水在CO2培养箱中培养肺癌细胞
C.起始肺癌细胞数量应保持一致,计数时应用胃蛋白酶处理贴壁细胞
D.根据实验结果,药物X的抗癌效果比Y好,药物Z没有抗癌作用
10.中国科学家用一种简单的化学物质诱导方法,将成年鼠皮肤细胞制成多潜能干细胞,并用这种细胞培育出多只健康的小鼠。这是一项革命性的研究成果,是比克隆羊“多莉”更彻底更方便的克隆技术。下列叙述错误的是( )
A.皮肤细胞制成多潜能干细胞的过程,类似于植物组织培养中的脱分化
B.多潜能干细胞培育出多只小鼠的过程,不需要用到胚胎移植技术
C.多潜能干细胞与皮肤细胞的基因型相同,化学物质的作用是诱导基因表达
D.此项技术可用自身细胞实现器官克隆,避免外来器官移植发生免疫排斥
11.实验发现小鼠的体细胞中转入四种基因就可以诱导产生一种与胚胎干细胞功能类似的诱导多能干(iPS)细胞。科学家将获得的iPS细胞分化为T细胞以期用于传染病的治疗。下列有关叙述错误的是( )
A.诱导iPS细胞的过程细胞发生形态、结构的改变
B.诱导iPS细胞中含有本物种生长发育所需的遗传信息
C.研制iPS细胞的原理类似于植物细胞的脱分化与再分化
D.KLF4基因能够抑制细胞凋亡和衰老,可使细胞无限增殖
12.(多选)微载体培养动物细胞技术是目前公认的最有发展前途的一种动物细胞大规模培养技术,其兼具悬浮培养和贴壁培养的优点。培养的细胞贴附在微载体表面,可以在较短时间内得到大量的细胞,细胞传代只需要添加新的微载体,基本上可避免细胞在胰蛋白酶消化过程中受到的损伤。下列叙述正确的是( )
A.动物细胞必须贴壁才可以在培养液中生长
B.培养液中添加微载体可以使细胞在悬浮状态下培养
C.培养动物细胞时应保证无菌、无毒的环境及适宜的温度、pH等条件
D.在培养动物细胞时提供的气体环境应为95%的空气和5%的CO2
13.(多选)敲除大鼠心肌细胞H的T基因,对照组与敲除组的H细胞在培养瓶中贴壁生长,检测两组细胞的数量变化,结果如图所示。下列相关叙述合理的是( )
A.体外培养H细胞需要添加动物血清
B.可用胰蛋白酶处理H细胞便于计数
C.敲除T基因的H细胞失去了分裂能力
D.提高T基因表达可能促进心脏损伤修复
14.CAR-T细胞疗法又名嵌合抗原受体 T细胞疗法,是近年来推出的新型精准靶向治疗肿瘤细胞技术。CAR-T细胞治疗的基本过程:从癌症患者身上取出免疫的T细胞,通过转染技术给T细胞加入一个能快速识别肿瘤细胞并能同时激活 T细胞杀死肿瘤细胞的嵌合抗体,制成CAR-T细胞,再输回病人体内,其制备过程如图所示。回答下列问题:
(1)T细胞是由 增殖分化而来的,先天性胸腺发育不良的患者几乎没有特异性免疫能力,原因是 。
(2)图中 T 细胞在体外培养需要满足以下条件:加入血清的液体培养基;培养基必须保持无菌、 的环境;适宜的温度、pH 和 ;含有95%的空气和5%CO2的混合气体。
(3)CAR-T细胞识别癌细胞表面的某些特定结构,攻击并清除癌细胞,达到治疗癌症的目的。分泌抗体的浆细胞由 增殖分化而成。把免疫的Т细胞制成CAR-T细胞的目的是 。
(4)健康人的免疫系统对肿瘤细胞具有 功能。CAR-T细胞输回患者体内后,患者并没有发生免疫排斥反应,原因是 。
15.下图为动物细胞培养过程中细胞增殖情况的变化曲线,图中O、A、B、C、D、E是曲线上的点,其中B、E两点表示经筛选、分装后继续培养。据图回答问题:
(1)通常将动物组织消化后的初次培养称为 ,在图中是 段(填字母)。
(2)在动物细胞培养时,将细胞所需的营养物质按其种类和所需数量严格配制而成的培养基称为 培养基。通常在培养基中还需要加入适量血清、血浆等一些天然成分,血清、血浆作为天然培养基的作用是 。
(3)进行动物细胞培养时,选用液体培养基的pH的范围是 ,若将组织块剪碎,加入胰蛋白酶,可使其分散成单个细胞,为什么不能改用胃蛋白酶? 。
16.干细胞的应用前景吸引众多科学家投入到相关研究中。请回答下列问题:
(1)人体干细胞主要包括成体干细胞和 。
(2)科学家将Oct3/4、Sx2、Klf4和c﹣Myc基因通过逆转录病毒转入小鼠成纤维细胞中,然后在特定培养基中培养可获得iPS细胞。
①在进行细胞培养时除了提供充足的营养和所需气体环境外,还需满足的条件有 (答两点内容)。
②实验中逆转录病毒的作用是 。
③已知c﹣Myc是原癌基因,研究表明将诱导iPS细胞获得的神经干细胞移入小鼠体内会增加发生恶性肿瘤的风险,推测可能的原因是细胞中原癌基因 导致相应蛋白质活性过强。当实验对象是人类成纤维细胞时,为提高应用iPS细胞的安全性,可通过设计实验判断c﹣Myc在诱导获得iPS细胞的过程中是否必需,思路如下:将导入 的小鼠成纤维细胞,与导入 的小鼠成纤维细胞的诱导情况进行比较。
2.2.1 动物细胞培养
Part1目标任务:对接课标,了解目标
Part2预习导学:自主梳理+预习检测,掌握基本知识点
Part3探究提升:代入情景+典例精讲,深入学习知识要点
iPS细胞的培养和利用
Part4网络梳理:建立知识间的联系
Part5强化训练:必刷经典试题,能力提升
内容
导航
自主梳理
动物细胞工程常用的技术包括动物细胞培养、动物细胞融合和动物细胞核移植等,其中动物细胞培养是动物细胞工程的基础。动物细胞培养是指从动物机体中取出相关的组织,将它分散成 单个细胞,然后放在适宜的培养条件下,让这些细胞生长和增殖 的技术。
一、动物细胞培养的条件
(1)营养:所用培养从物理性质划分类型为液体培养基,从成分上划分类型为合成培养基。通常需加入血清等天然成分。
(2)无菌、无毒的环境
①对培养液和所有培养用具进行灭菌处理以及在无菌环境下进行操作。
②定期更换培养液,以便清除代谢物,防止细菌代谢物积累对细胞自身造成伤害。
(3)温度、pH和渗透压
①温度:多以36.5±0.5℃为宜
②pH:7.2-7.4
③渗透压:适宜
(4)气体环境
①氧气是细胞新陈代谢必须的,二氧化碳的主要作用是维持培养液的pH
②在进行细胞培养时,通常采用培养皿或松盖培养瓶,并将他们置于含有95%空气和5%CO2的混合气体的CO2培养箱中进行培养。
二、动物细胞培养的过程
取动物组织块(动物胚胎或幼龄动物的器官或组织)→剪碎→用机械的方法或用 胰蛋白酶、胶原蛋白酶处理一段时间,将组织分散成 单个细胞→制成细胞悬液→转入培养皿或培养瓶中进行培养→贴满瓶壁的细胞重新用胰蛋白酶或胶原蛋白酶处理分散成单个细胞继续 分瓶培养。
(1)体外培养动物细胞可以分为两大类:一类细胞能够 悬浮在培养液中生长增殖。另一类则需要贴附于某些基质表面才能生长增殖,大多数细胞属于这种类型。
(2)细胞贴壁:将细胞悬液放入培养瓶内,置于适宜环境中培养,悬液中分散的细胞很快就贴附在培养瓶的瓶壁上,称为细胞贴壁。
(3)接触抑制:当贴壁细胞分裂生长到表面 相互接触时,细胞停止分裂增殖的现象称为细胞的接触抑制。
(4)原代培养:指动物组织经处理后的初次培养。(分瓶之前的培养)
(5)传代培养:指分瓶后的细胞培养。
(6)在进行传代培养时,悬浮培养的细胞直接用 离心法收集;贴壁细胞需要重新用胰蛋白酶等处理,使之分散成单个细胞,然后再用离心法收集。
三、干细胞培养及其应用
1.干细胞的概念:动物和人体内仍保留的少数具有分裂和分化能力的细胞。在一定条件下,干细胞可以分化成其他类型的细胞。
2.干细胞的分布:存在于早期胚胎、骨髓和脐带血等多种组织和器官中。
3.干细胞的分类:包括胚胎干细胞和成体干细胞等。
(1)胚胎干细胞(简称ES细胞)
①分布:存在于早期胚胎中。
②特点:具有分化为成年动物体内的任何一种类型的细胞,并进一步形成机体的所有组织和器官甚至个体的潜能。
③局限性:胚胎干细胞必须从胚胎中获取 ,涉及伦理问题,因而限制了在医学上的应用。
④应用实例:ES细胞在体外分化成心肌细胞、神经元细胞和造血干细胞等。
(2)成体干细胞
①分布:存在于成体组织或器官内中。
②举例:骨髓中的造血干细胞、神经系统中的神经干细胞、睾丸中的精原干细胞等。
③特点:一般认为,成体干细胞具有组织特异性,只能分化成特定的细胞或组织,不具有发育成完整个体的能力。
④发现最早、研究最多的、应用最成熟的实例:造血干细胞,主要存在于成体的骨髓、外周血、脐带血中。
(3)诱导多能干细胞(iPS细胞)
①概念:通过体外诱导小鼠成纤维细胞,获得了类似胚胎干细胞的一种细胞。
②优点:诱导过程无须破坏胚胎。
iPS细胞可来源于病人自身的体细胞,将它移植回病人体内后,理论上可以避免免疫排斥反应。
4.干细胞的应用
(1)应用原理:有着自我更新能力及分化潜能的干细胞,与组织、器官的发育、
再生和修复等密切相关。
(2)应用实例:
造血干细胞:治疗白血病及一些恶性肿瘤放疗或化疗后引起的造血系统、免疫系统功能障碍等疾病。
神经干细胞:治疗神经组织损伤和神经系统退行性疾病(如帕金森病、阿尔茨海默病等)。
(3)面临的问题:存在导致肿瘤发生的风险。
(4)应用展望:干细胞将在再生医学、药物安全性与有效性检测等领域发挥大作用。
预习检测(限时10分钟)
1.如图为科学家制备诱导多能干细胞(iPS细胞)的操作流程图。下列叙述错误的是( )
A.该项技术将来有可能用于再生医学、药物安全性与有效性检测等领域
B.借助载体将特定基因导入细胞中可以制备 iPS细胞
C.成纤维细胞可以转化为iPS细胞,已分化的B细胞、T细胞也可以转化为iPS细胞
D.诱导多能干细胞应用前景不如胚胎干细胞
【答案】D
【详解】A、诱导多能干细胞(iPS细胞)是类似胚胎干细胞的一种细胞,该项技术将来有可能用于再生医学、药物安全性与有效性检测等领域,A正确;
B、借助载体将特定基因导入细胞中可以制备 iPS细胞,也可以直接将特定蛋白导入细胞或用小分子化合物诱导形成iPS细胞,B正确;
C、成纤维细胞可以转化为iPS细胞,已分化的B细胞、T细胞也可以转化为iPS细胞,C正确;
D、诱导多能干细胞无需破坏胚胎,理论上可以避免免疫排斥反应,科学家普遍认为iPS细胞的应用前景优于胚胎干细胞,D错误。
故选D。
2.科学家通过体外诱导小鼠成纤维细胞形成iPS细胞,iPS细胞可进一步分化为神经元细胞、胰岛细胞、肝细胞等组织细胞。下列说法错误的是( )
A.iPS细胞是诱导多能干细胞,在诱导过程中不需要破坏胚胎
B.诱导过程中需在培养液添加适量的干扰素,以防止杂菌污染
C.iPS细胞分化为神经元细胞的过程并未体现出细胞的全能性
D.对iPS细胞进行定向诱导获得的胰岛细胞可用于治疗某些疾病
【答案】B
【详解】A、科学家通过体外诱导小鼠成纤维细胞,诱导过程无需破坏胚胎,获得了类似胚胎干细胞的一种细胞,将它称为诱导多能干细胞,简称iPS细胞,A正确;
B、诱导过程中需在培养液添加适量的抗生素,以防止杂菌污染,B错误;
C、成纤维细胞经诱导分化为iPS细胞,并未形成完整个体,也未形成各种细胞,没有体现了细胞全能性,C正确;
D、iPS细胞是多能干细胞,可以进行定向诱导,使特定基因表达,分化成胰岛细胞,可用于治疗某些疾病,D正确。
故选B。
3.下列关于动物细胞培养的叙述,正确的是( )
A.动物细胞培养一般使用固体培养基
B.培养液和所有培养用具要进行消毒处理
C.定期更换培养液可以防止代谢产物的积累对细胞造成的危害
D.细胞培养液中通常含有维生素、激素、糖等多种能源物质
【答案】C
【详解】A、动物细胞培养一般使用液体培养基,能大量增殖,A错误;
B、培养液和所有培养用具要灭菌处理,消毒不能起到彻底杀菌的作用,B错误;
C、动物细胞培养过程中,细胞会产生代谢产物,包括有害物质,故定期更换培养液可以防止代谢产物的积累对细胞造成危害,C正确;
D、维生素既不是细胞的结构物质,也不能提供能量,只是对细胞的生长和代谢起到调节作用;激素是信息分子,对细胞的生长只具有调节作用,两者都不是能源物质,D错误。
故选C。
4.科学家将4个关键基因移植入已分化的肌肉细胞中并表达,使这个细胞成为多能干细胞(iPS细胞)。下图为该实验示意图。下列有关叙述正确的是( )
A.应用该技术可大大降低免疫排斥反应,提高器官移植的成功率
B.iPS细胞所携带的遗传信息与肌肉细胞相同
C.关键基因表达使细胞功能趋向专门化,降低了细胞的分化程度
D.图示过程体现了iPS细胞的全能性
【答案】A
【详解】A、用iPS细胞诱导分化成需要的器官后进行自体移植,没有免疫排斥反应,故提高了器官移植的成功率,A正确;
B、iPS细胞中多了4个关键基因,故iPS细胞所带遗传信息与肌肉细胞不同,B错误;
C、图中关键基因表达形成iPS细胞,没有使细胞功能趋向专门化,C错误;
D、图示过程只是分化形成几种细胞,没有分化出各种细胞或者形成个体,故没有体现iPS细胞的全能性,D错误。
故选A。
5.下列有关动物细胞培养和植物组织培养的叙述,错误的是( )
A.动物细胞培养和植物组织培养都需要无菌条件
B.动物细胞培养和植物组织培养过程中都要用到胰蛋白酶
C.动物细胞培养可获得大量细胞,茎尖组织培养可获得脱毒植株
D.动物细胞培养和植物组织培养的理论基础不同
【答案】B
【详解】A、动物细胞培养和植物组织培养都需要无菌、无毒条件,以防止杂菌污染,保证动植物细胞正常生长和增殖,A正确;
B、动物细胞培养需要用胰蛋白酶处理使细胞分散,但植物组织培养过程不需要胰蛋白酶处理,B错误;
C、动物细胞培养通过细胞增殖获得大量细胞,植物的茎尖几乎不含病毒,经植物组织培养可获得脱毒植株,C正确;
D、动物细胞培养的理论基础是细胞增殖,但植物组织培养的理论基础是植物细胞一般具有全能性,D正确。
故选B。
6.对某种动物的肝肿瘤细胞进行细胞培养,下列叙述错误的是( )
A.在利用肝组织块制备细胞悬液时,可用胰蛋白酶或胶原蛋白酶处理
B.动物细胞培养应在含5%CO2的恒温培养箱中进行,CO2的作用是刺激细胞呼吸
C.动物细胞培养过程中必须保证培养环境是无菌、无毒的
D.在合成培养基中,通常需加入血清等天然成分
【答案】B
【详解】A、在利用肝组织块制备细胞悬液时,可用胰蛋白酶或胶原蛋白酶处理,以分解组织细胞间的蛋白质,得到单个细胞,A正确;
B、细胞培养应在含5%CO2的恒温培养箱中进行,CO2的作用是维持培养液的pH,B错误;
C、动物细胞培养过程中必须保证培养环境是无菌、无毒的,C正确;
D、合成培养基的成分包括糖、氨基酸、促生长因子、无机盐、微量元素等,通常需加入血清、血浆等天然成分,D正确。
故选B。
7.治疗大面积烧伤时,可通过细胞培养构建“人造皮肤”进行移植。下列叙述错误的是( )
A.使用烧伤病人健康皮肤细胞可培养出不产生免疫排斥反应的“皮肤”
B.用胰蛋白酶处理皮肤组织,目的是使它分散成单个细胞
C.贴壁生长的皮肤细胞会发生接触抑制现象
D.传代培养时,贴壁细胞直接用离心法收集,然后再分瓶培养
【答案】D
【详解】A、用于人造皮肤的细胞取自患者本身而非其他个体,可以有效降低皮肤移植后的排斥反应,A正确;
B、组织中细胞间的主要成分为蛋白质,可以用胰蛋白酶处理细胞组织,以便得到单个细胞,但是处理时间不宜过长,B正确;
CD、贴壁生长的皮肤细胞会发生接触抑制现象,当贴壁培养细胞出现接触抑制时,需要用胰蛋白酶处理,将接触的细胞分散为单个细胞,才可用离心法收集,之后再进行分瓶进行传代培养,C正确,D错误。
故选D。
8.现在有一个婴儿在出生后医院为他保留了脐血,在他以后生长发育过程中如果出现了某种难治疗的疾病,就可以通过血液中的干细胞来为他治病,关于这个实例说法正确的是( )
A.用干细胞培育出人体需要的器官用来移植治病,需要激发细胞的全能性
B.用脐血中的干细胞能够治疗这个孩子所有的疾病
C.如果要移植用他的干细胞培育出的器官,需要用到细胞培养技术
D.如果要移植用他的干细胞培育出的器官,应该长期给他使用免疫抑制药物
【答案】C
【详解】A、用干细胞培育出人体需要的器官用来移植治疗,只要诱导细胞分化成该组织、器官即可,不需激发其所有全能性,A错误;
B、脐血中含有大量未成熟的造血干细胞,将脐血细胞移植,对白血病、再生障碍性贫血等恶性血液病的治疗具有疗效,但不是所有疾病都能治疗(如流行性疾病),B错误;
C、动物细胞培养是动物细胞工程的基础,如果要移植用他的干细胞培育出的器官,需要用到细胞培养技术,C正确;
D、脐血移植属自体移植,基本不会发生免疫排斥反应,不需长期给他使用免疫抑制药物,D错误。
故选C。
9.某科研团队利用7个小分子化合物的组合处理小鼠体细胞。使其重编程为多潜能干细胞(称为CiPS细胞),使得转入外源基因的方法不再是细胞编程所必需的。下列相关叙述错误的是( )
A.这一过程类似于植物细胞的脱分化过程
B.小鼠的体细胞诱导成CiPS细胞后,细胞周期会变短
C.与小鼠的体细胞相比,诱导形成的CiPS细胞全能性较低
D.小鼠体细胞诱导成CiPS细胞是形态、结构和功能发生稳定性差异的过程
【答案】C
【详解】A、已高度分化的小鼠体细胞,使其重编程为具有分裂、分化能力的多潜能干细胞CiPS细胞,这一过程类似于植物细胞的脱分化过程,A正确;
B、小鼠的体细胞诱导成CiPS细胞后,细胞增殖能力增强,细胞周期会变短,B正确;
C、与小鼠的体细胞相比,诱导形成的CiPS具有分裂、分化能力,细胞全能性较高,C错误;
D、小鼠体细胞诱导成CiPS细胞的过程类似于植物细胞的脱分化过程,该过程发生基因选择性表达,其形态、结构、功能发生了稳定性差异,D正确。
故选C。
10.干眼症是由于泪液分泌减少导致的眼睛干涩病症。将有关基因导入已分化的体细胞获得诱导多能干细胞(iPS细胞),培养iPS细胞得到的眼结膜组织可分泌泪液成分“粘液素”,有望治疗干眼症。下列说法不正确的是( )
A.导入的基因具有促使体细胞恢复分裂能力的作用
B.利用iPS细胞获得眼结膜组织时,应加入分化抑制因子
C.利用iPS细胞治疗人类疾病理论上可避免免疫排斥反应
D.iPS细胞可在一定程度上避免胚胎干细胞涉及的伦理问题
【答案】B
【详解】A、根据题文,导入的基因能促使已分化的体细胞成为诱导多能干细胞(iPS细胞),体细胞无分裂能力,而干细胞是一类有分裂能力的细胞,故导入的基因能促使已分化的体细胞恢复分裂能力,A正确;
B、iPS可分化为多种细胞,加入分化诱导因子才能获得相应的组织或器官,B错误;
C、iPS细胞可以来自于病人自身,诱导成的组织进行移植,可以避免免疫排斥反应,C正确;
D、iPS技术不使用胚胎细胞或卵细胞,只需对体细胞进行操作及适当的培养即可,没有伦理学的问题,D正确。
故选B。
►环节 iPS细胞的培养和利用
【情景材料】
在治疗大面积烧伤时,通常采用的方法是取烧伤病人的健康皮肤进行自体移植。但对这样的病人来说,自体健康皮肤非常有限,使用他人皮肤来源又不足,而且还会产生免疫排斥反应。那么,怎样才能获得大量的自体健康皮肤?能不能用自体皮肤的单个细胞培养出可供移植的皮肤?
下图为iPS细胞的培养和利用过程示意图,请据图回答下列问题。
【问题探究】
1.由iPS细胞分化为各种组织细胞过程的实质是什么?
2.从病人体内提取成纤维细胞,将其转化成iPS细胞,经诱导后产生所需细胞,将所需细胞植入病人体内,这种技术的优点有哪些?
3.iPS细胞是多能干细胞,还是专能干细胞?在分裂过程中会发生哪些变异?
4.诱导多能干细胞用于治疗人类的某些顽症的原理是什么?
诱导多能干细胞为什么可以解决器官移植时供体器官不足和器官移植后免疫排斥的问题?
【答案】
1.基因的选择性表达。
2.iPS细胞诱导过程无须破坏胚胎,不会产生伦理问题,且因iPS细胞来自病人自身,将诱导产生的所需细胞移植回病人体内后,理论上可以避免免疫排斥反应。
3.多能干细胞。由于细胞增殖方式为有丝分裂,故能发生基因突变、染色体变异。
4.诱导多能干细胞具有发育的全能性,可以被诱导分化形成新的组织细胞,经移植后可使坏死或退化部位得以修复并恢复正常功能。
5.通过干细胞体外诱导分化,可以培育出人造器官,从而解决供体器官不足的问题。另一方面,由于是自身细胞经诱导分化形成的,所以无免疫排斥反应。
典例精讲
【例1】动物细胞培养是动物细胞工程的基础。下列有关叙述正确的是( )
A.一般选择幼龄动物的细胞培养,原因是其细胞分化程度低
B.进行细胞传代培养时,细胞每传一代,细胞数目增加一倍
C.传代培养前需用胰蛋白酶处理贴壁细胞,制成细胞悬液
D.为保证无菌的环境,需要定期更换培养液,清除代谢物
【答案】C
【详解】A、选用幼龄动物的器官或组织进行细胞培养,是因为幼龄动物的器官或组织的分裂能力强,A错误;
B、细胞培养中每更换一次培养瓶算是传一代,并不是细胞分裂一次,B错误;
C、贴壁细胞会出现相互抑制现象,需用胰蛋白酶处理进行传代培养,C正确;
D、为保证无菌、无毒的环境,需要对培养液和培养用具进行灭菌处理及在无菌条件下操作,而不是更换培养液,定期更换培养液,其目的是便于清除代谢物,防止代谢物积累对细胞的毒害,D错误。
故选C。
【例2】目前肺类器官主要有两种培养方式:其一是诱导多能干细胞(iPS细胞)生成;其二是将肺上皮干细胞与筛选后的体细胞进行共培养(过程如图所示)。下列叙述错误的是( )
A.iPS细胞具有组织特异性,只能分化成特定的细胞或组织
B.肺类装配体的培养需要适宜的营养、温度、pH等基本条件
C.培养肺类装配体时需定期更换培养液以便清除代谢废物等
D.肺类器官A和B细胞中的DNA相同,RNA和蛋白质存在差异
【答案】A
【详解】A、成体干细胞具有组织特异性,只能分化成特定的细胞或组织,iPS细胞类似胚胎干细胞,可以分化成各种细胞或组织,A 错误;
B、在体外培养动物细胞,需要满足相应的条件,所以肺类装配体的培养需要适宜的营养、温度、pH等基本条件,B正确;
C、培养肺类装配体时需定期更换培养液以便清除代谢废物等,防止细胞代谢物积累对细胞自身造成危害,C正确;
D、由题图可知,肺类器官 A 和 B细胞是由肺上皮干细胞分化而来,细胞分化的实质是基因的选择性表达,所以肺类器官 A 和 B细胞中的 DNA 相同,RNA 和蛋白质存在差异,D正确。
故选A。
【例3】下列关于动物细胞培养的叙述,不正确的是( )
A.动物细胞培养可用于检测有毒物质和获得大量自身健康细胞
B.从细胞株中分离出特殊性质的细胞经过培养获得细胞系
C.培养保留接触抑制的细胞在培养瓶壁上可形成单层细胞
D.能连续传代的细胞系是发生转化的细胞系,但不一定有异倍体核型、接触抑制
【答案】B
【详解】A、动物细胞培养的原理即是细胞增殖,可获得大量自身健康细胞,用于检测有毒物质等,A正确;
B、通过选择法或克隆形成法从原代培养物或细胞系中获得具有特殊性质或标志物的培养物称为细胞株,细胞株是具有特殊性质的细胞系,B错误;
C、由于接触抑制,动物细胞培养时只能形成单层细胞,C正确;
D、连续细胞系是指发生了转化的细胞系,有的获得了不死性(癌变),但保留接触抑制现象,大多数具有异倍体核型,D正确。
故选B。
【例4】如图为动物细胞培养的基本过程,以下叙述错误的是( )
A.a中放置的一般是幼龄动物的器官或组织,原因是其细胞分裂能力强
B.c过程属于原代培养,d过程属于传代培养
C.c、d瓶中的培养液需要加入血清等天然成分
D.将培养的细胞置于95%O2和5%CO2混合气体的CO2培养箱中进行培养
【答案】D
【详解】A、a中放置的一般是幼龄动物的器官或组织,原因是其细胞分裂能力强,因而可以作为动物细胞培养的材料,A正确;
B、细胞培养过程中没有分瓶之前的培养称为原代培养,分瓶之后的培养称为传代培养,即c过程属于原代培养,d过程属于传代培养,B正确;
C、c、d瓶中的培养液属于合成培养基,通常还需要加入血清等天然成分,因为目前对于动物细胞增殖所需要的营养尚不完全清楚,C正确;
D、将培养的细胞置于95%空气和5%CO2混合气体的CO2培养箱中进行培养,其中二氧化碳起到了维持pH相对稳定的作用,D错误。
故选D。
【例5】研究人员利用逆转录病毒将Oct-3/4等四个关键基因导入皮肤纤维母细胞并表达,获得了与胚胎干细胞(ES细胞)极为相似的诱导多能干细胞(iPS细胞),其在体外可分化成神经细胞、心血管细胞等组织细胞。相关叙述错误的是( )
A.携带关键基因的逆转录病毒以胞吞的方式进入皮肤纤维母细胞
B.iPS细胞与ES细胞一样具有细胞周期和组织特异性
C.利用iPS细胞对自身受损器官进行修复,可以避免免疫排斥反应
D.获得iPS细胞过程无须破坏胚胎,可以避免获取ES细胞涉及的伦理问题
【答案】B
【详解】A、有些逆转录病毒是存在包膜的,如HIV,其侵入细胞的方式是膜的融合,A正确;
B、iPS细胞与ES细胞一样具有细胞周期,不具有组织特异性,B错误;
C、用该技术得到的新生器官替换供体病变器官,属于自体移植,不发生免疫排斥反应,这可以大大提高器官移植成功率,C正确;
D、ES细胞需从胚胎中获得,而获得iPS细胞过程无须破坏胚胎,可以避免获取ES细胞涉及的伦理问题,D正确。
故选B。
【例6】为探究H基因对肿瘤细胞M增殖能力的影响,分别将H基因和突变h基因过量表达的细胞M在含琼脂的半固体培养基中培养,检测细胞克隆(由单个细胞分裂形成的肉眼可见的细胞群)数量如下表,作为判断肿瘤细胞恶性程度的指标之一。下列叙述错误的是( )
注:“+”表示加入或过量表达;“-”表示未加入或无表达
A.血清为细胞M的生长增殖提供了营养物质等天然成分
B.克隆间相互离散,能有效避免克隆内细胞的接触抑制
C.H基因的过量表达导致克隆数增加,说明其不是抑癌基因
D.突变h基因过量表达,容易引起细胞M在体内分散和转移
【答案】B
【详解】A、在进行动物细胞培养时,培养液中通常需加入血清、血浆等一些天然成分,主要目的是为细胞提供促生长因子,以补充细胞生长和增殖过程中所需的营养物质,A正确;
B、形成的肉眼可见的细胞群过程中发生了基因突变,则可能不会出现接触抑制现象,B错误;
C、原癌基因负责调节细胞周期,控制细胞生长和分裂的过程,抑癌基因主要是阻止细胞不正常的增殖,原癌基因突变使相应的基因产物过量表达可引起细胞癌变,因此H基因的过量表达导致克隆数增加,说明其不是抑癌基因,C正确;
D、突变h基因过量表达,导致细胞克隆数量增多,容易引起细胞M在体内分散和转移,D正确。
故选B。
【例7】再生医学领域在2019年首次利用异源诱导多能干细胞(iPS细胞)培养出的眼角膜组织,移植到病人体内,成功治疗一名失明患者,且未发生免疫排斥反应。下列有关叙述正确的是( )
A.造血干细胞和诱导多能干细胞(iPS细胞)的分化程度相同
B.体外培养iPS细胞时培养液中通常需要加入血清等物质
C.干细胞分化成特定组织细胞后可再受刺激变回原来的干细胞
D.患者未发生免疫排斥反应是因为移植细胞与其自身细胞的基因相同
【答案】B【详解】A、造血干细胞和诱导多能干细胞(iPS细胞)的分化程度不同,前者大于后者,A错误;
B、iPS细胞是动物细胞的一种,动物细胞的培养通常需要加入血清等物质,B正确;
C、细胞分化具有不可逆性,C错误;
D、患者未发生免疫排斥反应是因为移植细胞与其自身细胞的HLA相同,D错误。
故选B。
【例8】我国科研人员利用人的成纤维细胞培养出可增殖、具有功能的肝样细胞(hihep细胞),成功构建了新型的生物人工肝。下列叙述不正确的是( )
A.培养过程中需要在培养液中添加动物血清
B.成纤维细胞与hihep细胞的遗传物质不相同
C.成纤维细胞培养成hihep细胞并未体现细胞的全能性
D.成纤维细胞培养成hihep细胞的实质是基因的选择性表达
【答案】B
【详解】A、动物细胞培养需要在培养液中添加一些天然成分,比如动物血清,A正确;
B、人的成纤维细胞培养出可增殖、具有功能的肝样细胞(hihep细胞),均由同一个受精卵发育而来,所含遗传物质相同,B错误;
C、细胞核具有全能性是指分化为完整个体或其他各种细胞的潜能,成纤维细胞培养成hihep细胞并未体现细胞的全能性,C正确;
D、人的成纤维细胞培养出可增殖、具有功能的肝样细胞(hihep细胞)发生了细胞的分化,实质是基因的选择性表达,D正确。
故选B。
要点归纳
1.动物细胞培养过程
(1)原理:细胞增殖。
(2)选材:一般取自幼龄动物的器官或组织,因为这些组织或器官的生命力旺盛,分裂能力强。
(3)酶处理
①用酶两次处理的目的:第一次使用的目的是使组织细胞分散开;第二次使用的目的是使细胞从瓶壁上脱离下来,便于分散后继续培养。
②使细胞分散开的原因:一是能保证细胞所需要的营养供应;二是能保证细胞内有害代谢产物的及时排出。
③不能用胃蛋白酶处理:由于大多数动物细胞培养的适宜pH为7.2~7.4,而胃蛋白酶发挥作用的最适pH为2.0左右,因此不能用胃蛋白酶使细胞分散开。
(4)原代培养和传代培养
区分两种“培养”的关键是看用胰蛋白酶处理的对象。
①第一次:用胰蛋白酶对剪碎的动物组织进行处理,使其分散成单个细胞后进行培养,为原代培养。
②第二次:细胞培养过程中出现接触抑制,用胰蛋白酶使其从瓶壁上脱离下来,然后,将其分散到多个培养瓶中继续培养,为传代培养。
2.干细胞的种类和比较
【特别提醒】
1.关于细胞培养的提醒
(1)细胞培养过程中的接触抑制说明了细胞膜能进行细胞间的信息交流。细胞膜接受信息后,细胞停止分裂,说明了细胞膜接受的信息能够传递到细胞核。
(2)动物细胞培养中有贴壁生长的特性是因为动物细胞膜上的糖蛋白使细胞具有黏着性。
(3)癌细胞细胞膜上糖蛋白的减少,细胞的黏着性降低,在适宜的条件下可以无限增殖,因此培养的癌细胞无接触抑制的现象,在培养瓶中能生长成多层。
2.关于iPS细胞的提醒
(1)由iPS细胞分化为各种组织细胞过程的实质是基因的选择性表达。
(2)从病人体内提取成纤维细胞,将其转化成iPS细胞,经诱导后产生所需细胞,将所需细胞植入病人体内,该过程无须破坏胚胎,不会产生伦理问题,且因iPS细胞来自病人身上,将诱导产生所需细胞移植回病人体内后,理论上可以避免免疫排斥反应。
(3)iPS细胞是多功能干细胞,由于iPS细胞的增殖方式为有丝分裂,故能发货发生基因突变,染色体变异。
3.培养动物细胞时没有脱分化的过程,因为高度分化的动物细胞发育潜能变低,失去了发育成完整个体的能力。
4.不是所有的细胞在增殖过程中都存在接触抑制。例如:癌细胞增殖时不存在接触抑制,所以在培养瓶中可以形成多层细胞
1.2013年8月,世界上第一个“试管汉堡”问世,其中的“牛肉饼”是科学家通过体外培养牛的细胞而得到的,其基本流程如图所示。有关说法正确的是( )
A.甲处还需要胰蛋白酶的处理
B.乙处利用液体悬浮培养获得单细胞
C.丙处需添加高压蒸汽灭菌后的动物血清
D.丙处采用开放式培养以减少培养基pH的波动
【答案】A
【详解】A、甲处动物组织被剪碎后还需要胰蛋白酶处理获得单个细胞,A正确;
B、悬浮培养的细胞会细胞密度过大,不能获得单细胞,B错误;
C、高压蒸汽灭菌会破坏动物血清中的营养成分,故动物血清不能高压蒸汽灭菌,C错误;
D、动物细胞培养时需要特殊的培养瓶中培养,不能开放式培养,D错误。
故选A。
2.下列与动物细胞培养有关的叙述,不正确的是( )
A.动物细胞培养的原理是细胞的全能性
B.CO₂的作用是维持细胞培养液pH的相对稳定
C.动物细胞培养需要添加一定量的动物血清
D.可以用体外培养的人体细胞培养病毒
【答案】A
【详解】A、动物细胞培养的原理是细胞增殖,A错误;
B、进行动物细胞培养时,需要提供95%的空气和5%CO2,CO₂的作用是维持细胞培养液pH的相对稳定,B正确;
C、由于人们对细胞所需的营养物质尚未全部研究清楚,动物细胞培养需要添加一定量的动物血清,C正确;
D、病毒需要寄生在活细胞中,可以用体外培养的人体细胞培养病毒,D正确。
故选A。
3.牙齿再生术的难点在于牙髓再生和牙周组织再生。空军军医大学口腔医院金岩教授率领团队经历多年潜心努力,从患者脱落的乳牙中获取牙髓干细胞,经过体外培养,将形成的干细胞聚合体植入患者牙髓腔里,使得牙齿神经、血管再生,完全恢复牙齿原有功能。针对以上技术,下列叙述正确的是( )
A.此技术的原理与植物组织培养的原理相同
B.此技术需要适宜的温度(36.5℃)和pH(6.8—7.8)
C.牙髓干细胞与胚胎干细胞一样都可以分化为成年动物体内任何一种类型的细胞,甚至产生个体
D.对于牙髓干细胞的培养过程需要经历原代培养,用胰蛋白酶处理后再用离心法收集悬液中的细胞进行传代
【答案】D
【详解】A、该技术属于动物细胞培养,原理是细胞增殖,而植物组织培养的原理是植物细胞的全能性,两者不同,A错误;
B、此技术即动物细胞培养需要适宜的温度(36.5±0.5℃)和pH(7.2-7.4),B错误;
C、由于技术条件等的制约,目前不能将动物体细胞培养为完整个体,且牙髓干细胞属于分化程度较高的细胞,不能分为任何一种类型的细胞,C错误;
D、对于牙髓干细胞的培养过程需要经历原代培养(分瓶前的培养过程),用胰蛋白酶处理后再用离心法收集悬液中的细胞进行传代,D正确。
故选D。
4.如图表示科学家利用牛的体细胞诱导出多能干细胞(iPS),进而再分化成多种体细胞的过程。下列相关叙述错误的是( )
A.过程①所取的组织可用胰蛋白酶处理成单个细胞
B.过程②转入的相关因子影响体细胞内基因的表达
C.过程③所用培养液和所有培养用具需进行灭菌处理
D.过程④获得的神经细胞和肌细胞含有的基因种类不同
【答案】D
【详解】A、动物细胞培养的流程:取动物组织块(动物胚胎或幼龄动物的器官或组织)→剪碎→用胰蛋白酶或胶原蛋白酶处理分散成单个细胞,A正确;
B、由题图可知,过程②转入的相关因子会影响体细胞内基因的表达,使细胞恢复未分化状态,B正确;
C、细胞培养成功的关键条件是培养基(液)、培养用具及培养环境无菌无毒,故过程③所用培养液和所有培养用具需进行灭菌处理,C正确;
D、过程④为细胞再分化,其实质是基因的选择性表达,不改变基因种类,故获得的神经细胞和肌细胞含有的基因种类相同,D错误。
故选D。
5.从1907年哈里森首创动物组织体外培养法,到2017年我国科学家首次培育出体细胞克隆猴,动物细胞工程获得了突破性的进展。其中,动物细胞培养是动物细胞工程的基础。下列有关叙述错误的是( )
A.用培养基培养动物细胞时,通常需要加入血清等一些天然成分
B.体外培养动物细胞时,所需的气体主要有O2和CO2
C.体外培养动物细胞时,大多数细胞会出现细胞贴壁现象
D.体外培养的癌细胞常发生接触抑制现象,此时应用胰蛋白酶处理
【答案】D
【详解】A、通常需要加入血清等一些天然成分,从而有利于动物细胞培养,A正确;
B、体外培养动物细胞时,O2用于细胞呼吸,CO2维持培养液的PH,B正确;
C、体外培养动物细胞时,大多数细胞会出现细胞贴壁生长的现象,C正确;
D、癌细胞体外培养时不会发生接触抑制现象,D错误。
故选D。
6.如图是某动物细胞培养液中活细胞和死亡细胞密度统计结果,叙述错误的是( )
A.实验中要控制胰蛋白酶溶液浓度和处理时间,以免损伤细胞
B.培养液中应适当加入青霉素、链霉素等抗生素,以避免杂菌污染
C.曲线bc段变化的主要原因是培养液中营养物质不足及有害代谢产物积累
D.培养至第6天时,新产生的细胞数等于死亡细胞数
【答案】D
【详解】A、实验中贴壁细胞需要重新用胰蛋白酶等处理,使之分散成单个细胞,然后再用离心法收集,要控制胰蛋白酶溶液浓度和处理时间,以免损伤细胞,A正确;
B、培养液中应适当加入青霉素、链霉素等抗生素,以避免培养过程中杂菌污染,B正确;
C、曲线bc段表示活细胞密度减少而死细胞密度增加,产生的主要原因是培养液中营养物质不足及有害代谢产物积累等,C正确;
D、图中可以看出培养第6天时,活细胞数等于死亡细胞数,D错误。
故选D。
7.研究人员从动物体内取出正常结肠组织和结肠瘤,经酶处理后制成单细胞悬浮液,然后分瓶并在适宜的相同条件下进行培养。在上述培养过程中均会发生的现象是( )
A.细胞因接触抑制而失去分裂能力
B.细胞出现贴壁生长现象
C.部分细胞核型发生改变并逐渐凋亡
D.细胞增殖并只能形成一层细胞
【答案】B
【详解】A、在动物细胞培养过程中,首先出现细胞贴壁现象,随着培养瓶中细胞数目的增多,正常细胞会出现接触抑制,癌细胞不会出现接触抑制或接触抑制弱,但细胞仍可分裂,A错误;
B、在动物细胞培养过程中,首先都会出现细胞贴壁现象,B正确;
C、在培养过程中,多数正常细胞会失去分裂能力而出现凋亡,少数细胞因核型发生改变而获得不死性,癌细胞具有无限分裂能力,不会凋亡,C错误;
D、在细胞培养过程中,癌细胞增殖可形成多层细胞,正常细胞因接触抑制而形成单层细胞,D错误。
故选B。
8.无菌操作在微生物培养、植物组织培养和动物细胞培养中都至关重要。下列叙述正确的是( )
A.生物技术实验中所有器皿、培养基及生物材料均需进行灭菌处理
B.酒精能使细胞中的蛋白质变性失活,95%的酒精用来消毒效果最好
C.动物细胞培养基配置时,加入抗生素即可达到无菌培养的目的
D.易分解的活性物质过滤除菌后,在无菌条件下加入灭菌的培养基中
【答案】D
【详解】A、要对所有培养基和培养皿消毒,但是生物材料要根据实际情况来,比如说植物组织培养,外植体只能消毒,不能灭菌,不然高温下植物细胞会死亡,A错误;
B、一般消毒用的是70%的酒精,B错误;
C、抗生素只能杀灭细菌和一部分真菌,不能达到无菌的效果,C错误;
D、易分解的活性物质应该用过滤灭菌,无菌条件下加入无菌培养基,D正确。
故选D。
9.为了检测药物X、Y和Z的抗癌效果,采用细胞培养板添加溶于DMSO溶剂的三种药物培养肺癌细胞,培养过程及结果如图所示。下列说法正确的是( )
A.细胞培养液中通常需要加入一定量的血清和抗生素,防止病毒污染
B.对照组中应加入等体积的生理盐水在CO2培养箱中培养肺癌细胞
C.起始肺癌细胞数量应保持一致,计数时应用胃蛋白酶处理贴壁细胞
D.根据实验结果,药物X的抗癌效果比Y好,药物Z没有抗癌作用
【答案】D
【详解】A、抗生素具有杀菌(不是杀病毒)作用,为防止培养液被污染,可在培养液中加入一定量的抗生素,A错误 ;
B、由题干信息可知,三种药物是溶于DMSO溶剂的,则对照组中应加入等体积的DMSO溶剂,以排除体积和溶剂等无关因素的影响,B错误;
C、遵循实验的单一变量原则,无关变量起始肺癌细胞数量应保持一致,计数时要使贴壁细胞从瓶壁上分离下来,需要用胰蛋白酶或胶原蛋白酶处理,C错误;
D、分析实验结果,加入X的癌细胞个数是6.7×104,加入Y的癌细胞个数是5.3×105,说明药物X的抗癌效果比Y好,加入Z的癌细胞个数是8.0×106,与空白对照相比,药物Z无抗癌作用,D正确。
故选D。
10.中国科学家用一种简单的化学物质诱导方法,将成年鼠皮肤细胞制成多潜能干细胞,并用这种细胞培育出多只健康的小鼠。这是一项革命性的研究成果,是比克隆羊“多莉”更彻底更方便的克隆技术。下列叙述错误的是( )
A.皮肤细胞制成多潜能干细胞的过程,类似于植物组织培养中的脱分化
B.多潜能干细胞培育出多只小鼠的过程,不需要用到胚胎移植技术
C.多潜能干细胞与皮肤细胞的基因型相同,化学物质的作用是诱导基因表达
D.此项技术可用自身细胞实现器官克隆,避免外来器官移植发生免疫排斥
【答案】B
【详解】A、皮肤细胞是高度分化的细胞,而多潜能干细胞的分化程度很低,所以皮肤细胞制成多潜能干细胞的过程,类似于植物组织培养中的脱分化,A正确;
B、多潜能干细胞培育出多只小鼠的过程,需要用到胚胎移植技术,B错误;
C、多潜能干细胞是皮肤细胞经化学物质诱导后形成的。所以基因型相同,化学物质的作用是诱导基因表达,C正确;
D、此项技术可用自身细胞实现器官克隆,由于是自身细胞克隆出来的器官,所以可以避免外来器官移植发生免疫排斥,D正确。
故选B。
11.实验发现小鼠的体细胞中转入四种基因就可以诱导产生一种与胚胎干细胞功能类似的诱导多能干(iPS)细胞。科学家将获得的iPS细胞分化为T细胞以期用于传染病的治疗。下列有关叙述错误的是( )
A.诱导iPS细胞的过程细胞发生形态、结构的改变
B.诱导iPS细胞中含有本物种生长发育所需的遗传信息
C.研制iPS细胞的原理类似于植物细胞的脱分化与再分化
D.KLF4基因能够抑制细胞凋亡和衰老,可使细胞无限增殖
【答案】C
【详解】A、iPS细胞是由体细胞诱导分化而成的,该过程中有细胞形态、结构的改变,A正确;
B、iPS细胞内具有本物种的全套遗传信息,因此具有全能性,由iPS细胞分化产生其他种类细胞,其实质是基因的选择性表达,B正确;
C、小鼠的体细胞中转入四种基因就可以诱导产生一种与胚胎干细胞功能类似的诱导多能干(iPS)细胞,类似于植物组织培养中的脱分化的过程,C错误;
D、据图可知,KLF4基因能够抑制细胞凋亡和衰老,可实现细胞的无限增殖,从而产生肿瘤细胞,D正确。
故选C。
12.(多选)微载体培养动物细胞技术是目前公认的最有发展前途的一种动物细胞大规模培养技术,其兼具悬浮培养和贴壁培养的优点。培养的细胞贴附在微载体表面,可以在较短时间内得到大量的细胞,细胞传代只需要添加新的微载体,基本上可避免细胞在胰蛋白酶消化过程中受到的损伤。下列叙述正确的是( )
A.动物细胞必须贴壁才可以在培养液中生长
B.培养液中添加微载体可以使细胞在悬浮状态下培养
C.培养动物细胞时应保证无菌、无毒的环境及适宜的温度、pH等条件
D.在培养动物细胞时提供的气体环境应为95%的空气和5%的CO2
【答案】CD
【详解】A、动物细胞培养时,有些细胞需要贴壁生长,而有些细胞可以悬浮生长,如肿瘤细胞,A错误;
B、微载体为细胞提供附着位点,使细胞能够在微载体上贴壁生长,B错误;
C、培养动物细胞时应保证无菌、无毒的环境及适宜的温度、pH等条件,C正确;
D、在培养动物细胞时应提供的气体环境为95%的空气和5%的CO2,D正确。
故选CD。
13.(多选)敲除大鼠心肌细胞H的T基因,对照组与敲除组的H细胞在培养瓶中贴壁生长,检测两组细胞的数量变化,结果如图所示。下列相关叙述合理的是( )
A.体外培养H细胞需要添加动物血清
B.可用胰蛋白酶处理H细胞便于计数
C.敲除T基因的H细胞失去了分裂能力
D.提高T基因表达可能促进心脏损伤修复
【答案】ABD
【详解】A、动物细胞培养时常加入动物血清,因此体外培养H细胞需要添加动物血清,A正确;
B、可用胰蛋白酶处理H细胞使其分离为单细胞,便于计数,B正确;
C、随着时间的延长,敲除组的H细胞数量依然增加了,说明敲除T基因的H细胞仍然有分裂能力,C错误;
D、对照组含有T基因,相同培养时间内,对照组的细胞数量多于敲除组,说明T基因能促进细胞分裂,因此提高T基因表达可能促进心脏损伤修复,D正确。
故选ABD。
14.CAR-T细胞疗法又名嵌合抗原受体 T细胞疗法,是近年来推出的新型精准靶向治疗肿瘤细胞技术。CAR-T细胞治疗的基本过程:从癌症患者身上取出免疫的T细胞,通过转染技术给T细胞加入一个能快速识别肿瘤细胞并能同时激活 T细胞杀死肿瘤细胞的嵌合抗体,制成CAR-T细胞,再输回病人体内,其制备过程如图所示。回答下列问题:
(1)T细胞是由 增殖分化而来的,先天性胸腺发育不良的患者几乎没有特异性免疫能力,原因是 。
(2)图中 T 细胞在体外培养需要满足以下条件:加入血清的液体培养基;培养基必须保持无菌、 的环境;适宜的温度、pH 和 ;含有95%的空气和5%CO2的混合气体。
(3)CAR-T细胞识别癌细胞表面的某些特定结构,攻击并清除癌细胞,达到治疗癌症的目的。分泌抗体的浆细胞由 增殖分化而成。把免疫的Т细胞制成CAR-T细胞的目的是 。
(4)健康人的免疫系统对肿瘤细胞具有 功能。CAR-T细胞输回患者体内后,患者并没有发生免疫排斥反应,原因是 。
【答案】(1) 骨髓造血干细胞 胸腺是T细胞发育成熟的场所,没有发育成熟的T细胞,机体不能激活细胞免疫和绝大部分体液免疫
(2) 无毒 渗透压
(3) B细胞和记忆B细胞 加入嵌合抗体,使CAR-T细胞能快速识别肿瘤细胞并能激活T细胞杀死肿瘤细胞
(4) 免疫监视 CAR-T细胞来自患者本人,患者的免疫系统能识别CAR-T细胞,视其为“自己”成分而不排斥
【详解】(1)免疫细胞是执行免疫功能的细胞,它们来自骨髓的造血干细胞,包括各种类型的白细胞,如淋巴细胞(包括T细胞和B细胞)、树突状细胞和巨噬细胞等,可见T细胞是由骨髓造血干细胞增殖分化而来的;由于胸腺是T细胞发育成熟的场所,没有发育成熟的T细胞,机体不能激活细胞免疫和绝大部分体液免疫,先天性胸腺发育不良的患者几乎没有特异性免疫能力。
(2)一般来说,动物细胞培养需要满足以下条件:营养;无菌、无毒的环境;温度、pH和渗透压;气体环境等。图中 T 细胞在体外培养需要满足以下条件:加入血清的液体培养基;培养基必须保持无菌、无毒的环境;适宜的温度、pH和渗透压;含有含有95%的空气和5%CO2的混合气体。
(3)由体液免疫过程可知,浆细胞由B细胞和记忆B细胞增殖分化而成;由题意可知,把免疫的Т细胞制成CAR-T细胞的目的是加入嵌合抗体,使CAR-T细胞能快速识别肿瘤细胞并能激活T细胞杀死肿瘤细胞。
(4)免疫监视是指机体识别和清除突变的细胞,防止肿瘤发生的功能;健康人的免疫系统对肿瘤细胞具有免疫监视功能。CAR-T细胞来自患者本人,患者的免疫系统能识别CAR-T细胞,视其为“自己”成分而不排斥,故CAR-T细胞输回患者体内后,患者并没有发生免疫排斥反应。
15.下图为动物细胞培养过程中细胞增殖情况的变化曲线,图中O、A、B、C、D、E是曲线上的点,其中B、E两点表示经筛选、分装后继续培养。据图回答问题:
(1)通常将动物组织消化后的初次培养称为 ,在图中是 段(填字母)。
(2)在动物细胞培养时,将细胞所需的营养物质按其种类和所需数量严格配制而成的培养基称为 培养基。通常在培养基中还需要加入适量血清、血浆等一些天然成分,血清、血浆作为天然培养基的作用是 。
(3)进行动物细胞培养时,选用液体培养基的pH的范围是 ,若将组织块剪碎,加入胰蛋白酶,可使其分散成单个细胞,为什么不能改用胃蛋白酶? 。
【答案】(1) 原代培养 OB
(2) 合成 补充合成培养基中缺失的成分
(3) 7.2~7.4 胃蛋白酶发挥作用的pH值约为1.5~2.2,在pH值7.2~7.4环境下,酶会变性,不能发挥作用
【详解】(1)人们通常将动物组织处理后的初次培养称为原代培养,在图中是OB段。
(2)在动物细胞培养时,将细胞所需的营养物质按其种类和所需数量严格配制而成的培养基称为合成培养基。通常还需要在培养基中加入适量血清等一些天然成分,血清作为天然培养基的作用是补充合成培养基中缺失的成分,有利于细胞的正常生长与增殖。
(3)进行动物细胞培养时,选用液体培养基的pH为7.2~7.4,若将组织块剪碎,加入胰蛋白酶,可使其分散成许多单个细胞,若改用胃蛋白酶则不行,因为胃蛋白酶发挥作用的pH为1.5~2.2,在pH为7.2~7.4的环境下,酶会变性失活,不能发挥作用。
16.干细胞的应用前景吸引众多科学家投入到相关研究中。请回答下列问题:
(1)人体干细胞主要包括成体干细胞和 。
(2)科学家将Oct3/4、Sx2、Klf4和c﹣Myc基因通过逆转录病毒转入小鼠成纤维细胞中,然后在特定培养基中培养可获得iPS细胞。
①在进行细胞培养时除了提供充足的营养和所需气体环境外,还需满足的条件有 (答两点内容)。
②实验中逆转录病毒的作用是 。
③已知c﹣Myc是原癌基因,研究表明将诱导iPS细胞获得的神经干细胞移入小鼠体内会增加发生恶性肿瘤的风险,推测可能的原因是细胞中原癌基因 导致相应蛋白质活性过强。当实验对象是人类成纤维细胞时,为提高应用iPS细胞的安全性,可通过设计实验判断c﹣Myc在诱导获得iPS细胞的过程中是否必需,思路如下:将导入 的小鼠成纤维细胞,与导入 的小鼠成纤维细胞的诱导情况进行比较。
【答案】(1)胚胎干细胞
(2) 无菌无毒的环境,适宜的温度、pH和渗透压 作为载体,将目的基因(外源基因)导入小鼠成纤维细胞(受体细胞)中 突变或过量表达 Oct3/4、Sx2、和Klf4 Oct3/4、Sx2、Klf4和c-Myc
【详解】(1)干细胞主要包括成体干细胞和胚胎干细胞。
(2)①进行细胞培养时,需要提供必需的营养、适宜的温度、pH和渗透压、气体环境以及保证细胞处于无菌、无毒的环境。
②逆转录病毒可以通过逆转录合成DNA,并且将合成的DNA整合到宿主细胞的DNA上,在该实验中,逆转录病毒的作用是做为载体,将关键(外源)基因(Oct3/4、Sx2、KIf4、c-Myc)送入小鼠成纤维细胞。
③原癌基因主要作用是调节细胞周期,控制细胞生长和分裂的进程,当原癌基因突变或过量表达时,会导致相应蛋白质活性过强,可能导致细胞癌变。由于将c-Myc导入成纤维母细胞诱导获得的ips具有患恶性肿瘤的风险,因此研究c-Myc在诱导获得iPS细胞的过程中是否必需可进行对照实验设计,一组有c-Myc基因导入,一组没有,观察诱导情况。具体实验设计思路为将导入Oct3/4、Sx2和Klf4的小鼠成纤维细胞,与导入Oct3/4、Sx2、Klf4和c-Myc的小鼠成纤维细胞的诱导情况进行比较。
新课程标准
学习目标
1.阐明动物细胞培养是从动物体获得相关组织、分散成单个细胞后,在适宜的培养条件下让细胞生长和增殖的过程。动物细胞培养是动物细胞工程的基础。
2.简述干细胞在生物医学工程中有广泛的应用价值。
阐明动物细胞培养的条件和过程。
阐述干细胞在生物医学工程中有广泛的应用价值。
阐明利用动物细胞融合技术制备单克隆抗体的过程,认同单克隆抗体在临床上有重要的应用价值。
阐明利用动物体细胞核移植技术克隆动物的过程和该技术的应用前景。
①
②
③
④
10%血清
-
+
+
+
H基因
-
-
+
-
突变h基因
-
-
-
+
细胞克隆数量(个)
5
9
15
27
来源
功能及应用
胚胎干
细胞
(ES细胞)
早期胚胎
能够分化成为动物体内的任何细胞,并进一步形成组织、器官甚至生物个体
成体干
细胞
成体组织
或器官
只能分化成特定的细胞或组织,不具有发育成完整个体的潜能
诱导多能
干细胞
(iPS细胞)
体外诱
导体细
胞产生
能分化成为具有特定功能的细胞,用于治疗疾病
新课程标准
学习目标
1.阐明动物细胞培养是从动物体获得相关组织、分散成单个细胞后,在适宜的培养条件下让细胞生长和增殖的过程。动物细胞培养是动物细胞工程的基础。
2.简述干细胞在生物医学工程中有广泛的应用价值。
阐明动物细胞培养的条件和过程。
阐述干细胞在生物医学工程中有广泛的应用价值。
阐明利用动物细胞融合技术制备单克隆抗体的过程,认同单克隆抗体在临床上有重要的应用价值。
阐明利用动物体细胞核移植技术克隆动物的过程和该技术的应用前景。
①
②
③
④
10%血清
-
+
+
+
H基因
-
-
+
-
突变h基因
-
-
-
+
细胞克隆数量(个)
5
9
15
27
来源
功能及应用
胚胎干
细胞
(ES细胞)
早期胚胎
能够分化成为动物体内的任何细胞,并进一步形成组织、器官甚至生物个体
成体干
细胞
成体组织
或器官
只能分化成特定的细胞或组织,不具有发育成完整个体的潜能
诱导多能
干细胞
(iPS细胞)
体外诱
导体细
胞产生
能分化成为具有特定功能的细胞,用于治疗疾病
相关试卷
这是一份高中生物人教版 (2019)选择性必修3动物细胞培养课后练习题,共38页。试卷主要包含了动物细胞培养的条件,动物细胞培养的过程,干细胞培养及其应用等内容,欢迎下载使用。
这是一份高中生物人教版 (2019)选择性必修3植物细胞工程的应用课堂检测,共32页。试卷主要包含了植物繁殖的新途径,作物新品种的培育等内容,欢迎下载使用。
这是一份高中生物植物细胞工程的基本技术随堂练习题,共34页。试卷主要包含了植物细胞的全能性,植物组织培养技术,植物体细胞杂交技术等内容,欢迎下载使用。
相关试卷 更多
- 1.电子资料成功下载后不支持退换,如发现资料有内容错误问题请联系客服,如若属实,我们会补偿您的损失
- 2.压缩包下载后请先用软件解压,再使用对应软件打开;软件版本较低时请及时更新
- 3.资料下载成功后可在60天以内免费重复下载
免费领取教师福利 






.png)




