搜索
      上传资料 赚现金
      点击图片退出全屏预览

      人教版 (新课标)高中历史必修2 1-2《古代手工业的进步》教案

      • 92 KB
      • 2025-05-21 09:15:48
      • 79
      • 0
      • 天 涯 孤 旅
      加入资料篮
      立即下载
      人教版 (新课标)高中历史必修2 1-2《古代手工业的进步》教案第1页
      点击全屏预览
      1/8
      人教版 (新课标)高中历史必修2 1-2《古代手工业的进步》教案第2页
      点击全屏预览
      2/8
      人教版 (新课标)高中历史必修2 1-2《古代手工业的进步》教案第3页
      点击全屏预览
      3/8
      还剩5页未读, 继续阅读

      人教版 (新课标)必修2 经济史古代手工业的进步教学设计及反思

      展开

      这是一份人教版 (新课标)必修2 经济史古代手工业的进步教学设计及反思,共8页。教案主要包含了知识梳理,资料回放,问题探究,学思之窗,本课测评,自我测验等内容,欢迎下载使用。
      【考纲】古代中国手工业发展
      【知识梳理】
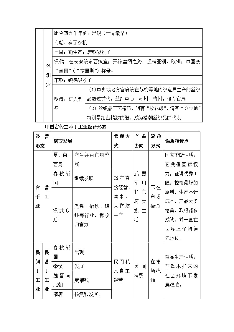
      中国古代三种手工业经营形态
      【资料回放】1.有关丝绸之路的诗词:
      唐代诗人张籍《凉州词》:
      “边城暮雨雁飞低,芦笋初生渐欲齐。无数铃声遍过碛,应驮白练到安西。”
      元代维吾尔族诗人马祖常诗云:
      “波斯在贾度流沙,夜听驼铃识路赊。采玉河边青石子,收来东国易桑麻。”
      两首诗反映了古代丝绸之路上熙来攘往,与西亚诸国友好往来,进行丝绸贸易的情景。
      2.官营和私营手工业的发展
      天子之六工:曰土工、金工、石工、木工、兽工、草工,典制六材。──《礼记·典礼》
      (豪强)得管山海之利,采铁面、鼓铸、煮盐,一家聚众或至千余人。──《国语·晋语》
      【问题探究】
      1.古代手工业的三种形态:
      2.中国古代手工业发展有哪些特征?
      【学思之窗】
      明清资本主义萌芽代表了中国社会进步的趋势,这种生产关系的基本特征是什么?
      答案提示:①“机户出资,机工出力”;②雇佣关系。
      【问题探究】答案
      2.①地域分布广、生产部门不断增加、生产规模不断扩大、分工越来越细、技术先进
      ②官营手工业、私营手工业、家庭手工业三种经营形态长期并存。
      ③官营手工业在中国手工业经济中长期占主导地位,产品精美,品种繁多,享誉世界。私营手工业艰难发展,明中后期逐渐占主导地位,某些部门已出现资本主义萌芽。但重农抑商政策制约了手工业的发展,始终没有进入工场手工业时代。家庭手工业是农户的一种副业,产品主要供自己消费和交赋税,剩余部分才拿到市场出售,家庭手工业是中国古代社会稳定的重要因素。
      ④经济重心南移与手工业生产布局成相应变化
      ⑤历史悠久,源远流长,长期领先于世界,享誉全球
      ⑥与农业发展密切结合,受农业制约
      【本课测评】
      中国古代手工业的发展有哪些特征?试举例说明。
      答案提示:①官营手工业发达。例:冶金业成就领先世界;②民间手工业经营艰难。例:黄道婆在棉纺织业的贡献;③享誉世界。例:“丝国”、“丝绸之路”、“瓷器大国”。
      【自我测验】
      一、选择题
      1.古代手工业品中质量最好的是:( )
      A.家庭手工业
      B.民营手工业
      C.私营手工业
      D.官营手工业
      2.以下为商代出土的青铜器( )
      戈母已簋(食器)角(酒器)耜犁
      上图所包含的信息有①商代青铜铸造业发达②青铜器具涉及社会生活的多个方面③人类进入金石并用时代④青铜农具广泛应用
      A.①②④
      B.①③④
      C.②③④
      D.①②③
      3.下列器物按其出现的先后顺序排列,正确的是
      ①青铜器②铜器③铁器④钢剑( )
      A.①②③④
      B.①③②④
      C.②①③④
      D.②③④①
      4.2007年12月,宋代沉船“南海一号”的打捞吸引了全球的目光。考古工作者已经从南海一号上整理出大量珍贵的文物。以下文物不可能从该船发现的是( )
      A.丝绸
      B.白瓷
      C.铜钱
      D.珐琅瓷瓶
      5.中国古代官营手工业代表生产技艺的最高水平的主要原因是( )
      A.统治者的重视
      B.工匠积极性高
      C.中央集权的作用
      D.市场需求
      6.关于中国古代官营手工业生产说法不正确的是( )
      A.历史悠久政府经营
      B.产品精美享誉世界
      C.其产品是不计成本的
      D.清代出现资本主义萌芽
      7.在我国南海某处打捞起来的古代沉船中,发现了大量白瓷、青花瓷、珐琅彩等瓷器。请推断,这一沉船事件可能发生在
      A.唐朝
      B.宋朝
      C.明朝
      D.清朝
      8.明朝时,浙江一带“商贾从旁郡贩棉花列肆吾土,小民以纺织所成,或纱或布,清晨入市,易棉花而归,纺织之,明旦复持以易”。这种生产方式的新特点在于
      A.商品经济渗透到社会下层
      B.大量的棉纺织品投入市场
      C.物物交换成为市场交换的主要形式
      D.小生产者开始丧失生产独立性
      9.明清时期中国瓷器外传的最重要路径是( )
      A.丝绸之路
      B.海上丝绸之路
      C.阿拉伯商人
      D.波斯商人
      10.据(苏州府风俗考》记载,明朝苏州“郡城之东,皆习机业,工匠各有专能。匠有常主,计日受值。无主者,黎明立桥以待。……房工作减,比辈衣食无所矣。”材料中反映的情况有①工匠技术水平②出现劳务市场③存在失业现象④实行计日工资
      A.①②③④
      B.①②④
      C.①③④D②③④
      二、材料解析题
      11.阅读下列材料
      材料一 扬州工业产品主要有铜器、毡帽、丝织品、木器、药材、海味等。扬州铜器尤其是铜镜最为驰名。中宗时曾“令扬州造方丈镜,铸铜为桂树,金花银叶。帝每骑马自照,人马列并在镜中”。
      材料二 嘉靖以后,苏州堪称天下第一雄郡。在周围长达40里的城区内,东部是以手工业生产为主的手工业区,西部是以商业为主的商贸区。在东区,“半城大约机户所居”,这里“比屋皆工织作”,“大户张机为生,小户趁织为活”,构成了一个丝织商品生产的新天地。
      ──《中国运河文化史》
      请回答:
      (1)依据材料一概括指出扬州的手工业特色。
      (2)材料二中的“新天地”是指什么?依据所学知识指出明朝中后期苏州出现这种“新天地”的原因。
      (3)扬州和苏州的经济特色各反映了怎样的时代特征?
      12.“来啊,观赏这件瓷器,吸引我的是它的绚丽,它来自一个新的天地,从未见过如此优美的艺术。多么诱人,精致超俗,来自中华,它的故土。”这是18世纪初期法国流传的一首诗歌,盛赞中国的瓷器。请结合史实简要叙述我国制瓷业的发展情况,并指出我国瓷器能在海外广受欢迎的原因
      参考答案
      1-5DDCDC6-10DDDBA
      11.(1)铜镜制造业发达,手工业种类多(2)指的是资本主义萌芽。原因:社会生产力和商品经济的发展。
      (3)扬州:唐朝封建经济繁荣;苏州:资本主义萌芽反映了封建制度渐趋衰落。
      12.发展概况:中国是最早发明瓷器的国家。商代时,烧制出了原始瓷器;东汉,烧出成熟青瓷;唐代形成南青北白两大系统;宋代制瓷技术大放异彩,瓷窑遍布全国,比较有名的是景德镇瓷窑;元代能烧制白地蓝花的青花瓷器;明代中后期,能烧制多种彩瓷,其中的五彩瓷尤为著名;清代发明了珐琅瓷。
      原因:①制瓷工艺先进,集内质美.造型美.色泽美于一身。②日用品与艺术品的结合,富有东方民族色彩。
      素称发达的官营手工业
      冶金技术
      冶铜技术
      原始社会晚期:掌握了
      商周:繁荣(如
      春秋至秦汉:造型轻巧,纹饰简单。广泛采用鎏金、镶嵌技术
      冶铁技术
      西周晚期:已有铁器
      西汉:(世界最早)
      东汉:杜诗发明水排,用水力鼓风冶铁,比欧洲早1200多年
      南宋:始用焦炭做燃料
      魏晋南北朝:灌钢法
      16世纪以前:领先世界
      制瓷业
      发展过程
      商代:烧制出(世界最早)
      东汉:南方创
      北朝:北方创
      唐代:形成两大系统。唐三彩有名。中国瓷器大量输出国外,远达欧洲、非洲。
      宋代:瓷窑遍布各地,出现五大名窑:汝、定、钧、官、哥
      元代:制瓷中心景德镇,烧成青花瓷和釉里红
      明清
      瓷都:
      明:瓷器种类丰富,争奇斗艳。青花瓷被奉为珍品
      通过海上丝绸之路(陶瓷之路),对外的销量更大.明代烧制了带有阿拉伯文和梵文装饰图案的瓷器。清代还根据欧洲商人的订单,专门烧制西餐用具和鱼缸等。西方国家称中国为“瓷器大国”china一词英文中意为“瓷”,后来西方干脆将瓷器的故乡称为China。景德镇原名昌南镇,被西方音译为China
      丝织业
      距今四五千年前:出现(世界最早)
      商朝:有了织机
      西周:能生产;唐朝吸收了
      汉代:在长安设东西织室;开辟丝绸之路,远销亚洲、欧洲;中国获“丝国”(“塞里斯”)称号。
      宋朝:织锦吸收了
      明清:进入鼎盛
      (1)中央或地方官府设在苏杭等地的织造局生产的丝织品超过前代。丝织中心:苏州、杭州。设有官局
      (2)丝织品工艺精巧,明有“妆花缎”、清有“金宝地”特别是细密精致的缎,成为清朝丝织品的代表
      经营形态
      演变发展
      管理方式
      产品去向
      流通方式
      性质和特点
      官营手工业
      夏、商、西周
      产生并由官府垄断
      政府直接经营、集中、大作坊生产
      武器军用和官府贵族生活
      不在市场流通
      国家垄断性质;它凭借国家权力,征调优秀工匠,控制最好的原料,生产不计成本,产品大多精美,取得诸多成就,并一直在世界上保持领先地位.
      春秋战国
      继续发展
      汉武以后
      煮盐、冶铁、铸钱等行业,都收归官办
      民间手工业
      民营手工业
      春秋战国
      出现
      民间私人自主经营
      民间消费
      在市场流通
      商品生产性质;在重本抑末的社会环境下发展艰难。
      秦汉
      发展
      魏晋南北朝
      受摧残
      隋唐
      恢复和发展。
      元朝
      黄道婆推广先进的棉纺织技术
      家庭手工业
      农户的副业
      供自己消费和交纳赋税
      剩余部分出售
      属于自然经济组成部分,以家庭纺织业为主,受小农经济的束缚发展艰难,在自然经济时代,占有相当的比重。是中国古代社会稳定的重要因素
      明中叶以后
      超过官营手工业占主导地位,
      出现资本主义萌芽
      使用花楼机
      清朝
      资本主义萌芽继续发展
      产生
      经营管理
      产品流向
      流通方式
      地位
      官营
      手工业
      夏商周
      政府管理
      民营
      手工业
      春秋
      战国
      家庭
      手工业

      相关教案 更多

      资料下载及使用帮助
      版权申诉
      • 1.电子资料成功下载后不支持退换,如发现资料有内容错误问题请联系客服,如若属实,我们会补偿您的损失
      • 2.压缩包下载后请先用软件解压,再使用对应软件打开;软件版本较低时请及时更新
      • 3.资料下载成功后可在60天以内免费重复下载
      版权申诉
      若您为此资料的原创作者,认为该资料内容侵犯了您的知识产权,请扫码添加我们的相关工作人员,我们尽可能的保护您的合法权益。
      入驻教习网,可获得资源免费推广曝光,还可获得多重现金奖励,申请 精品资源制作, 工作室入驻。
      版权申诉二维码
      高中历史人教版 (新课标)必修2 经济史电子课本

      2 古代手工业的进步

      版本: 人教版 (新课标)

      年级: 必修2 经济史

      切换课文
      • 课件
      • 教案
      • 试卷
      • 学案
      • 更多
      欢迎来到教习网
      • 900万优选资源,让备课更轻松
      • 600万优选试题,支持自由组卷
      • 高质量可编辑,日均更新2000+
      • 百万教师选择,专业更值得信赖
      微信扫码注册
      手机号注册
      手机号码

      手机号格式错误

      手机验证码 获取验证码 获取验证码

      手机验证码已经成功发送,5分钟内有效

      设置密码

      6-20个字符,数字、字母或符号

      注册即视为同意教习网「注册协议」「隐私条款」
      QQ注册
      手机号注册
      微信注册

      注册成功

      返回
      顶部
      添加客服微信 获取1对1服务
      微信扫描添加客服
      Baidu
      map