搜索
      上传资料 赚现金

      [精] 2025学年小升初数学复习讲义(通用版)专题13《圆的周长和面积》(学生版+解析)

      • 1.79 MB
      • 2025-05-20 18:57:22
      • 103
      • 2
      • 教学资源宋老师
      加入资料篮
      立即下载
      查看完整配套(共2份)
      包含资料(2份) 收起列表
      教师
      2025学年小升初数学复习讲义(通用版)专题13《圆的周长和面积》(教师版).docx
      预览
      学生
      2025学年小升初数学复习讲义(通用版)专题13《圆的周长和面积》(学生版).docx
      预览
      正在预览:2025学年小升初数学复习讲义(通用版)专题13《圆的周长和面积》(教师版).docx
      2025学年小升初数学复习讲义(通用版)专题13《圆的周长和面积》(教师版)第1页
      高清全屏预览
      1/45
      2025学年小升初数学复习讲义(通用版)专题13《圆的周长和面积》(教师版)第2页
      高清全屏预览
      2/45
      2025学年小升初数学复习讲义(通用版)专题13《圆的周长和面积》(教师版)第3页
      高清全屏预览
      3/45
      2025学年小升初数学复习讲义(通用版)专题13《圆的周长和面积》(学生版)第1页
      高清全屏预览
      1/17
      2025学年小升初数学复习讲义(通用版)专题13《圆的周长和面积》(学生版)第2页
      高清全屏预览
      2/17
      2025学年小升初数学复习讲义(通用版)专题13《圆的周长和面积》(学生版)第3页
      高清全屏预览
      3/17
      还剩42页未读, 继续阅读

      2025学年小升初数学复习讲义(通用版)专题13《圆的周长和面积》(学生版+解析)

      展开

      这是一份2025学年小升初数学复习讲义(通用版)专题13《圆的周长和面积》(学生版+解析),文件包含2025学年小升初数学复习讲义通用版专题13《圆的周长和面积》教师版docx、2025学年小升初数学复习讲义通用版专题13《圆的周长和面积》学生版docx等2份学案配套教学资源,其中学案共62页, 欢迎下载使用。

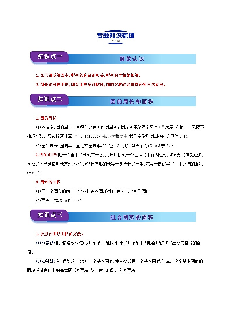
      知识点一
      圆的认识
      1.在同圆或等圆中,所有的直径都相等,所有的半径都相等。
      2.圆是轴对称图形,圆有无数条对称轴,圆的对称轴就是直径所在的直线。
      知识点二
      圆的周长和面积
      1.圆的周长
      (1)圆周率:圆的周长与直径的比值叫作圆周率。圆周率用希腊字母“π”表示,它是一个无限不循环小数。经过精密计算:π=3.1415926…在小学数学中,我们常常取圆周率的近似值3.14
      (2)圆的周长=圆周率×直径或圆周率×半径×2 用字母表示为:C=πd或2πr。
      2.圆的面积:把一个圆平均分成若干份,剪开后拼成一个近似的平行四边形,如果分的份数越多,拼成的图形越接近长方形,这个近似长方形的长等于圆周长的一半,宽等于圆的半径 ,由此圆的面积S=πr2。
      3.圆环的面积
      (1)同一个圆心的两个半径不相等的圆,它们之间的部分叫作圆环
      (2)面积公式:S=πR2-πr2
      知识点三
      组合图形的面积
      1.求组合图形面积的方法。
      (1)分割法:把阴影部分分割成几个基本图形,利用求几个基本图形面积的和求出阴影部分的面积。
      (2)添补法:在阴影部分上添补一个基本图形,使其变成另一个基本图形,计算出这个基本图形的面积后减去补上的基本图形的面积,从而求出阴影部分的面积。

      一、选择题
      1.(2022·山东潍坊·小升初真题)如图,从起点到终点有三条路线,三条路线相比,( )。
      A.路线①最近B.路线②最近C.路线③最近D.一样近
      【答案】D
      【分析】利用圆的周长公式:C=πd,比较各线路的长度即可得出结论。据此解答。
      【详解】假设起点到终点的距离为d。
      三条线路中圆弧的直径(或直径的和)都相等,所以圆弧的长也相等。
      故答案为:D
      【点睛】本题主要考查长度的比较,关键是利用圆的周长公式做题。
      2.(2023·四川成都·小升初真题)把圆的半径缩短30%,则面积减少( )。
      A.30%B.60%C.36%D.51%
      【答案】D
      【分析】假设圆的半径为10厘米,根据圆的面积=求出圆的面积。圆的半径缩短30%就是现在的圆的半径比原来的圆的半径缩短了30%,原来圆的半径为单位“1”,用原来圆的半径-原来圆的半径×30%可以求出现在圆的半径,再求出圆的面积。最后根据数量关系式:面积减少百分之几=(原来的圆的面积-现在圆的面积)÷原来圆的面积×100%。
      【详解】假设圆的半径是10厘米,
      圆的面积:×102=100(平方厘米)
      圆的半径缩短30%的半径:10-10×30%
      =10-3
      =7(厘米)
      现在圆的面积:×72=49(平方厘米)
      (100-49)÷100×100%
      =×100%
      =51%
      故答案为:D
      3.(2024·福建莆田·小升初真题)同学们已经学过平面图形的面积公式,根据这些公式的推导过程进行整理(如图),①②③所对应的图形分别是( )。
      A.梯形、平行四边形、长方形B.平行四边形、长方形、梯形
      C.长方形、梯形、平行四边形D.长方形、平行四边形、梯形
      【答案】D
      【分析】根据长方形、平行四边形、梯形、三角形、圆面积公式的推导过程可知,由长方形的面积可以推导出正方形、平行四边形的面积公式,由平行四边形的面积公式可以推导出三角形、梯形、圆的面积公式,据此解答即可。
      【详解】由分析得:图中①②③所对应的图形分别长方形、平行四边形、三角形(或梯形)。
      故答案为:D
      4.(2024·四川绵阳·小升初真题)一个圆环,它的外圆直径是内圆直径的两倍,则这个圆环的面积为( )。
      A.比内圆面积大B.比内圆面积小
      C.与内圆面积一样大D.无法判断
      【答案】A
      【分析】根据“外圆直径是内圆直径的2倍”,可知外圆半径是内圆半径的2倍。圆的面积公式为,再利用内圆的半径分别表示出内圆的面积和外圆的面积,进一步求出圆环的面积,再与内圆的面积比较,进而得出答案。
      【详解】设内圆的半径为r,则外圆的半径为2r。
      圆环的面积为:,
      ,即圆环的面积比内圆的面积大。
      故答案为:A
      5.(2024·四川宜宾·小升初真题)一张长方形纸长12厘米,宽8厘米,在这张长方形的纸中剪一个最大的圆,这个圆的面积是( )平方厘米。
      A.113.04B.50.24C.96D.45.76
      【答案】B
      【分析】在这张长方形的纸中剪一个最大的圆,则这个圆的直径等于长方形纸的宽,也就是8厘米;再根据圆的面积=πr2,代入相应数值计算,即可解答。
      【详解】3.14×(8÷2)2
      =3.14×42
      =3.14×16
      =50.24(平方厘米)
      因此这个圆的面积是50.24平方厘米。
      故答案为:B
      6.(2024·陕西西安·小升初真题)一个长方形的长是4厘米,宽是3厘米,分别以长和宽为轴旋转一周后形成两个圆柱(如图),关于这两个圆柱的说法正确的是( )。
      A.两个圆柱底面积相等B.两个圆柱的体积相等
      C.两个圆柱的表面积相等D.两个圆柱的侧面积相等
      【答案】D
      【分析】根据题意可知,甲圆柱的半径是3厘米,高是4厘米。乙圆柱的半径是4厘米,高是3厘米。
      A.根据圆的面积公式:面积=π×半径2,分别求出两个圆柱的底面积,再进行比较;
      B.根据圆柱的体积公式:体积=底面积×高,分别求出两个圆柱的体积,再进行比较;
      C.根据圆柱的表面积公式:表面积=底面积×2+侧面积,分别求出两个圆柱的表面积,再进行比较;
      D.根据圆柱的侧面积公式:侧面积=底面周长×高,分别求出两个圆柱的侧面积,再进行比较。
      【详解】A。甲圆柱的底面积:
      π×32=9π(平方厘米)
      乙圆柱的底面积:
      π×42=16π(平方厘米)
      9π≠16π,两个圆柱的底面积不相等,原题干说法错误。
      B.甲圆柱的体积:
      π×32×4
      =9π×4
      =36π(立方厘米)
      乙圆柱的体积:
      π×42×3
      =16π×3
      =48π(立方厘米)
      36π≠48π,两个圆柱的体积不相等,原题干说法错误;
      C.甲圆柱的表面积:
      π×32×2+π×3×2×4
      =9π×2+3π×2×4
      =18π+6π×4
      =18π+24π
      =42π(平方厘米)
      乙圆柱的表面积:
      π×42×2+π×4×2×3
      =16π×2+4π×2×3
      =32π+8π×3
      =32π+24π
      =56π(平方厘米)
      42π≠56π,两个圆柱的表面积不相等,原题干说法错误;
      D.甲圆柱的侧面积:
      π×3×2×4
      =3π×2×4
      =6π×4
      =24π(平方厘米)
      乙圆柱的侧面积:
      π×4×2×3
      =4π×2×3
      =8π×3
      =24π(平方厘米)
      24π=24π,两个圆柱的侧面积相等,原题干说法正确。
      一个长方形的长是4厘米,宽是3厘米,分别以长和宽为轴旋转一周后形成两个圆柱,这两个圆柱的说法正确的是两个圆柱的侧面积相等。
      故答案为:D
      7.(2022·湖南长沙·小升初真题)一个正方形与这个正方形中最大的圆的周长的比是( )。
      A.2∶πB.4∶πC.D.
      【答案】B
      【分析】正方形中最大的圆的半径是正方形的边长的一半,设正方形的边长为a,则正方形的周长为4a,圆的周长为a,写出对应的比,化简即可。
      【详解】设正方形的边长为a,则正方形的周长为4a,圆的周长为a
      所以正方形周长与正方形中最大圆的周长的比是:4a∶a=4∶
      故答案为:B
      【点睛】关键是知道正方形中最大的圆的半径是正方形的边长的一半,再利用正方形的周长公式与圆的周长公式解决问题。
      8.(2022·新疆乌鲁木齐·小升初真题)用三根同样长的绳子,分别围成一个长方形、正方形和圆形,面积最大的是( )。
      A.长方形B.正方形C.圆形D.平行四边形
      【答案】C
      【分析】根据题意,四个图形的周长相同,故可以设出其周长,从而可求出四个图形的面积,再进行比较。
      【详解】假设绳子的长度是4,长方形、正方形和圆的周长都是4,
      正方形的面积:4÷4=1
      1×1=1
      长方形的面积:
      4÷2=2
      假设长是1.6,宽是0.4,
      1.6×0.4=0.64
      假设平行四边形的底边长是1.6,长方形和平行四边形两者底边相等的情况下,长方形的高大于平行四边形的高,所以平行四边形的面积小于长方形的面积;
      圆的面积是:
      =3.14×
      =2×


      因此圆的面积最大。
      故答案为:C
      【点睛】本题运用长方形、正方形、圆、平行四边形的面积公式进行解答即可。以后记住周长相同的所有图形中,圆的面积最大。
      9.(2022·湖南岳阳·小升初真题)用同样长的铁丝围成一个正方形和一个圆,( )。
      A.正方形的面积大B.圆的面积大
      C.一样大D.无法比较
      【答案】B
      【分析】周长相等的正方形和圆,圆的面积更大。据此解题。
      【详解】用同样长的铁丝围成一个正方形和一个圆,说明围成的正方形和圆的周长相等,那么圆的面积更大。
      故答案为:B
      10.(2023·福建莆田·小升初真题)如图,大圆直径2cm,小圆贴着大圆的内侧从P点开始按箭头所指方向滚动,小圆至少需要滚动( )周才能回到P点。
      A.2B.3C.4D.5
      【答案】A
      【分析】小圆的直径等于大圆的半径,可知小圆的直径是厘米,根据圆的周长公式:C=πd分别求得大圆和小圆的周长,用大圆周长除以小圆周长,即可求得小圆滚动的周数。据此解答即可。
      【详解】小圆直径:(厘米)

      =2(周)
      小圆至少需要滚动2周才能回到P点。
      故答案为:A
      11.(2024·福建莆田·小升初真题)《九章算术》中记载着一种求圆环面积的方法:“并中外周而半之,以径乘之为积步”。意思是:圆环面积=(内圆周长+外圆周长)÷2×径,径的长度是外圆半径与内圆半径的差。这种方法可以看成将一个圆环形地垫沿一条径剪开,展开后得到一个近似的等腰梯形(如图)。在这个过程中,面积保持不变。如果梯形的上底是6.28米,下底是12.56米,那么圆环形地垫的面积是( )平方米。
      A.6.28B.9.42C.18.84D.37.68
      【答案】B
      【分析】依据题意结合图形可知,梯形的上底等于内圆的周长,梯形的下底等于外圆的周长,利用圆的周长=3.14×半径×2,分别计算内圆,外圆的半径,进而求出内外半径差,然后根据圆环面积=(内圆周长+外圆周长)÷2×径,代入数据解答即可。
      【详解】内圆的半径:6.28÷3.14÷2=1(米)
      外圆的半径:12.56÷3.14÷2=2(米)
      (6.28+12.56)÷2×(2-1)
      =18.84÷2×1
      =9.42(平方米)
      地垫的面积是9.42平方米。
      故答案为:B
      12.(2024·四川绵阳·小升初真题)如图1,在正方形铁皮上剪下一个圆形和扇形,使之恰好围成图2所示的一个圆锥模型,设圆的半径为r,扇形半径为R,则圆的半径r与扇形半径R之间的关系为( )。
      A.R=2rB.R=3rC.R=4rD.R=5r
      【答案】C
      【分析】从图中可知,扇形的弧长等于圆锥的底面周长,其中扇形的弧长是以半径为R的圆周长的,圆锥的底面周长是半径为r的圆的周长,根据圆的周长公式C=2πr,代入数据,求出圆的半径r与扇形半径R之间的关系。
      【详解】2πR×=2πr
      R=r
      R=r÷
      R=r×4
      R=4r
      则圆的半径r与扇形半径R之间的关系为R=4r。
      故答案为:C
      二、填空题
      13.(2023·四川成都·小升初真题)一个圆形杯子口的周长是12.56,则它的半径是( ),面积是( )。
      【答案】 2 12.56
      【分析】圆的周长=(r是圆的半径),可以推出圆的半径=圆的周长÷÷2。当知道圆的半径时,圆的面积=。
      【详解】圆的半径:12.56÷3.14÷2=2(cm)
      圆的面积:3.14×22=12.56(cm2)
      14.(2023·广西柳州·小升初真题)乐乐经常在门旁边等妈妈下班回家。为了避免开门时撞到乐乐,妈妈想在门的下面与地面划过的扇形轨迹放一张地毯,让乐乐每次都站在地毯的外面。已知门的宽度是1米,打开的最大角度是90°(如图),地毯的面积是( )平方米。
      【答案】0.785
      【分析】根据题意可知,这个地毯的面积等于半径是1米的圆面积的,根据圆的面积公式:S=πr2,把数据代入公式即可求出半径是1米的圆面积,再根据分数乘法的意义,用这个圆面积乘,即可得到地毯的面积。
      【详解】3.14×12×
      =3.14×1×
      =0.785(平方米)
      地毯的面积是0.785平方米。
      15.(2023·四川成都·小升初真题)一台拖拉机的后轮半径是前轮半径的倍,若前轮滚动3周,则后轮滚动( )周。
      【答案】2
      【分析】两个车轮滚动的长度是一样的,即前轮滚动的距离=后轮滚动的距离。假设前轮的半径为2厘米,前轮滚动一圈就是半径为2厘米的圆的周长,圆的周长=,滚动3圈则用一圈的距离×3,这时后轮滚动的距离也就得知。后轮半径是前轮半径的倍,可求出后轮的半径,则可求出后轮滚动一圈的距离,则滚动的周数=滚动的距离÷后轮的周长。
      【详解】假设半径为2厘米
      前轮滚动的距离:2××2×3=12(厘米)
      后轮滚动一圈的距离:2××(2×1.5)=6(厘米)
      滚动的周数:12÷6=2(周)
      则后轮滚动2周
      16.(2022·四川绵阳·小升初真题)一个钟表的时针长8厘米,分针长10厘米,从中午12时到下午6时,时针扫过的面积是( ),分针尖端走过的路程是( )。
      【答案】 100.48平方厘米/100.48cm2 376.8厘米/376.8cm
      【分析】从中午12时到下午6时,时针转了0.5圈,又因时针长8厘米,即时针所经过的圆的半径是8厘米,利用圆的面积公式S=πr2,即可求出时针所扫过的面积;
      从12时到下午6时,分针正好转了6圈,又因分针长10厘米,即分针所经过的圆的半径是10厘米,从而利用圆的周长公式即可求出分针走过的路程。
      【详解】3.14×82×0.5
      =200.96×0.5
      =100.48(平方厘米)
      2×3.14×10×6
      =62.8×6
      =376.8(厘米)
      即,时针扫过的面积是100.48平方厘米,分针尖端走过的路程是376.8厘米。
      【点睛】解答此题的关键是明白,从中午12时到下午6时分针和时针转的圈数,再根据圆的面积公式与周长公式解决问题。
      17.(2023·四川成都·小升初真题)一个半圆的周长是厘米(取),这个半圆的面积是( )平方厘米。
      【答案】1.57
      【分析】半圆的周长=直径+圆周长的一半=2倍的半径+3.14倍的半径=(2+3.14)×半径,则根据半圆的周长公式可以求出半圆所在圆的半径。再根据半圆的面积=圆的面积÷2得出半圆的面积。
      【详解】据分析
      半径:5.14÷(2+3.14)
      =5.14÷5.14
      =1(厘米)
      半圆的面积:3.14×12÷2=1.57(平方厘米)
      则半圆的面积是1.57平方厘米。
      18.(2023·福建莆田·小升初真题)把一个圆锥从顶点沿高将它切成两半,表面积增加了48cm2,已知圆锥的底面周长是25.12cm,那么这个圆锥的体积是( )cm3。
      【答案】100.48
      【分析】根据圆锥的特征可知,把一个圆锥从顶点沿高将它切成两半,表面积增加了48平方厘米,表面积增加的是两个完全一样的三角形的面积,每个三角形的底等于圆锥的底面直径,每个三角形的高等于圆锥的高,根据圆的周长公式:周长=π×直径,直径=周长÷π,据此可以求出圆锥的底面直径,根据三角形的面积公式:面积=底×高÷2,高=面积×2÷底;据此可以求出圆锥的高,然后根据圆锥的体积公式:体积=底面积×高×,代入数据,求出这个圆锥的体积。
      【详解】25.12÷3.14=8(厘米)
      48÷2×2÷8
      =24×2÷8
      =48÷8
      =6(厘米)
      3.14×(8÷2)2×6×
      =3.14×42×6×
      =3.14×16×6×
      =50.24×6×
      =301.44×
      =100.48(cm3)
      把一个圆锥从顶点沿高将它切成两半,表面积增加了48cm2,已知圆锥的底面周长是25.12cm,那么这个圆锥的体积是100.48cm3。
      19.(2024·四川绵阳·小升初真题)如图,把一个圆形纸片剪开后,拼成一个近似的长方形,这个长方形的周长是24.84厘米,圆形纸片的面积是( )平方厘米(π取3.14)。
      【答案】28.26
      【分析】设圆的半径是r厘米,拼成的长方形的周长2r+2πr=24.84,解方程可得到半径,再根据圆的面积公式,代入数据计算即可得解。
      【详解】解:设圆的半径是r厘米,由题意得:
      2πr+2r=24.84
      2×3.14r+2r=24.84
      6.28r+2r=24.84
      8.28r=24.84
      r=24.84÷8.28
      r=3
      3.14×32
      =3.14×9
      =28.26(平方厘米)
      圆形纸片的面积是28.26平方厘米。
      20.(2023·陕西西安·小升初真题)两个圆按照上图所示不同位置关系摆放,从左到右,两个圆的重叠部分越来越小,那么两个圆形中空白部分的面积差( )。(填变大,变小或不变)
      【答案】不变
      【分析】设大圆与小圆面积分别为a、b(a>b),重叠部分面积为s,先算出两个圆形中空白部分的面积,再进行作差,可知两个圆形中空白部分的面积差=a-b,也就是两个圆形中空白部分的面积差与重叠面积s无关,据此解答。
      【详解】假设大圆与小圆面积分别为a、b(a>b),重叠部分面积为s。大圆空白部分的面积为a-s,小圆空白部分的面积为b-s。
      两个圆形中空白部分的面积差=(a-s)-(b-s)=a-s-b+s=a-b-s+s=a-b,由此可知两个圆形中空白部分的面积差与重叠面积s无关,故两个圆形中空白部分的面积差不变。
      21.(2024·四川宜宾·小升初真题)如图中圆的周长是20厘米,且圆的面积与长方形的面积相等,那么阴影部分的周长是( )厘米。
      【答案】25
      【分析】由图可知阴影部分长方形的宽=圆的半径r,所以阴影部分的周长相当于长方形的两条长加上圆周长的。求阴影部分周长,因为已知圆的面积和长方形面积相等,圆的面积等于,长方形的面积等于长方形的长乘r,即=长方形的长×r;所以两条长相当于圆的周长,所以阴影部分的周长:圆的周长+圆周长的=圆周长的,据此解答即可。
      【详解】根据题干分析可得阴影部分周长:
      20×(1+)
      =20×
      =25(厘米)
      阴影部分的周长是25厘米。
      22.(2024·四川绵阳·小升初真题)如图,这是一个圆柱的表面展开图,它的侧面积是( )平方厘米,体积是( )立方厘米。
      【答案】 251.2 502.4
      【分析】从图中可知,圆柱的侧面沿高展开是一个长方形,这个长方形的长等于圆柱的底面周长,长方形的宽等于圆柱的高;
      圆柱的侧面积等于长方形的面积,根据长方形的面积公式S=ab,求出它的侧面积;
      根据圆的周长公式C=2πr可知,r=C÷π÷2,由此求出圆柱的底面半径;
      根据圆柱的体积公式V=πr2h,求出它的体积。
      【详解】圆柱的侧面积:25.12×10=251.2(平方厘米)
      圆柱的底面半径:25.12÷3.14÷2=4(厘米)
      圆柱的体积:
      3.14×42×10
      =3.14×16×10
      =502.4(立方厘米)
      它的侧面积是251.2平方厘米,体积是502.4立方厘米。
      三、判断题
      23.(2023·四川成都·小升初真题)一个圆的半径增加1米,则这个圆的面积增加平方米。( )
      【答案】×
      【分析】假设原来圆的半径是1米,半径增加1米后,现在圆的半径是2米。根据圆的面积=(r是圆的半径)分别求出增加前后的圆的面积,再相减。
      【详解】圆的半径是1米时:3.14×12=3.14(平方米)
      增加半径过后的圆:3.14×22=12.56(平方米)
      12.56-3.14=9.42(平方米)
      故答案为:×
      24.(2022·湖南长沙·小升初真题)半径是2cm的圆,它的周长和半径相等。( )
      【答案】×
      【分析】已知圆的半径是2cm,根据圆的周长公式C=2πr,求出这个圆的周长;据此判断。
      【详解】周长:2×3.14×2=12.56(cm)
      12.56≠2
      半径是2cm的圆,它的周长和半径不相等。
      原题说法错误。
      故答案为:×
      25.(2022·贵州黔西·小升初真题)圆心角是90°的扇形,它的面积是所在圆的面积的25%。( )
      【答案】√
      【分析】因为周角等于360°,用圆心角90°除以周角360°,就可以计算出圆心角是90°的扇形面积是它所在圆面积的百分之几。
      【详解】周角=360°
      90°÷360°×100%
      =0.25×100%
      =25%
      故答案为:√
      【点睛】解题关键是理解圆心角是90°的扇形面积是它所在圆面积的百分之几,就是求90°的角是360°角的百分之几。
      26.(2024·四川绵阳·小升初真题)在一张长6厘米、宽4厘米的长方形纸上剪一个面积最大的圆,这个圆的直径是4厘米。( )
      【答案】√
      【分析】在长方形纸上剪一个面积最大的圆,圆的直径=长方形的宽,据此分析。
      【详解】在一张长6厘米、宽4厘米的长方形纸上剪一个面积最大的圆,这个圆的直径是4厘米,说法正确。
      故答案为:√
      27.(2024·四川巴中·小升初真题)圆的面积与半径成正比例关系。( )
      【答案】×
      【分析】两种相关联的量,一种量变化,另一种量也随着变化,如果这两种量中相对应的两个数的比值一定(也就是商一定),这两种量成正比例关系。
      【详解】由圆的面积S=πr2,可得S∶r=πr(不一定),比值不一定,则圆的面积与半径不成比例。
      原题说法错误。
      故答案为:×
      28.(2023·四川成都·小升初真题)大圆的半径比小圆半径多10米,若它们的半径都增加1米,则大圆周长要增加多一些。( )
      【答案】×
      【分析】用“赋值法”,假设小圆的半径为1米,大圆的半径比小圆半径多10米,则大圆的半径是(1+10)米,再计算出大圆和小圆的周长,最后分别计算出大圆和小圆半径都增加1米后的周长和原来的圆比较。注意:圆的周长=。
      【详解】假设小圆的半径为1米
      大圆的半径:1+10=11(米)
      小圆的周长:2××1=2(米)
      大圆的周长:2××11=22(米)
      半径增加1米的小圆周长:2××(1+1)=4(米)
      半径增加1米的大圆周长:2××(11+1)=24(米)
      小圆增加的周长:4-2=2(米)
      大圆增加的周长:24-22=2(米)
      2=2,则大圆和小圆周长增加的一样长。
      故答案为:×
      29.(2022·四川绵阳·小升初真题)每过1小时,钟面上的时针尖端和分针尖端所走的路程比为1∶12。( )
      【答案】×
      【分析】钟面上共12大格,1小时分针走一圈、时针走一大格,即时针走一圈的。但题干问的是时针尖端和分针尖端所走的路程比,那么考虑时针和分针长度不同,则圆周长不同,据此解答即可。
      【详解】每过一个小时,时针走钟面周长的,分针走一周,但时针和分针长度不同,所以每过一个小时,时针尖端与分针尖端所走路程比是1∶12说法错误。
      故答案为:×
      四、计算题
      30.(2022·浙江宁波·小升初真题)求下图阴影部分的面积。(单位:cm)
      【答案】9.12cm2
      【分析】如图所示,①和②的面积相等,扇形的半径为8cm,扇形的圆心角为45°,扇形的面积占整个圆面积的,阴影部分的面积=扇形的面积-空白大三角形的面积,据此解答。
      【详解】
      ×3.14×82-8×(8÷2)÷2
      =×3.14×82-8×4÷2
      =×82×3.14-8×4÷2
      =8×3.14-32÷2
      =25.12-16
      =9.12(cm2)
      所以,阴影部分的面积是9.12cm2。
      31.(2022·辽宁盘锦·小升初真题)根据图中的数据求阴影部分的面积。(单位:米)
      【答案】25.12平方米
      【分析】阴影部分的面积=大圆的面积-小圆的面积,根据圆的面积公式S=πr2即可解答。
      【详解】阴影部分的面积为:
      ×3.14×82-×3.14×(8÷2)2
      =×3.14×82-×3.14×42
      =×3.14×64-×3.14×16
      =50.24-25.12
      =25.12(平方米)
      32.(2022·浙江金华·小升初真题)计算如图中阴影部分的面积。(单位:厘米)
      【答案】343平方厘米
      【分析】通过观察图形可知,阴影部分的面积等于长方形的面积减去半圆的面积,根据长方形的面积公式:S=ab,圆的面积公式:S=πr2,把数据代入公式解答。
      【详解】25×20-3.14×(20÷2)2÷2
      =500-3.14×102÷2
      =500-3.14×100÷2
      =500-157
      =343(平方厘米)
      33.(2022·湖南怀化·小升初真题)如图:点O为圆心,平行四边形的面积为20平方厘米,求阴影部分的面积。
      【答案】2.85平方厘米
      【分析】通过观察图形可知,平行四边形的底等于半圆的直径,平行四边形的高等于半圆的半径,假设半圆的半径是r厘米,根据平行四边形的面积=底×高,则用2r×r=20,据此求出r的平方是多少,又因为阴影部分的面积等于圆的面积减去三角形AOB的面积,则根据圆的面积公式:S=πr2,三角形的面积=底×高÷2,阴影部分的面积=πr2-r2,把数据代入公式解答。
      【详解】设半圆的半径为r厘米,
      2r×r=20
      2r2=20
      r2=20÷2
      r2=10
      阴影部分的面积为πr2-r2
      =3.14×10×-10×
      =7.85-5
      =2.85(平方厘米)
      阴影部分的面积是2.85平方厘米。
      34.(2022·广西南宁·小升初真题)求下面图形阴影部分的面积。(单位:厘米)
      【答案】21.98平方厘米
      【分析】根据环形面积公式:S=π(R2-r2),把数据代入公式解答。
      【详解】3.14×(42-32)
      =3.14×(16-9)
      =3.14×7
      =21.98(平方厘米)
      35.(2022·云南文山·小升初真题)求图中阴影部分的面积。
      【答案】15.88cm2
      【分析】通过观察图形可知,阴影部分的面积等于梯形的面积减去半圆的面积,根据梯形的面积公式:S=(a+b)h÷2,半圆的面积公式:S=πr2÷2,把数据代入公式求出它们的面积差即可。
      【详解】(12.5+4×2)×4÷2-3.14×42÷2
      =20.5×4÷2-3.14×16÷2
      =41-25.12
      =15.88(cm2)
      36.(2022·甘肃天水·小升初真题)求下图阴影部分的面积。(单位:cm)
      【答案】14.88cm2
      【分析】梯形的上底等于半圆的直径,等于4×2=8(cm),高和下底已知,利用梯形的面积公式求出整个梯形的面积,再利用圆的面积公式:S=,再除以2,把数据代入求出半圆的面积,用梯形的面积减去半圆的面积即可求出阴影部分的面积。
      【详解】4×2=8(cm)
      (8+12)×4÷2-3.14×42÷2
      =20×4÷2-3.14×16÷2
      =40-25.12
      =14.88(cm2)
      37.(2022·广东广州·小升初真题)计算下面图形的阴影部分面积。(单位:厘米)
      【答案】3.44平方厘米
      【分析】由图可知,阴影部分的面积=正方形的面积-圆的面积,正方形的面积=边长×边长,圆的面积=(d÷2)2π;据此解答。
      【详解】4×4-3.14×(4÷2)2
      =16-3.14×4
      =16-12.56
      =3.44(平方厘米)
      38.(2022·浙江金华·小升初真题)计算阴影部分的面积。(单位:厘米)
      【答案】18平方厘米;18.84平方厘米
      【分析】(1)阴影部分的面积等于以小正方形的边长为上底,以大正方形的边长为下底,高为小正方形的边长的梯形面积加上大正方形面积的一半,减去以大小正方形边长的和为底,高为小正方形边长的三角形的面积,根据梯形的面积公式:S=(a+b)h÷2,正方形的面积公式:S=a2,三角形的面积公式:S=ah÷2,把数据代入公式解答。
      (2)阴影部分的面积等于大半圆的面积减去中、小半圆的面积,根据圆的面积公式:S=πr2,把数据代入公式解答。
      【详解】(1)(4+6)×4÷2+6×6÷2-(6+4)×4÷2
      =10×4÷2+36÷2-10×4÷2
      =20+18-20
      =18(平方厘米 )
      (2)4+6=10(厘米)
      3.14×(10÷2)÷2-3.14×(4÷2)÷2-3.14×(6÷2)2÷2
      =3.14×25÷2-3.14×4÷2-3.14×9÷2
      =39.25-6.28-14.13
      =32.97-14.13
      =18.84(平方厘米)
      39.(2022·重庆·小升初真题)计算如图中阴影部分的面积。
      【答案】15.44cm2
      【分析】阴影部分的面积等于两个正方形的面积减去空白梯形和空白扇形的面积,根据正方形面积公式:S=a2、梯形面积公式:(a+b)h÷2、圆的面积公式:S=πr2代入数据计算即可。
      【详解】6×6+4×4-(6-4+6)×6÷2-3.14×42×
      =36+16-8×6÷2-50.24×
      =36+16-8×6÷2-12.56
      =36+16-48÷2-12.56
      =36+16-24-12.56
      =52-24-12.56
      =28-12.56
      =15.44(cm2)
      阴影部分的面积是15.44cm2。
      40.(2022·湖南衡阳·小升初真题)求阴影部分的面积。(单位:厘米)
      【答案】5.16平方厘米
      【分析】观察图形可得:阴影部分的面积=长方形的面积-(圆的面积+半圆的面积),根据长方形的面积公式S=ab,圆的面积公式S=πr2进行解答。
      【详解】长方形的面积:
      (4+4÷2)×4
      =(4+2)×4
      =6×4
      =24(平方厘米)
      圆与半圆的面积之和:
      3.14×(4÷2)2+3.14×(4÷2)2÷2
      =3.14×4+3.14×4÷2
      =12.56+6.28
      =18.84(平方厘米)
      阴影部分的面积:
      24-18.84=5.16(平方厘米)
      阴影部分的面积是5.16平方厘米。
      41.(2022·广东惠州·小升初真题)如图,点O是圆心,圆的半径是4厘米。求图中阴影部分的面积。
      【答案】17.12平方厘米
      【分析】根据图示,阴影部分的面积等于半圆的面积减去空白三角形的面积,据此解答即可。
      【详解】3.14×44÷2-4×7÷2
      =25.12-8
      =17.12(平方厘米)
      阴影部分的面积是17.12平方厘米。
      42.(2022·云南曲靖·小升初真题)求阴影部分的面积。(单位:厘米)
      【答案】28.26平方厘米
      【分析】把阴影部分三角形放到右上角的三角形中,阴影部分就是圆,根据阴影部分的面积=圆的面积求解即可。
      【详解】3.14×62×
      =3.14×36×
      =113.04×
      =28.26(平方厘米)
      43.(2022·天津北辰·小升初真题)求出下图中阴影部分的面积。(单位:厘米)
      【答案】17.12平方厘米
      【分析】已知圆的直径是8厘米,先用直径÷2求出半径;再根据圆的面积求出圆的面积,用圆的面积÷2求出半圆的面积;直角三角形的两条直角边都是圆的半径,根据三角形的面积求出三角形的面积;最后用半圆的面积-三角形的面积求出阴影部分的面积。
      【详解】



      =25.12-8
      =17.12(平方厘米)
      44.(2022·四川绵阳·小升初真题)求下面图形中阴影部分的周长和面积。

      【答案】35.4cm;31.4cm2
      41.12cm;6.88cm2
      【分析】如图所示,圆环的内直径是8cm,外直径是12cm,阴影部分周长等于内外圆周长的一半的和加上圆环宽度的2倍;利用圆环的面积公式求出整个圆环的面积,阴影面积等于圆环面积的一半。
      如图所示,阴影部分周长是直径为4cm的圆的周长的2倍与正方形周长的和;正方形面积减去圆的面积是阴影面积的一半,求出一半阴影部分的面积乘2即可。
      【详解】周长:
      (cm)
      第一个阴影部分的周长是35.4cm。
      面积:
      (cm2)
      第一个阴影部分的面积是31.4cm2。
      周长:
      (cm)
      第二个阴影部分的周长是41.12cm。
      面积:
      (cm2)
      第二个阴影部分的面积是6.88cm2。
      五、解答题
      45.(2022·湖北十堰·小升初真题)用一张圆形纸片剪下一个最大的正方形,如图,圆的直径是8cm,剩下部分的面积是多少?
      【答案】18.24平方厘米
      【分析】因为在圆中所画最大正方形的对角线就等于圆的直径,圆的直径已知,从而可以求出正方形的对角线的长度,根据对角线×对角线÷2,也就能求出正方形的面积,最后再用圆的面积减去正方形的面积即是剩余的面积。
      【详解】3.14×(8÷2)2-8×8÷2
      =3.14×16-32
      =50.24-32
      =18.24(平方厘米)
      答:剩下部分的面积是18.24平方厘米。
      【点睛】解答此题的关键是明白,圆中所画最大正方形的对角线就等于圆的直径。
      46.(2024·福建莆田·小升初真题)利用圆规和三角尺,先画出一个直径为6厘米的大圆,再把直径分成3等份,就可以画出这个美丽的图案。请求出阴影部分的面积。
      【答案】18.84平方厘米
      【分析】通过观察可知,空白部分的面积等于半径是(6÷3)厘米的圆的面积,减去半径是(6÷3÷2)厘米的圆的面积;
      阴影部分的面积是半径是(6÷2)厘米的圆的面积减去空白部分的面积,根据圆面积公式:S=πr2,代入数据解答即可。
      【详解】6÷3=2(厘米)
      6÷3÷2=1(厘米)
      空白部分的面积:
      3.14×22-3.14×12
      =3.14×4-3.14×1
      =12.56-3.14
      =9.42(平方厘米)
      阴影部分的面积:
      3.14×(6÷2)2-9.42
      =3.14×32-9.42
      =3.14×9-9.42
      =28.26-9.42
      =18.84(平方厘米)
      答:阴影部分的面积是18.84平方厘米。
      47.(2022·湖北省直辖县级单位·小升初真题)数学老师用几何画板画了如图的几何图形,根据已有的数对信息解决问题。
      (1)确定以下各点的位置。
      B( ),C( ),D(11,( )),E(8,( ))
      (2)求阴影部分的面积。
      【答案】(1)(5,2);(7,2);2;4;(2)7平方厘米
      【分析】(1)根据利用数对表示物体位置的方法,用数对表示物体的位置时,列数在前,行数在后。根据半圆的特征可知,AB=BC=2(厘米),BF=2(厘米),E第8列,第4行,D在第11列,第2行,据此解答。
      (2)根据图形的特点,可以通过“旋转”或“割补”把阴影标点拼成一个梯形,根据梯形的面积公式:S=(a+b)h÷2,把数据代入公式解答。
      【详解】(1)B、C、D、E的位置用数对表示如下:
      B(5,2),C(7,2),D(11,2),E(8,4)。
      (2)如图:
      AB=BC=2(厘米),BF=2(厘米),FE=8-5=3(厘米),CD=11-7=4(厘米)
      (3+4)×2÷2
      =7×2÷2
      =7(平方厘米)
      答:阴影部分的面积是7平方厘米。
      【点睛】此题考查的目的是理解掌握利用数对表示物体位置的方法及意义,梯形的面积公式及应用,关键是明确:阴影部分的面积是由哪几部分组成的,通过“转化”把阴影部分的面积拼成一个梯形。
      48.(2022·陕西西安·小升初真题)按要求画图。
      (1)画一个长3厘米,宽2厘米的长方形。
      (2)在这个长方形里画一个最大的半圆并给半圆涂上颜色,求未被涂色的部分面积有多大?
      【答案】(1)图见详解
      (2)图见详解;2.4675(平方厘米)
      【分析】(1)根据长方形的画法,化成长是3厘米,宽是2厘米的长方形;
      (2)在这个长方形内画最大的半圆,半圆的直径等于这个长方形的长,据此画出半圆,涂色;没涂色部分面积=长方形面积-圆的面积;根据长方形面积公式:面积=长×宽;圆的面积公式:面积=π×半径2;代入数据,即可解答。
      【详解】(1)见下图
      (2)见下图
      面积:3×2-3.14×(3÷2)2÷2
      =6-3.14×2.25÷2
      =6-7.065÷2
      =6-3.5325
      =2.4675(平方厘米)
      答:未被涂色的部分面积有2.4675平方厘米。
      【点睛】本题考查画长方形以及半圆;长方形面积公式;圆的面积公式,关键是熟记公式。
      49.(2022·浙江金华·小升初真题)把一根长2.4米,底面直径是0.6米的圆柱形钢材平均截成4段,表面积增加了多少平方米?
      【答案】1.6956平方米
      【分析】根据题意,把一根圆柱形钢材平均截成4段,要截3次,每截一次增加2个面,共增加6个截面的面积;截面是圆柱的底面积,根据公式S=πr2,求出一个截面的面积,再乘6即是增加的表面积。
      【详解】增加的面:
      (4-1)×2
      =3×2
      =6(个)
      增加的表面积:
      3.14×(0.6÷2)2×6
      =3.14×0.09×6
      =0.2826×6
      =1.6956(平方米)
      答:表面积增加了1.6956平方米。
      【点睛】本题考查圆柱切割的特点,明确表面积增加的是哪些面的面积,以此为突破口,求出圆柱的底面积是解题的关键。
      50.(2022·湖南长沙·小升初真题)如图,两个正方形边长分别是10和6,则阴影部分的面积是多少?(取3)
      【答案】39
      【分析】观察图形可知,阴影部分的面积等于△ACD的面积减去月牙BCD的面积,求出月牙BCD的面积,再用△ACD的面积减去月牙BCD的面积即可求出答案。
      【详解】月牙BCD的面积为小正方形减去的圆的面积,即6×6-××
      =36-×3×36
      =36-×36
      =36-27
      =9
      阴影部分面积为:(10+6)×6÷2-9
      =16×6÷2-9
      =96÷2-9
      =48-9
      =39
      答:阴影部分的面积为39。
      【点睛】此题考查了学生对图形的观察能力、分析能力以及对求三角形面积和圆的面积的熟练程度。
      51.(2024·四川绵阳·小升初真题)在我们的数学课上,曾经用“割补法”把平行四边形转化成长方形,从而得到平行四边形的面积计算方法。转化过程如图①所示:
      (1)用“割补法”可以将图②中阴影部分转化成一个( )形。
      (2)请你计算出图②中阴影部分的面积。
      【答案】(1)半圆
      (2)39.25平方厘米
      【分析】(1)根据平行四边形的面积推导过程可知:平行四边形转化成长方形,形状变了,面积不变。如下图,把右下角涂色部分的小半圆如箭头所示割补到空白小半圆处,这样涂色部分就转化成一个半径是5厘米的半圆形。
      (2)根据圆的面积:S=πr2,求出一个圆的面积,再除以2,就是半圆的面积,也是涂色部分的面积。
      【详解】(1)用“割补法”可以将图②中阴影部分转化成一个半圆形。
      (2)如图:
      3.14×52÷2
      =3.14×25÷2
      =78.5÷2
      =39.25(平方厘米)
      答:阴影部分的面积是39.25平方厘米。
      52.(2021·江西抚州·小升初真题)已知圆的周长是25.12厘米,四边形OABC是一个直角梯形,OA∶CB=2∶5,图中阴影部分的面积是多少平方厘米?(解答题,写出主要解答步骤)。
      【答案】15.44平方厘米
      【分析】先根据r=C÷π÷2,求出圆的半径,也是梯形的上底OA和梯形的高OC的长度;已知OA∶CB=2∶5,即OA占2份,CB占5份,用OA的长度除以2再乘5,即可求出CB的长度;
      从图中可知,阴影部分的面积=梯形的面积-圆的面积,其中梯形的面积=(上底+下底)×高÷2,圆的面积公式S=πr2,代入数据计算即可。
      【详解】圆的半径(OA、OC):
      25.12÷3.14÷2
      =8÷2
      =4(厘米)
      梯形的下底CB:
      4÷2×5
      =2×5
      =10(厘米)
      梯形的面积:
      (4+10)×4÷2
      =14×4÷2
      =56÷2
      =28(平方厘米)
      圆的面积:
      ×3.14×42
      =×3.14×16
      =12.56(平方厘米)
      阴影部分的面积:
      28-12.56=15.44(平方厘米)
      答:阴影部分的面积是15.44平方厘米。
      【点睛】本题考查圆的面积、梯形的面积公式的灵活运用,根据圆的周长公式求出圆的半径,根据比的应用,求出梯形的下底CB是解题的关键。
      53.(2022·湖南长沙·小升初真题)如图,等腰直角三角形ABC,在以AB边为直径的半圆中,O为圆心AD=CD,BC=3BE,,四边形CDOE的面积是21平方厘米,阴影部分的面积是多少平方厘米?
      【答案】13.545平方厘米
      【分析】根据AD=CD,BC=3BE,可知CD∶AD=2∶1,CE∶EB=2∶1;如下图,连接CO,三角形COD与三角形AOD等高,则它们的面积比与底边比相等=2∶1;同理三角形COE与三角形BOE的面积比是2∶1;
      可知四边形CDOE与三角形BOE、三角形AOD面积和的比为2∶1,用四边形CDOE的面积除以2,求出三角形BOE与三角形AOD的面积和,再乘(2+1),即可求出三角形ABC的面积;
      三角形ABC的底AB为圆的直径,三角形的高OC为圆的半径,根据三角形的面积=底×高÷2求出圆的半径的平方r2的值,再根据阴影部分的面积=长方形的面积-半圆的面积,其中长方形的面积=长×宽,圆的面积S=πr2,代入数据计算,求出阴影部分的面积。
      【详解】如图,连接CO。
      三角形ABC的面积:
      21÷2×(2+1)
      =21÷2×3
      =10.5×3
      =31.5(平方厘米)
      解:设圆的半径是r厘米。
      2r×r÷2=31.5
      r2=31.5
      阴影部分的面积:
      2r2-3.14×r2÷2
      =2×31.5-3.14×31.5÷2
      =63-98.91÷2
      =63-49.455
      =13.545(平方厘米)
      答:阴影部分的面积是13.545平方厘米。
      【点睛】先分析阴影部分的面积是由哪些基本图形的面积相加或相减组成;然后根据比的应用,求出三角形ABC的面积,进而求出圆的半径的平方是解题的关键。
      目 录
      第一部分
      知识结构导图
      第二部分
      专题知识梳理
      第三部分
      真题复习精练
      (选择题、填空题、判断题、计算题、解答题)

      相关学案

      2025学年小升初数学复习讲义(通用版)专题13《圆的周长和面积》(学生版+解析):

      这是一份2025学年小升初数学复习讲义(通用版)专题13《圆的周长和面积》(学生版+解析),文件包含2025学年小升初数学复习讲义通用版专题13《圆的周长和面积》教师版docx、2025学年小升初数学复习讲义通用版专题13《圆的周长和面积》学生版docx等2份学案配套教学资源,其中学案共62页, 欢迎下载使用。

      2025学年小升初数学复习讲义(通用版)专题14《长方体和正方体的认识、周长、面积与体积》(学生版+解析):

      这是一份2025学年小升初数学复习讲义(通用版)专题14《长方体和正方体的认识、周长、面积与体积》(学生版+解析),文件包含2025学年小升初数学复习讲义通用版专题14《长方体和正方体的认识周长面积与体积》教师版docx、2025学年小升初数学复习讲义通用版专题14《长方体和正方体的认识周长面积与体积》学生版docx等2份学案配套教学资源,其中学案共66页, 欢迎下载使用。

      2025学年小升初数学复习讲义(通用版)专题15《圆柱和圆锥的认识、表面积与体积》(学生版+解析):

      这是一份2025学年小升初数学复习讲义(通用版)专题15《圆柱和圆锥的认识、表面积与体积》(学生版+解析),文件包含2025学年小升初数学复习讲义通用版专题15《圆柱和圆锥的认识表面积与体积》教师版docx、2025学年小升初数学复习讲义通用版专题15《圆柱和圆锥的认识表面积与体积》学生版docx等2份学案配套教学资源,其中学案共67页, 欢迎下载使用。

      资料下载及使用帮助
      版权申诉
      • 1.电子资料成功下载后不支持退换,如发现资料有内容错误问题请联系客服,如若属实,我们会补偿您的损失
      • 2.压缩包下载后请先用软件解压,再使用对应软件打开;软件版本较低时请及时更新
      • 3.资料下载成功后可在60天以内免费重复下载
      版权申诉
      若您为此资料的原创作者,认为该资料内容侵犯了您的知识产权,请扫码添加我们的相关工作人员,我们尽可能的保护您的合法权益。
      入驻教习网,可获得资源免费推广曝光,还可获得多重现金奖励,申请 精品资源制作, 工作室入驻。
      版权申诉二维码
      小升初专区
      • 精品推荐
      • 所属专辑18份
      欢迎来到教习网
      • 900万优选资源,让备课更轻松
      • 600万优选试题,支持自由组卷
      • 高质量可编辑,日均更新2000+
      • 百万教师选择,专业更值得信赖
      微信扫码注册
      手机号注册
      手机号码

      手机号格式错误

      手机验证码 获取验证码 获取验证码

      手机验证码已经成功发送,5分钟内有效

      设置密码

      6-20个字符,数字、字母或符号

      注册即视为同意教习网「注册协议」「隐私条款」
      QQ注册
      手机号注册
      微信注册

      注册成功

      返回
      顶部
      精选专题 初中月考 教师福利
      添加客服微信 获取1对1服务
      微信扫描添加客服
      Baidu
      map