搜索
      上传资料 赚现金

      [精] 2025学年小升初数学复习讲义(通用版)专题11《经济问题》(学生版+解析)

      • 1.13 MB
      • 2025-05-20 18:56:09
      • 96
      • 2
      • 教学资源宋老师
      加入资料篮
      立即下载
      查看完整配套(共2份)
      包含资料(2份) 收起列表
      教师
      2025学年小升初数学复习讲义(通用版)专题11《经济问题》(教师版).docx
      预览
      学生
      2025学年小升初数学复习讲义(通用版)专题11《经济问题》(学生版).docx
      预览
      正在预览:2025学年小升初数学复习讲义(通用版)专题11《经济问题》(教师版).docx
      2025学年小升初数学复习讲义(通用版)专题11《经济问题》(教师版)第1页
      高清全屏预览
      1/39
      2025学年小升初数学复习讲义(通用版)专题11《经济问题》(教师版)第2页
      高清全屏预览
      2/39
      2025学年小升初数学复习讲义(通用版)专题11《经济问题》(教师版)第3页
      高清全屏预览
      3/39
      2025学年小升初数学复习讲义(通用版)专题11《经济问题》(学生版)第1页
      高清全屏预览
      1/13
      2025学年小升初数学复习讲义(通用版)专题11《经济问题》(学生版)第2页
      高清全屏预览
      2/13
      2025学年小升初数学复习讲义(通用版)专题11《经济问题》(学生版)第3页
      高清全屏预览
      3/13
      还剩36页未读, 继续阅读

      2025学年小升初数学复习讲义(通用版)专题11《经济问题》(学生版+解析)

      展开

      这是一份2025学年小升初数学复习讲义(通用版)专题11《经济问题》(学生版+解析),文件包含2025学年小升初数学复习讲义通用版专题11《经济问题》教师版docx、2025学年小升初数学复习讲义通用版专题11《经济问题》学生版docx等2份学案配套教学资源,其中学案共52页, 欢迎下载使用。

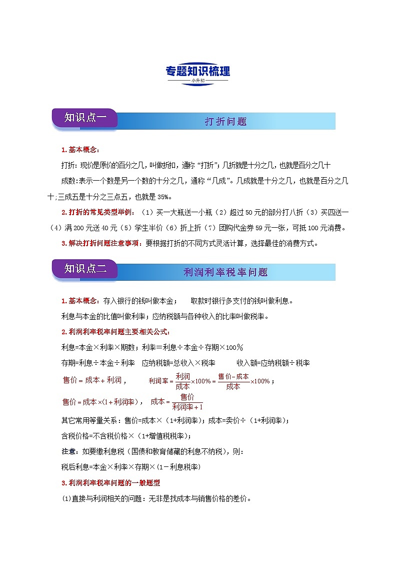
      知识点一
      打折问题
      1.基本概念:
      打折:现价是原价的百分之几,叫做折扣,通称“打折”;几折就是十分之几,也就是百分之几十
      成数:表示一个数是另一个数的十分之几,通称“几成”。几成就是十分之几,也就是百分之几十;三成五是十分之三点五,也就是35%。
      2.打折的常见类型举例:(1)买一大瓶送一小瓶(2)超过50元的部分打八折(3)买四送一(4)满200元送40元(5)学生半价(6)折上折(7)团购代金券59元一张,可抵100元消费。
      3.解决打折问题注意事项:要根据打折的不同方式灵活计算,选择最佳的消费方式。
      知识点二
      利润利率税率问题
      1.基本概念:存入银行的钱叫做本金; 取款时银行多支付的钱叫做利息。
      利息与本金的比值叫做利率;应纳税额与各种收入的比率叫做税率。
      2.利润利率税率问题主要相关公式:
      利息=本金×利率×期数;利率=利息÷本金÷存期×100%
      存期=利息÷本金÷利率 应纳税额=总收入×税率 收入额=应纳税额÷税率
      , ;

      其它常用等量关系:售价=成本×(1+利润率);成本=卖价÷(1+利润率);
      含税价格=不含税价格×(1+增值税税率);
      注意:如要缴利息税(国债和教育储藏的利息不纳税),则:
      税后利息=本金×利率×存期×(1-利息税率)
      3.利润利率税率问题的一般题型
      (1)直接与利润相关的问题:无非是找成本与销售价格的差价。
      (2)与利润无直接联系,但是涉及价格变动的问题:涉及价格变动,虽然没有直接提到利润的问题,但是最终还是转化成(1)的情况。
      4.解题主要方法:
      (1)抓不变量(一般情况下成本是不变量);
      (2)列方程解应用题.
      (3)用假设法和比例法解应用题。
      知识点三
      阶梯收费问题
      1.阶梯收费问题的特点是分段计费,所以题目中的数量关系也相应地被分为几段,并且各段中的数量关系各不相同,所以列出的算式或方程也不相同。
      2.阶梯收费问题的常见类型:“水费、电费、话费、停车费” 分段收费收医疗保险费等。
      3.解决这类阶梯收费问题,首先要理解题意,分清几段;然后一段一段进行计算;最后再求几段的和。
      知识点四
      租车租船最优化问题
      1.解决此类问题时,可以先假设(如假设全租大船,或假设全租小船),然后再根据计算结果进行调整。
      2.解决此类问题时,通常先比较人均单价,一般情况尽量租大车(大船),尽量使人数与座位数相等,如果不能相等让空位尽量少,然后列出若干方案,通过计算选择最优,一般出现在解答题部分。
      一、选择题
      1.(2022·福建漳州·小升初真题)张叔叔带了80元,买了单价18元的葡萄4千克。下面四个问题中适合用估算是( )。
      A.老板确认应该收多少钱B.老板计算要找回多少钱
      C.张叔叔思考80元到底够不够D.张叔叔核对找回的钱对不对
      【答案】C
      【分析】在实际生活中,老板应该收的钱数以及老板要找回的钱数都需要计算出准确值,而张叔叔想要知道自己带的钱数够不够可以采用估算的方法,据此解答。
      【详解】A.18×4=72(元)
      所以,老板应该收72元,不可以估算。
      B.80-18×4
      =80-72
      =8(元)
      所以,老板要找回8元,不可以估算。
      C.18元≈20元
      20×4=80(元)
      80元=80元
      所以,张叔叔80元钱够买4千克葡萄,可以估算。
      D.80-18×4
      =80-72
      =8(元)
      所以,老板应该找回8元,张叔叔核对找回的钱数不可以估算。
      故答案为:C
      【点睛】本题主要考查估算在实际生活中的应用,生活中有些情况不需要计算准确值,只要计算出比较接近的数即可。
      2.(2022·河南驻马店·小升初真题)书店以每套50元的价钱卖出两套不同的书,一套赚10%,另一套亏10%,就这两套书来说,书店( )。
      A.亏本了B.赚钱了C.不亏也不赚D.无法判断
      【答案】A
      【分析】先把第一套书的进价看作单位“1”,根据分数除法的意义,用50÷(1+10%)即可计算出第一套的进价,然后用售价减进价即可计算出第一套赚的钱数。再把第二套书的进价看作单位“1”,根据分数除法的意义,用50÷(1-10%)即可计算出第二套的进价,然后用进价减去售价计算出第二套亏的钱数,最后比较赚的钱数与亏的钱数即可。
      【详解】50÷(1+10%)
      =50÷1.1
      ≈45.45(元)
      赚了50-45.45=4.55(元)
      50÷(1-10%)
      =50÷0.9
      ≈55.56(元)
      亏了55.56−50=5.56(元)
      4.55<5.56
      就这两套书来说,书店亏本了。
      故答案为:A
      【点睛】本题考查百分数应用题的解题方法,解题关键是把两套书的原价看作单位“1”,再根据分数除法的意义列式计算。
      3.(2022·江西景德镇·小升初真题)一件商品,先提价10%,又降价10%,现价与原来相比,( )。
      A.提高了B.降低了C.不变D.无法确定
      【答案】B
      【分析】把商品原价看作单位“1”,提价10%后价格占原价的(1+10%),又降价10%后的价格占原价的(1+10%)×(1-10%),据此解答。
      【详解】假设商品原价为1;
      (1+10%)×(1-10%)
      =1.1×0.9
      =0.99
      =99%
      99%<1
      所以现价比原价降低了。
      故答案为:B
      【点睛】理解两个百分数的单位“1”不相同,并求出现在价格占原价的百分率是解答题目的关键。
      4.(2022·辽宁盘锦·小升初真题)甲、乙两家商场以同样的标价销售同样型号的数码相机。在促销活动中,甲商场先降价10%后,又在降价的基础上打九折销售;乙商场打八折进行销售,则( )。
      A.甲商场便宜B.乙商场便宜C.价格相同D.不能确定
      【答案】B
      【分析】设原价是1,
      甲商场:先降价10%,那么降价后的价格就是原价的(1-10%),由此用乘法求出第一次降价后的价格;再用第一次降价后的价格乘上90%,就是现价;
      乙商场:打八折,是指现价是原价的80%;用原价乘上80%就是现价;
      比较现价,从而解决问题。
      【详解】设原价是1,则:
      甲商场:1×(1-10%)×90%
      =1×90%×90%
      =0.9×0.9
      =0.81
      乙商场:
      1×80%=0.8
      0.81>0.8
      则两家商场调整后的价格相比,乙商场便宜。
      故答案为:B
      【点睛】找清楚两个商城的不同优惠方法,弄清楚乙商场两个单位“1”的不同是解决本题的关键。
      5.(2022·湖南娄底·小升初真题)为鼓励居民节约用水,自来水公司规定:每户每月用水15吨以内(含15吨),按每吨2.4元收费;超过15吨的,其超过的吨数按每吨3元收费。张红家这个月用水19吨,这个月她家要交水费( )元。
      A.11.3B.44C.46D.48
      【答案】D
      【分析】19吨分成2部分,前15吨按照每吨2.4元收取费用,超出部分的吨数按照每吨3元收取费用,分别根据总价=单价×数量求出两部分需要的水费,再相加即可。
      【详解】2.4×15=36(元)
      (19-15)×3
      =4×3
      =12(元)
      36+12=48(元)
      则这个月她家要交水费48元。
      故答案为:D
      【点睛】解答此题需要分情况探讨,明确题目中所给数量属于哪一种情况,由此选择正确的解题方法。
      6.(2022·广东广州·小升初真题)小红买了a千克西红柿,每千克5元;又买了b千克黄瓜,每千克6元。那么5a-6b表示( )。
      A.买西红柿和黄瓜共付的钱数B.每千克西红柿比每千克黄瓜贵的钱数
      C.西红柿比黄瓜重的千克数D.买黄瓜比西红柿少付的钱数
      【答案】D
      【分析】根据单价×数量=总价可知:5a表示西红柿的总价;6b表示黄瓜的总价;5a-6b表示用西红柿的总价减去黄瓜的总价,即买西红柿比黄瓜多付的钱数(买黄瓜比西红柿少付的钱数)。
      【详解】A.买西红柿和黄瓜共付的钱数是(5a+6b)元。
      B.每千克西红柿比每千克黄瓜便宜的钱数是6-5=1(元)。
      C.西红柿比黄瓜重的千克数是(a-b)千克。
      D.买黄瓜比西红柿少付的钱数(5a-6b)元。
      故答案为:D
      【点睛】此题考查了用字母表示数。当数与字母相乘时,中间的乘号可以省略不写,省略乘号时一般把数字写在字母的前面。
      7.(2023·新疆乌鲁木齐·小升初真题)同一种商品在甲、乙、丙三个超市的标价都是100元。现在这种商品搞促销活动,甲超市打七折出售,乙超市买四送一,丙超市每满100减15元现金。胡老师准备购买5个这种商品在这三个超市中,( )最优惠。
      A.甲B.乙C.丙D.无法判断
      【答案】A
      【分析】分别求出三个超市的实际价格,比较即可。甲超市:根据单价×数量=总价,总价×折扣=实际价格;乙超市:实际只需要付四个的钱,根据单价×数量,求出实际价格;丙超市:先求出应付总价,看应付总价包含几个100元就减去几个15元,是实际价格。
      【详解】甲超市:100×5×70%
      =500×0.7
      =350(元)
      乙超市:100×4=400(元)
      丙超市:100×5=500(元)
      500-5×15
      =500-75
      =425(元)
      350<400<425
      甲超市最优惠。
      故答案为:A
      【点睛】关键是理解折扣的意义,几折就是百分之几十。
      8.(2023·四川·小升初真题)如果受季节影响,某商品每件售价按原价降低再降价8元后的售价是100元,那么该商品每件原售价可表示为( )。
      A.B.C.D.
      【答案】B
      【分析】再降价8元后售价是100元,则按原价降低是108元。按照原价降低就是现价比原价降低,以原价为单位“1”,108元是原价的(1-),求原价用除法。
      【详解】100+8=108(元)
      原价:108÷(1-)=(元)
      故答案为:B
      9.(2024·四川宜宾·小升初真题)某商店出售两种服装,售价都是600元,一件是时令服装,可赚20%,另一件是过时服装,要赔20%,就这两件服装而言,商店的收入情况是( )。
      A.赚了B.赔了C.不赚不赔D.无法确定
      【答案】B
      【分析】由于可赚20%,那么此时的价格是成本的1+20%,单位“1”未知,用除法即可求出成本的价格;由于另一件要赔20%,此时的价格相当于原价的1-20%,单位“1”是原价,单位“1”未知,用除法,即用600÷(1-20%)求出这两种原价,再相加,之后和售出的价格比较,如果比售出的价格贵,则赔钱,反之则赚钱。
      【详解】600÷(1+20%)+600÷(1-20%)
      =600÷1.2+600÷0.8
      =500+750
      =1250(元)
      600×2=1200(元)
      1250>1200
      就这两件服装而言,商店的收入情况是赔了。
      故答案为:B
      10.(2024·四川绵阳·小升初真题)张老师买一副标价300元的乒乓球拍,下面哪种促销方法更省钱?( )
      A.打七折销售B.满200元减80元C.先打八折,在此基础上再打9折
      【答案】A
      【分析】A.打七折就是原价的70%,根据“原价×折扣=现价”求出现价;
      B.300>200,用标300元减去80元,求出现价;
      C.打几折就是按原价的百分之几十销售,用原价乘80%,再乘90%求出现价。
      把三种促销方式进行比较即可解答。
      【详解】A.300×70%=210(元)
      B.300-80=220(元)
      C.300×80%×90%
      =340×90%
      =216(元)
      210<216<220
      所以打七折销售方法更省钱。
      故答案为:A
      二、填空题
      11.(2022·浙江金华·小升初真题)一条裤子标价200元,现在先提价20%,再降价20%,现价是( )元。
      【答案】192
      【分析】把裤子的标价看作单位“1”,现价占标价的(1+20%)×(1-20%),现价=标价×(1+20%)×(1-20%),据此解答。
      【详解】200×(1+20%)×(1-20%)
      =200×1.2×0.8
      =240×0.8
      =192(元)
      所以,现价是192元。
      【点睛】已知一个数,求比这个数多(少)百分之几的数是多少,用乘法计算。
      12.(2022·山西临汾·小升初真题)李老师买篮球和排球各a个,篮球每个56元,排球每个42元,李老师一共用了( )元,买排球比篮球少用了( )元。
      【答案】 98a 14a
      【分析】根据单价×数量=总价分别求出篮球和排球的总价,相加即为买篮球和排球一共用的钱数,相减即为买排球比买篮球少用的钱数。
      【详解】56a+42a=98a(元)
      56a-42a=14a(元)
      【点睛】考查了用字母表示数,本题关键是熟悉单价,数量,总价之间的关系。
      13.(2022·山东日照·小升初真题)爸爸花279元买了一个打九折的随身听,原价是( )元。
      【答案】310
      【分析】根据“原价×折扣=现价”可知,原价=现价÷折扣,据此即可求出原价。
      【详解】279÷90%=310(元)
      所以,爸爸花279元买了一个打九折的随身听,原价是310元。
      【点睛】正确理解原价、折扣和现价之间的关系,是解答此题的关键。
      14.(2023·陕西西安·小升初真题)超市大酬宾,某饼干的活动方式有三种,买一袋8元,买两袋15元,买三袋19元,小明现在要买四袋,最少要付( )元。
      【答案】27
      【分析】根据题意,小明现在要买四袋饼干,根据饼干活动的三种方式,运用“单价×数量=总价”,分别求出三种方式购买饼干所需的钱数,再比较,得出最少要付的钱数。
      【详解】方法一:买4个一袋的;
      8×4=32(元)
      方法二:买2个两袋的;
      15×2=30(元)
      方法三:买1个三袋的,再买1个一袋的;
      19+8=27(元)
      27<30<32
      最少要付27元。
      15.(2023·广西柳州·小升初真题)张阿姨买了3张同样价格的高铁票(价格表如图),付给售货员1000元,她买的是( )座。
      价格表:
      【答案】一等
      【分析】根据数量乘票价,等于总价,先分别计算出每种票购买3张的总价钱,再与1000元进行比较,找出小于并且接近1000的即可。
      【详解】618×3=1854(元)
      308×3=924(元)
      198×3=594(元)
      924<1000
      她买的是一等座。
      16.(2022·浙江温州·小升初真题)王阿姨去超市买苹果,苹果的数量和总价如下表所示,苹果的总价和数量成( )比例关系,王阿姨用45元可以买( )千克这样的苹果。
      【答案】 正 9
      【分析】判断两种相关联的量成不成比例,成什么比例,就看这两种量是对应的比值一定,还是对应的乘积一定,如果是比值一定,就成正比例,如果是乘积一定,就成反比例,最后根据“数量=总价÷单价”求出可以购买苹果的质量,据此解答。
      【详解】=…=5(一定),则苹果的总价和数量成正比例关系。
      45÷5=9(千克)
      所以,王阿姨用45元可以买9千克这样的苹果。
      【点睛】掌握正反比例关系的判断方法是解答题目的关键。
      17.(2023·四川成都·小升初真题)某市出租车起步价为10元4千米(不足4千米按4千米计算),以后每增加1千米车费增加元(不足1千米按1千米计算)。校长从家到单位,全程乘出租车需付22元,如果前一半路程先乘公交车,剩下的一半路程乘出租车,需付出租车费( )元。
      【答案】13
      【分析】先求出从家到单位的路程是多远,再按计费标准,求出半程的出租车费,据此解答。
      【详解】4+(22-10)÷1.5
      =4+12÷1.5
      =4+8
      =12(千米)
      10+(12÷2-4)×1.5
      =10+2×1.5
      =10+3
      =13(元)
      因此剩下的一半路程乘出租车,需付出租车费13元。
      【点睛】本题考查分段计费问题,“总费用=起步价10元+增加的千米数(不足1千米按1千米计算)×1.5元”的灵活应用是解题关键。
      18.(2022·湖南长沙·小升初真题)一个骗子到商店买了5元的东西,他付给店员50元钱,然后店员把剩下的钱找给了他;这时他又说自己有零钱,于是给店员5元的零钱,并且要回了开始给出的50元,请问:这个骗子一共骗了( )元钱。
      【答案】45
      【分析】骗子到商店用50元的钱给了店员,又要了回来,这50元钱没动,还是自己的,他骗的钱就是售货员找给他50-5=45元,即买的5元东西,他又称自己有零钱,给了售货员5元,他现在手里的钱就是45-5元,以及5元钱的东西,既(45-5+5)元,据此解答。
      【详解】50-5=45(元)
      45-5+5
      =40+5
      =45(元)
      这个骗子一共骗了45元钱。
      【点睛】本题考查了学生解答加减法的意义解答应用题的能力。
      19.(2023·四川·小升初真题)春季音乐会门票原价每张若干元,现在每张降低40元出售,结果观众增加了2倍,收入增加了,一张音乐会门票原价每张( )元。
      【答案】75
      【分析】假设原来观众只有1人,现在每张降低40元出售,结果观众增加了2倍,则观众是原来的3倍,也就是3人,设每张门票的原价是x元,根据单价×数量=总价,原来的总价是(x×1)元,现在收入增加,也就是现在的收入是原来总价的(1+),则用(1+)x即可求出现在的收入,现在每张票单价是(x-40)元,根据单价×数量=总价,用(x-40)×3即可求出现在收入;据此列方程为(x-40)×3=(1+)x,然后解出方程即可。
      【详解】假设原来观众只有1人,结果观众增加了2倍,则观众是原来的3倍,也就是3人。
      解:设每张门票的原价是x元。
      (x-40)×3=(1+)x
      (x-40)×3=x
      3x-120=x
      3x-120-x=0
      x-120=0
      x=0+120
      x=120
      x=120÷
      x=120×
      x=75
      一张音乐会门票原价每张75元。
      【点睛】本题可用假设法和方程解决问题,注意将总收入看作单位“1”,找到相应的数量关系是解答本题的关键。
      20.(2022·陕西西安·小升初真题)李明的爸爸经营一个水果店,按开始定的价,每卖出1千克水果可获利0.2元,后来李明建议爸爸降价销售,结果降价后每天的销售量增加了1倍,每天的获利也比原来增加。每千克水果降价( )元。
      【答案】0.05
      【分析】假设销量原来只有1千克,则获利是0.2元,每天的销售量增加了1倍,即是原来的2倍,后来销售量是1×2=2千克,应获利元;以原来每天的获利为单位“1”,降价后每天的获利是原来的(1+50%)。根据求比一个数多百分之几是多少,用乘法计算,那么用原来的获利×(1+50%)求出实际获得的总利润;最后用(应获利-实际获利)÷2,即可求出则每千克水果降价多少元。
      【详解】假设销量原来只有1千克。
      则后来销售量:1×2=2(千克)
      0.2×(1+50%)
      =0.2×150%
      =0.3(元)
      (0.2×2-0.3)÷2
      =(0.4-0.3)÷2
      =0.1÷2
      =0.05(元)
      每千克水果降价0.05元。
      【点睛】解答此题应认真分析题意,根据题意,进行假设,进而得出所需数字,继而得出结论。
      三、判断题
      21.(23-24六年级下·河南开封·期末)超市促销活动中,“买四送一”和“打八折”,优惠幅度一样。( )
      【答案】×
      【分析】“买四送一”是指花4个相同商品的钱数,可以买到(4+1)个相同商品,但如果购买的数量小于4件,则没有这个优惠;
      “打八折”是指现价是原价的80%,无论购买几件商品,都打八折。
      【详解】如果正好买4件同样的商品,则相当于折扣为:
      4÷(4+1)×100%
      =4÷5×100%
      =0.8×100%
      =80%
      80%=八折
      如果买3件或3件以内的同样商品,是没有这个优惠的。
      而打八折,无论买几件商品,都有打八折的优惠。
      所以,“买四送一”和“打八折”,优惠幅度不一样。
      原题说法错误。
      故答案为:×
      22.(2022·河南商丘·小升初真题)一件商品先打九折,再涨价10%,现价等于原价( )。
      【答案】×
      【详解】设原题为单位“1”,现在售价:
      90%×(1+10%)
      =0.9×1.1
      =0.99
      0.99<1
      所以现在售价比原来低了,原题说法错误;
      故答案为:×
      23.(2022·河北沧州·小升初真题)一件衣服先降价10%,然后又降价10%,相当于降价20%。( )
      【答案】×
      【解析】略
      24.(23-24六年级下·山东临沂·期末)“五一”假期进行促销活动,“买四送一”、“每满100元减20元”和“打八折”的促销活动优惠是一样的。( )
      【答案】×
      【分析】“买四送一”,表示花费买4件商品的钱数,现在能买到5件商品;
      “每满100元减20元”,花费的总钱数里有几个100元,就减去几个20元;
      “打八折”,表示现价是原价的80%。
      【详解】4÷(4+1)×100%
      =4÷5×100%
      =0.8×100%
      =80%
      “买四送一”,如果购买商品的数量是4的整数倍时,相当于打八折;如果购买的商品不是4的整数倍时,享受的优惠要低于打八折。
      (100-20)÷100×100%
      =80÷100×100%
      =0.8×100%
      =80%
      “每满100元减20元”,如果商品的原价正好是100元的整数倍时,相当于打八折;如果商品的原价不是100元的整数倍时,享受的优惠要低于打八折。
      “打八折”,表示现价是原价的80%,原价乘80%即是现价。
      所以,“买四送一”、“每满100元减20元”和“打八折”的促销活动优惠是不一样的。
      原题说法错误。
      故答案为:×
      25.(2022·浙江宁波·小升初真题)某品牌饮料原价每瓶5元,甲、乙两个商场搞促销活动,甲商场每瓶降价20%,乙商场“买四送一”。乐乐要买11瓶这种饮料,两个商场同样便宜。( )
      【答案】×
      【分析】分别求出两个商场11瓶饮料的实际价格,比较即可。甲商场:每瓶降价20%,实际价格是原价的(1-20%),直接用单价×数量×实际价格对应百分率即可;乙商场:“买四送一”即买四瓶得五瓶,求出11瓶包含几个5,即赠送的数量,单价×实际购买数量=实际费用,据此分析。
      【详解】甲商场:5×11×(1-20%)
      =55×0.8
      =44(元)
      乙商场:11÷(4+1)
      =11÷5
      =2……1
      5×(11-2)
      =5×9
      =45(元)
      44<45
      甲商场便宜。
      故答案为:×
      【点睛】关键是理解优惠方案,确定单位“1”,整体数量×部分对应百分率=部分数量。
      26.(2022·甘肃平凉·小升初真题)商场里有两批商品,都卖1440元,其中一批赚了20%,另一批却亏了20%。经理最后计算这两批商品的利润时,发现是赚了120元。( )
      【答案】×
      【分析】第一批:赚了20%,就是说售价比进价多了20%,再把第一批商品的进价看成单位“1”,它的售价是进价的(1+20%),求单位“1”用除法求出第一件的进价,再求出它赚了多少钱;
      第二批:亏了20%,就是售价比进价少了20%,先把第二批的进价看成单位“1”,它的售价就是进价的(1-20%),求单位“1”用除法求出第二件的进价,再求出它亏了多少钱;再把赚的钱数和亏的钱数比较,求出它们的差即可做出判断。
      【详解】第一批赚了:
      1440-1440÷(1+20%)
      =1440-1440÷120%
      =1440-1200
      =240(元)
      第二批亏了:
      1440÷(1-20%)-1440
      =1440÷80%-1440
      =1800-1440
      =360(元)
      240<360,亏了;
      360-240=120(元),亏了120元。
      故答案为:×
      【点睛】本题关键是理解赚了20%和亏了20%的含义,找出各自单位“1”,并求出来,由此求解。
      四、解答题
      27.(2023·福建莆田·小升初真题)某商场在促销活动中,将一批商品降价处理。如果减去定价的12%出售,那么可以盈利170元,如果减去定价的20%出售,那么亏损150元。此商品的购入价是多少元?
      【答案】3350元
      【分析】要求商品的购入价必须先求出商品的定价。第二种降价方法比第一种降价方法降了定价的20%-12%=8%,导致了第二种降价方法比第一种降价方法少卖了170+150=320(元),从而求出定价为320÷8%,再把定价看作单位“1”,减去定价的12%,此时的价格是定价的1-12%,单位“1”已知,用乘法,据此即可求出此时的价格,再减去盈利的170即可求出购入价。
      【详解】(170+150)÷(20%-12%)
      =320÷8%
      =320÷0.08
      =4000(元)
      4000×(1-12%)-170
      =4000×0.88-170
      =3520-170
      =3350(元)
      答:此商品的购入价是3350元。
      28.(2023·陕西西安·小升初真题)租用仓库堆放2吨货物,每月租金6000元,这些货物原来估计要销售2个月,实际降低了价格,结果1个月就销售完了,由于节省了租金,结算下来,反而多赚2000元,每千克货物降低了多少元?
      【答案】2元
      【分析】这些货物原来估计要销售2个月,实际1个月就销售完了,节省了6000元的租金,也就是比原来应多赚6000元,但降低价格后结算下来,比原来多赚2000元,说明货物降价后一共少卖了6000-2000=4000(元)。已知一共有2吨货物,即2000千克,根据总价÷数量=单价,用4000除以2000即可求出每千克货物降低了多少元。
      【详解】2吨=2000千克
      (6000-2000)÷2000
      =4000÷2000
      =2(元)
      答:每千克货物降低了2元。
      29.(2024·四川成都·小升初真题)春节期间,某商店按下面两种方式促销。第一种方式:减价20元后再打八折;第二种方式:打八折再减20元。刘老师到商店买了两件不同的商品,其中一件按第一种方式促销,另一件按第二种方式促销,共花了252元。已知两件商品的原价都大于100元,而且其中一件商品的原价是另一件的整数倍(倍数大于1),那么这两件商品的原价分别是多少元?
      【答案】120元和240元
      【分析】其中一件按第一种方式促销是(第一件的原价-20)×80%,另一件按第二种方式促销是第二种原件×80%-20。这两种商品共花了252元。可以设第一件商品原价x元,第二件商品原价y元。则,通过化简得出第一种商品和第二种商品的总价是360元。根据要求假设其中一件商品的原价是另一件的2倍,两件商品的原价分别120元、360元。符合要求。假设其中一件商品的原价是另一件的3倍时,两件商品的原价分别90元、270元不符合两件商品的原价都大于100元。
      【详解】解:设第一件商品原价x元,第二件商品原价y元。
      设其中一件商品的原价是另一件的2倍。
      第一件商品原价:360÷(1+2)
      =360÷3
      =120(元)
      第二件商品原价:120×2=240(元)
      答:这两件商品的原价分别是120元和240元。
      30.(2024·四川成都·小升初真题)某商店面包的成本是定价的80%,可乐的定价是10元,成本是8元。现在商店把2个面包与1杯可乐配套出售,并且按它们的定价之和的90%出售。这样每套可获得利润3元。面包的成本是多少元?
      【答案】8元
      【分析】利润=售价-成本。利润的3元=2个面包和1杯可乐的售价-2个面包和1杯可乐的成本。以它们的定价之和的90%出售则售价=(2×面包的定价+1杯可乐的定价)×90%。则数量关系式:(2×面包的定价+1杯可乐的定价)×90%-(2×面包的成本+1杯可乐的成本)。
      【详解】解:设面包的定价是x元,成本80%x元。
      10×80%=8(元)
      答:面包的成本是8元。
      31.(2023·四川·小升初真题)李老师和张老师一起从小营小学出发,合乘一辆出租车,张老师去实验小学,李老师去鲁迅小学(如图)。两人商定出租车费由两人合理分摊(先想一想怎样分摊比较好,并把这个想法写出来)。已知出租车的车费标准为:0~3千米(起步价)8元;3千米以上部分每千米2.8元。那么,请帮他们算一算两人各应承担多少元车费?
      【答案】张老师应承担6.8元,李老师应承担48.8元
      【分析】从小营小学到实验小学这5千米的车费由两人平均分摊;已知0~3千米(起步价)8元,3千米以上部分每千米2.8元,所以5千米中的3千米价格8元,根据单价×数量=总价,用(5-3)×2.8即可求出剩下(5-3)千米的价格;再加上8元即可求出5千米的总价,然后除以2,即可求出5千米部分每人承担的价钱;剩下的(20-5)千米只有李老师一人乘坐,所以只有他承担(20-5)千米的价格;根据单价×数量=总价,用(20-5)×2.8即可求出(20-5)千米的价格,再加上5千米需要承担的价格,即可求出李老师总共需要付的价格。
      【详解】从小营小学到实验小学这5千米的车费由两人平均分摊;
      (5-3)×2.8+8
      =2×2.8+8
      =5.6+8
      =13.6(元)
      张老师:13.6÷2=6.8(元)
      (20-5)×2.8+6.8
      =15×2.8+6.8
      =42+6.8
      =48.8(元)
      答:张老师应承担6.8元,李老师应承担48.8元。
      32.(2022·四川·小升初真题)戴叔叔准备贷款12万元买下一间门面房做服装生意,贷款年利率为5%,计划4年后一次性还清贷款和利息。他计算过,平均每月可实现销售额0.8万元,每月的支出主要有以下几项:聘用销售人员占销售收入的20%,服装进货成本约占服装销售额的40%,工商税务、水电支出等其他支出约有200元。请你帮戴叔叔算一算,做服装生意4年的利润能还清贷款和利息吗?
      【答案】能
      【分析】能否还清贷款和利息,就是看4年的收益与贷款和利息的关系。4年的贷款和利息=本金×年利率×时间+本金。销售人员的钱占销售收入的20%是以销售额为单位“1”,求一个数的百分之几用乘法。1年=12个月,先求出一个月的收益,再求出1年的收益,最后求出4年的收益,则4年的收益=[销售额-(销售额×20%+40%×销售额+其他费用)]×12×4,再将4年的收益与贷款和利息的大小关系比较得出结果。注意:单位换算,则200元=0.02万元。
      【详解】


      =14.4(万元)
      200元=0.02万元
      1年=12个月



      =14.4(万元)
      答:做服装生意4年的利润能还清贷款和利息。
      33.(2022·四川绵阳·小升初真题)某品牌出租车起步(3公里及3公里以内)价是6元,超过3公里而在7公里以内每公里按1.5元计价,7公里以上部分每公里再加价50%。旅客从成都东站乘出租车到距离约41公里的目的地,到达时应付多少车费?
      【答案】88.5元
      【分析】分段计算,第一段前3公里共收6元,第二段3到7公里每公里按1.5元计价,根据单价×数量=总价,用4×1.5即可求出第二段3到7公里的总价,第三段为7~41公里,有34公里,由于7公里以上每公里再加价50%,把原来每公里1.5元看着单位“1”,现在 7公里以上每公里的价格是原来的(1+50%),根据百分数乘法的意义,用1.5×(1+50%)即可求出7公里以上每公里的价格,根据单价×数量=总价,用34公里乘7公里以上每公里的价格,即可求出第三段的总价,然后将三段的价格相加即可。
      【详解】第一段前3公里共收6元,
      第二段:(7-3)×1.5
      =4×1.5
      =6(元)
      第三段:(41-7)×[1.5×(1+50%)]
      =(41-7)×[1.5×1.5]
      =(41-7)×2.25
      =34×2.25
      =76.5(元)
      6+6+76.5=88.5(元)
      答:到达时应付车费88.5元。
      34.(2024·四川成都·小升初真题)科技节中有四个孩子合买了一艘价值120元的船模,已知第一个孩子付的钱是其他孩子付的总钱数的,第二个孩子付的钱是其他孩子付的总钱数的,第三个孩子付的钱是其他孩子付的总钱数的。那么第四个孩子实际付了多少元?
      【答案】46元
      【分析】把买船模的钱数看作单位“1”,第一个孩子付的钱是其他孩子付的总钱数的,那么第一个孩子付的钱数就是总钱数的;第二个孩子付的钱是其他孩子付的总钱数的,那么第二个孩子付的钱数就是总钱数的;第三个孩子付的钱是其他孩子付的总钱数的,那么第二个孩子付的钱数就是总钱数的,先求出前三个孩子付的钱数占总钱数的分率,再求出第四个孩子付的钱数占总钱数的分率,再用总钱数×第四个孩子付的钱数占总钱数的分率,即可解答。
      【详解】第一个孩子付的钱数就是总钱数的=;
      第二个孩子付的钱数就是总钱数的=;
      第二个孩子付的钱数就是总钱数的=;
      120×(1---)
      =120×(--)
      =120×(--)
      =120×(-)
      =120×(-)
      =120×
      =46(元)
      答:第四个孩子实际付了46元。
      【点睛】先根据所给条件求出前三个孩子所付的钱数占总钱数的分率是解答本题的关键。
      35.(2024·四川绵阳·小升初真题)成本0.25元的练习本1200本,按的利润定价出售,结果只销掉的练习本,剩下的练习本打折扣出售,这样所获得的全部利润是预定利润的,问剩下的练习本出售时是按定价打了多少折扣?
      【答案】八折
      【分析】把一本练习本的成本看作单位“1”,按的利润定价出售,用0.25乘40%可以求出一本练习本的利润,再乘1200即可求出预定的总利润。结果只销掉的练习本,则这部分练习本获得的利润是预定利润的80%,最终所获得的全部利润是预定利润的,说明打折出售的练习本获得的利润是预定利润的(86%-80%),用求得的预定总利润乘(86%-80%)即可求出打折部分的利润。把总本数看作单位“1”,则打折出售的本数是总本数的(1-80%),用1200乘(1-80%)可以求出打折出售的本数。用打折部分的利润除以打折出售的本数求出打折出售的每本练习本的利润,用打折出售的每本练习本的利润加上0.25即是打折后的售价。用一本练习本的成本加上利润可以求出它的定价。最后用打折后每本的售价除以每本的定价即可解答。
      【详解】0.25×40%=0.1(元)
      0.1×1200=120(元)
      120×(86%-80%)
      =120×6%
      =120×0.06
      =7.2(元)
      1200×(1-80%)
      =1200×0.2
      =240(本)
      (7.2÷240+0.25)÷(0.25+0.1)×100%
      =(0.03+0.25)÷0.35×100%
      =0.28÷0.35×100%
      =0.8×100%
      =80%
      =八折
      答:剩下的练习本出售时是按定价打了八折。
      【点睛】求一个数的百分之几是多少,用乘法计算,据此求出每本练习本的利润和预定总利润,继而求出打折部分的利润以及打折后每本的售价是解题的关键。
      36.(2024·四川绵阳·小升初真题)张先生向商店订购了每件定价为100元的某种商品80件,张先生对商店经理说:“如果你肯降价,那么每降价1元,我就多订购4件。”商店经理算了下,若减价5%,则由于张先生多订购,获得的利润反而比原来多100元,这种商品的成本是多少元?
      【答案】70元
      【分析】把商品原来每件的定件100元看作单位“1”,若减价5%,即每件商品减少的钱数占原来每件定价的5%,则每件减少了100×5%=5元;
      已知每降价1元,就多订购4件,那么减少的5元就多订了20件,加上原来订购的80件,现在一共订购100件;
      根据“获得的利润反而比原来多100元”可得出等量关系:降价后每件商品的利润×降价后订购的件数-原来每件商品的利润×原来订购的件数=降价后比原来多的利润,据此列出方程,并求解;
      最后用原来每件的定价减去原来每件商品的利润,即是这种商品的成本价。
      【详解】减价:100×5%
      =100×0.05
      =5(元)
      多订购的件数:5÷1×4=20(件)
      降价后共订购:80+20=100(件)
      解:设原来每件商品的利润为元。
      (-5)×100-80=100
      100-500-80=100
      20-500=100
      20=100+500
      20=600
      =600÷20
      =30
      100-30=70(元)
      答:这种商品的成本是70元。
      【点睛】关键是抓住降价前后利润的变化,找出等量关系,根据等量关系列方程解决问题。
      37.(2023·四川·小升初真题)第八届中国(重庆)国际园林博览会吉祥物“山娃”深受市民喜欢。某特许商品零售商销售A、B两种山娃纪念品,其中A种纪念品的利润率为10%,B种纪念品的利润率为30%。当售出的A种纪念品的数量比B种纪念品的数量少40%时,该零售商获得的总利润率为20%;当售出的A种纪念品的数量与B种纪念品的数量相等时,该零售商获得的总利润率是多少?(利润率=利润÷成本)
      【答案】17.5%
      【分析】假设A每件的成本是a,B每件的成本是b,根据成本×利润率=利润,可知A每件的利润是10%a,B每件的利润是30%b,假设B种售出x件,把B种售出的数量看作单位“1”,当售出的A种纪念品的数量比B种纪念品的数量少40%时,售出的A种纪念品的数量是B种的(1-40%),所以用(1-40%)x即可求出售出的A种纪念品的数量,也就是60%x件,该零售商获得的总利润率为20%;总利润率×成本=总利润,据此可列方程为(60%x×a+bx)×20%=10%a×60%x+30%b×x,然后根据等式的性质化简,找出a和b的关系,也就是a=b;假设当A、B售出数量相同时,都售出y件,根据总利润率=总利润÷总成本,用(10%a×y+30%b×y)÷(ay+by)即可求出当售出的A种纪念品的数量与B种纪念品的数量相等时,该零售商获得的总利润率。
      【详解】解:设A每件的成本是a,B每件的成本是b,A每件的利润是10%a,B每件的利润是30%b,B种售出x件。
      (60%x×a+bx)×20%=10%a×60%x+30%b×x
      (0.6x×a+bx)×0.2=0.1a×0.6x+0.3b×x
      0.12ax+0.2bx=0.1a×0.6x+0.3b×x
      0.12ax+0.2bx=0.06ax+0.3bx
      0.12ax+0.2bx-0.06ax=0.3bx
      0.06ax+0.2bx=0.3bx
      0.06ax=0.3bx-0.2bx
      0.06ax=0.1bx
      0.06ax÷x=0.1bx÷x
      0.06a=0.1b
      a=0.1b÷0.06
      a=b
      设当A、B售出数量相同时,都售出y件,
      (10%a×y+30%b×y)÷(ay+by)×100%
      =(0.1ay+0.3by)÷(ay+by)×100%
      =[(0.1a+0.3b)×y]÷[(a+b)×y] ×100%
      =(0.1a+0.3b)÷(a+b)×100%
      =(0.1×b+0.3b)÷(b+b)×100%
      =(b+0.3b)÷(b+b)×100%
      =b÷b×100%
      =÷×100%
      =××100%
      =×100%
      =17.5%
      答:零售商获得的总利润率是17.5%。
      【点睛】本题可用字母表示数,根据相应的数量关系列出方程以及式子进行化简,明确成本、数量、利润和利润率之间的关系是解答本题的关键。
      38.(2024·四川绵阳·小升初真题)小明和他爸爸到某通讯公司去办理手机资费业务,发现该公司推出了两种移动电话的计费方式(详情如表)。
      (温馨提示:若选用方式一,每月约定资费58元,当主动打出电话月累计时间不超过150分。不再额外缴费:当超过150分,超过的部分每分加收0.25元。)
      (1)小明的爸爸每月主叫通话时间约为240分钟,他选择哪种计费方式合算?
      (2)小明的妈妈预算每月移动电话费为126元,那么她选择哪种计费方式。可以主叫通话时间更长?
      【答案】(1)他选择方式一计费方式合算。
      (2)她选择方式二计费方式。可以主叫通话时间更长。
      【分析】(1)根据,分别求出两种资费方式下的手机费用,再比较大小。
      (2)先求出每种资费方式下超出主叫的限定时间的费用和通话时间各是多少;然后求出每种资费方式 下的主叫时间各是多少。最后比较时间的大小即可得解。
      【详解】(1)58+0.25×(240-150)
      =58+0.25×90
      =58+22.5
      =80.5(元)
      240<350,使用方式二的费用是88元。
      80.5<88
      答:他选择方式一计费方式合算。
      (2)(126-58)÷0.25+150
      =68÷0.25+150
      =272+150
      =422(分钟)
      (126-88)÷0.19+350
      =38÷0.19+350
      =200+350
      =550(分钟)
      550>422
      答:她选择方式二计费方式。可以主叫通话时间更长。
      目 录
      第一部分
      知识结构导图
      第二部分
      专题知识梳理
      第三部分
      真题复习精练
      (选择题、填空题、判断题、解答题)
      出发站
      到达站
      商务座
      一等座
      二等座
      始:A城终:B城
      ¥618.0
      ¥308.0
      ¥198.0
      数量/千克
      1
      2
      3
      4
      5

      总价/元
      5
      10
      15
      20
      25

      月使用费/元
      主叫限定时间/分
      主叫超时费/(分)
      被叫
      方式一
      58
      150
      0.25
      免费
      方式二
      88
      350
      0.19
      免费

      相关学案 更多

      资料下载及使用帮助
      版权申诉
      • 1.电子资料成功下载后不支持退换,如发现资料有内容错误问题请联系客服,如若属实,我们会补偿您的损失
      • 2.压缩包下载后请先用软件解压,再使用对应软件打开;软件版本较低时请及时更新
      • 3.资料下载成功后可在60天以内免费重复下载
      版权申诉
      若您为此资料的原创作者,认为该资料内容侵犯了您的知识产权,请扫码添加我们的相关工作人员,我们尽可能的保护您的合法权益。
      入驻教习网,可获得资源免费推广曝光,还可获得多重现金奖励,申请 精品资源制作, 工作室入驻。
      版权申诉二维码
      小升初专区
      • 精品推荐
      • 所属专辑18份
      欢迎来到教习网
      • 900万优选资源,让备课更轻松
      • 600万优选试题,支持自由组卷
      • 高质量可编辑,日均更新2000+
      • 百万教师选择,专业更值得信赖
      微信扫码注册
      手机号注册
      手机号码

      手机号格式错误

      手机验证码 获取验证码 获取验证码

      手机验证码已经成功发送,5分钟内有效

      设置密码

      6-20个字符,数字、字母或符号

      注册即视为同意教习网「注册协议」「隐私条款」
      QQ注册
      手机号注册
      微信注册

      注册成功

      返回
      顶部
      精选专题 初中月考 教师福利
      添加客服微信 获取1对1服务
      微信扫描添加客服
      Baidu
      map