





所属成套资源:【备战2025】小升初数学复习精编专题讲练测(学生版+教师版)
- 专题01+整数的认识(模块一+数的认识)讲义-2025年小升初数学一轮复习精编专题讲练测(学生版+教师版)试卷1 次下载
- 专题02++小数的认识(模块一+数的认识)检测卷-2025年小升初数学一轮复习精编专题讲练测(学生版+教师版试卷1 次下载
- 专题02+小数的认识(模块一+数的认识)讲义-2025年小升初数学一轮复习精编专题讲练测(学生版+教师版)试卷1 次下载
- 专题03+因数和倍数(模块一+数的认识)检测卷-2025年小升初数学一轮复习精编专题讲练测(学生版+教师版试卷1 次下载
- 专题03+因数和倍数(模块一+数的认识)讲义-2025年小升初数学一轮复习精编专题讲练测(学生版+教师版)试卷1 次下载
专题01+整数的认识(模块一+数的认识)检测卷-2025年小升初数学一轮复习精编专题讲练测(学生版+教师版)
展开 这是一份专题01+整数的认识(模块一+数的认识)检测卷-2025年小升初数学一轮复习精编专题讲练测(学生版+教师版),文件包含专题01整数的认识小升初复习专练教师版docx、专题01整数的认识小升初复习专练学生版docx等2份试卷配套教学资源,其中试卷共20页, 欢迎下载使用。
试题满分:100分 难度系数:0.60(中等)
一.选择题(共7小题,满分14分,每小题2分)
1.(2分)(2024•邛崃市)下面说法中,正确的有 。
①通常规定海平面的海拔高度为,珠穆朗玛峰高出海平面,其海拔高度记作;吐鲁番盆地的最低处低于海平面,其海拔高度记作。
②一个自然数除外)不是奇数就是偶数,不是质数就是合数。
③一个圆柱和一个圆锥体积相等,底面积也相等,圆柱的高是,那圆锥的高一定是。
④甲、乙两人掷骰子决定胜负,大于3的面朝上甲赢,小于3的面朝上乙赢,这个规则是公平的。
A.1个B.2个C.3个D.4个
【思路点拨】①正负数可以表示相反意义的量,以海平面为标准,高于海平面记为正,低于海平面记为负,据此分析;
②整数中,是2的倍数的数叫偶数,不是2的倍数的数叫奇数。连续自然数中的奇数和偶数是相间排列的,一个整数,要么是奇数,要么是偶数,二者必居其一。除了1和它本身以外不再有其他因数,这样的数叫质数;除了1和它本身以外还有其他因数,这样的数叫合数。
③等体积等底面积的圆柱和圆锥,圆锥的高是圆柱高的3倍,据此分析。
④确定一个游戏是否公平,要先找出事件发生的所有可能,然后看对于游戏双方,获胜的可能性是否相同。若相同,则游戏规则公平;若不相同,则游戏规则不公平。
据此分析解答即可。
【规范解答】解:①通常规定海平面的海拔高度为,珠穆朗玛峰高出海平面,其海拔高度记作;吐鲁番盆地的最低处低于海平面,其海拔高度记作,所以原说法正确;
②一个自然数除外)不是奇数就是偶数,1既不是质数也不是合数,所以原说法错误;
③一个圆柱和一个圆锥体积相等,底面积也相等,圆柱的高是,,即圆锥的高一定是,所以原说法正确;
④一个骰子中大于3的数有4、5、6,共3个,小于3的数有1、2,共2个,,甲、乙两人掷骰子决定胜负,大于3的面朝上甲赢,小于3的面朝上乙赢,这个规则是不公平的,所以原说法错误。
所以正确说法的只有①和③,因此正确的说法有2个。
故选:。
【点评】本题考查了负数的意义、奇偶质数合数的认识、圆柱和圆锥体积计算的应用以及可能性大小的应用。
2.(2分)(2024•岚山区)中国是世界上最早认识和使用正负数的国家,下列关于正、负数的说法中,错误的是
A.正、负数都有无穷多个B.正、负数都是整数
C.负数都比正数小D.0既不是正数,也不是负数
【思路点拨】正负数都是有无穷多个;
根据正、负数的定义解答即可;
根据负数的意义解答即可;
既不是正数,也不是负数。
【规范解答】解:正负数都是有无穷多个;故原题说法正确;
正负数有可能是小数、分数,不都是整数;故原题说法错误;
负数都比正数小;故原题说法正确;
既不是正数,也不是负数;故原题说法正确。
故选:。
【点评】此题考查了负数的意义,要求学生掌握。
3.(2分)(2024•常州)如图,小明在计数器上拨出201010,如果只移动1个珠子,使移动后的六位数大于201010,一共有 种不同的移法。
A.4B.6C.8D.10
【思路点拨】根据题意,可以把千位上的一颗珠子分别放到十万位或万位,得到两个数大于201010,还可以把十位上数移到百位、千位或万位或十万位,这样可以得到4个大于201010的数,据此解答。
【规范解答】解:,,,,,,因此一共有6种不同的移法。
故选:。
【点评】本题考查了整数的组成意义及整数大小比较的方法。
4.(2分)(2024•舞钢市)下面各数中,读两个零的是
A.3003030B.3030300C.3003003D.3300300
【思路点拨】根据整数的读法:从高位到低位,一级一级地读,每一级末尾的0都不读出来,其他数位连续几个0都只读一个零,即可读出此数,解答此题。
【规范解答】解:3003030读作:三百万三千零三十
303 0300读作:三百零三万零三百
300 3003读作:三百万三千零三
3300300读作:三百三十万零三百
故选:。
【点评】本题主要是掌握大数的读法,是解题的关键。
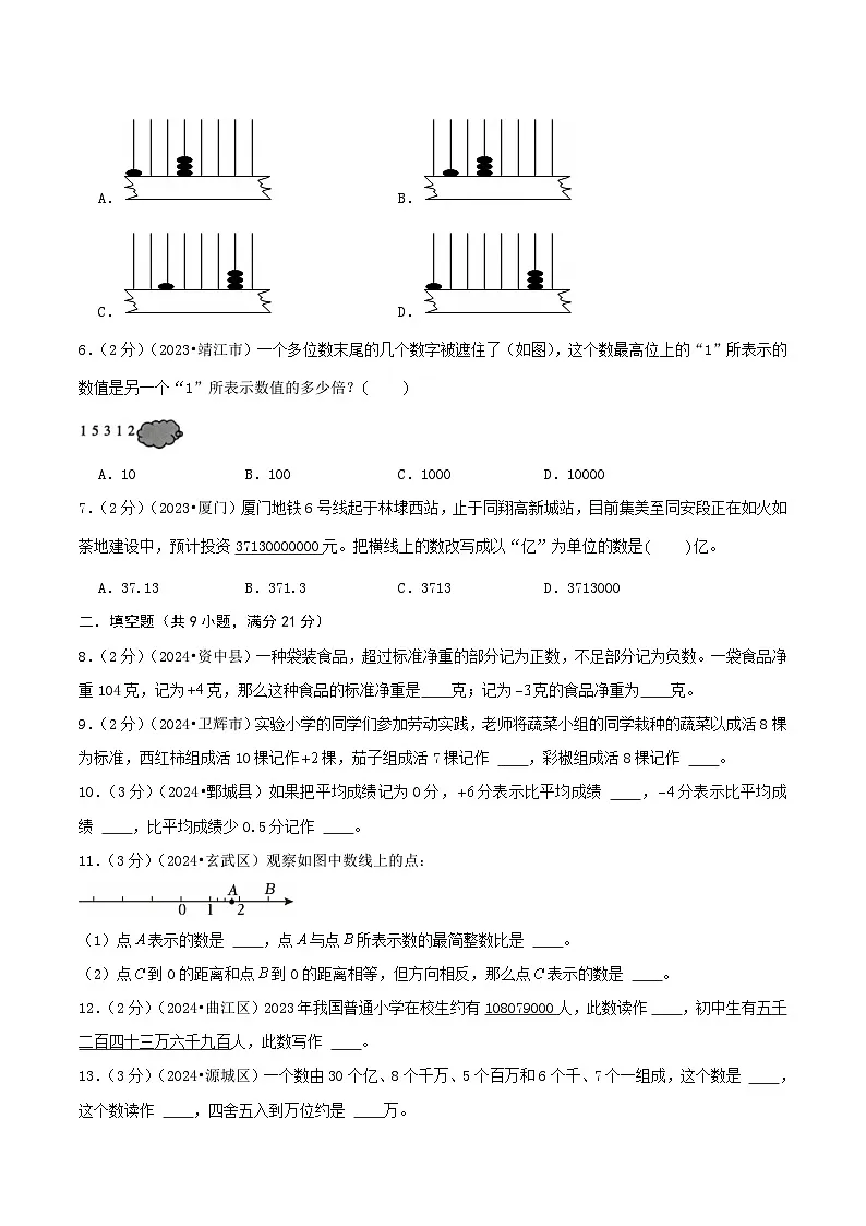
5.(2分)(2024•龙湾区)下列各图中,能表示一亿零三百万的是
A.B.
C.D.
【思路点拨】根据题意,结合数位顺序表解答即可。
【规范解答】解:根据题意,亿位和百万位之间有1个零,只有图符合题意。
故选:。
【点评】此题考查了亿以上数的读写,要求学生掌握。
6.(2分)(2023•靖江市)一个多位数末尾的几个数字被遮住了(如图),这个数最高位上的“1”所表示的数值是另一个“1”所表示数值的多少倍?
A.10B.100C.1000D.10000
【思路点拨】根据假设法,假设此数是6位数,则两个1分别表示1个10万和1个百,这个数最高位上的“1”所表示的数值是另一个“1”所表示数值的1000倍。
【规范解答】解:假设此数是是6位数,则两个1分别表示1个10万和1个百,这个数最高位上的“1”所表示的数值是另一个“1”所表示数值的1000倍。
故选:。
【点评】这道题解题的关键是理解每个数在不同数位的意义。
7.(2分)(2023•厦门)厦门地铁6号线起于林埭西站,止于同翔高新城站,目前集美至同安段正在如火如荼地建设中,预计投资37130000000元。把横线上的数改写成以“亿”为单位的数是 亿。
A.37.13B.371.3C.3713D.3713000
【思路点拨】改写成用“亿”作单位的数,就是在亿位数的右下角点上小数点,然后把小数末尾的0去掉,再在数的后面写上“亿”字。
【规范解答】解:亿。
故选:。
【点评】本题主要考查整数的改写,改写的关键是熟记整数数位顺序表以及数的分级情况。
二.填空题(共9小题,满分21分)
8.(2分)(2024•资中县)一种袋装食品,超过标准净重的部分记为正数,不足部分记为负数。一袋食品净重104克,记为克,那么这种食品的标准净重是 100 克;记为克的食品净重为 克。
【思路点拨】根据正负数表示一组相反意义的量,超过标准净重的部分记为正数,不足部分记为负数。已知净重104克,记为克,则超过标准量4克,因此用104减4可得标准净重。记为克即为负数,表示比标准净重少3克,所以用标准净重减3即可得解。
【规范解答】解:(克
(克
一袋食品净重104克,记为克,那么这种食品的标准净重是100克:记为克的食品净重97克。
故答案为:100,97。
【点评】此题主要考查正负数的意义,正数与负数表示意义相反的两种量,看清规定哪一个为正,则和它意义相反的就为负。
9.(2分)(2024•卫辉市)实验小学的同学们参加劳动实践,老师将蔬菜小组的同学栽种的蔬菜以成活8棵为标准,西红柿组成活10棵记作棵,茄子组成活7棵记作 棵 ,彩椒组成活8棵记作 。
【思路点拨】用正负数表示意义相反的两种量:成活高于8棵记作正,则低于8棵就记作负。由此得解。
【规范解答】解:茄子组成活7棵记作棵,彩椒组成活8棵记作0棵。
故答案为:棵,0棵。
【点评】此题主要考查正负数的意义,正数与负数表示意义相反的两种量,看清规定哪一个为正,则和它意义相反的就为负。
10.(3分)(2024•鄄城县)如果把平均成绩记为0分,分表示比平均成绩 高6分 ,分表示比平均成绩 ,比平均成绩少0.5分记作 。
【思路点拨】根据负数的意义,可得把平均成绩记为0分,比平均成绩多记作“”,比平均成绩少记作“”,据此解答即可。
【规范解答】解:如果把平均成绩记为0分,(6分)表示比平均成绩高(6分),(4分)表示比平均成绩低(6分),比平均成绩少(5分)记作(5分)。
故答案为:高(6分);低(4分);(5分)。
【点评】此题主要考查了负数的意义的应用,解答此题的关键是要明确:把平均成绩记为0分,比平均成绩多记作“”,比平均成绩少记作“”。
11.(3分)(2024•玄武区)观察如图中数线上的点:
(1)点表示的数是 ,点与点所表示数的最简整数比是 。
(2)点到0的距离和点到0的距离相等,但方向相反,那么点表示的数是 。
【思路点拨】(1)根据题意,在数线上从每个单位格平均分成了4份,点用分数表示是;求点与点所表示数的最简整数比是多少,用,然后化简比即可解答;
(2)根据题意,正负数是表示两个相反意义的量,点为正,那么点为负,据此解答。
【规范解答】解:(1)
答:点表示的数是,点与点所表示数的最简整数比是。
(2)点到0的距离和点到0的距离相等,但方向相反,那么点表示的数是。
故答案为:(1);;(2)。
【点评】此题考查了数轴的认识和负数的意义等知识,要求学生掌握。
12.(2分)(2024•曲江区)2023年我国普通小学在校生约有108079000人,此数读作 一亿零八百零七万九千 ,初中生有五千二百四十三万六千九百人,此数写作 。
【思路点拨】读数时,把数先分级,从高位读起,亿级或万级的数按照个级的读法去读,再在每级的末尾加一个“亿”或“万”字,每级末尾的0都不读,每一级的开头或中间无论有几个0,都读一个0;亿以内数的写法,从最高位写起,先写亿级再万级最后写个级,哪个数位上一个单位也没有,就在那个数位上写0。
【规范解答】解:108079000读作:一亿零八百零七万九千
五千二百四十三万六千九百写作:52436900
故答案为:一亿零八百零七万九千,52436900。
【点评】此题考查了亿以内数的读写与求近似数,要求学生能够掌握。
13.(3分)(2024•源城区)一个数由30个亿、8个千万、5个百万和6个千、7个一组成,这个数是 3085006007 ,这个数读作 ,四舍五入到万位约是 万。
【思路点拨】根据数位顺序表从高位到低位写数即可;
先分级,从高位开始读起。先读亿级,再读万级,最后读个级,亿级的数要按照个级的数的读法来读,再在后面加上一个“亿”字。万级的数要按照个级的数的读法来读,再在后面加上一个“万”字,每级末尾不管有几个0,都不读。其他数位有一个“0”或连续几个“0”,都只读一个“0”。
省略万位后面的尾数时,要先分级,再看千位上的数,如果千位上的数满5,就向前一位进1,然后再舍去尾数,加上一个“万”字;如果千位上的数不满5,就直接舍去尾数,再加上一个“万”字。
【规范解答】解:一个数由30个亿、8个千万、5个百万和6个千、7个一组成,这个数是3085006007,这个数读作:三十亿八千五百万六千零七,四舍五入到万位约是308501万。
故答案为:3085006007,三十亿八千五百万六千零七,308501。
【点评】本题考查了整数的组成意义及整数的读法和求近似数的方法。
14.(2分)(2024•常州)2023年五一假期,国内旅游出游合计约274000000人次,将横线上的数改写成用“亿”作单位的数是 2.74 亿,其中常州各大旅游景区共接待约4755100人次,将横线上的数省略“万”后面的尾数约是 万。
【思路点拨】改写成用“亿”作单位的数,就是在亿位数的右下角点上小数点,然后把小数末尾的0去掉,再在数的后面写上“亿”字;省略“万”后面的尾数就是四舍五入到万位,就是把万位后的千位上的数进行四舍五入,再在数的后面写上“万”字。
【规范解答】解:亿,万。
故答案为:2.74,476。
【点评】本题主要考查整数的改写和求近似数,改写和求近似数时要注意带计数单位。
15.(2分)(2024•瑞安市)2024年4月25日,搭载神舟十八号载人飞船的长征二号遥十八运载火箭在酒泉卫星发射中心点火发射,并取得圆满成功。地球与月球的平均距离约是三十八万四千四百千米,横线上的数写作 384400 ,省略万后面的尾数约是 万。
【思路点拨】亿以内数的写法(注意:一定要保证个级是四位数)写数之前,先分级;先写万级,再写个级;哪个数位上一个计数单位也没有,就在那个数位上写0占位;求亿以内数的近似数的方法:省略万位后面的尾数,要看千位上的数,如果千位上的数小于5,就舍去尾数;如果千位上的数等于或大于5,就向前一位进1,再舍去尾数。据此解答。
【规范解答】解:地球与月球的平均距离约是三十八万四千四百千米,横线上的数写作384400,省略万后面的尾数约是38万。
故答案为:384400;38。
【点评】本题考查了亿以内数的写法以及近似。
16.(2分)(2024•乾县)国家医保局4月11日发布《2023年医疗保障事业发展统计快报》,从参保人员、医保基金收支情况、医保助力乡村振兴、异地就医直接结算等多个方面介绍2023年医保事业发展相情况。截至2023年底,基本医疗保险参保人数约1334000000人,参保覆盖面稳定在以上,参保质量持续提升。1334000000改写成用“亿”作单位的数是 13.34 亿,改写成小数是 。
【思路点拨】根据整数的改写方法,把一个整数改写成用“亿”作单位的数,在亿位的右下角点上小数点,把末尾的0去掉同时在后面写上“亿”字;再根据百分数改写成小数的方法,把百分数改写成小数,把百分号去掉同时把小数点向左移动两位(位数不够时用0补足)。
【规范解答】解:亿
故答案为:13.34,0.95。
【点评】此题考查的目的是理解掌握整数的改写方法及应用、百分数改写成小数的方法及应用。
三.判断题(共5小题,满分10分,每小题2分)
17.(2分)(2024•临沂)数轴上,在的左边. .(判断对错)
【思路点拨】几个负数比较大小时,绝对值越大的负数越小,据此判断出两数的大小关系,然后根据数轴的特征:从左向右,数字的大小是递增的,判断出在的哪边即可.
【规范解答】解:根据正、负数大小比较的方法,可得
,
所以在的左边.
故答案为:.
【点评】此题主要考查了正、负数、0的大小比较,以及数轴的特征,要熟练掌握.
18.(2分)(2024•子长市)俄罗斯是“一带一路”沿线国家之一,2024年1月俄罗斯的日均最高气温是零下,可记作。 (判断对错)
【思路点拨】零下的温度用负数表示,据此解答即可。
【规范解答】解:俄罗斯是“一带一路”沿线国家之一,2024年1月俄罗斯的日均最高气温是零下,可记作,说法正确。
故答案为:。
【点评】本题考查的是负数的运用。
19.(2分)(2023•固始县)读730080300时,一个0都不读出来。 (判断对错)
【思路点拨】根据整数中0的读法,每一级末尾的0都不读出来,其余数位一个零或连续几个0都只读一个零。
【规范解答】解:7 3008 0300读作:七亿三千零八万零三百
所以,读730080300时,读了2个“0”,故原题错误。
故答案为:。
【点评】此题考查在整数的读法中,0在各级末尾的读法。
20.(2分)(2022•诸暨市)在10.01万,9.999万,98999中,最接近10万的数是9.999万。 (判断对错)
【思路点拨】根据“1万”,把以“万”为单位的数乘10000,去掉单位“万”;求最接近10万即100000的数,那么这个数与100000的差值要最小;算出各数与100000的差,比较差的大小即可。
【规范解答】解:10万、10.01万,;
9.999万,;
最接近10万的数是9.999万。故原题说法正确。
故答案为:。
【点评】此题考查了亿以内数求近似数的知识,要求学生掌握。
21.(2分)(2024•怀来县)比温度低。 (判断对错)
【思路点拨】负数大小比较就是看负号后面的数字,数字越大的反而越小,跟正数恰好相反。
【规范解答】解:比温度高。原题说法错误。
故答案为:。
【点评】本题考查了负数的大小比较。
四.解答题(共6小题,满分34分)
22.(6分)(2019•保定模拟)□里最大能填几?
(1)75□万
(2)5□万
(3)□亿
【思路点拨】在整数的大小比较中,首先要看它们的数位,如果数位不同,那么数位多的数就大,据此判断即可.
【规范解答】解:(1)75□万,□里面可以填6、7、8、9,最大填9;
(2)5□万,□里面可以,0、1、2、3,最大填3;
(3)□亿,□里面可以填1、2、3、4、5、6、7、8、9,最大填9.
故答案为:9,3,9.
【点评】此题主要考查了整数比较大小的方法的灵活运用.
23.(6分)(2023•金水区)王莹是一名登山爱好者,周日几个好友相约一起登山,山脚下海拔高度为250米.早上8点时已经登到海拔480米处,于是稍作休息,又向上行进了180米.此时天突然刮起大风,为了安全,只好再向上行进了米,到达一个安全地点,此安全地点海拔多少米?
【思路点拨】根据“早上8点时已经登到海拔480米处,于是稍作休息,又向上行进了180米”,可知已经是在海拔米处,再根据“只好再向上行进了米,到达一个安全地点”,可知此安全地点海拔是米.
【规范解答】解:,
,
(米;
答:此安全地点海拔510米.
【点评】解决此题明确再向上行进了米,也就是向下行进了150米.
24.(6分)(2021•湛江模拟)读出下面横线上的数.
(1)俄罗斯国土面积大约是17098200平方千米
读作: 一千七百零九万八千二百
(2)地球的表面积约是510000000平方千米
读作:
(3)美国国土面积大约是9629091平方千米
读作:
【思路点拨】读法:从高位到低位,一级一级地读,每一级末尾的0都不读出来,其他数位连续几个0都只读一个零.
【规范解答】解:(1)俄罗斯国土面积大约是17098200平方千米
读作:一千七百零九万八千二百;
(2)地球的表面积约是510000000平方千米
读作:五亿一千万;
(3)美国国土面积大约是9629091平方千米
读作:九百六十二万九千零九十一.
故答案为:(1)一千七百零九万八千二百;(2)五亿一千万;(3)九百六十二万九千零九十一.
【点评】本题是考查整数的读法,分级读或借助数位顺序表读能较好的避免读错数的情况.
25.(4分)(2023•源汇区)一个九位数,最高位上是最大的一位合数,千万位上是最小的质数,千位上是最小的合数,其余各位上是没有倒数的数,这个数读作 九亿两千万四千 ,改写成用“万”作单位的数是 。
【思路点拨】最大的一位合数是9,最小的质数是2,最小的合数是4,没有倒数的数是0,据此写出此数,再根据整数的读法:从高位到低位,一级一级地读,每一级末尾的0都不读出来,其余数位连续几个0都只读一个零,据此读出此数;
改写成用“万”作单位的数,就是在万位数的右下角点上小数点,然后把小数末尾的0去掉,再在数的后面写上“万”字。
【规范解答】解:这个数是920004000,读作:九亿两千万四千。
万
答:改写成用“万”作单位的数是92000.4万。
故答案为:九亿两千万四千;92000.4万。
【点评】本题主要考查整数的读法和改写,注意改写时要带计数单位。
26.(6分)(2023•芙蓉区模拟)随着社会的发展,科技的进步。数字经济给人们带来了快捷方便,下面是小明爸爸2024年4月1日至6日使用手机快捷支付记录统计,观察下表解决问题。
(1) 4 月 日小明的爸爸快捷支付最高。
(2)截止4月6日,小明爸爸的微信账户零钱还有多少元?
【思路点拨】(1)此题主要用正负数来表示具有意义相反的两种量:收入为正,则支出就记为负,根据统计表可知,4月5日小明的爸爸快捷支付最高。
(2)根据正负数加减法,把4月1日到4月6日小宇爸爸的收入和支出相加减,解答即可。
【规范解答】解:(1)4月5日小明的爸爸快捷支付最高。
(2)
(元
答:截止4月6日,小明爸爸的微信账户零钱还有311.5元。
故答案为:4,5。
【点评】本题考查了负数的意义和正负数加减法计算知识,结合题意分析解答即可。
27.(6分)(2023•江北区)如图,已知点、点是直线上的两点,厘米,点在线段上,且厘米。点、点是直线上的两个动点,点的速度为1厘米秒,点的速度为2厘米秒。点、分别从点、点同时出发在直线上运动,则经过 秒或1秒或3秒或9 秒时,线段的长为5厘米。
【思路点拨】根据图示,分四种情况,第一种情况①点向左、点向右运动;②点、都向右运动;③点、都向左运动;④点向右、点向左运动。都可以根据线段的长为5厘米列出方程,解方程即可。
【规范解答】解:设运动时间为秒,
①如果点向左、点向右运动,
由题意得:,
解得。
②点、都向右运动,
由题意得:,
解得。
③点、都向左运动,
由题意得:,
解得。
④点向右、点向左运动,
由题意得:,
解得。
综上所述,经过秒或1秒或3秒或9秒时线段的长为5厘米。
故答案为:秒或1秒或3秒或9。
【点评】本题考查了一元一次方程的知识,掌握一元一次方程的解法是关键。
五.计算题(共1小题,满分6分,每小题6分)
28.(6分)(2023•松北区)计算:
(1);
(2)
【思路点拨】加法法则:两数相加,同号(即都为正数或都为负数)相加取那个符号,把绝对值相加,如:;
异号相加(即一个正一个负),取绝对值大的那个数的符号,并把绝对值相减,如:,任何数加上0仍等于那个数,如:;
减法法则:减去一个数等于加上这个数的相反数,如:。据此解答即可。
【规范解答】解:(1)
(2)
【点评】本题考查了正负数的运算,按照正负数的运算法则解答即可。
六.应用题(共3小题,满分15分,每小题5分)
29.(5分)(2022•菏泽)下面每格代表,小兔的起始位置在0点处。
(1)小兔先向西跳了4格到点。在图上标出点。
(2)小兔再从点向东跳了到了点,在图上标出点。
(3)点和点离0点的距离分别是 4 米和 米。
【思路点拨】根据数轴知识,分别标出和的位置即可,然后根据和距离0点的距离解答即可。
【规范解答】解:(1)(2)(格
根据题意画图如下:
(3)点和点离0点的距离分别是4米和2米。
故答案为:4;2。
【点评】本题考查了数轴知识,结合题意解答即可。
30.(4分)(2023•金堂县)解答题。
(1)与0之间还有负数吗?与0之间呢?如有,你能举出例子来吗?
(2)写出在与之间的三个负数。
【思路点拨】(1)负数是比0小的数,与0之间还有负数,如,,;与0之间还有负数,如,,。
(2)在与之间的三个负数是:大于,小于的数,有很多,如,,
【规范解答】解:(1)与0之间还有负数,如,,,;与0之间有负数,如,,,。
(2),,。
【点评】本题考查了正负数的意义。
31.(6分)(2023•金堂县)张老师到我市行政大楼办事,假设乘电梯向上一楼记作,向下一楼记作,张老师从1楼(即地面楼层)出发,电梯上下楼层依次记录如下:(单位:层),,,,,,。
(1)请通过计算说明李老师最后是否回到了出发地1楼?
(2)该中心大楼每层楼高约3米,请算一算,李老师最高时离地面约多少米?(提示:2楼只有1个楼层的高,以此类推)
【思路点拨】(1)依据题意用加法列式计算7个楼层的结果,由此解答本题;
(2)依据题意分别计算每到相应楼层对应的高度,选择最高的高度,由此解答本题。
【规范解答】解:(1)
答:回到了1楼。
(2)第一次:5楼,(米
第二次:(楼,(米
第三次:(楼,(米
第四次:(楼,(米
第五次:(楼,(米
第六次:(楼,(米
第七次,(楼,(米。
答:李老师最高时离地面约48米。
【点评】解决本题的关键是找出题中数量关系
日期
4月1日
4月2日
4月3日
4月4日
4月5日
4月6日
金额元
相关试卷
这是一份专题01+整数的认识(模块一+数的认识)检测卷-2025年小升初数学一轮复习精编专题讲练测(学生版+教师版),文件包含专题01整数的认识小升初复习专练教师版docx、专题01整数的认识小升初复习专练学生版docx等2份试卷配套教学资源,其中试卷共20页, 欢迎下载使用。
这是一份专题01+整数的认识(模块一+数的认识)讲义-2025年小升初数学一轮复习精编专题讲练测(学生版+教师版),文件包含专题01整数的认识教师版docx、专题01整数的认识学生版docx等2份试卷配套教学资源,其中试卷共36页, 欢迎下载使用。
这是一份专题02++小数的认识(模块一+数的认识)检测卷-2025年小升初数学一轮复习精编专题讲练测(学生版+教师版,文件包含专题02小数的认识小升初复习专练教师版docx、专题02小数的认识小升初复习专练学生版docx等2份试卷配套教学资源,其中试卷共17页, 欢迎下载使用。
相关试卷 更多
- 1.电子资料成功下载后不支持退换,如发现资料有内容错误问题请联系客服,如若属实,我们会补偿您的损失
- 2.压缩包下载后请先用软件解压,再使用对应软件打开;软件版本较低时请及时更新
- 3.资料下载成功后可在60天以内免费重复下载
免费领取教师福利 





.png)

.png)


