搜索
      上传资料 赚现金

      中考数学专题复习第13讲 二次函数的图像与性质(讲义,4考点+3命题点19种题型(含3种解题技巧))(原卷版)

      • 1.11 MB
      • 2025-04-26 14:37:31
      • 75
      • 1
      • 教习网4922643
      加入资料篮
      立即下载
      中考数学专题复习第13讲 二次函数的图像与性质(讲义,4考点+3命题点19种题型(含3种解题技巧))(原卷版)第1页
      高清全屏预览
      1/29
      中考数学专题复习第13讲 二次函数的图像与性质(讲义,4考点+3命题点19种题型(含3种解题技巧))(原卷版)第2页
      高清全屏预览
      2/29
      中考数学专题复习第13讲 二次函数的图像与性质(讲义,4考点+3命题点19种题型(含3种解题技巧))(原卷版)第3页
      高清全屏预览
      3/29
      还剩26页未读, 继续阅读

      中考数学专题复习第13讲 二次函数的图像与性质(讲义,4考点+3命题点19种题型(含3种解题技巧))(原卷版)

      展开

      这是一份中考数学专题复习第13讲 二次函数的图像与性质(讲义,4考点+3命题点19种题型(含3种解题技巧))(原卷版),共29页。
      TOC \ "1-1" \n \h \z \u \l "_Tc186016240" 01考情透视·目标导航
      \l "_Tc186016241" 02知识导图·思维引航
      \l "_Tc186016242" 03考点突破·考法探究
      \l "_Tc186016243" 考点一 二次函数的相关概念
      \l "_Tc186016244" 考点二 二次函数的图像与性质
      \l "_Tc186016245" 考点三 二次函数与各项系数之间的关系
      \l "_Tc186016246" 考点四 二次函数与方程、不等式
      \l "_Tc186016247" 04题型精研·考向洞悉
      \l "_Tc186016248" 命题点一 二次函数的图像与性质
      \l "_Tc186016249" ►题型01 根据二次函数解析式判断其性质
      \l "_Tc186016250" ►题型02 根据二次函数的图像与性质求解
      \l "_Tc186016251" ►题型03 求二次函数解析式
      \l "_Tc186016252" ►题型04 画二次函数的图像
      \l "_Tc186016253" ►题型05 以开放性试题的形式考查二次函数的图像与性质
      \l "_Tc186016254" ►题型06 二次函数的平移变换问题
      \l "_Tc186016255" ►题型07 二次函数的对称变换问题
      \l "_Tc186016256" ►题型08 根据二次函数的对称性求参数取值范围
      \l "_Tc186016257" ►题型09 二次函数的最值问题
      \l "_Tc186016258" ►题型10 根据二次函数的最值求参数/取值范围
      \l "_Tc186016259" ►题型11 根据二次函数的增减性求参数的取值范围
      \l "_Tc186016260" ►题型12 根据二次函数自变量/函数值的取值范围求函数值/自变量的取值范围
      \l "_Tc186016261" 命题点二 二次函数的图像与各项系数之间的关系
      \l "_Tc186016262" ►题型01 二次函数的图像与各项系数符号
      \l "_Tc186016263" ►题型02 根据二次函数的图像判断式子符号
      \l "_Tc186016264" ►题型03 函数图像综合
      \l "_Tc186016265" 命题点三 二次函数与方程、不等式
      \l "_Tc186016266" ►题型01 已知一元二次方程根的分布情况求参数
      \l "_Tc186016267" ►题型02 二次函数与坐标系交点问题
      \l "_Tc186016268" ►题型03 二次函数与方程、不等式
      \l "_Tc186016269" ►题型04 二次函数与三角形相结合的应用方法
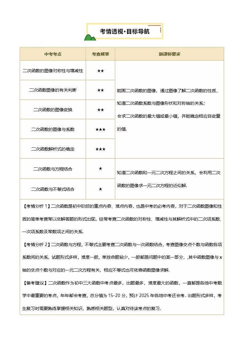
      01考情透视·目标导航
      02知识导图·思维引航
      \l "_Tc185519253" 03考点突破·考法探究
      考点一 二次函数的相关概念
      二次函数的定义:一般地,形如 (a≠0,其中a,b,c是常数)的函数叫做二次函数. 其中,x是自变量,a,b,c分别是函数解析式的二次项系数、一次项系数和常数项.
      二次函数的一般式: (a≠0,其中a,b,c是常数).
      二次函数的3种特殊形式:1)当b=0时,
      2)当c=0时,
      3)当b=0且c=0时,
      二次函数的常见表达式:
      1.(2024·上海宝山·三模)下列函数中是二次函数的是( )
      A.y=2x2B.y=x+32−x2
      C.y=x2+2x−1D.y=xx−1
      2.(2023·北京·模拟预测)线段AB=5,动点P以每秒1个单位长度的速度从点A出发,沿线段AB运动至点B,以线段AP为边作正方形APCD,线段PB长为半径作圆,设点P的运动时间为t,正方形APCD周长为y,⊙B的面积为S,则y与t,S与t满足的函数关系分别是( )
      A.正比例函数关系,反比例函数关系B.一次函数关系,二次函数关系
      C.正比例函数关系,二次函数关系D.一次函数关系,反比例函数关系
      3.(2024·山东菏泽·一模)若二次函数y=m+2x2−mx+m2−2m−8经过原点,则m的值为( )
      A.−2B.4C.−2或4D.无法确定
      4.(2023·四川南充·一模)点Pa,9在函数y=4x2−3的图象上,则代数式2a+32a−3的值等于 .
      考点二 二次函数的图像与性质
      二次函数的图像与性质
      二、二次函数的图象变换
      1)二次函数的平移变换
      补充:
      ① 二次函数图像平移的实质:点的坐标整体平移,在此过程中a的值不发生变化,变化的只是顶点的位置,且与平移方向有关.
      ② 根据平移规律,左右平移是给x加减平移单位,上下平移是给常数项加减平移单位.
      ③ 涉及抛物线的平移时,首先将表达式转化为顶点式的形式,因为二次函数平移遵循“上加下减,左加右减”的原则,因此可以直接由解析式中常数的加或减求出变化后的解析式.
      ④ 求函数图像上某点平移后的坐标口诀与图像平移口诀相同.
      ⑤ 对二次函数上下平移,不改变增减性,改变最值;对二次函数左右平移,改变增减性,不改变最值.
      2)二次函数图象的对称变换
      1.(2024·广东·中考真题)若点0,y1,1,y2,2,y3都在二次函数y=x2的图象上,则( )
      A.y3>y2>y1B.y2>y1>y3C.y1>y3>y2D.y3>y1>y2
      2.(2024·内蒙古包头·中考真题)将抛物线y=x2+2x向下平移2个单位后,所得新抛物线的顶点式为( )
      A.y=x+12−3B.y=x+12−2C.y=x−12−3D.y=x−12−2
      3.(2024·四川乐山·中考真题)已知二次函数y=x2−2x−1≤x≤t−1,当x=−1时,函数取得最大值;当x=1时,函数取得最小值,则t的取值范围是( )
      A.0

      相关试卷

      中考数学专题复习第13讲 二次函数的图像与性质(讲义,4考点+3命题点19种题型(含3种解题技巧))(原卷版):

      这是一份中考数学专题复习第13讲 二次函数的图像与性质(讲义,4考点+3命题点19种题型(含3种解题技巧))(原卷版),共29页。

      中考数学专题复习第13讲 二次函数的图像与性质(讲义,4考点+3命题点19种题型(含3种解题技巧))(解析版):

      这是一份中考数学专题复习第13讲 二次函数的图像与性质(讲义,4考点+3命题点19种题型(含3种解题技巧))(解析版),共88页。

      2025年中考数学专项复习第13讲 二次函数的图像与性质(讲义,4考点+3命题点19种题型(含3种解题技巧))(原卷版):

      这是一份2025年中考数学专项复习第13讲 二次函数的图像与性质(讲义,4考点+3命题点19种题型(含3种解题技巧))(原卷版),共29页。

      资料下载及使用帮助
      版权申诉
      • 1.电子资料成功下载后不支持退换,如发现资料有内容错误问题请联系客服,如若属实,我们会补偿您的损失
      • 2.压缩包下载后请先用软件解压,再使用对应软件打开;软件版本较低时请及时更新
      • 3.资料下载成功后可在60天以内免费重复下载
      版权申诉
      若您为此资料的原创作者,认为该资料内容侵犯了您的知识产权,请扫码添加我们的相关工作人员,我们尽可能的保护您的合法权益。
      入驻教习网,可获得资源免费推广曝光,还可获得多重现金奖励,申请 精品资源制作, 工作室入驻。
      版权申诉二维码
      中考专区
      • 精品推荐
      • 所属专辑47份
      欢迎来到教习网
      • 900万优选资源,让备课更轻松
      • 600万优选试题,支持自由组卷
      • 高质量可编辑,日均更新2000+
      • 百万教师选择,专业更值得信赖
      微信扫码注册
      手机号注册
      手机号码

      手机号格式错误

      手机验证码 获取验证码 获取验证码

      手机验证码已经成功发送,5分钟内有效

      设置密码

      6-20个字符,数字、字母或符号

      注册即视为同意教习网「注册协议」「隐私条款」
      QQ注册
      手机号注册
      微信注册

      注册成功

      返回
      顶部
      中考一轮 精选专题 初中月考 教师福利
      添加客服微信 获取1对1服务
      微信扫描添加客服
      Baidu
      map