搜索
      上传资料 赚现金

      湖南省长沙市名校联考联合体2024-2025学年高二上学期第一次月考化学试卷(Word版附解析)

      • 7.9 MB
      • 2025-04-08 16:28:15
      • 100
      • 0
      • 教习网3275309
      加入资料篮
      立即下载
      压缩包含2份文件 展开
      文件列表(2份) 收起
      原卷
      湖南省长沙市名校联考联合体2024-2025学年高二上学期第一次月考 化学试卷 (原卷版).docx
      预览
      解析
      湖南省长沙市名校联考联合体2024-2025学年高二上学期第一次月考 化学试卷 Word版含解析.docx
      预览
      正在预览:湖南省长沙市名校联考联合体2024-2025学年高二上学期第一次月考 化学试卷 (原卷版).docx
      湖南省长沙市名校联考联合体2024-2025学年高二上学期第一次月考 化学试卷 (原卷版)第1页
      1/10
      湖南省长沙市名校联考联合体2024-2025学年高二上学期第一次月考 化学试卷 (原卷版)第2页
      2/10
      湖南省长沙市名校联考联合体2024-2025学年高二上学期第一次月考 化学试卷 (原卷版)第3页
      3/10
      湖南省长沙市名校联考联合体2024-2025学年高二上学期第一次月考 化学试卷  Word版含解析第1页
      1/19
      湖南省长沙市名校联考联合体2024-2025学年高二上学期第一次月考 化学试卷  Word版含解析第2页
      2/19
      湖南省长沙市名校联考联合体2024-2025学年高二上学期第一次月考 化学试卷  Word版含解析第3页
      3/19
      还剩7页未读, 继续阅读

      湖南省长沙市名校联考联合体2024-2025学年高二上学期第一次月考化学试卷(Word版附解析)

      展开

      这是一份湖南省长沙市名校联考联合体2024-2025学年高二上学期第一次月考化学试卷(Word版附解析),文件包含湖南省长沙市名校联考联合体2024-2025学年高二上学期第一次月考化学试卷原卷版docx、湖南省长沙市名校联考联合体2024-2025学年高二上学期第一次月考化学试卷Word版含解析docx等2份试卷配套教学资源,其中试卷共29页, 欢迎下载使用。
      时量:75 分钟 满分:100 分
      可能用到的相对原子质量:H-1 N-14 O-16 C1-35.5
      一、选择题:本题共 14 小题,每小题 3 分,共 42 分。在每小题给出的四个选项中,只有一
      项是符合题目要求的。
      1. 湖南水口山六厂素有“中国铍业一枝花”之称,是我国唯一一家以硅铍石(主要成分为
      )为原料提取氧化铍的企业。已知:铍和铝在元素周期表中处于对角线
      位置,其单质及化合物在结构和性质等方面具有相似性。下列叙述正确的是
      A 属于酸性氧化物,易溶于水
      B. BeO 为两性氧化物
      C. 作为磁性材料,能用于油墨 生产
      D. 工业冶炼铝时应先将 转化为无水
      2. 下列有关化学概念或性质的判断不正确的是
      A. 燃料电池的负极一定发生氧化反应
      B. 焰色试验可以鉴定某种金属元素的存在
      C. 天然橡胶的主要成分是异戊二烯
      D. 淀粉和纤维素水解的最终产物都是葡萄糖
      3. 下列装置或操作能达到实验目的的是
      装置或操作
      B.分离 胶体和
      实验目的 A.比较 Fe 与 Cr 的金属活动性
      溶液
      第 1页/共 10页
      装置或操作
      实验目的 C.验证浓氨水与浓硫酸反应 D.实验室配制稀硫酸
      A. A B. B C. C D. D
      4. 对 反应而言,下列观点正确的是
      A. 置换反应都是吸热反应
      B. 升高温度, 加快, 减慢
      C. 平衡后,添加适量 C 粉能使平衡正向移动
      D. 相同条件下, 和 的总能量一定小于 1ml 和 的总能量
      5. 下列相关方程式或说法不正确的是
      A. ,则
      B. 侯氏制碱法的原理:
      C. 石英与焦炭在高温的氮气流中制备 :
      D. 溶液与稀硫酸反应 离子方程式:
      6. 氯碱车间能用浓氨水检验氯气管道是否泄漏,其相关反应为 。用 表示
      阿伏加德罗常数的值,下列说法正确的是
      A. 所含的质子数为
      B. 标准状况下,消耗 17.92 时转移电子数为
      C. 当有 被还原时,消耗的 分子数为
      D. 通入水中充分溶解,溶液中 分子数为
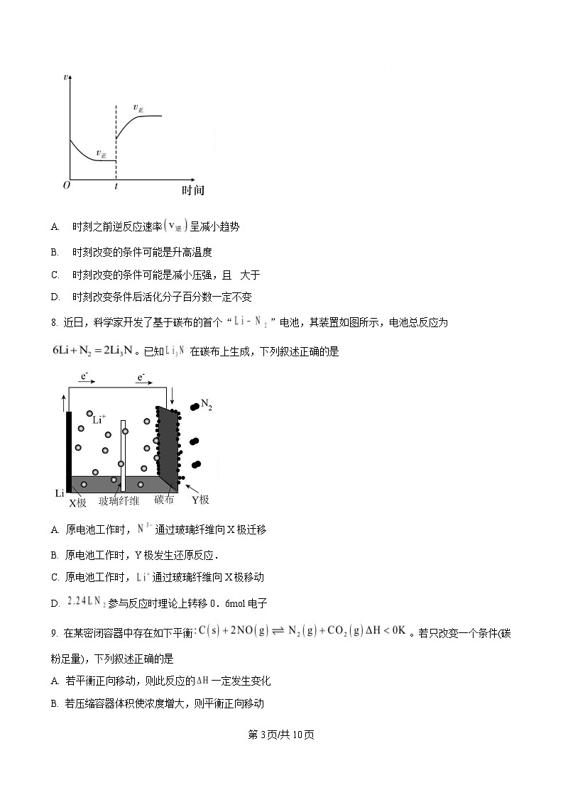
      7. 对于反应 ,其正反应速率 随时间的变化如图所示。下列叙述正
      确的是
      第 2页/共 10页
      A. 时刻之前逆反应速率 呈减小趋势
      B. 时刻改变的条件可能是升高温度
      C. 时刻改变的条件可能是减小压强,且 大于
      D. 时刻改变条件后活化分子百分数一定不变
      8. 近日,科学家开发了基于碳布的首个“ ”电池,其装置如图所示,电池总反应为
      。已知 在碳布上生成,下列叙述正确的是
      A. 原电池工作时, 通过玻璃纤维向 X 极迁移
      B. 原电池工作时,Y 极发生还原反应.
      C. 原电池工作时, 通过玻璃纤维向 X 极移动
      D. 参与反应时理论上转移 0.6ml 电子
      9. 在某密闭容器中存在如下平衡 。若只改变一个条件(碳
      粉足量),下列叙述正确的是
      A. 若平衡正向移动,则此反应的 一定发生变化
      B. 若压缩容器体积使浓度增大,则平衡正向移动
      第 3页/共 10页
      C. 若改变条件使平衡常数 增大,则 NO 转化率一定增大
      D. 若 NO 消耗速率加快,则平衡时 一定增大
      10. Y 形管是一种特殊的仪器,与其他仪器组合可以进行 与 溶液是否反应的相关实验探究。某学
      生利用图示装置进行实验,观察到以下实验现象(尾气处理装置未画出)。
      ①将甲中 Y 形管向左倾斜使反应发生,一段时间后,乙中无明显现象;
      ②将丙中 Y 形管向左倾斜使反应发生,使产生的气体进入乙装置,一段时间后,乙中有大量沉淀产生。
      下列叙述正确的是
      A 该装置能证明 70%硫酸具有氧化性
      B. 乙装置中的进气导管应插入液面以下,以保证气体与溶液充分接触
      C. 丙装置中的试剂 a 和 b 可以分别是 和浓盐酸
      D. 丙装置中的试剂 a 和 b 可以分别是铜片和浓硝酸
      11. 和 在钯的配合物离子 的作用下合成 ,反应历程如图,下列说法不正确的是
      A. 该过程 总反应为
      B. 该过程有非极性键断裂
      C. 在此过程中作为中间产物
      第 4页/共 10页
      D. 历程中发生了反应
      12. 某芳香族化合物的结构如图所示。已知 为原子序数依次增大的短周期元素,W 与 X
      的原子序数之差为 8, 同主族。
      下列叙述错误的是
      A. Y 元素的最高价氧化物属于酸性氧化物
      B. 最高价氧化物的水化物的酸性:
      C. 上述部分元素能组成离子化合物
      D. 简单氢化物的稳定性:
      13. 已知常温下, 。下列叙述错误的是
      A. 向 溶液中加入一定量的盐酸时,平衡 逆
      向移动, 变小
      B. 中和等体积、等物质的量浓度的 HCOOH 溶液和 溶液,所需氢氧化钠的物质的量相同
      C. 溶液和 溶液相比,后者 大
      D. 溶液与 溶液相比,前者 浓度大
      14. 亚硝酰氯( )是有机合成的氯化剂。合成原理: ,在
      密闭反应器中投入 和 合成 ,测得 的平衡转化率与温度、压强关系如图所示,
      下列叙述错误的是
      第 5页/共 10页
      A. 该反应在较低温度下能自发进行
      B. 的体积分数:
      C. 点时反应器中气体的平均摩尔质量约为
      D. 点时同时减压和升温, 的平衡转化率由 点向 点迁移
      二、非选择题:本题共 4 小题,共 58 分。
      15. 钛在医疗领域的使用非常广泛,如制作人造关节、头盖、主动心瓣等。 是制备金属钛的重要中间
      体。某小组同学利用如图装置在实验室制备 (夹持装置略去)。
      已知:HCl 与 不发生反应;装置 C 中除生成 外,同时还生成一种有毒的气态氧化物和极少量
      。其它相关信息如表所示:
      密度
      熔点/ 沸点/
      物质 水溶性
      ℃ ℃
      第 6页/共 10页
      易与水反应生成白色沉淀,能溶于有机溶 136.4 1.7

      76.8 1.6 难溶于水
      请回答下列问题:
      (1)装置 A 中仪器 b 的名称为___________,装置 A 中导管 a 的作用为___________,装置 B 中所盛试剂
      为___________,装置 C 中生成 的化学方程式为___________。
      (2)组装好仪器后,部分实验步骤如下:
      a.装入药品 b.打开分液漏斗活塞
      c.检查装置气密性 d.关闭分液漏斗活塞
      e.停止加热,充分冷却 f.加热装置 C 中陶瓷管
      从上述选项选择合适操作(不重复使用)并排序:__________。
      ___________→___________→b→___________→___________→___________。
      (3)下列说法不正确的是___________(填标号)。
      A.通入氯气之前,必须先从 k 处通入氮气,否则实验会失败
      B.石棉线载体是为了增大气体与 、碳粉的接触面积,以加快反应速率
      C.装置 D 的烧杯中可加入冰水,便于收集到纯的液态
      (4)装置 E 的作用是___________。
      (5)指出该制备装置存在的缺陷:___________。
      16. 近日,我国科研团队利用 和 AuPd 合金实现了乙烯选择性断键生产乙炔和氢气,该方案具有潜
      在的环保和经济价值。相关反应如下:
      请回答下列问题:
      ①已知 的燃烧热 分别为 、 。
      (1)写出 燃烧热的热化学方程式:___________。
      的燃烧热 为___________ 。
      (2)上述反应可分为两个过程:ⅰ. 在 Pd(100)表面的四重空位,乙烯裂解为乙炔和氢气;ⅱ. 在 AuPd 表
      第 7页/共 10页
      面合金削弱乙炔在 Pd(100)上的吸附强度,使乙炔从催化剂表面脱附。
      ①反应中过程ⅰ的相对能量变化如图所示。
      过程ⅰ中决速的步骤是___________(填“TS1”或“TS2”)。
      ②乙炔从催化剂表面脱附过程中___________(填“吸收”或“放出”)能量。
      (3)在密闭容器中充入乙烯仅发生反应: ,测得乙烯平衡转化率与温度、
      压强的关系如图所示。
      ①X 代表的物理量为___________(填“温度”或“压强”),判断方法为___________。
      ②物理量 ___________ (填“大于”或“小于”)。
      ③ 三点的化学平衡常数分别为 ,则 相对大小关系
      为___________。
      17. 为了减少污染并促进废物利用,某工厂计划以硫铁矿烧渣(主要含 )为原料制备锂电
      池正极材料 并回收铝,流程如下。
      第 8页/共 10页
      已知:滤饼的主要成分为 。
      请回答下列问题:
      (1)“碱溶”时,为了提高浸出率,可采取的物理措施有___________(写出 2 种即可)。
      (2)“酸浸”时,加入 Fe 粉的作用主要是___________(用离子方程式表示),检验该反应进行完全的方法为
      ___________。
      (3)实验测得滤饼中 Fe、P 物质的量之比 与生成滤饼的 pH 之间的对应关系如下表所示。
      pH 4.0 6.0 6.5 7.0 8.0 9.0 10.0
      1.12 1.54 1.50 1.49 1.47 1.47 1.65
      获得滤饼的最佳 pH 为___________。
      (4)写出从“滤液①” “ ”过程中含铝微粒参与反应的离子方程式:___________、___________。
      (5)“调 ”时,氨水不宜加入过量,原因是随着氨水浓度的增大,会产生___________杂质(填化学式)

      18. 乙二酸( ,俗名草酸)是一种二元弱酸,广泛分布于植物、动物和真菌体内。
      (1)乙二酸的电离方程式为___________。
      (2)常温下,向 草酸溶液中逐滴加入 溶液,所得溶液中
      三种微粒的物质的量分数 与溶液 的关系如图所示。(注:曲线 1
      代表 、曲线 2 代表 、曲线 3 代表 。)
      第 9页/共 10页
      ① ___________。
      ②c 点的 ___________。
      (3)某化学探究小组以草酸溶液与酸性高锰酸钾溶液反应为载体,利用色度传感器(检测溶液颜色的变化)
      探究草酸浓度对反应速率的影响。测得实验Ⅰ~Ⅲ的溶液透光率-时间曲线如下所示。
      注:溶液透光率可表征溶液颜色的深浅。颜色越浅,透光率越大。
      ①实验Ⅰ~Ⅲ中草酸浓度最大的一组是___________(填“Ⅰ”“热”或“Ⅲ”)。
      ②a 点和 b 点的速率大小关系:v(a)___________ 填“>”“

      相关试卷 更多

      资料下载及使用帮助
      版权申诉
      • 1.电子资料成功下载后不支持退换,如发现资料有内容错误问题请联系客服,如若属实,我们会补偿您的损失
      • 2.压缩包下载后请先用软件解压,再使用对应软件打开;软件版本较低时请及时更新
      • 3.资料下载成功后可在60天以内免费重复下载
      版权申诉
      若您为此资料的原创作者,认为该资料内容侵犯了您的知识产权,请扫码添加我们的相关工作人员,我们尽可能的保护您的合法权益。
      入驻教习网,可获得资源免费推广曝光,还可获得多重现金奖励,申请 精品资源制作, 工作室入驻。
      版权申诉二维码
      欢迎来到教习网
      • 900万优选资源,让备课更轻松
      • 600万优选试题,支持自由组卷
      • 高质量可编辑,日均更新2000+
      • 百万教师选择,专业更值得信赖
      微信扫码注册
      手机号注册
      手机号码

      手机号格式错误

      手机验证码 获取验证码 获取验证码

      手机验证码已经成功发送,5分钟内有效

      设置密码

      6-20个字符,数字、字母或符号

      注册即视为同意教习网「注册协议」「隐私条款」
      QQ注册
      手机号注册
      微信注册

      注册成功

      返回
      顶部
      学业水平 高考一轮 高考二轮 高考真题 精选专题 初中月考 教师福利
      添加客服微信 获取1对1服务
      微信扫描添加客服
      Baidu
      map