搜索
      上传资料 赚现金

      湖北省随州市部分高中2024-2025学年高二下学期3月联考化学试卷(Word版附解析)

      • 229.82 KB
      • 2025-03-18 18:44:42
      • 83
      • 0
      • 教习网3275309
      加入资料篮
      立即下载
      查看完整配套(共2份)
      包含资料(2份) 收起列表
      试卷
      高二化学试题.docx
      预览
      答案
      高二化学试题答案.docx
      预览
      正在预览:高二化学试题.docx
      高二化学试题第1页
      高清全屏预览
      1/8
      高二化学试题第2页
      高清全屏预览
      2/8
      高二化学试题第3页
      高清全屏预览
      3/8
      高二化学试题答案第1页
      高清全屏预览
      1/6
      高二化学试题答案第2页
      高清全屏预览
      2/6
      高二化学试题答案第3页
      高清全屏预览
      3/6
      还剩5页未读, 继续阅读

      湖北省随州市部分高中2024-2025学年高二下学期3月联考化学试卷(Word版附解析)

      展开

      这是一份湖北省随州市部分高中2024-2025学年高二下学期3月联考化学试卷(Word版附解析),文件包含高二化学试题docx、高二化学试题答案docx等2份试卷配套教学资源,其中试卷共14页, 欢迎下载使用。
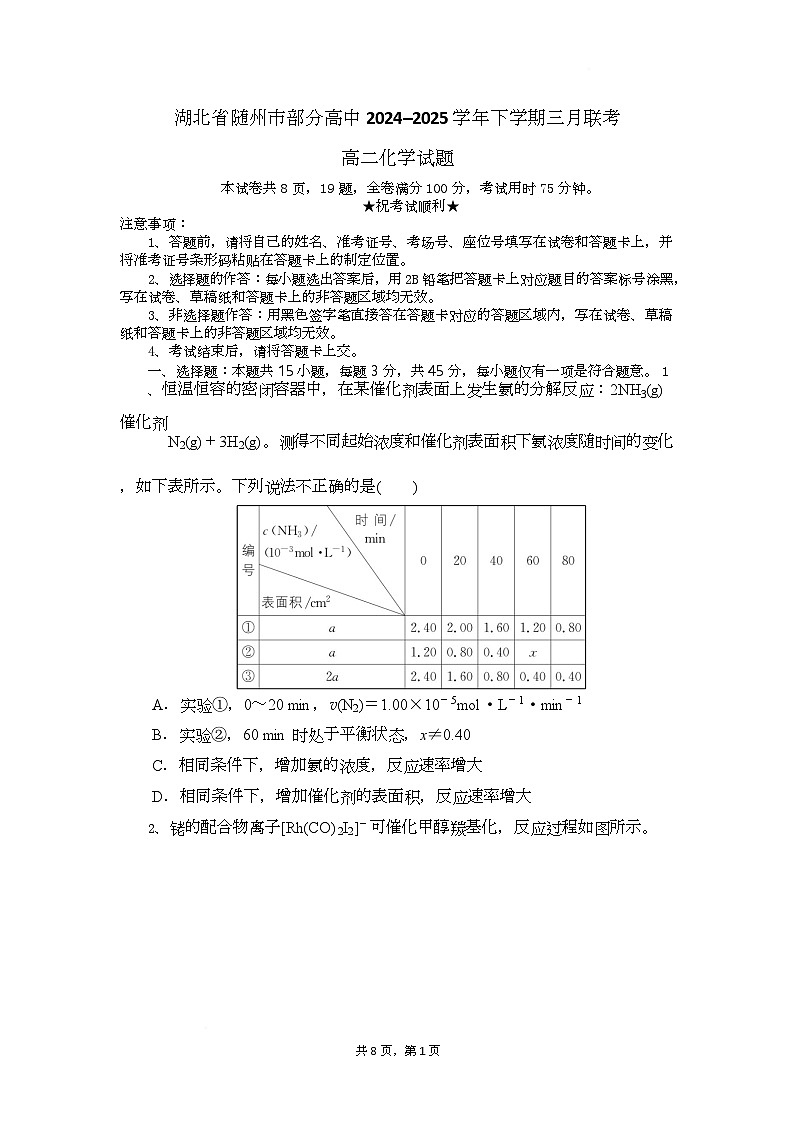
      4.00×10-4ml·L-120 min=2.00×10-5ml·L-1·min-1,v(N2)=12v(NH3)=1.00×10-
      5ml·L-1·min-1,A 正确;实验③中氨气初始浓度与实验①相同,实验③和①达到平衡
      时氨气浓度均为 4.00×10-4ml·L-1,而恒温恒容条件下,实验②相对于实验①为减小压
      强,平衡正向移动,故实验②中 60 min 时处于平衡状态,xT1,温度越高 PCl3 的平衡转化率越低,平衡逆向
      移动,正反应放热,ΔHv 逆,即 k 正·
      c(PCl3)·c(Cl2)>k 逆·c(PCl5),变换得 k 正 k 逆>c(PCl5)c(PCl3)·c(Cl2),B 正确;正反
      应放热,升温平衡逆向移动,k 逆增大倍数大于 k 正增大倍数,C 正确;T1 时,PCl3 平衡转
      化率为 80%,c(Cl2)=0.25 ml·L-1,设氯气与 PCl3 起始物质的量为 y ml,体积为 1 L,利
      用三段式可求:
      则 k 正 k 逆=c(PCl5)c(PCl3)·c(Cl2)=×0.25=16,D 正确。
      4、解析:B CH4(g)和 H2(g)物质的量相同,且均为气态,CH4(g)含有的原子总数多,
      CH4(g)的摩尔质量大,所以熵值 1 ml CH4(g)>1 ml H2(g),A 错误;相同状态的相同物质,
      共 6 页,第 1页
      物质的量越大,熵值越大,所以熵值 1 ml H2O(g)S(l)>S(s),所以熵值 1 ml H2O(s)c(X-)>c(OH-)>c(H+),B 正确;③点溶
      液 pH=7,c(H+)=c(OH-),存在电荷守恒 c(Na+)=c(Y-),C 错误;由图可知,①点溶液
      比④点溶液的 c(H+)大,即 10-7 ml/L>c(H+)1>c(H+)4,则 Kwc(H+)1·c(H+)4>1,
      ①点溶液[c(H+)+c(OH-)]=[c(H+)1+Kwc(H+)1],④点溶液[c(H+)+c(OH-)]=[c(H+)
      4+Kwc(H+)4],二者值差[c(H+)1+Kwc(H+)1]-[c(H+)4+Kwc(H+)4]=[c(H+)
      1-c(H+)4]×[1-Kwc(H+)1·c(H+)4]Ksp,有沉淀析
      出。比较 Ksp,AgBr、AgCl 同类型,溶解度:AgBrKsp,所以有 AgCl 沉淀生成 (3)6 (4)Br-、Cl-、CrO2-4 (5)在 CaCO3
      的饱和溶液中 c(Ca2+)=2.8×10-9 ml·L-1≈5.3×10-5 ml·L-1,若向 CaCO3 饱和溶液
      中加入 Na2SO4 溶液,产生 CaSO4(s)时 SO2-4 的最小浓度为 c(SO2-4)=Ksp(CaSO4)c
      (Ca2+)=9.1×10-65.3×10-5 ml·L-1≈0.17 ml·L-1,则当溶液中 c(SO2-4)大于
      0.17 ml·L-1 时,CaCO3(s)可以转化为 CaSO4(s) (6)5×10-7
      19、(14 分)
      解析:(3)设 Cl—F 键的平均键能为 x。根据反应的焓变=反应物的键能总和-生成物的
      键能总和可知,Cl2(g)+3F2(g)===2ClF3(g)的ΔH=242 kJ·ml-1+159 kJ·ml-1×3-6x=-
      313 kJ·ml-1,则 x=172 kJ·ml-1。ClF3 和 BrF3 为结构相似的分子晶体,相对分子质量越
      大,范德华力越大,其熔、沸点越高,因 ClF3 的相对分子质量小于 BrF3,故 ClF3 的熔、沸
      点低于 BrF3。
      答案:(1)X 物质形成分子内氢键,Y 物质形成分子间氢键,分子间氢键使分子间作用
      力增大 (2)sp2 7NA CO(NH2)2 分子与水分子之间能形成氢键 (3)172 低 (4)离子键、
      共 6 页,第 5页
      氢键、范德华力
      共 6 页,第 6页

      相关试卷

      湖北省随州市部分高中2024-2025学年高二下学期3月联考化学试卷(Word版附解析):

      这是一份湖北省随州市部分高中2024-2025学年高二下学期3月联考化学试卷(Word版附解析),文件包含高二化学试题docx、高二化学试题答案docx等2份试卷配套教学资源,其中试卷共14页, 欢迎下载使用。

      湖北省随州市部分高中2024-2025学年高二下学期3月联考化学试卷(解析版):

      这是一份湖北省随州市部分高中2024-2025学年高二下学期3月联考化学试卷(解析版),共17页。试卷主要包含了答题前,请将自己的姓名,选择题的作答,非选择题作答,考试结束后,请将答题卡上交等内容,欢迎下载使用。

      湖北省随州市部分高中2024-2025学年高二下学期2月联考化学试题(Word版附解析):

      这是一份湖北省随州市部分高中2024-2025学年高二下学期2月联考化学试题(Word版附解析),文件包含高二化学试题docx、高二化学试题答案docx等2份试卷配套教学资源,其中试卷共12页, 欢迎下载使用。

      资料下载及使用帮助
      版权申诉
      • 1.电子资料成功下载后不支持退换,如发现资料有内容错误问题请联系客服,如若属实,我们会补偿您的损失
      • 2.压缩包下载后请先用软件解压,再使用对应软件打开;软件版本较低时请及时更新
      • 3.资料下载成功后可在60天以内免费重复下载
      版权申诉
      若您为此资料的原创作者,认为该资料内容侵犯了您的知识产权,请扫码添加我们的相关工作人员,我们尽可能的保护您的合法权益。
      入驻教习网,可获得资源免费推广曝光,还可获得多重现金奖励,申请 精品资源制作, 工作室入驻。
      版权申诉二维码
      月考专区
      • 精品推荐
      • 所属专辑8份
      欢迎来到教习网
      • 900万优选资源,让备课更轻松
      • 600万优选试题,支持自由组卷
      • 高质量可编辑,日均更新2000+
      • 百万教师选择,专业更值得信赖
      微信扫码注册
      手机号注册
      手机号码

      手机号格式错误

      手机验证码 获取验证码 获取验证码

      手机验证码已经成功发送,5分钟内有效

      设置密码

      6-20个字符,数字、字母或符号

      注册即视为同意教习网「注册协议」「隐私条款」
      QQ注册
      手机号注册
      微信注册

      注册成功

      返回
      顶部
      学业水平 高考一轮 高考二轮 高考真题 精选专题 初中月考 教师福利
      添加客服微信 获取1对1服务
      微信扫描添加客服
      Baidu
      map