搜索
      上传资料 赚现金

      湖北省随州市部分高中2024-2025学年高一下学期3月联考 化学试题(原卷版+解析版)

      • 1.63 MB
      • 2025-05-13 16:16:59
      • 55
      • 0
      • 首发最新试卷真题
      加入资料篮
      立即下载
      湖北省随州市部分高中2024-2025学年高一下学期3月联考 化学试题(原卷版+解析版)第1页
      高清全屏预览
      1/9
      湖北省随州市部分高中2024-2025学年高一下学期3月联考 化学试题(原卷版+解析版)第2页
      高清全屏预览
      2/9
      湖北省随州市部分高中2024-2025学年高一下学期3月联考 化学试题(原卷版+解析版)第3页
      高清全屏预览
      3/9
      还剩6页未读, 继续阅读

      湖北省随州市部分高中2024-2025学年高一下学期3月联考 化学试题(原卷版+解析版)

      展开

      这是一份湖北省随州市部分高中2024-2025学年高一下学期3月联考 化学试题(原卷版+解析版),共9页。试卷主要包含了答题前,请将自己的姓名,选择题的作答,非选择题作答,考试结束后,请将答题卡上交等内容,欢迎下载使用。
      本试卷共8页,19题,全卷满分100分,考试用时75分钟。
      ★祝考试顺利★
      考试范围:必修一;必修二第1章
      注意事项:
      1、答题前,请将自己的姓名、准考证号、考场号、座位号填写在试卷和答题卡上,并将准考证号条形码粘贴在答题卡上的制定位置。
      2、选择题的作答:每小题选出答案后,用2B铅笔把答题卡上对应题目的答案标号涂黑,写在试卷、草稿纸和答题卡上的非答题区域均无效。
      3、非选择题作答:用黑色签字笔直接答在答题卡对应的答题区域内,写在试卷、草稿纸和答题卡上的非答题区域均无效。
      4、考试结束后,请将答题卡上交。
      一、选择题:本题共15小题,每题3分,共45分,每小题仅有一项是符合题意。
      1. 下列同组反应可以用同一离子方程式表示的是
      A. 溶液溶液,溶液溶液
      B. 溶液溶液,溶液+溶液
      C. 溶液溶液,溶液溶液
      D. 溶液,溶液溶液
      2. 氮元素在自然界的某种转化示意图如图所示(、、和代表一定比例的和)。下列说法正确的是
      A. 过程①中体现氧化性
      B. 过程②中发生反应的离子方程式为
      C. 过程③中c代表的是
      D. 过程④中参加反应转移电子
      3. 如图Ⅰ,将质量均为mgO2和SO2气体分别充入两个相同体积的密闭容器甲、乙中,下列说法正确的是
      A. 甲、乙中所含的氧原子物质的量之比为1∶2
      B. 两者压强(p)与温度(T)的关系如图Ⅱ所示
      C. 甲、乙中气体质子数之比为1∶2
      D. 甲、乙中气体密度比为1∶2
      4. 用足量的CO还原13.7 g某铅氧化物,把生成的CO2全部通入到过量的澄清石灰水中,得到的沉淀干燥后质量为8.0g,则此铅氧化物的化学式是:
      A. PbOB. Pb2O3C. Pb3O4D. PbO2
      5. 将金属钠分散在氯化钠中,控制温度280~1100℃在搅拌条件下通入氢气即可生成氢化钠(NaH),已知NaH+H2O=NaOH+H2↑,下列有关说法错误的是
      A. NaH中H的化合价为-1
      B. NaH与H2O的反应属于置换反应
      C. 氢化钠由氢气与金属钠反应生成
      D. 等质量的Na和NaH分别与水反应,NaH产生H2物质的量多
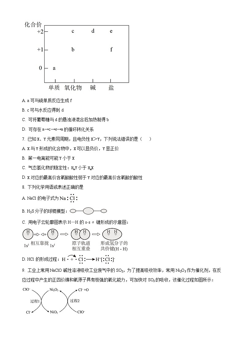
      6. 部分含铜物质的分类与相应化合价关系如图所示。下列推断不合理的是
      A. a可与硫单质反应生成f
      B. c可与水反应得到d
      C. 可将葡萄糖与d的悬浊液混合后加热制得b
      D. 可存在a→c→e→a的循环转化关系
      7. 已知X、Y元素同周期,且电负性X>Y,下列说法错误的是( )
      A. X与Y形成的化合物中,X可以显负价,Y显正价
      B. 第一电离能可能Y小于X
      C. 气态氢化物稳定性:HmY小于HnX
      D. X对应的最高价含氧酸酸性弱于Y对应的最高价含氧酸的酸性
      8. 下列化学用语或表述正确的是
      A. NaCl的电子式为
      B. H2S分子的球棍模型:
      C. 用电子云轮廓图表示H—H的s-s σ键形成的示意图:
      D. HCl的形成过程:
      9. 工业上常用NaClO碱性溶液吸收工业废气中的SO2,为了提高吸收效率,常用Ni2O3作为催化剂,在反应过程中产生的正四价镍和氧原子具有极强的氧化能力,可加快对SO2的吸收,该催化过程如图所示:
      下列说法错误的是
      A. 过程1中,氧化剂与还原剂的物质的量之比是1∶1
      B. 过程2的离子方程式:2NiO2+ClO-=Cl-+Ni2O3+2O
      C. 吸收反应的总方程式:ClO-+SO2+2OH-=Cl-++H2O
      D 用Ca(ClO)2代替NaClO脱硫效果更好
      10. 一溴化碘(IBr)是一种易溶于液溴的黑褐色晶体,常用于有机合成等研究。工业上制备IBr的方法如图:
      碘单质(I2)黑褐色固体(IBr)
      下列说法错误的是
      A. 过程①加入过量Br2的目的是提高I2的转化率
      B. 过程②在高温下进行对制得IBr的量无影响
      C. 过程③通入CO2,可吹出过量的Br2
      D. 过程③可采用水浴加热
      11. 天然气是应用广泛的燃料,但含有少量H2S等气体。在酸性溶液中利用硫杆菌可实现天然气的催化脱硫,其原理如图所示。下列说法不正确的是( )
      A. 过程甲中发生反应的离子方程式为:2Fe3++H2S=2Fe2++S↓+2H+
      B. 脱硫过程O2间接氧化H2S
      C. 该脱硫过程需要不断添加Fe2(SO4)3溶液
      D. 过程乙发生反应的离子方程式为:4Fe2++O2+4H+=4Fe3++2H2O
      12. 下列说法中正确的是
      A. 可用排空气法收集NO
      B. NO2与水反应的离子方程式:3NO2+H2O=2H++2+NO
      C. 在实验室里NO2不可用排空气法收集
      D. NO2通入Fe(NO3)2溶液中始终无明显现象
      13. 水玻璃(Na2SiO3溶液)广泛应用于耐火材料、洗涤剂生产等领域,是一种重要的工业原料。如图是用稻壳灰(SiO2:65%~70%、C:30%~35%)制取水玻璃的工艺流程:
      下列说法正确的是( )
      A. 原材料稻壳灰价格低廉,且副产品活性炭有较高的经济价值
      B. 操作A与操作B完全相同
      C. 该流程中硅元素的化合价发生改变
      D. 反应器中发生的反应为氧化还原反应
      14. 下列生产工艺能体现“绿色化学”或节能环保思想的是
      A. 工业制氢气:用天然气发电再电解水制得
      B. 工业制硫酸:提高尾气排放的烟囱高度
      C. 工业制胆矾:使用向稀硫酸中吹空气并加热溶解铜
      D. 降低PM2.5:用油改煤技术,推广优质煤的使用范围
      15. 根据实验目的设计如下装置的连接中,正确的是

      A. 制备收集C2H4: 连接acg
      B. 制备收集NO: 连接 bced
      C. 制备收集NH3:连线bdec
      D 制备收集Cl2连接afced
      二、非选择题:本题共4小题,共55分。
      16. 用下面几种方法可以制得白色的沉淀。
      方法一:用不含的溶液与用不含的蒸馏水配制的NaOH溶液反应制备。
      (1)用硫酸亚铁晶体配制上述溶液时,还需加入少量铁屑,原因是_______。(写离子方程式)
      (2)除去蒸馏水中溶解的常采用_______的方法。
      (3)生成白色沉淀的操作是用长滴管吸取不含的NaOH溶液,插入溶液液面下,再挤出NaOH溶液。这样操作的理由是_______。
      方法二:在如图装置中,用NaOH溶液、铁屑、稀等试剂制备。
      (4)在试管I里加入的试剂是_______。
      (5)在试管II里加入的试剂是_______。
      (6)为了制得白色沉淀,在试管I和II中加入试剂,打开止水夹,塞紧塞子后的实验步骤是_______。
      (7)这样生成的沉淀能较长时间保持白色,其理由是_______。
      17. 二氧化硫是中学化学的重要物质。某化学兴趣小组设计如图实验探究SO2的性质。
      (1)仪器b的名称是_______,已知b中放入的是纯铜片,写出装置A中的化学方程式_______。
      (2)同学甲认为该套装置存在一个明显缺陷,其理由是_______。
      (3)关于该探究实验,下列说法错误的是_______。
      ①装置A中,橡皮管a的作用是使分液漏斗中的液体能顺利流下
      ②装置B中,紫色溶液变红,证明二氧化硫是酸性氧化物
      ③装置C中,品红溶液褪色;证明二氧化硫具有漂白性
      ④装置D中溶液变浑浊,生成了硫单质,证明SO2具有还原性
      (4)装置E中溶液褪色,发生的反应离子方程式是_______。
      (5)实验过程中,同学乙观察到E中溶液在完全褪色后开始逐渐变浑浊。查阅资料后得知,在催化剂的作用下,SO2在水中会发生歧化反应。于是又设计以下实验进行探究(实验中溶液的体积及溶质的物质的量浓度均相同)。
      【实验装置】
      【实验现象】一段时间后,F、H中无明显现象,I中比G中的溶液先变浑浊。
      【实验结论】在水中,SO2歧化的离子方程式为_______。该反应中的催化剂是_______ (填写序号)。
      ①H⁺ ②I⁻ ③H⁺、I⁻ ④K⁺、H⁺ ⑤K⁺、I⁻
      18. 向含x ml HNO3和y ml H2SO4的混合稀溶液中缓慢加入铁粉,其氧化产物与所加铁粉的物质的量关系如图所示:
      回答下列问题:
      (1)Oa段发生反应的离子方程式为_______。
      (2)dc段表示的是_______(填“Fe2+”或“Fe3+”)物质的量变化。
      (3)x=_______,y=_______。
      (4)反应至c点,可收集到标准状况下的气体为_______L。
      19. 溴酸钠应用广泛,“氯气氧化法”制备NaBrO3装置如下:
      (1)装置Ⅰ中发生反应的还原剂与还原产物物质的量之比为_______。
      (2)装置Ⅱ的作用是_______。
      (3)检查装置气密性并加入药品,所有活塞处于关闭状态。开始制备时,先打开电热磁力搅拌器,升温至50~60 ℃,滴入适量液溴。然后打开活塞_______,当pH传感器显示接近中性时,关闭所有活塞。反应结束后,在拆卸装置前为避免I中残留较多Cl2污染空气,应打开活塞_______。
      (4)装置Ⅲ中发生总反应的离子方程式为_______。

      相关试卷

      湖北省随州市部分高中2024-2025学年高一下学期3月联考 化学试题(原卷版+解析版):

      这是一份湖北省随州市部分高中2024-2025学年高一下学期3月联考 化学试题(原卷版+解析版),共9页。试卷主要包含了答题前,请将自己的姓名,选择题的作答,非选择题作答,考试结束后,请将答题卡上交等内容,欢迎下载使用。

      湖北省随州市部分高中2024-2025学年高一下学期3月联考化学试题(Word版附解析):

      这是一份湖北省随州市部分高中2024-2025学年高一下学期3月联考化学试题(Word版附解析),文件包含高一化学试题docx、高一化学试题答案docx等2份试卷配套教学资源,其中试卷共14页, 欢迎下载使用。

      湖北省随州市部分高中2024_2025学年高一化学下学期3月联考试题含解析:

      这是一份湖北省随州市部分高中2024_2025学年高一化学下学期3月联考试题含解析,共12页。试卷主要包含了答题前,请将自己的姓名,选择题的作答,非选择题作答,考试结束后,请将答题卡上交,已知X,下列化学用语或表述正确的是等内容,欢迎下载使用。

      资料下载及使用帮助
      版权申诉
      • 1.电子资料成功下载后不支持退换,如发现资料有内容错误问题请联系客服,如若属实,我们会补偿您的损失
      • 2.压缩包下载后请先用软件解压,再使用对应软件打开;软件版本较低时请及时更新
      • 3.资料下载成功后可在60天以内免费重复下载
      版权申诉
      若您为此资料的原创作者,认为该资料内容侵犯了您的知识产权,请扫码添加我们的相关工作人员,我们尽可能的保护您的合法权益。
      入驻教习网,可获得资源免费推广曝光,还可获得多重现金奖励,申请 精品资源制作, 工作室入驻。
      版权申诉二维码
      欢迎来到教习网
      • 900万优选资源,让备课更轻松
      • 600万优选试题,支持自由组卷
      • 高质量可编辑,日均更新2000+
      • 百万教师选择,专业更值得信赖
      微信扫码注册
      手机号注册
      手机号码

      手机号格式错误

      手机验证码 获取验证码 获取验证码

      手机验证码已经成功发送,5分钟内有效

      设置密码

      6-20个字符,数字、字母或符号

      注册即视为同意教习网「注册协议」「隐私条款」
      QQ注册
      手机号注册
      微信注册

      注册成功

      返回
      顶部
      学业水平 高考一轮 高考二轮 高考真题 精选专题 初中月考 教师福利
      添加客服微信 获取1对1服务
      微信扫描添加客服
      Baidu
      map